Sign in to use this feature.

Years

Between: -

Subjects

remove_circle_outline
remove_circle_outline
remove_circle_outline
remove_circle_outline
remove_circle_outline
remove_circle_outline
remove_circle_outline
remove_circle_outline
remove_circle_outline

Journals

remove_circle_outline
remove_circle_outline
remove_circle_outline
remove_circle_outline
remove_circle_outline
remove_circle_outline
remove_circle_outline
remove_circle_outline
remove_circle_outline

Article Types

Countries / Regions

remove_circle_outline
remove_circle_outline
remove_circle_outline
remove_circle_outline

Search Results (692)

Search Parameters:
Keywords = energetic value

Order results
Result details
Results per page
Select all
Export citation of selected articles as:
18 pages, 4072 KB  
Article
Computational Discovery of Novel Monkeypox Virus DNA Polymerase Inhibitors from the Zinc20 Database
by Ghaith H. Mansour, Belal Alshomali, Adam Mustapha, Diya Hasan, Maissa’ T. Shawagfeh, Laila Alsawalha, Wafaa Husni Odeh, O’la Ahmad Al-Fawares, Lara Al-Smadi, Muna M. Abbas, Mu’ad Al Zuabe and Mohd Effendy Abd Wahid
Curr. Issues Mol. Biol. 2026, 48(4), 347; https://doi.org/10.3390/cimb48040347 - 26 Mar 2026
Viewed by 129
Abstract
Monkeypox virus (MPXV) is emerging as a global public health concern due to its nature of spread. There are limited treatment options, as the sole drug for treatment is lacking, highlighting the need for new therapeutic options. The use of computer-aided drugs discovery [...] Read more.
Monkeypox virus (MPXV) is emerging as a global public health concern due to its nature of spread. There are limited treatment options, as the sole drug for treatment is lacking, highlighting the need for new therapeutic options. The use of computer-aided drugs discovery such as molecular docking, molecular dynamic (MD) simulations and post-simulation analysis are important tools in identifying potential compounds that can target specific proteins of the virus, such as DNA polymerase to stop virus replication. This study employed molecular docking and molecular simulation with the aim to identify potential inhibitors for MPXV treatment from the ZINC Database. Molecular docking was performed using PyRx 0.8 version after virtual screening of the ZINC database using the Tranches tool; then, toxicity prediction of the selected compounds was performed using the ProTox-3.0 web server. Molecular dynamics simulation was conducted using GROMACS version 4.5 to evaluate the structural stability and dynamic behavior of the protein–ligand complex for the best interacting compound. Furthermore, post-simulation analysis was conducted using standard GROMACS utilities for visualizing time-dependent properties from MD simulations. A total of 16 compounds were shortlisted based on their molecular docking scores and interaction profiles with the monkeypox virus DNA polymerase (PDB ID: 8HG1). The leading compound, ZINC000019418450, demonstrated strong binding affinity (−7.4 kcal/mol). According to post-simulation analysis, all top compounds formed between one and five hydrogen bonds and up to eleven hydrophobic contacts with residues within the active site, thus providing strong geometric and energetic evidence for binding stability. Notably, our identification of ZINC000104288636 as a Class 6 compound with an LD50 of 23,000 mg/kg adds translational value by highlighting candidates with low predicted acute toxicity. Overall, this study lays a solid foundation for the rational design of next-generation monkeypox antiviral therapeutics. Future work is needed for experimental validation of prioritized compounds to assess their biochemical efficacy and pharmacological potential. Full article
Show Figures

Graphical abstract

20 pages, 2677 KB  
Article
Effect of Illumination Colour on the Growth and Energetic Properties of Chlorella vulgaris for Bioenergy Applications
by Pawel Czyzewski, Przemyslaw Matuszak, Marcelina Malecka, Joanna Jojka, Ahmad M. S. H. Al-Moftah, Hao Shi, Mohammad Alnajideen and Agustin Valera-Medina
Energies 2026, 19(6), 1572; https://doi.org/10.3390/en19061572 - 23 Mar 2026
Viewed by 212
Abstract
Microalgae are a promising third-generation biomass resource due to their high photosynthetic efficiency, rapid growth rates, capacity to accumulate energy-rich biochemical fractions, and efficient utilisation of carbon dioxide (CO2). In this study, the effect of illumination colour on the growth and [...] Read more.
Microalgae are a promising third-generation biomass resource due to their high photosynthetic efficiency, rapid growth rates, capacity to accumulate energy-rich biochemical fractions, and efficient utilisation of carbon dioxide (CO2). In this study, the effect of illumination colour on the growth and energetic properties of Chlorella vulgaris cultivated in laboratory-scale photobioreactors was investigated. Four independent cultivation cycles were conducted under controlled conditions using a 16 h light/8 h dark photoperiod, temperatures of 20–30 °C, and aeration with air enriched with 10% CO2. Cultures were illuminated using six light colours: plant-specific, white, green, red, blue, and ultraviolet. Biomass productivity was quantified, and the higher heating value (HHV) of the produced biomass was determined by bomb calorimetry. In addition, proximate (technical) analysis was performed for Chlorella vulgaris and compared with Chlorella pyrenoidosa, Spirulina, and Fucus vesiculosus (bladderwrack). The results showed that white illumination promoted both the highest biomass growth and the highest HHV for Chlorella vulgaris (15.08 MJ·kg−1), while ultraviolet illumination had a disruptive effect, leading to the lowest growth and calorific value (11.49 MJ·kg−1). Comparative analysis revealed that Chlorella pyrenoidosa exhibited the most favourable energetic properties; however, Chlorella vulgaris remains attractive for cultivation due to its robustness and broad tolerance to operating conditions. Full article
(This article belongs to the Special Issue Novel and Emerging Energy Systems)
Show Figures

Figure 1

16 pages, 5507 KB  
Article
Study on Wall Slip Critical Conditions of High-Burn-Rate Propellants Based on Rheological Tests and Inert Material Cleaning Technology
by Bin Hou, Wenxia Ding, Xiaoxia Huang, Chen Zhang, Deyang Chen, Qingyi Song and Tianfu Zhang
Appl. Sci. 2026, 16(6), 2994; https://doi.org/10.3390/app16062994 - 20 Mar 2026
Viewed by 164
Abstract
Composite solid propellant mixers face severe post-mixing cleaning challenges, especially for high-burn-rate propellants. Manual cleaning remains necessary due to the high viscosity and friction sensitivity of energetic ballistic modifiers (EBMs), which hinders automation and poses safety risks. This study explores the wall slip [...] Read more.
Composite solid propellant mixers face severe post-mixing cleaning challenges, especially for high-burn-rate propellants. Manual cleaning remains necessary due to the high viscosity and friction sensitivity of energetic ballistic modifiers (EBMs), which hinders automation and poses safety risks. This study explores the wall slip behavior of high-burn-rate propellants (non-Newtonian fluids)—a phenomenon that departs from the no-slip boundary condition in fluid mechanics (where fluid velocity at the solid surface is assumed to be zero) and occurs when the applied shear stress exceeds a critical value—and its application in mixer cleaning. We performed rheological tests using HAAKE Viscotester IQ (Couette system) (Thermo Fisher Scientific, located in Karlsruhe, Germany) and TA/ARES-G2 rheometer (parallel plate system) (TA Instruments, located in New Castle, DE, USA) to analyze the shear stress, viscosity, and wall slip characteristics of the propellants and inert materials. Tests on three inert materials (A, B, C) showed that A and B exhibit wall slip with shear stress exceeding 2313.6 Pa, achieving complete or near-complete residue removal. In contrast, C does not exhibit wall slip and has insufficient stress, resulting in poor cleaning performance. This work verifies that leveraging the wall slip behavior of high-burn-rate propellants with inert materials can achieve manual-free mixer cleaning, laying a foundation for future unmanned, automated cleaning of high-burn-rate propellant mixers. Full article
Show Figures

Figure 1

13 pages, 1645 KB  
Article
Promoting Smithella Enrichment, Syntrophic Interaction and Metabolism for Efficient Anaerobic Conversion of Propionate to Methane: The Role of Lys@Fe3O4
by Yu Su, Haojin Peng, Leiyu Feng and Yinguang Chen
Fermentation 2026, 12(3), 161; https://doi.org/10.3390/fermentation12030161 - 18 Mar 2026
Viewed by 439
Abstract
The bioconversion of propionate, a well-known intermediate of anaerobic digestion (AD), to methane is energetically unfavorable under standard conditions, which typically occurs in the syntrophy of bacteria and methanogens via methylmalonyl-CoA (MMC) and the dismutation pathway. Since the latter, which is reported only [...] Read more.
The bioconversion of propionate, a well-known intermediate of anaerobic digestion (AD), to methane is energetically unfavorable under standard conditions, which typically occurs in the syntrophy of bacteria and methanogens via methylmalonyl-CoA (MMC) and the dismutation pathway. Since the latter, which is reported only in Smithella, possessed a thermodynamic advantage over the former, enriching Smithella and promoting the syntrophic interaction and metabolism of the microbiota are important for improving AD efficiency. In this study, lysine-modified Fe3O4 (Lys@Fe3O4) significantly enhanced the bioconversion of propionate to methane. The methane yield and the maximum methane production rate (Rmax) in a Lys@Fe3O4 reactor were 278.7% and 271.7% of Blank, and the corresponding values were 201.9% and 201.6% of bare Fe3O4, respectively. The metaproteomic results indicated that Lys@Fe3O4 increased not only the abundance of Smithella but also the expression of cell surface and adhesion proteins, thereby promoting syntrophic interaction between Smithella and methanogens and facilitating electron and acetate transfer from Smithella to methanogens. Moreover, the expression of quorum-sensing proteins was enhanced, benefiting the cooperation of Smithella and its associated bacterium (Syntrophomonas). Furthermore, the expressions of key enzymes related to metabolism and electron transfer in propionate oxidation, butyrate oxidation, CO2-reductive methanogenesis and acetoclastic methanogenesis were all significantly upregulated. The results are of great significance for maintaining low propionate concentration and stability of AD. Full article
(This article belongs to the Special Issue Advanced Bioconversion and Valorization of Organic Solid Waste)
Show Figures

Figure 1

27 pages, 17460 KB  
Article
Artificial Intelligence for Tool Wear Prediction Under Multiple Cooling Strategies in the Turning of Stainless Steel—AISI 304
by Pedro Henrique Pires França, Gustavo Henrique Nazareno Fernandes, Lucas Melo Queiroz Barbosa, Márcio Bacci da Silva, Paulo Sérgio Martins, Álisson Rocha Machado and Andre Hatem
Lubricants 2026, 14(3), 127; https://doi.org/10.3390/lubricants14030127 - 16 Mar 2026
Viewed by 361
Abstract
High-speed turning of AISI 304 stainless steel is limited by rapid tool wear driven by thermal accumulation and tribological instability. This study compares five cooling/lubrication strategies (dry, flood cooling, MQL, internally cooled tools—ICT, and ICT + MQL) under a fixed severe cutting regime [...] Read more.
High-speed turning of AISI 304 stainless steel is limited by rapid tool wear driven by thermal accumulation and tribological instability. This study compares five cooling/lubrication strategies (dry, flood cooling, MQL, internally cooled tools—ICT, and ICT + MQL) under a fixed severe cutting regime (Vc = 400 m/min, f = 0.1 mm/rev, ap = 0.2 mm) and develops a low-complexity tool end-of-life predictor using cutting power as the sole monitoring signal. Dry machining produced the highest cutting forces 26.7 N), whereas lubricated/cooled conditions showed statistically similar force levels (≈11 6 – 118 N). Cutting force and derived power increased monotonically with wear, supporting power as an indirect tool-state indicator. A binary XGBoost classifier trained on statistical and trend descriptors of one-second power windows achieved accuracies of 96.5% (training), 95.9% (test), and 93.3% (validation) with AUC–ROC values of 0.988, 0.993, and 0.959, respectively, despite moderate class imbalance (≈85 % healthy/15% worn). SHAP analysis identified average power and distributional descriptors (skewness and amplitude ratios) as dominant predictors, providing interpretable links between signal statistics and wear progression. The results demonstrate that reliable end-of-life detection can be achieved using a single energetic signal across heterogeneous cooling environments, supporting scalable monitoring compatible with low-fluid and closed-loop cooling strategies. Full article
Show Figures

Figure 1

21 pages, 2235 KB  
Article
A Coupled Refined Model of Atomistic and Continuum Parameters of Diatomic Covalent Bonds
by Oleksandr Hondliakh, Sergiy Antonyuk, Marc Weirich and Simon Paas
Nanomaterials 2026, 16(6), 347; https://doi.org/10.3390/nano16060347 - 12 Mar 2026
Viewed by 252
Abstract
This study addresses the challenge of consistently transferring atomistic parameters of the C–C bond into phenomenological material characteristics within the framework of continuum mechanics. Particular attention is given to determining the effective transverse diameter of the covalent C–C bond in carbon nanostructures. The [...] Read more.
This study addresses the challenge of consistently transferring atomistic parameters of the C–C bond into phenomenological material characteristics within the framework of continuum mechanics. Particular attention is given to determining the effective transverse diameter of the covalent C–C bond in carbon nanostructures. The dependence of this diameter on Poisson’s ratio ν is examined, and the influence of the interatomic stiffness constants kr,kθandkτ is systematically analyzed. Classical representative-volume models of the C–C bond based on the Euler–Bernoulli beam hypothesis violate thermodynamic stability conditions and lead to nonphysical Poisson’s ratio values exceeding 0.5, due to the neglect of shear deformation effects. To overcome this limitation, an approach based on Timoshenko beam theory is proposed, accounting for both bending and shear deformations. This approach enables estimation of energetically equivalent states between the phenomenological representative volume and the corresponding atomistic C–C bond model. As a result, a sixth-order algebraic equation is derived linking the effective bond diameter, the Poisson’s ratio, and the molecular mechanics force constants. Analysis of this equation reveals a narrow range of effective bond diameters and Poisson’s ratios for which thermodynamic stability conditions are satisfied. Within this range, physically consistent macroscopic material parameters can be directly expressed in terms of atomistic force constants. Full article
(This article belongs to the Special Issue Theory and Modeling of Nanostructured Materials)
Show Figures

Figure 1

25 pages, 7089 KB  
Article
Multistage Thermal Decomposition Kinetics of Glycidyl Azide Polymer-Based Thermoplastic Elastomers: A Constrained Deconvolution Approach
by Zhu Wang, Haoyu Yu, Shanjun Ding, Wenhao Liu, Shuai Zhao and Yunjun Luo
Polymers 2026, 18(5), 666; https://doi.org/10.3390/polym18050666 - 9 Mar 2026
Viewed by 360
Abstract
Glycidyl azide polymer (GAP)-based polyurethane, a kind of energetic thermoplastic elastomer (ETPE), is a promising binder for advanced solid propellants, but its thermal decomposition involves overlapping competitive reactions that conventional single-step kinetic models cannot characterize accurately, limiting its engineering applications. To address this [...] Read more.
Glycidyl azide polymer (GAP)-based polyurethane, a kind of energetic thermoplastic elastomer (ETPE), is a promising binder for advanced solid propellants, but its thermal decomposition involves overlapping competitive reactions that conventional single-step kinetic models cannot characterize accurately, limiting its engineering applications. To address this limitation, a constrained asymmetric Gaussian deconvolution strategy with fixed peak area ratios and shape constraints was developed in this work. This strategy was applied to resolve overlapping reaction rate curves converted from derivative thermogravimetric data of GAP-based ETPEs with 50 wt% GAP content at four heating rates of 5, 10, 15 and 20 K·min−1. The complex decomposition process was successfully split into five stages, assigned to azide cleavage, polyether backbone scission, carbamate cleavage, hydrocarbon product degradation and residue decomposition, with a goodness of fit of R2 > 0.998. Apparent activation energies of the five stages were determined through cross-validation by the Friedman and Flynn–Wall–Ozawa methods without prior assumption of reaction mechanisms, following the order of residue decomposition (181.4 ± 1.0 kJ·mol−1) > hydrocarbon product degradation (159.9 ± 1.0 kJ·mol−1) ≈ azide cleavage (156.5 ± 0.6 kJ·mol−1) > backbone scission (135.1 ± 0.7 kJ·mol−1) > carbamate cleavage (111.9 ± 1.1 kJ·mol−1). Pre-exponential factors with lnA0 values ranging from 22.2 to 34.0 were derived via the kinetic compensation effect. Finally, generalized master plots were employed to compare with classic solid-state reaction models for mechanistic insight, and the Šesták–Berggren model fit three major stages excellently (R2 > 0.996) by accounting for synergistic nucleation-growth and phase boundary mechanisms, enabling high-precision kinetic equations. It should be noted that the constrained deconvolution method proposed in this work has general applicability for kinetic analysis of GAP-based ETPEs with different formulations and other complex energetic polymer systems, while the obtained kinetic parameters are composition-specific and only applicable to the corresponding ETPE formulation studied herein. Full article
(This article belongs to the Special Issue High-Energy-Density Polymer-Based Materials)
Show Figures

Figure 1

44 pages, 13662 KB  
Article
Surface Meteorology and Air–Sea Fluxes at the WHOTS Ocean Reference Station: Variability at Periods up to One Year
by Robert A. Weller, Roger Lukas, Sebastien P. Bigorre, Albert J. Plueddemann and James Potemra
Meteorology 2026, 5(1), 5; https://doi.org/10.3390/meteorology5010005 - 3 Mar 2026
Viewed by 255
Abstract
An eighteen-year record of in situ surface meteorology and computed bulk air–sea fluxes of heat, freshwater, and momentum from an ocean site windward of the Hawaiian Islands is presented. Observations were logged every minute. The one-minute, one-hour, and one-day time series statistics are [...] Read more.
An eighteen-year record of in situ surface meteorology and computed bulk air–sea fluxes of heat, freshwater, and momentum from an ocean site windward of the Hawaiian Islands is presented. Observations were logged every minute. The one-minute, one-hour, and one-day time series statistics are presented. The daily-averaged time series provide an overview of this trade wind site, with mean wind of 6.8 m s−1 toward the west–southwest, mean ocean heat gain of 23.2 W m−2, and freshwater loss of 1.2 m yr−1. Energetic variability was found at the higher sampling rates, evidenced by spectral peaks in solar insolation and sea-level pressure and by striking transient signals including short-lived insolation values higher than clear-sky values, short periods with air warmer than the sea surface, and by series of downdrafts of dry air. At longer periods, the presence of moist air accompanying low winds and sunny skies enhanced ocean heating. Winter events with dry air and wind, resulting in large latent and net heat loss, led to ocean cooling. Signals of two hurricanes, Darby and Douglas, were recorded. Normalized by their duration, short-lived events have the potential to make significant contributions to the heat, freshwater, and mechanical energy exchanges. Full article
Show Figures

Graphical abstract

16 pages, 3494 KB  
Article
A Unique Insertion Loop Facilitates Tight NAD+ Binding in Nicotinoprotein: Insights from In Vitro Loop Engineering and In Silico Studies
by Houcheng Xue, Takumi Yanase, Junko Okuda-Shimazaki, Haruka Kawai, Daimei Miura, Ryutaro Asano, Kazunori Ikebukuro, Koji Sode and Wakako Tsugawa
Int. J. Mol. Sci. 2026, 27(5), 2367; https://doi.org/10.3390/ijms27052367 - 3 Mar 2026
Viewed by 294
Abstract
Nicotinoproteins are a group of NAD+-dependent dehydrogenases that bind NAD+ tightly and catalyze reactions without using free NAD+. In this study, we investigated the role of the unique insertion loop in nicotinoproteins. Carveol dehydrogenase (CADh), a short-chain dehydrogenase/reductase [...] Read more.
Nicotinoproteins are a group of NAD+-dependent dehydrogenases that bind NAD+ tightly and catalyze reactions without using free NAD+. In this study, we investigated the role of the unique insertion loop in nicotinoproteins. Carveol dehydrogenase (CADh), a short-chain dehydrogenase/reductase (SDR) nicotinoprotein, and β-hydroxybutyrate dehydrogenase from Alcaligenes faecalis (AfBHBDh), a non-nicotinoprotein counterpart, were used as model enzymes. An insertion loop-deleted mutant, CADh Δ39–49, was constructed. An insertion loop from Mycobacterium paratuberculosis CADh (MpCADh) was introduced into AfBHBDh to generate the two mutants. The results showed that CADh Δ39–49 lost NAD+ tight binding capacity and could not utilize free NAD+. In contrast, the AfBHBDh mutants showed no dye-mediated dehydrogenase activity. Moreover, the KM and KD values for NAD+ were higher than those of the wild-type enzyme. Docking simulations revealed a stronger binding affinity between NAD+ and the mutants than with the wild-type AfBHBDh. Taken together, these results suggest that the insertion loop interferes with NAD+ entry into the active site of the enzyme while creating a more energetically favorable binding environment. This loop is necessary but alone is insufficient to achieve NAD+ tight binding. This study deepens understanding of NAD+ binding in SDR nicotinoproteins and provides insights for SDR enzyme engineering. Full article
(This article belongs to the Special Issue Calcium-Binding Proteins and Cell Signaling, 4th Edition)
Show Figures

Graphical abstract

11 pages, 4620 KB  
Article
Effect of Pressure and Temperature on the Microstructure and Vickers Microhardness of the CoCrFeMnNiAl1.5 Alloy During Conventional Sintering and High-Frequency Induction Sintering
by Leonardo Baylón García, José Manuel Mendoza Duarte, Ivanovich Estrada Guel, Audel Santos Beltrán, Hansel Manuel Medrano Prieto, Gustavo Rodríguez Cabriales, Enrique Rocha Rangel, José Luis Hernández Rivera, Roberto Martínez Sánchez, Alfredo Martínez García and Carlos Gamaliel Garay Reyes
Coatings 2026, 16(3), 275; https://doi.org/10.3390/coatings16030275 - 26 Feb 2026
Viewed by 239
Abstract
This study evaluates the effects of sintering time and applied pressure on the microstructure and Vickers microhardness of the CoCrFeMnNiAl1.5 alloy during consolidation. Samples were obtained by mechanical alloying and consolidated using two routes: conventional sintering (CS) and high-frequency induction sintering followed [...] Read more.
This study evaluates the effects of sintering time and applied pressure on the microstructure and Vickers microhardness of the CoCrFeMnNiAl1.5 alloy during consolidation. Samples were obtained by mechanical alloying and consolidated using two routes: conventional sintering (CS) and high-frequency induction sintering followed by high-temperature heating (HFIHS + HTH). For both methods, the pressure (0.3–1.5 GPa) and holding time (1–4 h) were varied. The results show that the HFIHS + HTS route produces a finer microstructure, with notably more homogeneous Cr segregation at high pressures, resulting in higher Vickers hardness values (up to 770 HV). In addition, the pressure applied during HFIHS promotes a mechanism of forced atomic mobility. This mechanism facilitates the migration of atoms toward energetically favorable sites, such as grain boundaries. At the same time, it restricts precipitate growth and Cr-rich segregation and activates densification mechanisms without requiring sustained pressure. The optimal parameters (0.9 GPa and 1 h) produce the best microstructural and mechanical response, highlighting the potential of this alloy for use in coatings and structural components in the automotive and aerospace industries. Full article
(This article belongs to the Special Issue High-Entropy Alloy Films and Coatings)
Show Figures

Figure 1

24 pages, 5585 KB  
Article
Metabolites from South African Medicinal Plants as Dual-Function Inhibitors of the SARS-CoV-2 Papain-like Protease (PLpro)
by Mmamudi Anna Makhafola, Clarissa Marcelle Naidoo, Chikwelu Lawrence Obi, Benson Chuks Iweriebor, Oyinlola Oluwunmi Olaokun, Earl Prinsloo, Haruhisa Kikuchi, Muhammad Sulaiman Zubair and Nqobile Monate Mkolo
Life 2026, 16(3), 373; https://doi.org/10.3390/life16030373 - 25 Feb 2026
Viewed by 353
Abstract
The SARS-CoV-2 papain-like protease (PLpro) is an essential viral enzyme that promotes viral polyprotein processing while simultaneously suppressing the host innate immune response, which makes it a primary target for developing antiviral drugs. The present study employs a comprehensive approach integrating [...] Read more.
The SARS-CoV-2 papain-like protease (PLpro) is an essential viral enzyme that promotes viral polyprotein processing while simultaneously suppressing the host innate immune response, which makes it a primary target for developing antiviral drugs. The present study employs a comprehensive approach integrating untargeted metabolomic profiling, in silico molecular docking and dynamics simulations, Molecular Mechanics Generalized Born Surface Area (MM-GBSA) energetic assessments, and biochemical enzyme assays. This integrated method aims to discover natural PLpro inhibitors from two ethnomedicinal plants, Lippia javanica and Acorus calamus, which have long been utilized in African traditional medicine to treat respiratory diseases. Comprehensive metabolite profiling using untargeted Ultra-Performance Liquid Chromatography–Tandem Mass Spectrometry (UPLC-MS/MS) and Global Natural Products Social (GNPS) molecular networking revealed flavonoid glucuronides and phenylpropanoid derivatives as the major constituents in both plant species. In situ histochemical staining further offered spatial validation of phenolic- and lignin-associated tissues, supporting the phenolic-dominated molecular families detected by GNPS molecular networking. In silico evaluation of six selected compounds demonstrated spontaneous and thermodynamically favorable binding to PLpro, with ΔG_bind values ranging from −5.63 to −6.43 kcal/mol. Catechin-7-glucoside emerged as the lead compound, establishing multiple hydrogen bond networks with Asp164, Gln269, Tyr264, and Asn267, supplemented by hydrophobic engagement with Pro247 and Pro248, and π-π stacking with the blocking loop 2 (BL2 loop). Molecular dynamics simulations confirmed the stability of the protein–ligand complexes. Biochemical enzyme assays confirmed concentration-dependent inhibition of PLpro proteolytic and deubiquitinating activity by both crude plant extracts and isolated bioactive compounds. However, S-adenosyl-methionine showed comparatively high PLpro proteolytic activity (IC50 5.872 µM) compared to catechin-7-glucoside, with an IC50 of 7.493 µM, exhibiting efficacy similar to the reference inhibitor GRL0617. Both the extracts of L. javanica and A. calamus have shown significant inhibitory activity while maintaining cell viability in Human embryonic kidney 293T cell (HEK293T) culture models, indicating a favorable safety profile of the tested concentrations. Based on these results, catechin-based polyphenols and phenylpropanoid derivatives appear as promising lead compounds for the development of PLpro inhibitors. To progress toward therapeutic use, further work is necessary in pharmacokinetics, structural optimization, and antiviral validation in cell models. Full article
(This article belongs to the Section Pharmaceutical Science)
Show Figures

Figure 1

35 pages, 941 KB  
Article
Bioenergy from Maize Silage by Anaerobic Digestion: Batch Kinetics in Relation to Biochemical Composition
by Krzysztof Pilarski, Agnieszka A. Pilarska, Michał B. Pietrzak and Bartłomiej Igliński
Energies 2026, 19(4), 1105; https://doi.org/10.3390/en19041105 - 22 Feb 2026
Viewed by 444
Abstract
Maize silage can play a key role in policies aimed at stabilising local energy systems, as it constitutes a critical renewable feedstock for European biogas plants. By providing a dense and predictable source of chemical energy, it supports balance and reliability in the [...] Read more.
Maize silage can play a key role in policies aimed at stabilising local energy systems, as it constitutes a critical renewable feedstock for European biogas plants. By providing a dense and predictable source of chemical energy, it supports balance and reliability in the agricultural energy sector. To convert this potential into stable energy production, operators require kinetic models that translate routine silage quality indicators into concrete guidance for digester operation and control. Therefore, the aim of this article was to evaluate the batch kinetics of anaerobic digestion (AD) of maize silage and to select an adequate model for describing biochemical methane potential (BMP) profiles and associated energy recovery in the context of start-up, organic loading rate (OLR), hydraulic retention time (HRT) and feedstock preparation. Ten batches of silage (A–J) were examined, covering a realistic range of pH, electrical conductivity (EC), dry and volatile solids, ash, protein–fat–fibre fractions, fibre composition (NDF, ADF and ADL), derived fractions (hemicellulose, cellulose, and residual organic matter (OM)), C/N ratio and macro-/micronutrient profiles, including trace elements relevant to methanogenesis (Ni, Co, Mo, and Se). BMP tests were carried out in batch mode, and the resulting curves were fitted using the modified Gompertz and a first-order kinetic model. Methane yields of approx. 100–120 m3 CH4/Mg fresh matter (FM) and 336–402 m3 CH4/Mg volatile solids (VS), with CH4 contents of 52–57% v/v, were typical for energy-grade maize silage. Kinetic and energetic behaviours were governed mainly by residual OM and hemicellulose (shortening the lag phase and increasing the maximum methane production rate), the ADL/cellulose ratio (controlling the slower hydrolytic tail), EC and Na/Cl/S (extending the lag phase), and C/N together with Ni/Co/Mo/Se (stabilising methanogenesis). The modified Gompertz model reproduced BMP curves with a pronounced lag phase and asymmetry more accurately (lower error and better information criterion values), and its parameters directly support start-up design, OLR ramp-up and energetic performance optimisation in bioenergy reactors. The novelty of this work lies in combining batch BMP tests, comparative kinetic modelling and detailed silage characterisation to establish quantitative links between kinetic parameters and routine maize silage quality indicators that are directly relevant for biogas plant operation and renewable energy production. Full article
(This article belongs to the Section A4: Bio-Energy)
Show Figures

Figure 1

29 pages, 11146 KB  
Article
Remote Sensed Turbulence Analysis in the Cloud System Associated with Ianos Medicane
by Giuseppe Ciardullo, Leonardo Primavera, Fabrizio Ferrucci, Fabio Lepreti and Vincenzo Carbone
Remote Sens. 2026, 18(4), 602; https://doi.org/10.3390/rs18040602 - 14 Feb 2026
Viewed by 250
Abstract
Cyclonic extreme events have recently undergone an important boost over the Mediterranean Sea, a trend closely linked to ongoing strong climate variations. Several studies are explaining the combination of many different effects that increase the frequency of mesoscale vortices’ intensification, namely Mediterranean tropical-like [...] Read more.
Cyclonic extreme events have recently undergone an important boost over the Mediterranean Sea, a trend closely linked to ongoing strong climate variations. Several studies are explaining the combination of many different effects that increase the frequency of mesoscale vortices’ intensification, namely Mediterranean tropical-like cyclones (TLCs), until the stage of Medicanes. Among these effects, processes like sea–atmosphere energy exchanges, baroclinic instability, and the release of latent heat lead to the intensification of these systems into fully tropical-like structures. This study investigates the formation and development of Ianos, the most intense Mediterranean tropical-like cyclone recorded in recent years, which affected the Ionian Sea and surrounding regions in September 2020. Using satellite observations and remote sensing data, the study applies a dual approach to characterise the system evolution across the spatial and temporal scales. Firstly, proper orthogonal decomposition (POD) is exploited to assess temperature and pressure fluctuations derived from the geostationary database of Meteosat Second Generation (MSG-11)/SEVIRI. POD allows for the identification of dominant modes of variability and the quantification of energy distribution across different spatial structures during the cyclone’s lifecycle. The decomposition reveals that a small number of orthogonal modes capture a significant proportion of the total variance, highlighting the emergence and persistence of coherent structures associated with the cyclone’s core and peripheral convection. To support scale-dependent energy organisation and dissipation within Ianos, total-period and three-period analyses were carried out, in addition to early-stage intensification patterns and implications for meteorological scale assessments. From the study on the temperatures’ spatio-temporal evolution, a comparison in the POD spectra and of the structures during the peak of intensity was carried out between the Ianos TLC and the Faraji and Freddy tropical cyclones. Additional multi-sensor data from Suomi NPP and Sentinel-3 satellites were integrated to analyse the evolution of the same parameters, also taking into account an evaluation of the vertical temperature gradient, over a 4-day period encompassing the full life cycle of Ianos. The study of the daily evolution helps investigate the spatial trends around the warm core regions, identifying the pressure minima for a comparison with the BOLAM and ERA5 databases of the mean sea level pressure. Overall, this study demonstrates the value of combining dynamic decomposition methods with high-resolution satellite datasets to gain insight into the multiscale structure and convective energetics of Mediterranean tropical-like cyclones. Some significant patterns come out from the spatial organisation of deep convection that seem to be linked to the permanent structures of atmospheric fluctuations near the warm core centre. Full article
Show Figures

Figure 1

21 pages, 7102 KB  
Article
Natural Deep Eutectic Solvent-Assisted Hydrothermal Carbonization of Corn Stover for Producing Lignin-Rich Solid Fuel and Sugar-Rich Intermediates
by Mohammad Tarikuzzaman, Shaurav Alam, Muhammad Aamir Iqbal, Md Reazul Islam, Zannatul Ferdous Tulona and Joan G. Lynam
Clean Technol. 2026, 8(1), 25; https://doi.org/10.3390/cleantechnol8010025 - 14 Feb 2026
Viewed by 515
Abstract
The sustainable conversion of agricultural waste biomass, particularly crop residues such as corn stover, into high-value products is vital for reducing their open-field burning and mitigating environmental hazards. The hydrothermal carbonization (HTC) process integrated with natural deep eutectic solvents (NADES) presents an alternative [...] Read more.
The sustainable conversion of agricultural waste biomass, particularly crop residues such as corn stover, into high-value products is vital for reducing their open-field burning and mitigating environmental hazards. The hydrothermal carbonization (HTC) process integrated with natural deep eutectic solvents (NADES) presents an alternative approach for valorizing biomass into lignin-rich solid fuels and fermentable sugars for bioethanol production. In this study, corn stover was subjected to HTC using deionized (DI) water, a xylose-based NADES (ChCl:Xy:W), and an oxalic acid-based NADES (ChCl:OA:W) in a 150–300 °C temperature range to optimize both solid fuel and sugar stream yields. Characterization, including fiber analysis, SEM, FTIR, EDS, and bomb calorimetry, was conducted to evaluate structural, compositional, and energetic transformations. The results explored the HTC process, restructuring the biomass, promoting extensive hemicellulose solubilization and cellulose depolymerization, as well as substantially enriching lignin and polymerized compounds with increasing temperature. In addition, the DI water at 300 °C generated a lignin-rich residue, the Xy-based NADES effectively removed ash and extractives, and the OA-based NADES produced the most carbon-dense hydrochar with the highest calorific value. Collectively, these findings demonstrate that solvent-assisted HTC may be employed as a possible strategy for the valorization of agricultural residues into high-energy solid fuels. Full article
(This article belongs to the Topic Advances and Innovations in Waste Management)
Show Figures

Figure 1

28 pages, 1423 KB  
Article
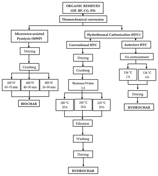
Sustainable Conversion of Household Organic Residues into Biochars: Physicochemical Characterization and Process Comparison
by Leticia Perez-Rial, Rocio Maceiras, Jose Luis Salgueiro and Maria Justicia
Sustainability 2026, 18(4), 1952; https://doi.org/10.3390/su18041952 - 13 Feb 2026
Viewed by 314
Abstract
Organic residues from households and food-service facilities, such as orange peels, spent coffee grounds, banana peels and potato skins, represent abundant biomass resources that can release undesirable compounds during degradation. Their conversion into carbonized materials through thermochemical processes offers a sustainable route for [...] Read more.
Organic residues from households and food-service facilities, such as orange peels, spent coffee grounds, banana peels and potato skins, represent abundant biomass resources that can release undesirable compounds during degradation. Their conversion into carbonized materials through thermochemical processes offers a sustainable route for waste valorization. In this study, residues were characterized by proximate and elemental analyses, density, porosity, and calorific value. Valorization was performed using microwave-assisted pyrolysis and two hydrothermal carbonization (HTC) routes. Pyrolysis experiments were conducted at 450, 600 and 800 W with residence times of 20–70 min. Conventional HTC was carried out at 180, 200 and 220 °C for 20 h, while autoclave HTC was performed at 134 °C for 2 and 4 h. The resulting biochars and hydrochars were evaluated for their physicochemical and energetic properties and ANOVA was applied to assess the influence of operating conditions. Conventional HTC at higher temperatures produced the highest calorific values, whereas microwave-assisted pyrolysis at 800 W provided competitive HHVs with high solid yields. Autoclave HTC enhanced solid retention and carbon preservation. Among the investigated residues, spent coffee grounds exhibited the most favorable solid-phase energetic performance. These findings demonstrate that thermochemical conversion enables the transformation of common residues into carbon-rich materials with physicochemical and energetic properties relevant for comparative assessment and future application-oriented studies. It should be noted that conventional hydrothermal carbonization experiments were conducted using pre-dried biomass, which represents a methodological limitation of the comparative assessment. Full article
Show Figures

Figure 1

Back to TopTop