Sign in to use this feature.

Years

Between: -

Subjects

remove_circle_outline
remove_circle_outline
remove_circle_outline
remove_circle_outline
remove_circle_outline
remove_circle_outline
remove_circle_outline
remove_circle_outline
remove_circle_outline

Journals

remove_circle_outline
remove_circle_outline
remove_circle_outline
remove_circle_outline
remove_circle_outline
remove_circle_outline
remove_circle_outline
remove_circle_outline
remove_circle_outline
remove_circle_outline
remove_circle_outline
remove_circle_outline
remove_circle_outline
remove_circle_outline
remove_circle_outline
remove_circle_outline
remove_circle_outline
remove_circle_outline
remove_circle_outline
remove_circle_outline
remove_circle_outline
remove_circle_outline
remove_circle_outline
remove_circle_outline
remove_circle_outline
remove_circle_outline
remove_circle_outline
remove_circle_outline
remove_circle_outline

Article Types

Countries / Regions

remove_circle_outline
remove_circle_outline
remove_circle_outline
remove_circle_outline
remove_circle_outline
remove_circle_outline
remove_circle_outline

Search Results (4,254)

Search Parameters:
Keywords = dynamic context modeling

Order results
Result details
Results per page
Select all
Export citation of selected articles as:
26 pages, 433 KB  
Article
Association Between Family Dysfunction and Risk for Eating Disorders in Adolescents
by Mario J. Valladares-Garrido, Camila I. Medina-Quispe, Darwin A. León-Figueroa, María Julia Cómina-Tamayo, Luz A. Aguilar-Manay, Jassmin Santin Vásquez, Danai Valladares-Garrido, César J. Pereira-Victorio, Víctor J. Vera-Ponce and Oriana Rivera-Lozada
J. Clin. Med. 2026, 15(5), 1726; https://doi.org/10.3390/jcm15051726 (registering DOI) - 25 Feb 2026
Abstract
Background/Objectives: Risk for eating disorders (ED risk) in adolescents is strongly influenced by psychosocial factors, particularly family dysfunction. The COVID-19 pandemic may have intensified these risks by disrupting family dynamics and increasing stress exposure. This study aimed to examine the association between [...] Read more.
Background/Objectives: Risk for eating disorders (ED risk) in adolescents is strongly influenced by psychosocial factors, particularly family dysfunction. The COVID-19 pandemic may have intensified these risks by disrupting family dynamics and increasing stress exposure. This study aimed to examine the association between family dysfunction and ED risk among school adolescents in Lambayeque, Peru, in the post-pandemic context. Methods: An analytical cross-sectional study including 1219 students from five schools (September–December 2022) was conducted. ED risk was screened using the SCOFF questionnaire (≥2), and family functioning was assessed with the Family APGAR (functional, mild, moderate, or severe dysfunction). Additional sociodemographic, behavioral, and mental health variables were analyzed. Adjusted prevalence ratios (PRs) were estimated using Poisson regression with robust variance clustered by school. Results: The ED risk in adolescents was 39.3% (95% CI: 36.5–42.1). Moderate family dysfunction was reported in 10.0% and severe dysfunction in 29.8% of participants. In the multivariable model, moderate family dysfunction was associated with higher ED risk (PR = 1.11). Other factors associated with higher risk included obesity (PR = 1.17), family history of mental illness (PR = 1.18), course failure (PR = 1.18), alcohol consumption ≥4 times per week (PR = 1.75), and having a family member hospitalized due to COVID-19 (PR = 1.14). Protective associations were found for male sex, frequent contact with friends, higher resilience, and living in peri-urban areas. Conclusions: Moderate family dysfunction was associated with an increased at ED risk in adolescents. These findings highlight the importance of school-based screening, family-centered interventions, and resilience promotion in adolescent mental health strategies. Given the cross-sectional design, causal relationships cannot be inferred. Full article
Show Figures

Graphical abstract

35 pages, 1070 KB  
Article
Adaptive Deep Learning Framework for Emotion Recognition in Social Robots: Toward Inclusive Human–Robot Interaction for Users with Special Needs
by Eryka Probierz and Adam Gałuszka
Electronics 2026, 15(5), 924; https://doi.org/10.3390/electronics15050924 - 25 Feb 2026
Abstract
Emotion recognition is a key capability of social robots operating in real-world human-centered environments, especially when interacting with users with special needs. Such users may express emotions in atypical, subtle, or strongly context-dependent ways. These characteristics pose significant challenges for conventional emotion recognition [...] Read more.
Emotion recognition is a key capability of social robots operating in real-world human-centered environments, especially when interacting with users with special needs. Such users may express emotions in atypical, subtle, or strongly context-dependent ways. These characteristics pose significant challenges for conventional emotion recognition systems. This paper proposes an adaptive deep learning framework for emotion recognition in social robots. The framework is designed to support inclusive and accessible human–robot interaction. It combines region-based convolutional neural networks with adaptive learning mechanisms. These mechanisms explicitly model individual variability, contextual information, and interaction dynamics. Multiple deep architectures are evaluated to assess robustness across diverse emotional expressions, including those influenced by cognitive, sensory, or developmental differences. Rather than relying on fixed emotion models, the proposed approach emphasizes adaptability. The system dynamically adjusts its perception strategies to user-specific expressive patterns. Experimental validation is conducted using context-aware emotion datasets. Performance is evaluated in terms of detection accuracy, robustness to variability, and generalization across emotion categories. The results show that adaptive mechanisms improve recognition performance in scenarios characterized by non-standard or low-intensity expressions, compared to static baseline models. This study highlights the importance of flexible, context-sensitive perception for inclusive social robotics. It also discusses design implications for deploying emotion-aware robots in assistive, educational, and therapeutic settings. Overall, the proposed framework represents a step toward socially intelligent robots capable of engaging more effectively with users with special needs. Full article
(This article belongs to the Special Issue Research on Deep Learning and Human-Robot Collaboration)
Show Figures

Figure 1

21 pages, 3831 KB  
Article
A Calculation Method for the Pressure Change Rate of an Automatic Pressure Regulating Valve Based on Throttle Orifice Flow Characteristics
by Yi Cheng, Fan Yang, Gangyan Li, Jian Hu, Luo Zuo and Hanwei Bao
Processes 2026, 14(5), 740; https://doi.org/10.3390/pr14050740 - 24 Feb 2026
Abstract
As the core pressure-regulating component of the Electronic Controlled Pneumatic Braking System (ECPBS) for commercial vehicles, the Automatic Pressure Regulating Valve (APRV) directly determines the accuracy and responsiveness of brake pressure adjustment, which is crucial for ensuring braking safety, stability, and ride comfort—especially [...] Read more.
As the core pressure-regulating component of the Electronic Controlled Pneumatic Braking System (ECPBS) for commercial vehicles, the Automatic Pressure Regulating Valve (APRV) directly determines the accuracy and responsiveness of brake pressure adjustment, which is crucial for ensuring braking safety, stability, and ride comfort—especially in the context of autonomous driving. The pressure change rate is a key indicator reflecting braking smoothness and dynamic response performance, and its accurate calculation is the foundation for optimizing braking control strategies. To address the complexity and computational inefficiency in calculating the pressure change rate of multi-component, nonlinear APRV systems, this study proposes an equivalent calculation method based on throttle orifice flow characteristics. By equating the openings and chambers of an APRV to throttling orifices (fixed and variable) and variable-volume cavities, we simplified the complex pneumatic system while preserving its core dynamic characteristics. Theoretical derivation was conducted by integrating the first law of thermodynamics, ideal gas law, and flow equations for fixed/variable throttle orifices to establish a pressure change rate calculation model. The validity of the proposed method was verified through theoretical analysis, numerical simulation, and experimental testing. Compared with existing models, the proposed method achieved a balance between calculation accuracy and efficiency, with the simulation error within 2% (pressure) and 10% (pressure change rate), and it significantly improved computational efficiency compared to conventional models. This research provides a concise and accurate theoretical tool for the rapid prediction and precise control of pressure change rate in ECPBS, which is of great significance for optimizing autonomous driving braking planning, enhancing braking ride comfort by reducing vehicle jerk, and promoting the development of active safety technologies. The proposed equivalent modeling approach also offers a reference for the performance analysis of similar complex pneumatic components or systems. Full article
(This article belongs to the Section Process Control and Monitoring)
39 pages, 2474 KB  
Review
Beyond the Comfort Zone: A Review and Gap Analysis of Fuzzing in Smart City IoT Ecosystems
by Qiao Li and Kai Gao
Information 2026, 17(3), 218; https://doi.org/10.3390/info17030218 - 24 Feb 2026
Abstract
With the widespread application of Internet of Things (IoT) technology in smart cities, its security issues have become increasingly prominent. Fuzzing, as an efficient automated vulnerability discovery technique, has been widely used in IoT security assessment. However, current research mostly focuses on general [...] Read more.
With the widespread application of Internet of Things (IoT) technology in smart cities, its security issues have become increasingly prominent. Fuzzing, as an efficient automated vulnerability discovery technique, has been widely used in IoT security assessment. However, current research mostly focuses on general IoT environments or specific device types, lacking a systematic analysis of the complex, dynamic, and deeply integrated context of smart cities. This paper presents a review and integration of 42 representative IoT fuzzing studies published between 2021 and 2025, analyzed via an eight-dimensional analytical framework. It reveals significant gaps with reports on real-world attacks on the IoT systems between current research and the practical security needs of smart cities across three dimensions: device, protocol, and methodology. Based on this, this paper innovatively proposes: (1) an Observability-Complexity Based IoT Device Classification Model based on device observability and business logic complexity, providing a navigation chart for migrating testing capabilities across devices; (2) a technology migration framework based on protocol feature matching, facilitating rapid coverage of emerging and vertical protocols; (3) a methodological evolution path from “vulnerability mining” to “system resilience probing.” This research aims to promote the future role of IoT fuzzing in the assessment and assurance of smart city security resilience by providing structured analytical tools and clear research directions. Full article
(This article belongs to the Special Issue IoT-Based Systems for Resilient Smart Cities)
20 pages, 2209 KB  
Article
Integrated Sliding Mode Control and Adaptive-Step P&O MPPT Strategy for DC–DC Boost–Buck Converter in Photovoltaic Systems
by Jesús A. González-Castro, Guillermo J. Rubio-Astorga, Jesús R. Castro-Rubio, Martin A. Alarcón-Carbajal, Julio C. Picos-Ponce, Juan Diego Sánchez-Torres and David E. Castro-Palazuelos
Energies 2026, 19(5), 1123; https://doi.org/10.3390/en19051123 - 24 Feb 2026
Abstract
The efficient utilization of solar energy largely depends on the capability of a photovoltaic system to operate at its maximum power point under variable irradiance and temperature conditions. In this context, a control strategy that combines a sliding mode control scheme with a [...] Read more.
The efficient utilization of solar energy largely depends on the capability of a photovoltaic system to operate at its maximum power point under variable irradiance and temperature conditions. In this context, a control strategy that combines a sliding mode control scheme with a Perturb-and-Observe-based maximum power point tracking (MPPT) algorithm with adaptive step size is proposed and applied to a DC–DC boost–buck converter. The proposed approach aims to improve the dynamic stability of the system, ensure robustness against model uncertainties, and enhance conversion efficiency. The MPPT algorithm employs an adaptive perturbation step that reduces steady-state oscillations and accelerates convergence toward the optimal operating point, while the sliding mode controller guarantees accurate tracking of the converter voltage reference under external disturbances. Simulation and experimental results validate the effectiveness of the proposed strategy, achieving an overall efficiency of 99.42% and a startup time of 180 ms in the implemented version. These results confirm improved transient response, reduced steady-state error, and high efficiency compared to competing control strategies reported in the literature. Full article
Show Figures

Figure 1

23 pages, 5350 KB  
Article
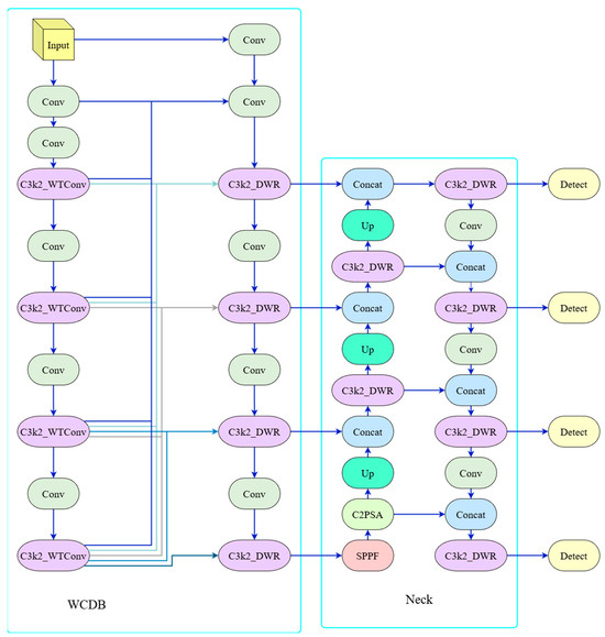
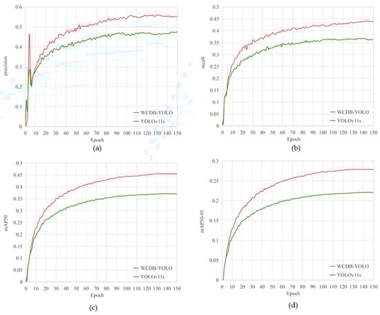
WCDB-YOLO: Wavelet-Enhanced Contextual Dual-Backbone Network for Small Object Detection in UAV Aerial Imagery
by Di Luan, Yuna Dong, Jian Zhou, Ang Li, Ling Xie, Hongying Liu and Jun Zhu
Drones 2026, 10(3), 155; https://doi.org/10.3390/drones10030155 - 24 Feb 2026
Abstract
Object detection in UAV aerial imagery plays a pivotal role across a wide spectrum of applications. However, existing detection models continue to face significant challenges stemming from small object scales, dense spatial distributions, and highly complex backgrounds. To address these challenges, this paper [...] Read more.
Object detection in UAV aerial imagery plays a pivotal role across a wide spectrum of applications. However, existing detection models continue to face significant challenges stemming from small object scales, dense spatial distributions, and highly complex backgrounds. To address these challenges, this paper proposes a novel dual-backbone network model named WCDB-YOLO. The core innovation of this work lies in introducing a “target-context decoupled perception” paradigm, which utilizes two structurally complementary backbone networks to separately process local object features and global background information: one backbone focuses on extracting fine-grained local features of objects, while the other innovatively incorporates a wavelet convolution module to efficiently model the global contextual semantics of complex scenes with minimal computational cost by constructing a large receptive field. To further enhance the scale adaptability for small objects, a Dilation-wise Residual (DWR) module is designed, which employs parallel convolutional branches with different dilation rates to achieve dynamic adaptation to multi-scale small object features. Additionally, the model optimizes the feature pyramid structure by integrating high-resolution P2/4 features into the detection head, significantly improving the localization accuracy of tiny objects. Experimental results on the VisDrone dataset show that the proposed method achieves an 8.4% improvement in mAP50 over the baseline YOLOv11s model and outperforms current state-of-the-art (SOTA) approaches. This work presents a highly accurate and robust solution for small object detection from UAV platforms in complex environments. Full article
Show Figures

Figure 1

22 pages, 7978 KB  
Article
WebGIS Dynamic Framework for AHP+Random Forest Susceptibility Mapping with Open-Source Technologies
by Marcello La Guardia, Emanuela Genovese, Clemente Maesano, Giuseppe Mussumeci and Vincenzo Barrile
Land 2026, 15(3), 356; https://doi.org/10.3390/land15030356 - 24 Feb 2026
Abstract
Landslides triggered by extreme events, such as heavy rainfall, are often unpredictable and cause significant damage to people and infrastructure. Calculating landslide susceptibility and associated risk in real time is challenging on several fronts, but it would provide valuable assistance in the event [...] Read more.
Landslides triggered by extreme events, such as heavy rainfall, are often unpredictable and cause significant damage to people and infrastructure. Calculating landslide susceptibility and associated risk in real time is challenging on several fronts, but it would provide valuable assistance in the event of major disasters. In this context, this research project aims to present a cutting-edge system for dynamic landslide susceptibility estimation based on open-source software, open data, and Open Geospatial Consortium (OGC) standards. Using real-time precipitation and geospatial data, the system allows for the calculation of susceptibility following extreme rainfall events, combining Analytic Hierarchy Process (AHP) and Random Forest processing. The proposed framework represents a prototypical, Digital Twin-ready terrain system, where dynamic geospatial data and real-time precipitation data are integrated in a predictive machine learning model and published within a WebGIS-based architecture. The system dynamically updates landslide susceptibility information, supporting local authorities and planners in identifying critical areas and enabling timely intervention in the event of imminent danger. The automated WebGIS processing and visualization environment provides a scalable and extensible foundation for future integration of physically based simulations and bidirectional feedback mechanisms, oriented to Digital Twinning Twinning solutions. Full article
(This article belongs to the Special Issue Ground Deformation Monitoring via Remote Sensing Time Series Data)
Show Figures

Figure 1

14 pages, 532 KB  
Article
Diversifier, Hedge, or Safe Haven? Bitcoin’s Role Against the Brazilian Stock Market During the COVID-19 Turmoil
by Vitor Fonseca Machado Beling Dias and Rodrigo Fernandes Malaquias
Risks 2026, 14(3), 43; https://doi.org/10.3390/risks14030043 - 24 Feb 2026
Abstract
The main purpose of this study was to analyze the dynamics of the conditional correlation between Bitcoin and BOVA11 (a Brazilian stock market ETF that has seen a significant increase in foreign investors) across the pre-, during, and post-COVID-19 pandemic periods. This analysis [...] Read more.
The main purpose of this study was to analyze the dynamics of the conditional correlation between Bitcoin and BOVA11 (a Brazilian stock market ETF that has seen a significant increase in foreign investors) across the pre-, during, and post-COVID-19 pandemic periods. This analysis allowed us to investigate the Bitcoin characteristics as a diversifier, hedge, or safe haven relative to the ETF. The study employed a DCC-GARCH model using daily closing prices from 2 January 2015 to 26 September 2025. A robustness check was conducted using Large Language Models (LLMs). Results indicated that in the pre- and post-pandemic periods, Bitcoin showed no significant correlation with the ETF, potentially acting as a weak hedge. Conversely, during the pandemic, Bitcoin behaved as a diversifier for the ETF rather than a safe haven. This finding may surprise market participants, particularly given the widespread narrative of Bitcoin as “digital gold” and, therefore, a natural protection in scenarios of high uncertainty. The results suggest that, during the pandemic, Bitcoin’s behavior aligned more closely with risk assets than with safe havens, underscoring the need for cautious, context-specific empirical assessments of its protective properties. Full article
Show Figures

Figure 1

18 pages, 1204 KB  
Article
Artificial Intelligence Modeling of Climate-Driven Variability in Livestock-Related Sales Using Satellite-Derived Bioclimatic Indices
by Maritza Aguirre-Munizaga, Mitchell Vasquez-Bermudez, Deryan Manosalvas and Diego Portalanza
Agriculture 2026, 16(5), 492; https://doi.org/10.3390/agriculture16050492 - 24 Feb 2026
Abstract
Climate variability represents a growing challenge for livestock systems; however, its indirect economic effects remain insufficiently understood, particularly in data-scarce contexts. This study evaluates whether satellite-derived bioclimatic indices propagate into short-term variability of livestock-related sales from a digital agriculture perspective. Weekly commercial records [...] Read more.
Climate variability represents a growing challenge for livestock systems; however, its indirect economic effects remain insufficiently understood, particularly in data-scarce contexts. This study evaluates whether satellite-derived bioclimatic indices propagate into short-term variability of livestock-related sales from a digital agriculture perspective. Weekly commercial records from two geographically proximate livestock branches in Ecuador were integrated with meteorological data provided from NASA POWER to compute the Temperature Humidity Index (THI). A basal temperature index, defined as a four-week moving average of THI, and a corresponding thermal anomaly were derived in order to represent both cumulative and short-term thermal conditions. Linear time series models incorporating exogenous variables (ARIMAX) and a non-linear machine learning approach (Random Forest) were employed using lagged climatic and economic features. The results showed that linear models had limited explanatory capacity, indicating that short-term sales variability was primarily driven by market dynamics and logistical processes rather than direct climatic forcing. While the Random Forest model achieved better predictive performance, this was mainly due to its ability to capture systemic inertia and autoregressive structure in the sales series; climatic variables only provided a secondary, indirect signal. These findings highlight the value of artificial intelligence in identifying weak and delayed climate-related patterns in aggregated commercial indicators and support of satellite-based climate data in market-level decision making in livestock supply chains where animal-level measurements are unavailable. Full article
(This article belongs to the Special Issue Modeling of Livestock Breeding Environment and Animal Behavior)
Show Figures

Figure 1

41 pages, 10740 KB  
Article
Dynamic Multi-Relation Learning with Multi-Scale Hypergraph Transformer for Multi-Modal Traffic Forecasting
by Juan Chen and Meiqing Shan
Future Transp. 2026, 6(1), 51; https://doi.org/10.3390/futuretransp6010051 - 22 Feb 2026
Viewed by 69
Abstract
Accurate multi-modal traffic demand forecasting is key to optimizing intelligent transportation systems (ITSs). To overcome the shortcomings of existing methods in capturing dynamic high-order correlations between heterogeneous spatial units and decoupling intra- and inter-mode dependencies at multiple time scales, this paper proposes a [...] Read more.
Accurate multi-modal traffic demand forecasting is key to optimizing intelligent transportation systems (ITSs). To overcome the shortcomings of existing methods in capturing dynamic high-order correlations between heterogeneous spatial units and decoupling intra- and inter-mode dependencies at multiple time scales, this paper proposes a Dynamic Multi-Relation Learning with Multi-Scale Hypergraph Transformer method (MST-Hype Trans). The model integrates three novel modules. Firstly, the Multi-Scale Temporal Hypergraph Convolutional Network (MSTHCN) achieves collaborative decoupling and captures periodic and cross-modal temporal interactions of transportation demand at multiple granularities, such as time, day, and week, by constructing a multi-scale temporal hypergraph. Secondly, the Dynamic Multi-Relationship Spatial Hypergraph Network (DMRSHN) innovatively integrates geographic proximity, passenger flow similarity, and transportation connectivity to construct structural hyperedges and combines KNN and K-means algorithms to generate dynamic hyperedges, thereby accurately modeling the high-order spatial correlations of dynamic evolution between heterogeneous nodes. Finally, the Conditional Meta Attention Gated Fusion Network (CMAGFN), as a lightweight meta network, introduces a gate control mechanism based on multi-head cross-attention. It can dynamically generate node features based on real-time traffic context and adaptively calibrate the fusion weights of multi-source information, achieving optimal prediction decisions for scene perception. Experiments on three real-world datasets (NYC-Taxi, -Bike, and -Subway) demonstrate that MST-Hyper Trans achieves an average reduction of 7.6% in RMSE and 9.2% in MAE across all modes compared to the strongest baseline, while maintaining interpretability of spatiotemporal interactions. This study not only provides good model interpretability but also offers a reliable solution for multi-modal traffic collaborative management. Full article
15 pages, 4823 KB  
Article
Data-Driven Machine Learning Modeling for Production Planning in Natural Gas Processing Under Open-Market Conditions: A Case Study of Brazil’s Largest Gas Processing Site
by Tayná E. G. Souza, Thiago S. Feital, Maurício B. de Souza and Argimiro R. Secchi
Processes 2026, 14(4), 720; https://doi.org/10.3390/pr14040720 - 22 Feb 2026
Viewed by 107
Abstract
The objective of this work is to propose a simulation strategy for production planning that is compatible with the dynamism of natural gas processing, especially under an open-market arrangement, in which several scheduling simulations must be performed within short time horizons. In such [...] Read more.
The objective of this work is to propose a simulation strategy for production planning that is compatible with the dynamism of natural gas processing, especially under an open-market arrangement, in which several scheduling simulations must be performed within short time horizons. In such contexts, traditional first-principles-based approaches, although accurate, require prohibitive computational times, motivating the need for an alternative simulation strategy. This work thus proposes a data-driven model built with the aid of machine learning and applied in a case study with historical data from the largest gas processing site in Brazil: Cabiúnas Petrobras asset. Main plant flowrates were selected: 18 targets and 44 input candidates—1282 observations from three and a half years of operation. Principal Component Analysis was used for order reduction, keeping the 22 main principal components. A forward neural network (2 hidden layers and 225 neurons per layer) was built from training/test sets randomly selected and optimized hyperparameters—learning rate (0.001533) and batch size (8). Training converged in roughly 200 epochs (Adam optimizer), with early stop triggered by the validation set. A mean absolute error of 0.0017 (test set) and R2 = 0.72 were found, a promising result considering plant complexity and data simplicity. Results showed a particularly good fit for lighter products (sales gas and natural gas liquid), also indicating an opportunity for further work by including inputs related to liquid fractionation. Full article
(This article belongs to the Special Issue Modeling and Optimization for Multi-scale Integration)
Show Figures

Figure 1

26 pages, 3776 KB  
Article
AgoraAI: An Open-Source Voice-to-Voice Framework for Multi-Persona and Multi-Human Interaction
by Antonio Concha-Sánchez, José Adalberto Bernal-Millan, Alfredo Hernández-Muñiz and Suresh Kumar Gadi
Appl. Sci. 2026, 16(4), 2120; https://doi.org/10.3390/app16042120 - 22 Feb 2026
Viewed by 147
Abstract
This article presents AgoraAI, an open-source framework designed to enable dynamic, multi-participant conversations by integrating Multi-Persona Orchestration within a shared conversational environment. Unlike traditional single-agent Large Language Model (LLM) interactions or passive commercial meeting assistants, AgoraAI allows users to configure distinct AI personas [...] Read more.
This article presents AgoraAI, an open-source framework designed to enable dynamic, multi-participant conversations by integrating Multi-Persona Orchestration within a shared conversational environment. Unlike traditional single-agent Large Language Model (LLM) interactions or passive commercial meeting assistants, AgoraAI allows users to configure distinct AI personas that engage in active facilitation and simultaneous, turn-based dialogues with human participants. The system supports diverse high-stakes use cases, including formal panel discussions and interactive educational settings. Crucially, this work addresses the engineering challenge of the “Concurrency-Coherence Paradox” in real-time voice systems. Key architectural contributions include: (1) the implementation of Asynchronous Dual-Queue Processing, a thread-safe integration strategy that synchronizes real-time Speech-to-Text streams with LLM generation to resolve race conditions; and (2) Dynamic Context-Injection pipelines that ensure persona consistency. The platform’s ecological validity is demonstrated through deployment in a human-supervised Master’s thesis seminar and a corporate coordination meeting. Results from an exploratory pilot study indicate high usability, perceived utility, and strong user acceptance. These findings suggest that AgoraAI provides a flexible, empirically evaluated architecture for democratizing multi-perspective collaboration across education, research, and professional domains. Full article
(This article belongs to the Special Issue State of the Art in AI-Based Co-Creativity)
Show Figures

Figure 1

17 pages, 2599 KB  
Article
Toward Patient-Specific Digital Twin Models of Disease Progression Using Sequential Medical Imaging and EHR Data
by Hasan Ali Eriş, Muhammed Ali Aydın and Mehmet Ali Erturk
Appl. Sci. 2026, 16(4), 2104; https://doi.org/10.3390/app16042104 - 21 Feb 2026
Viewed by 79
Abstract
Artificial intelligence (AI) is reshaping healthcare by supporting faster and more informed clinical decisions. However, the complexity of human health makes accurate predictive modeling challenging. In this study, we introduce a methodological framework for constructing intelligent digital twins of disease progression by combining [...] Read more.
Artificial intelligence (AI) is reshaping healthcare by supporting faster and more informed clinical decisions. However, the complexity of human health makes accurate predictive modeling challenging. In this study, we introduce a methodological framework for constructing intelligent digital twins of disease progression by combining patients’ sequential medical images with temporally aligned electronic health records (EHRs). EHRs in this context include structured clinical parameters such as laboratory test results, demographic characteristics, and medication information. The existing literature provides limited approaches that jointly forecast future medical images and clinical status using long-term historical data. Our framework integrates aligned temporal image sequences with these EHR features and employs either ConvLSTM or ViViT-based spatio-temporal encoders, optionally coupled with a generative module for future image synthesis. While awaiting access to patient datasets, we conducted an initial evaluation using a single-cell time-lapse microscopy dataset whose temporal dynamics resemble patient data. Both systems generate time-ordered image sequences that evolve under changing conditions, and the shifting nutrient environment in microfluidic channels parallels the temporal variations observed in patients’ EHR records. This preliminary study demonstrates the broader applicability of our model to datasets containing long-term sequential images and associated parameters, supporting its potential for future patient-specific digital twin development. Full article
Show Figures

Figure 1

29 pages, 2092 KB  
Review
Training–Fuel Coupling (TFC): A Molecular Sports Nutrition Framework for Energy Availability, Chrono-Nutrition, and Performance Optimization
by Mirela Stoian and Dan Cristian Mănescu
Nutrients 2026, 18(4), 693; https://doi.org/10.3390/nu18040693 - 21 Feb 2026
Viewed by 249
Abstract
In sports nutrition, performance adaptation emerges from the coordinated molecular interaction between physical training and nutrient availability. This narrative review with conceptual synthesis advances Training–Fuel Coupling (TFC) as a systems physiology framework that conceptualizes nutrient availability, timing, and recovery feeding as molecular control [...] Read more.
In sports nutrition, performance adaptation emerges from the coordinated molecular interaction between physical training and nutrient availability. This narrative review with conceptual synthesis advances Training–Fuel Coupling (TFC) as a systems physiology framework that conceptualizes nutrient availability, timing, and recovery feeding as molecular control variables proposed to govern exercise-induced adaptation. Integrating evidence from exercise metabolism and nutritional science, the model conceptualizes how substrate availability may modulate the dynamic crosstalk between AMP-activated protein kinase (AMPK) and mechanistic target of rapamycin (mTOR), shaping metabolic flexibility, anabolic recovery, and long-term performance optimization. Low-energy and low-glycogen contexts preferentially activate AMPK-dependent pathways supporting mitochondrial remodeling and oxidative efficiency, whereas nutrient-replete states facilitate mTOR-mediated protein synthesis and structural restoration. When strategically alternated through chrono-nutrition and nutritional periodization, these energetic states are hypothesized to generate oscillatory signaling patterns that enhance adaptive efficiency while limiting chronic metabolic strain. From a sports nutrition perspective, TFC provides a mechanistic rationale for energy availability management, recovery nutrition, and the prevention of maladaptive states such as Relative Energy Deficiency in Sport (RED-S). By reframing nutrients as regulatory signals rather than passive fuel, this framework integrates molecular nutrition with performance physiology, offering a unifying, systems-level and hypothesis-generating perspective on training–nutrition interactions that delineates testable pathways for future empirical investigation. Full article
Show Figures

Figure 1

19 pages, 2223 KB  
Article
From Electricity-Informed Occupancy Dynamics to Rural Shrinkage Mechanisms: An Evidence-Driven, Explainable Framework
by Fang Liu, Peijun Lu, Songtao Wu and Mingyi He
Land 2026, 15(2), 346; https://doi.org/10.3390/land15020346 - 20 Feb 2026
Viewed by 126
Abstract
Rural shrinkage is increasingly expressed through changing residential mobility, housing under occupancy, and intermittent dwelling use, rather than a simple linear process of permanent outmigration and abandonment. Yet empirical measurement of occupancy dynamics and the service-mediated mechanisms shaping residence stability remains limited. This [...] Read more.
Rural shrinkage is increasingly expressed through changing residential mobility, housing under occupancy, and intermittent dwelling use, rather than a simple linear process of permanent outmigration and abandonment. Yet empirical measurement of occupancy dynamics and the service-mediated mechanisms shaping residence stability remains limited. This study proposes an evidence-driven and explainable assessment framework that links energy-informed occupancy dynamics with settlement building area and mechanism identification, using Fuyuan City as a case study. Daily electricity consumption time series from 2021 to 2024 are used to infer occupancy dynamics and detect behavioral signatures of long term residence, seasonal residence, return visits, and vacancy. Shape-based temporal clustering identifies six occupancy trajectories, revealing pronounced heterogeneity in mobility rhythms within the rural settlement system. Settlement vacancy-related built-environment changes are characterized from 2 m remote sensing imagery, using a trained YOLO-based building detection workflow, producing settlement-level total building area as a physical indicator of the development intensity. Integrating these behavioral measures with multi-source spatial factors, the mechanism model shows that development, governance, and environmental conditions influence residence stability primarily through service provision. Among service domains, education services exhibit the strongest direct association with long-term residence stability, while transport and daily life services show modest positive effects and healthcare presents a smaller positive effect. Development conditions positively promote all service types, whereas governance and environmental context display differentiated and, in some pathways, opposing effects across services. Overall, the framework enables interpretable monitoring of rural shrinkage dynamics by jointly quantifying occupancy trajectories, settlement morphology, and service-mediated pathways shaping residential outcomes. Full article
(This article belongs to the Section Land – Observation and Monitoring)
Show Figures

Figure 1

Back to TopTop