Sign in to use this feature.

Years

Between: -

Subjects

remove_circle_outline
remove_circle_outline
remove_circle_outline

Journals

remove_circle_outline

Article Types

Countries / Regions

Search Results (5)

Search Parameters:
Keywords = digital wardrobe

Order results
Result details
Results per page
Select all
Export citation of selected articles as:
10 pages, 1531 KB  
Proceeding Paper
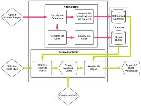
StyleVision: AI-Integrated Stylist System with Intelligent Wardrobe Management and Outfit Visualization
by I-Cheng Chang, Elvio Jonathan, Marcel Johan, Shao Qi Lee and Phoebe Pilota
Eng. Proc. 2025, 120(1), 15; https://doi.org/10.3390/engproc2025120015 - 2 Feb 2026
Abstract
Effective personal wardrobe management remains a significant challenge, often leading to underutilized garments and increased fashion waste. Existing digital wardrobe solutions commonly lack intelligent capabilities such as automated organization, personalized styling support, and immersive visualization. We developed StyleVision, an AI-integrated wardrobe stylist application [...] Read more.
Effective personal wardrobe management remains a significant challenge, often leading to underutilized garments and increased fashion waste. Existing digital wardrobe solutions commonly lack intelligent capabilities such as automated organization, personalized styling support, and immersive visualization. We developed StyleVision, an AI-integrated wardrobe stylist application that addresses these limitations. StyleVision incorporates a comprehensive AI pipeline, beginning with standardized garment image preprocessing. The system comprises deep learning-based hierarchical garment classification, a dedicated model for outfit esthetic evaluation utilizing synthesized 2D images, and advanced 2D and 3D visualization modules that facilitate outfit exploration and spatial assessment through static 3D garment representations. To improve prediction reliability, confidence thresholding mechanisms are applied across all predictive components. An experimental evaluation on a custom dataset demonstrated robust performance, achieving high accuracy in garment classification and yielding solid results in style classification. The 3D visualization module was functionally validated, producing realistic and distinguishable visual outputs. By offering intelligent styling and interactive visualization, StyleVision enhances wardrobe utilization and encourages more sustainable fashion consumption practices. Full article
(This article belongs to the Proceedings of 8th International Conference on Knowledge Innovation and Invention)
Show Figures

Figure 1

13 pages, 412 KB  
Article
From Fast Fashion to Shared Sustainability: The Role of Digital Communication and Policy in Generation Z’s Consumption Habits
by José Luis Del Olmo Arriaga, Marilé Pretel-Jiménez and Carmen Ruíz-Viñals
Sustainability 2025, 17(18), 8382; https://doi.org/10.3390/su17188382 - 18 Sep 2025
Cited by 1 | Viewed by 5780
Abstract
This article examines the role of digital communication, social media, and peer influence in Generation Z’s transition from fast fashion to more sustainable consumption practices. Building on sustainability and social influence theories, this study applies a mixed-methods design that combines qualitative content analysis [...] Read more.
This article examines the role of digital communication, social media, and peer influence in Generation Z’s transition from fast fashion to more sustainable consumption practices. Building on sustainability and social influence theories, this study applies a mixed-methods design that combines qualitative content analysis of social media discourse with a quantitative online survey (n = 202). The survey instrument, validated by a panel of experts, measured four dimensions—digital communication, peer influence, sustainable attitudes, and sustainable behaviors—using Likert-type scales with adequate reliability (Cronbach’s α ≥ 0.70). The statistical analyses included descriptive statistics, Pearson correlations, and mean comparison tests (t-test, ANOVA). The results show that digital platforms not only raise awareness but also normalize sustainable choices through peer validation and community engagement. Strong correlations confirm that peer influence mediates the relationship between exposure to sustainability content and the adoption of responsible behaviors, while perceptions of brand sustainability show weaker associations with purchase intention. This study highlights a persistent attitude–behavior gap and identifies opportunities for more effective digital engagement. The findings contribute to the literature on sustainable fashion consumption by clarifying the communicative mechanisms shaping Gen Z’s decisions. Practical implications are offered for brands, policymakers, and educators seeking to foster authentic and inclusive sustainability strategies, particularly in addressing gender differences in sustainable adoption. Full article
Show Figures

Figure 1

22 pages, 1268 KB  
Article
Wardrobe Management Apps and Their Unintended Benefits for Fashion Sustainability and Well-Being: Insights from User Reviews
by Gigi Jiang and Lisa Macintyre
Sustainability 2025, 17(9), 4159; https://doi.org/10.3390/su17094159 - 4 May 2025
Cited by 1 | Viewed by 9079
Abstract
Global clothing production and waste continues to increase while garment utilisation is decreasing. Many consumers wear only a fraction of the clothing they own, often forgetting or overlooking items already in their wardrobes. This disconnection from existing garments encourages unnecessary purchases and contributes [...] Read more.
Global clothing production and waste continues to increase while garment utilisation is decreasing. Many consumers wear only a fraction of the clothing they own, often forgetting or overlooking items already in their wardrobes. This disconnection from existing garments encourages unnecessary purchases and contributes to the environmental and psychological burden of fashion overconsumption. The purpose of this study was to explore the role of wardrobe management apps (WMAs) and their potential for reducing fashion overconsumption. This paper has two core aims: first, to assess how WMAs contribute to sustainability through organisation, extended use, and behavioural change, and second, to examine their emotional and practical benefits for users. A content analysis of 27 WMAs was conducted alongside a thematic analysis of all 5953 user reviews from Apple and Google Play stores. Our analysis showed that 470 users reported behavioural shifts related to reduced overconsumption and increased garment utilisation, while a further 210 users described psychological benefits such as improved mental clarity and reduced anxiety. These results demonstrate the potential of WMAs to support more sustainable fashion habits and enhanced consumer well-being, offering a digital means to promote responsible consumption and align with the UN Sustainable Development Goals, especially SDG 12. Full article
(This article belongs to the Special Issue Smart Technologies Toward Sustainable Eco-Friendly Industry)
Show Figures

Graphical abstract

16 pages, 1273 KB  
Article
Who Uses Virtual Wardrobes? Investigating the Role of Consumer Traits in the Intention to Adopt Virtual Wardrobes
by Haeun Bang and Jin Su
Sustainability 2022, 14(3), 1209; https://doi.org/10.3390/su14031209 - 21 Jan 2022
Cited by 20 | Viewed by 9869
Abstract
Over-consumption by consumers is a significant challenge to sustainability. Technology, such as that of virtual wardrobes, can suggest options that may reduce excessive consumption. A virtual wardrobe is a service that allows users to create and manage their wardrobes digitally. It also helps [...] Read more.
Over-consumption by consumers is a significant challenge to sustainability. Technology, such as that of virtual wardrobes, can suggest options that may reduce excessive consumption. A virtual wardrobe is a service that allows users to create and manage their wardrobes digitally. It also helps users to realize what they have in their wardrobes and can recommend appropriate styles of clothing for the users based on an analysis of the wardrobe. From the perspective of consumer characteristics, this research investigates what motivates consumers to adopt and use virtual wardrobes and proposes marketing strategies for addressing these behaviors. Fishbein’s attitude theory was used as a theoretical framework. By surveying 265 U.S. college students and using structural equation modeling analysis, the study shows that consumers’ socially responsible consumption behavior and personal innovativeness in information technology positively affect their attitude toward virtual wardrobes, which, in turn, increases their intention to use virtual wardrobes. However, their personal shopping value and fashion involvement have no significant impacts on consumers’ attitudes toward virtual wardrobes. The findings indicate that marketers of virtual wardrobes should highlight social responsibility and technological innovation in product and service promotions. By gaining insight into their wardrobes, consumers can be more strategic about clothing consumption, use, and disposal. Full article
(This article belongs to the Special Issue Innovative Sustainable Practices from Product to Consumer)
Show Figures

Figure 1

16 pages, 249 KB  
Article
Exploring Worldwide Wardrobes to Support Reuse in Consumers’ Clothing Systems
by Dieuwertje de Wagenaar, Joris Galama and Siet J. Sijtsema
Sustainability 2022, 14(1), 487; https://doi.org/10.3390/su14010487 - 3 Jan 2022
Cited by 17 | Viewed by 9331
Abstract
Extending the use of garments is often seen as an important strategy to decrease the impact of the fashion industry. However, currently there are a lack of data on and understanding of consumers’ wardrobes. This study explores consumers’ wardrobes internationally, and we aim [...] Read more.
Extending the use of garments is often seen as an important strategy to decrease the impact of the fashion industry. However, currently there are a lack of data on and understanding of consumers’ wardrobes. This study explores consumers’ wardrobes internationally, and we aim to explore the total amount, unused and second-hand garments in order to develop interventions to support reuse. Through an online course, data were gathered in a survey about the content of participants’ wardrobes, counting the amounts of garments in predefined categories, and the amount of unused and second-hand garments thereof. Differences were found between clothing categories, age groups and gender for unused and second-hand garments. Between nationalities only differences were found for second-hand garments. These insights are supportive to targeted interventions for gender and age groups related to specific categories of (unused and second-hand) garments, to elongate the practical service life of garments, support consumers’ sustainable clothing decisions and in the end reduce consumption. Additionally, this exploration provides insights how to improve international monitoring and the value of digital wardrobe studies. Recommendations are provided, especially focused on interventions to support motivations, capabilities, and opportunities to improve reuse. Ultimately, through consumers’ wardrobes this study supports the next steps towards a more circular clothing system. Full article
Back to TopTop