Sign in to use this feature.

Years

Between: -

Subjects

remove_circle_outline
remove_circle_outline
remove_circle_outline
remove_circle_outline
remove_circle_outline
remove_circle_outline
remove_circle_outline
remove_circle_outline

Journals

Article Types

Countries / Regions

Search Results (35)

Search Parameters:
Keywords = cryoconservation

Order results
Result details
Results per page
Select all
Export citation of selected articles as:
17 pages, 1873 KB  
Article
Intracytoplasmic Sperm Injection Using 20-Year-Old Cryopreserved Sperm Results in Normal, Viable, and Reproductive Offspring in Xenopus laevis: A Major Pioneering Achievement for Amphibian Conservation
by Louise Péricard, Sébastien Le Mével, Olivier Marquis, Yann Locatelli and Laurent Coen
Animals 2025, 15(13), 1941; https://doi.org/10.3390/ani15131941 - 1 Jul 2025
Cited by 3 | Viewed by 1926
Abstract
The significant decline in amphibians worldwide is demanding the development of reliable techniques to save species and their genetic diversity. Considerable efforts are currently in progress to develop assisted reproductive technologies (ARTs), focusing mainly on sperm cryopreservation and in vitro fertilization (IVF). In [...] Read more.
The significant decline in amphibians worldwide is demanding the development of reliable techniques to save species and their genetic diversity. Considerable efforts are currently in progress to develop assisted reproductive technologies (ARTs), focusing mainly on sperm cryopreservation and in vitro fertilization (IVF). In Xenopus, a simple and efficient transgenesis method based on the intracytoplasmic injection (ICSI) of cryoconserved sperm was developed several decades ago, allowing for quick generation of large numbers of transgenic animals, for biological research. Such a methodology could be critical for the recovery of species and their genetic diversity, contributing to amphibian conservation. However, this approach raised the question of whether the sperm preservation method used with ICSI is compatible with long-term storage. To address this question, animals were generated by ICSI using a twenty-year-old cryopreserved sperm preparation. Their development, behavior, and reproduction ability were compared with those of animals obtained using a recently frozen sperm preparation and those of animals obtained via IVF using fresh semen. Although lower than with IVF, we showed that fertilization rates using ICSI after 20 years of cryopreservation are similar to those of a recent preparation, with viable offspring leading to normal F2 generation. This pioneering achievement is proof of concept for long-term sperm cryopreservation using simple and readily available technologies for the conservation of endangered amphibians. Full article
(This article belongs to the Section Animal Reproduction)
Show Figures

Figure 1

13 pages, 463 KB  
Article
Cryoconservation Modifies Ion Transport Pathways in the Skin Microenvironment: An In Vitro Study
by Iga Hołyńska-Iwan, Marcin Wróblewski, Lucyna Kałużna, Tomasz Dziaman, Jolanta Czuczejko, Olga Zavyalova, Dorota Olszewska-Słonina and Karolina Szewczyk-Golec
Processes 2025, 13(5), 1493; https://doi.org/10.3390/pr13051493 - 13 May 2025
Viewed by 552
Abstract
Due to the lack of skin donors, the short time frame for conducting the procedure, and the increasing demand for tissue specimens, the proper storage conditions for skin fragments have gained critical importance. Therefore, the search for methods for storing skin tissue long-term, [...] Read more.
Due to the lack of skin donors, the short time frame for conducting the procedure, and the increasing demand for tissue specimens, the proper storage conditions for skin fragments have gained critical importance. Therefore, the search for methods for storing skin tissue long-term, ensuring its physiological functions, is a matter of considerable interest. Freezing skin fragments in a cryoprotectant solution, such as dimethylsulfoxide (DMSO), can be a valuable complement to tissues for transplantation and for supplying difficult-to-heal wounds. This study aimed to assess the effect of deep freezing rabbit skin fragments immersed in a 5% DMSO solution on their electrophysiological parameters. Control (n = 23) and defrosted skin specimens were incubated in Ringer (n = 21), amiloride (n = 26), and bumetanide (n = 24) solutions. Then, resistance (R), potential difference (PD), and minimal and maximal PD were measured. The specimens did not show differences in R values compared to controls, which means that the skin subjected to freezing was compact and durable. However, the tissue subjected to freezing in DMSO solution presented increased transport of sodium and chloride ions, which may translate into a change in pain perception, the development of hypersensitivity and/or allergy, and the initiation of repair and regeneration processes. Full article
(This article belongs to the Special Issue Structure Optimization and Transport Characteristics of Porous Media)
Show Figures

Figure 1

9 pages, 1192 KB  
Article
Orthotopic Transplantation of Native and Cryopreserved Ovarian Tissue in Day-Old Geese
by Kitti Buda, Barbara Vegi, Istvan Lehoczky, Erika Meleg Edvine, Nora Palinkas-Bodzsar, Eva Kissne Varadi, Arpad Drobnyak, Judit Barna and Krisztina Liptoi
Vet. Sci. 2025, 12(2), 169; https://doi.org/10.3390/vetsci12020169 - 13 Feb 2025
Cited by 1 | Viewed by 1057
Abstract
As an alternative method for preserving female genetic material, the cryopreservation and orthotopic transplantation of day-old gonadal tissue have become well-developed techniques in a few poultry species. The aim of the present study was to apply these methods for the first time to [...] Read more.
As an alternative method for preserving female genetic material, the cryopreservation and orthotopic transplantation of day-old gonadal tissue have become well-developed techniques in a few poultry species. The aim of the present study was to apply these methods for the first time to domestic geese. Cryopreservation was accomplished using the previously developed vitrification technique. Native and frozen/thawed White Hungarian geese ovarian tissue was transplanted onto Grey Landes geese recipients. Both donors and recipients were less than 24 h old. The surgical protocol previously used in chickens needed to be modified regarding anaesthesia; ketamine, xylazine, and midazolam were administered partly intramuscularly and partly intravenously. After sexual maturation, the Grey Landes recipients were paired with White Hungarian ganders, and eggs were collected and hatched individually. The origin of the offspring was determined by phenotype- and microsatellite markers. Donor-derived offspring were obtained from native and frozen/thawed ovarian tissue transplantation, which had not been published earlier. The ratio of donor-derived progeny producing layers was 40% and 58% in native and frozen/thawed gonadal tissue transplantation, respectively. The highest rate of donor-originated progeny was 78.9%. Consequently, gonadal tissue transplantation appears to be a suitable method for preserving female genetic material in domestic geese; the technique is already implemented in Hungarian gene bank practice. Full article
Show Figures

Figure 1

16 pages, 3727 KB  
Article
Developing a Cryopreservation Protocol for Embryonic Axes of Six South American Peanut Genotypes (Arachis hypogaea L.) Using Desiccation–Vitrification
by Marcelo Tacán, Raquel Andrango, César Tapia, Marten Sørensen, Rainer Vollmer and César Pérez
Crops 2024, 4(4), 701-716; https://doi.org/10.3390/crops4040048 - 23 Dec 2024
Cited by 2 | Viewed by 1589
Abstract
The present study investigates the cryopreservation of embryonic axes from the peanut genotype ECU-12466, demonstrating a successful protocol involving a 1 h desiccation on silica gel followed by a 1 h cryoprotection with Plant Vitrificatin Solution 2 (PVS2). The average dimensions of the [...] Read more.
The present study investigates the cryopreservation of embryonic axes from the peanut genotype ECU-12466, demonstrating a successful protocol involving a 1 h desiccation on silica gel followed by a 1 h cryoprotection with Plant Vitrificatin Solution 2 (PVS2). The average dimensions of the excised embryonic axes were 5.6 mm in length and 3.5 mm in width, with plumule lengths averaging 2.2 mm. Notably, germination rates for cryopreserved axes ranged from 71.4% to 85.7%, showing resilience to varying desiccation and PVS2 treatment times, particularly at 1 h. Shoot length was significantly enhanced by a 1 h PVS2 exposure, while longer durations resulted in phytotoxic effects. Rooting rates were higher for samples treated with shorter desiccation periods, with 54% rooting achieved at 1 h of PVS2 exposure, contrasting sharply with just 16% at 2 h. The moisture content of the embryonic axes remained stable between 9.3% and 9.5%, indicating no detrimental impact from the applied treatments. To evaluate the protocol’s broader applicability, five additional peanut genotypes (ECU-11401, ECU-11418, ECU-11448, ECU-11469, and ECU-11494) were tested. While cryopreserved samples demonstrated high germination rates of up to 95.4% after 15 days, the rooting success was significantly lower (25.2%) compared to the control group’s 90.9%. Following transplantation, the growth performance varied among genotypes, with a success rate of 93% for ECU-11494. Overall, this study elucidates the critical parameters for optimizing cryopreservation protocols in peanut embryonic axes, contributing to more effective long-term conservation strategies. Full article
Show Figures

Figure 1

6 pages, 234 KB  
Editorial
Molecular Mechanisms of Somatic Cell Cloning and Other Assisted Reproductive Technologies in Mammals: Which Determinants Have Been Unraveled Thus Far?—Current Status, Further Progress and Future Challenges
by Marcin Samiec
Int. J. Mol. Sci. 2024, 25(24), 13675; https://doi.org/10.3390/ijms252413675 - 21 Dec 2024
Cited by 9 | Viewed by 3825
Abstract
Taking into consideration recent reports on the successful creation of cloned rhesus monkeys [...] Full article
17 pages, 6863 KB  
Article
Analysis of Thermal Characteristics of Potato and Hop Pollen for Their Cryopreservation and Cross-Breeding
by Milos Faltus, Jaroslava Domkářová, Petr Svoboda, Vendulka Horáčková, Vladimír Nesvadba, Vladislav Klička, Jiří Ptáček, Alois Bilavcik and Jiri Zamecnik
Plants 2024, 13(11), 1578; https://doi.org/10.3390/plants13111578 - 6 Jun 2024
Cited by 3 | Viewed by 1957
Abstract
This study investigated the thermal properties of potato and hop pollen for cryopreservation and subsequent cross-breeding. Phase transitions and frozen water content in selected pollen samples were measured using a differential scanning calorimeter (DSC). Unlike hop pollen, potato pollen showed high variability in [...] Read more.
This study investigated the thermal properties of potato and hop pollen for cryopreservation and subsequent cross-breeding. Phase transitions and frozen water content in selected pollen samples were measured using a differential scanning calorimeter (DSC). Unlike hop pollen, potato pollen showed high variability in thermal properties and water content. Three specific types of pollen samples based on their thermal characteristics and water content were distinguished by DSC in potato: (1) ‘glassy’, with a water content lower than 0.21 g water per g dry matter; (2) ‘transient’, with a water content between 0.27 and 0.34 g of water per g of dry matter; (3) ‘frozen’, with a water content higher than 0.34 g of water per g of dry matter. Only the ‘glassy’ pollen samples with a low water content showed suitable properties for its long-term storage using cryopreservation in potato and hops. Cryopreservation of pollen did not significantly reduce its viability, and cryopreserved pollen was successfully used to produce both potato and hop hybrids. The results indicate that cryopreservation is a feasible technique for the preservation and utilization of pollen of these crops in the breeding process. Full article
(This article belongs to the Special Issue In Vitro Propagation and Cryopreservation of Plants)
Show Figures

Figure 1

21 pages, 3311 KB  
Article
Anabolic Steroids Activate the NF-κB Pathway in Porcine Ovarian Putative Stem Cells Independently of the ZIP-9 Receptor
by Kamil Wartalski, Jerzy Wiater, Patrycja Maciak, Agnieszka Pastuła, Grzegorz J. Lis, Marcin Samiec, Monika Trzcińska and Małgorzata Duda
Int. J. Mol. Sci. 2024, 25(5), 2833; https://doi.org/10.3390/ijms25052833 - 29 Feb 2024
Cited by 10 | Viewed by 2741
Abstract
Boldenone (Bdn) and nandrolone (Ndn) are anabolic androgenic steroids (AASs) that, as our previous studies have shown, may increase the risk of neoplastic transformation of porcine ovarian putative stem cells (poPSCs). The NF-κB pathway may be important in the processes of carcinogenesis and [...] Read more.
Boldenone (Bdn) and nandrolone (Ndn) are anabolic androgenic steroids (AASs) that, as our previous studies have shown, may increase the risk of neoplastic transformation of porcine ovarian putative stem cells (poPSCs). The NF-κB pathway may be important in the processes of carcinogenesis and tumour progression. Therefore, in this work, we decided to test the hypothesis of whether Bdn and Ndn can activate the NF-κB pathway by acting through the membrane androgen receptor ZIP-9. For this purpose, the expression profiles of both genes involved in the NF-κB pathway and the gene coding for the ZIP-9 receptor were checked. The expression and localization of proteins of this pathway in poPSCs were also examined. Additionally, the expression of the ZIP-9 receptor and the concentration of the NF-κB1 and 2 protein complex were determined. Activation of the NF-κB pathway was primarily confirmed by an increase in the relative abundances of phosphorylated forms of RelA protein and IκBα inhibitor. Reduced quantitative profiles pinpointed not only for genes representing this pathway but also for unphosphorylated proteins, and, simultaneously, decreased concentration of the NF-κB1 and 2 complex may indicate post-activation silencing by negative feedback. However, the remarkably and sustainably diminished expression levels noticed for the SLC39A9 gene and ZIP-9 protein suggest that this receptor does not play an important role in the regulation of the NF-κB pathway. Full article
Show Figures

Figure 1

19 pages, 8907 KB  
Article
Overview of Gene Expression Dynamics during Human Oogenesis/Folliculogenesis
by Bastien Ducreux, Lucile Ferreux, Catherine Patrat and Patricia Fauque
Int. J. Mol. Sci. 2024, 25(1), 33; https://doi.org/10.3390/ijms25010033 - 19 Dec 2023
Cited by 11 | Viewed by 6281
Abstract
The oocyte transcriptome follows a tightly controlled dynamic that leads the oocyte to grow and mature. This succession of distinct transcriptional states determines embryonic development prior to embryonic genome activation. However, these oocyte maternal mRNA regulatory events have yet to be decoded in [...] Read more.
The oocyte transcriptome follows a tightly controlled dynamic that leads the oocyte to grow and mature. This succession of distinct transcriptional states determines embryonic development prior to embryonic genome activation. However, these oocyte maternal mRNA regulatory events have yet to be decoded in humans. We reanalyzed human single-oocyte RNA-seq datasets previously published in the literature to decrypt the transcriptomic reshuffles ensuring that the oocyte is fully competent. We applied trajectory analysis (pseudotime) and a meta-analysis and uncovered the fundamental transcriptomic requirements of the oocyte at any moment of oogenesis until reaching the metaphase II stage (MII). We identified a bunch of genes showing significant variation in expression from primordial-to-antral follicle oocyte development and characterized their temporal regulation and their biological relevance. We also revealed the selective regulation of specific transcripts during the germinal vesicle-to-MII transition. Transcripts associated with energy production and mitochondrial functions were extensively downregulated, while those associated with cytoplasmic translation, histone modification, meiotic processes, and RNA processes were conserved. From the genes identified in this study, some appeared as sensitive to environmental factors such as maternal age, polycystic ovary syndrome, cryoconservation, and in vitro maturation. In the future, the atlas of transcriptomic changes described in this study will enable more precise identification of the transcripts responsible for follicular growth and oocyte maturation failures. Full article
Show Figures

Figure 1

15 pages, 335 KB  
Review
Creating Ex Situ Protected Bioreservoirs as a Powerful Strategy for the Reproductive Biotechnology-Mediated Rescue of Threatened Polish Livestock Breeds
by Monika Trzcińska, Marcin Samiec and Małgorzata Duda
Agriculture 2023, 13(7), 1426; https://doi.org/10.3390/agriculture13071426 - 19 Jul 2023
Cited by 3 | Viewed by 2146
Abstract
The current article presents the state of the art of the creation of bioreservoirs of cryopreserved somatic and stem cell lines and cryopreserved or lyophilized germplasm-based resources of selected farm animal species. It also presents the agricultural, biological and biotechnological determinants, and showcases [...] Read more.
The current article presents the state of the art of the creation of bioreservoirs of cryopreserved somatic and stem cell lines and cryopreserved or lyophilized germplasm-based resources of selected farm animal species. It also presents the agricultural, biological and biotechnological determinants, and showcases the importance of the National Research Institute of Animal Production (NRIAP) in Poland in this process. The aforementioned bioreservoirs serve as an innovative research tool used for cryogenically or lyophilizogenically assisted and species-specific ex situ conservation. The latter ensures, in the long term, not only restitution, but also perpetuation of sustainable biodiversity that underlies genotypic and phenotypic, intra- and inter-population variability within pure-breeding herds of the national conserved livestock breeds. Full article
5 pages, 235 KB  
Editorial
Molecular Mechanism and Application of Somatic Cell Cloning in Mammals—Past, Present and Future
by Marcin Samiec
Int. J. Mol. Sci. 2022, 23(22), 13786; https://doi.org/10.3390/ijms232213786 - 9 Nov 2022
Cited by 17 | Viewed by 3553
Abstract
Thus far, nearly 25 mammalian species have been cloned by intra- or interspecies somatic cell nuclear transfer (SCNT) [...] Full article
15 pages, 1599 KB  
Article
Trichostatin A-Mediated Epigenetic Modulation Predominantly Triggers Transcriptomic Alterations in the Ex Vivo Expanded Equine Chondrocytes
by Tomasz Ząbek, Wojciech Witarski, Tomasz Szmatoła, Sebastian Sawicki, Justyna Mrozowicz and Marcin Samiec
Int. J. Mol. Sci. 2022, 23(21), 13168; https://doi.org/10.3390/ijms232113168 - 29 Oct 2022
Cited by 1 | Viewed by 2520
Abstract
Epigenetic mechanisms of gene regulation are important for the proper differentiation of cells used for therapeutic and regenerative purposes. The primary goal of the present study was to investigate the impacts of 5-aza-2′ deoxycytidine (5-AZA-dc)- and/or trichostatin A (TSA)-mediated approaches applied to epigenomically [...] Read more.
Epigenetic mechanisms of gene regulation are important for the proper differentiation of cells used for therapeutic and regenerative purposes. The primary goal of the present study was to investigate the impacts of 5-aza-2′ deoxycytidine (5-AZA-dc)- and/or trichostatin A (TSA)-mediated approaches applied to epigenomically modulate the ex vivo expanded equine chondrocytes maintained in monolayer culture on the status of chondrogenic cytodifferentiation at the transcriptome level. The results of next-generation sequencing of 3′ mRNA-seq libraries on stimulated and unstimulated chondrocytes of the third passage showed no significant influence of 5-AZA-dc treatment. Chondrocytes stimulated with TSA or with a combination of 5-AZA-dc+TSA revealed significant expressional decline, mainly for genes encoding histone and DNA methyltransferases, but also for other genes, many of which are enriched in canonical pathways that are important for chondrocyte biology. The TSA- or 5-AZA-dc+TSA-induced upregulation of expanded chondrocytes included genes that are involved in histone hyperacetylation and also genes relevant to rheumatoid arthritis and inflammation. Chondrocyte stimulation experiments including a TSA modifier also led to the unexpected expression incrementation of genes encoding HDAC3, SIRT2, and SIRT5 histone deacetylases and the MBD1 CpG-binding domain protein, pointing to another function of the TSA agent besides its epigenetic-like properties. Based on the transcriptomic data, TSA stimulation seems to be undesirable for chondrogenic differentiation of passaged cartilaginous cells in a monolayer culture. Nonetheless, obtained transcriptomic results of TSA-dependent epigenomic modification of the ex vivo expanded equine chondrocytes provide a new source of data important for the potential application of epigenetically altered cells for transplantation purposes in tissue engineering of the equine skeletal system. Full article
Show Figures

Figure 1

9 pages, 973 KB  
Article
Comparison of Commercial Poultry Semen Extenders Modified for Cryopreservation Procedure in the Genetic Resource Program of Czech Golden Spotted Hen
by Kristýna Petričáková, Martina Janošíková, Martin Ptáček, Lukáš Zita, Filipp Georgijevič Savvulidi and Agnieszka Partyka
Animals 2022, 12(20), 2886; https://doi.org/10.3390/ani12202886 - 21 Oct 2022
Cited by 8 | Viewed by 3312
Abstract
Spermatozoa cryoconservation represents an important strategy for partial in vitro or rescue programs designed for threatened livestock populations. The procedure for the semen cryopreservation of the Czech Golden Spotted Hen was proposed due to the lower fertilization rate of poultry semen compared to [...] Read more.
Spermatozoa cryoconservation represents an important strategy for partial in vitro or rescue programs designed for threatened livestock populations. The procedure for the semen cryopreservation of the Czech Golden Spotted Hen was proposed due to the lower fertilization rate of poultry semen compared to mammalian species. The aim of this study was to compare commercial extenders designed for liquid storage preservation with the use of a predefined cryoprotectant, and, thus, to propose an important tool for the procedure of the semen cryopreservation of the Czech Golden Spotted Hen. Ejaculates were sampled from four roosters during five semen collection days. The samples were frozen in Poultry media®, Raptac® and NeXcell® extenders supplemented with a 9% N-methylacetamide (NMA) cryoprotectant. Sperm parameters of the total motility (MOT; %), plasma membrane and acrosome intactness (PAI; %), plasma membrane damage (%), acrosome damage (%) and cells with plasma membrane and acrosome damage (%) were assessed using a mobile mCASA analyzer and flow cytometer after the cryopreservation of the insemination doses (IDs). For Poultry media® (PAI = 51.11%; MOT = 23.58%) and Raptac® (PAI = 52.04%; MOT = 23.13%) extenders with the addition of an NMA cryoprotectant, the comparable results were detected after thawing. For NexCell® media, the results were poor (PAI = 7.07%; MOT = 3.83%). Our results indicated two extenders suitable for the cryopreservation procedure, with the applied modification. Full article
(This article belongs to the Special Issue Current Status and Advances in Semen Preservation)
Show Figures

Figure 1

19 pages, 2162 KB  
Article
The Relative Abundances of Human Leukocyte Antigen-E, α-Galactosidase A and α-Gal Antigenic Determinants Are Biased by Trichostatin A-Dependent Epigenetic Transformation of Triple-Transgenic Pig-Derived Dermal Fibroblast Cells
by Marcin Samiec, Jerzy Wiater, Kamil Wartalski, Maria Skrzyszowska, Monika Trzcińska, Daniel Lipiński, Jacek Jura, Zdzisław Smorąg, Ryszard Słomski and Małgorzata Duda
Int. J. Mol. Sci. 2022, 23(18), 10296; https://doi.org/10.3390/ijms231810296 - 7 Sep 2022
Cited by 19 | Viewed by 2821
Abstract
The present study sought to establish the mitotically stable adult cutaneous fibroblast cell (ACFC) lines stemming from hFUT2×hGLA×HLA-E triple-transgenic pigs followed by trichostatin A (TSA)-assisted epigenetically modulating the reprogrammability of the transgenes permanently incorporated into the host genome [...] Read more.
The present study sought to establish the mitotically stable adult cutaneous fibroblast cell (ACFC) lines stemming from hFUT2×hGLA×HLA-E triple-transgenic pigs followed by trichostatin A (TSA)-assisted epigenetically modulating the reprogrammability of the transgenes permanently incorporated into the host genome and subsequent comprehensive analysis of molecular signatures related to proteomically profiling the generated ACFC lines. The results of Western blot and immunofluorescence analyses have proved that the profiles of relative abundance (RA) noticed for both recombinant human α-galactosidase A (rhα-Gal A) and human leukocyte antigen-E (HLA-E) underwent significant upregulations in tri-transgenic (3×TG) ACFCs subjected to TSA-mediated epigenetic transformation as compared to not only their TSA-unexposed counterparts but also TSA-treated and untreated non-transgenic (nTG) cells. The RT-qPCR-based analysis of porcine tri-genetically engineered ACFCs revealed stable expression of mRNA fractions transcribed from hFUT2, hGLA and HLA-E transgenes as compared to a lack of such transcriptional activities in non-transgenic ACFC variants. Furthermore, although TSA-based epigenomic modulation has given rise to a remarkable increase in the expression levels of Galα1→3Gal (α-Gal) epitopes that have been determined by lectin blotting analysis, their semi-quantitative profiles have dwindled profoundly in both TSA-exposed and unexposed 3×TG ACFCs as compared to their nTG counterparts. In conclusion, thoroughly exploring proteomic signatures in such epigenetically modulated ex vivo models devised on hFUT2×hGLA×HLA-E triple-transgenic ACFCs that display augmented reprogrammability of translational activities of two mRNA transcripts coding for rhα-Gal A and HLA-E proteins might provide a completely novel and powerful research tool for the panel of further studies. The objective of these future studies should be to multiply the tri-transgenic pigs with the aid of somatic cell nuclear transfer (SCNT)-based cloning for the purposes of both xenografting the porcine cutaneous bioprostheses and dermoplasty-mediated surgical treatments in human patients. Full article
Show Figures

Figure 1

13 pages, 2195 KB  
Article
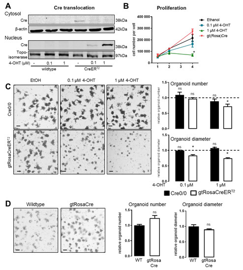
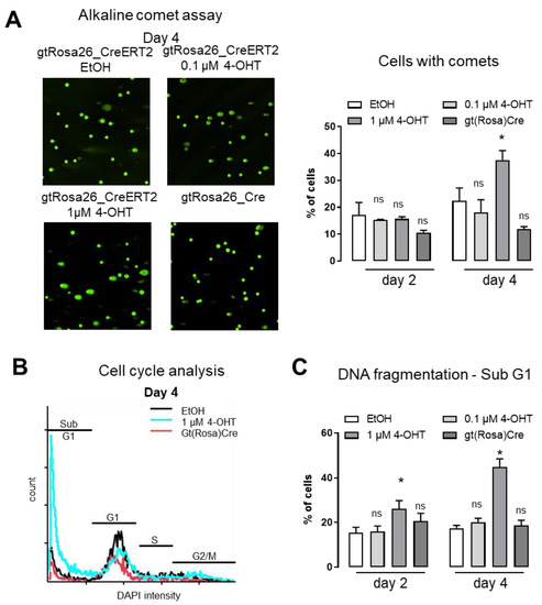
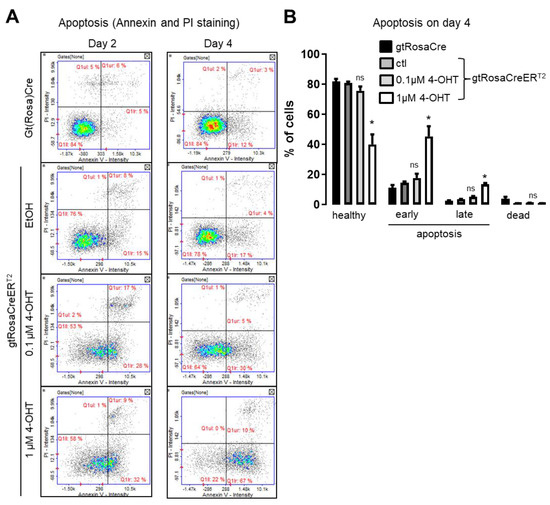
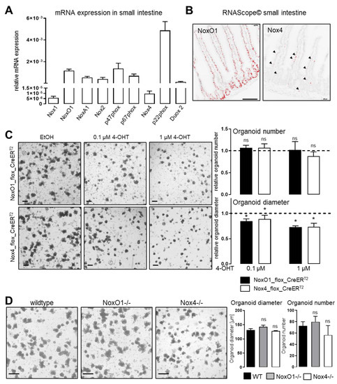
Cre-Recombinase Induces Apoptosis and Cell Death in Enterocyte Organoids
by Franziska Moll, Manuela Spaeth and Katrin Schröder
Antioxidants 2022, 11(8), 1452; https://doi.org/10.3390/antiox11081452 - 26 Jul 2022
Cited by 6 | Viewed by 4485
Abstract
The culture of primary intestinal epithelia cells is not possible in a normal culture system. In 2009 a three-dimensional culture system of intestinal stem cells was established that shows many of the physiological features of the small intestine, such as crypt-villus structure, stem [...] Read more.
The culture of primary intestinal epithelia cells is not possible in a normal culture system. In 2009 a three-dimensional culture system of intestinal stem cells was established that shows many of the physiological features of the small intestine, such as crypt-villus structure, stem cell niche and all types of differentiated intestinal epithelial cells. These enteroids can be used to analyze biology of intestinal stem cells, gut homeostasis and the development of diseases. They also give the possibility to reduce animal numbers, as enteroids can be cryo-conserved and cultivated for many passages. To investigate the influence of genes such as NADPH oxidases on the gut homeostasis, transgenic approached are the method of choice. The generation of enteroids from knockout mice allows real-time observations of knockout effects. Often conditional knockout or overexpression strategies using inducible Cre recombinase are applied to avoid effects of adaption to the knockout. However, the Cre recombinase has many known caveats from unspecific binding and its endonuclease activity. In this study, we show that although NADPH oxidases are important for in vivo differentiation and proliferation of the intestine, their expression is drastically reduced in the organoid system. Activation of Cre recombinase by 4-hydroxy tamoxifen in freshly isolated enteroids, independently of floxed genes, leads to decreased diameter of organoids. This effect is concentration-dependent and is caused by reduced cell proliferation and induction of apoptosis and DNA damage. In contrast, constitutive expression of Cre has no impact on the enteroids. Therefore, reduction of tamoxifen concentration and treatment duration should be carefully titrated, and appropriate controls are necessary. Full article
Show Figures

Figure 1

14 pages, 2807 KB  
Article
Streamlining Culture Conditions for the Neuroblastoma Cell Line SH-SY5Y: A Prerequisite for Functional Studies
by Sebastian Feles, Christian Overath, Sina Reichardt, Sebastian Diegeler, Claudia Schmitz, Jessica Kronenberg, Christa Baumstark-Khan, Ruth Hemmersbach, Christine E. Hellweg and Christian Liemersdorf
Methods Protoc. 2022, 5(4), 58; https://doi.org/10.3390/mps5040058 - 12 Jul 2022
Cited by 27 | Viewed by 14998
Abstract
The neuroblastoma cell line SH-SY5Y has been a well-established and very popular in vitro model in neuroscience for decades, especially focusing on neurodevelopmental disorders, such as Parkinson’s disease. The ability of this cell type to differentiate compared with other models in neurobiology makes [...] Read more.
The neuroblastoma cell line SH-SY5Y has been a well-established and very popular in vitro model in neuroscience for decades, especially focusing on neurodevelopmental disorders, such as Parkinson’s disease. The ability of this cell type to differentiate compared with other models in neurobiology makes it one of the few suitable models without having to rely on a primary culture of neuronal cells. Over the years, various, partly contradictory, methods of cultivation have been reported. This study is intended to provide a comprehensive guide to the in vitro cultivation of undifferentiated SH-SY5Y cells. For this purpose, the morphology of the cell line and the differentiation of the individual subtypes are described, and instructions for cell culture practice and long-term cryoconservation are provided. We describe the key growth characteristics of this cell line, including proliferation and confluency data, optimal initial seeding cell numbers, and a comparison of different culture media and cell viability during cultivation. Furthermore, applying an optimized protocol in a long-term cultivation over 60 days, we show that cumulative population doubling (CPD) is constant over time and does not decrease with incremental passage, enabling stable cultivation, for example, for recurrent differentiation to achieve the highest possible reproducibility in subsequent analyses. Therefore, we provide a solid guidance for future research that employs the neuroblastoma cell line SH-SY5Y. Full article
(This article belongs to the Section Biomedical Sciences and Physiology)
Show Figures

Figure 1

Back to TopTop