Cre-Recombinase Induces Apoptosis and Cell Death in Enterocyte Organoids
Abstract
:1. Introduction
2. Materials and Methods
2.1. Mice
2.2. Small Intestinal Organoids
2.3. RNAScope® In Situ Hybridization
2.4. qRT-PCR
2.5. Protein and Western Blot Analysis
2.6. Cell Counting
2.7. Cell cycle and DNA Fragmentation Assay
2.8. Comet Assay
2.9. Apoptosis Assay-Annexin V Staining
2.10. Statistics
3. Results
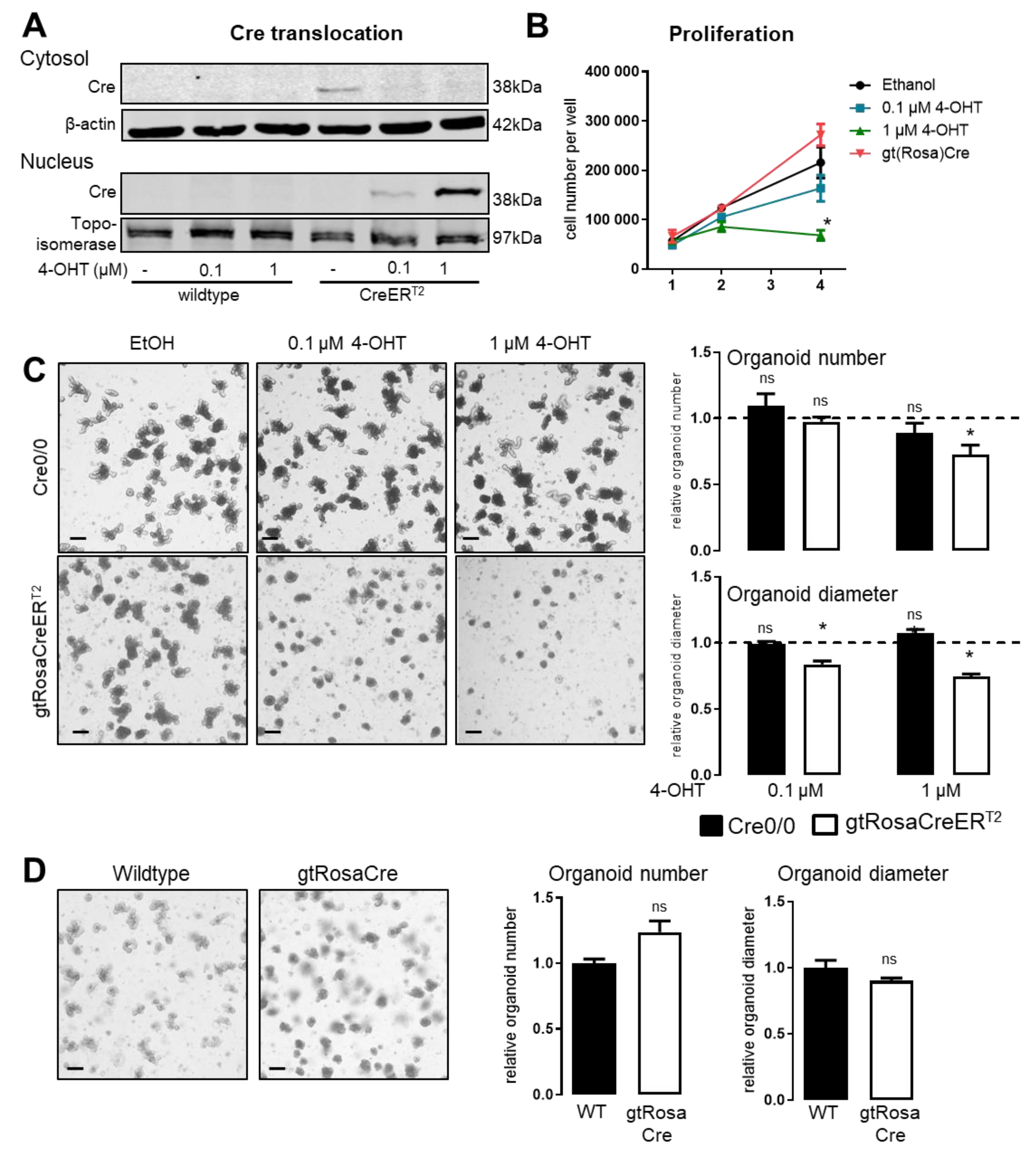
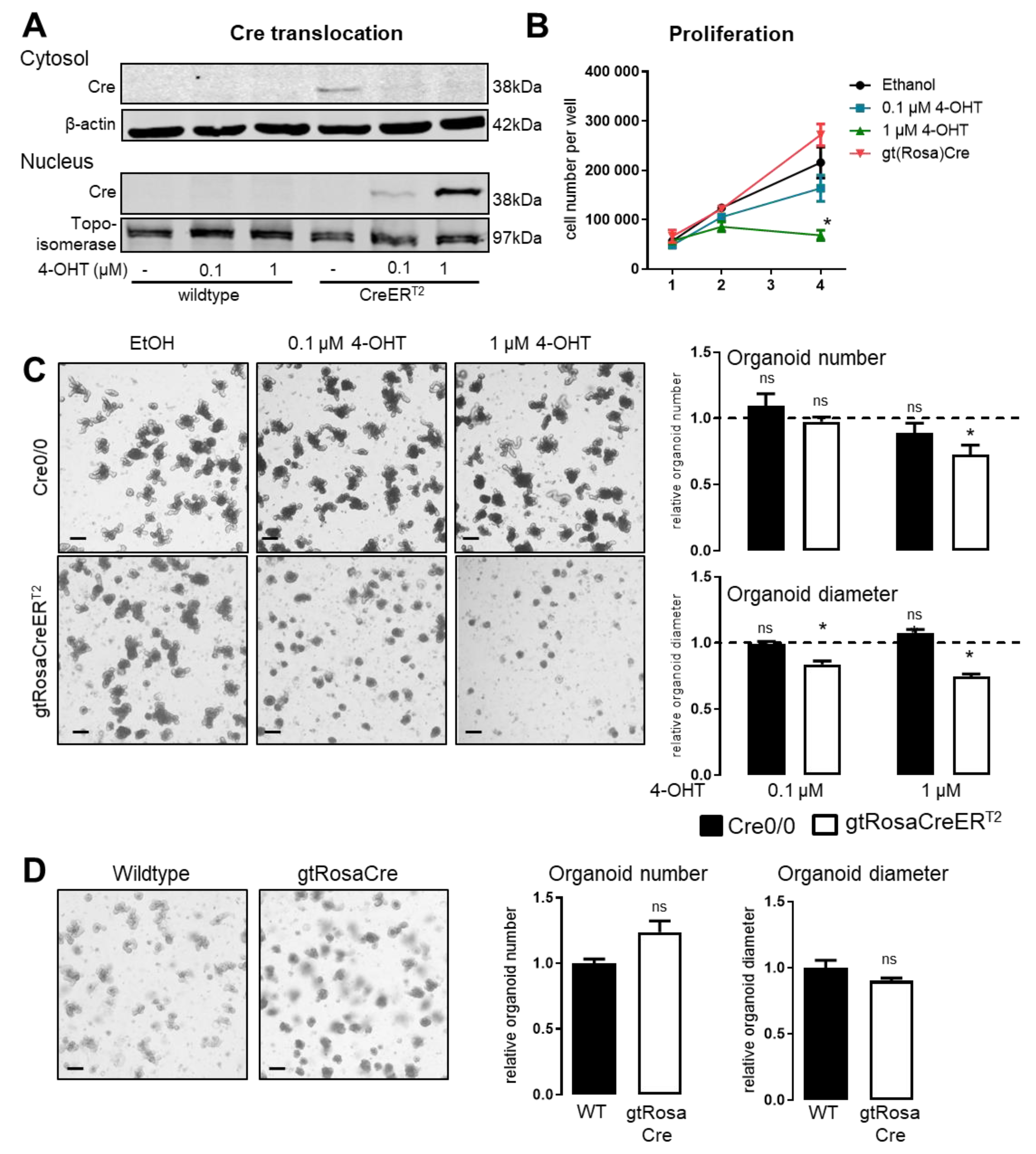
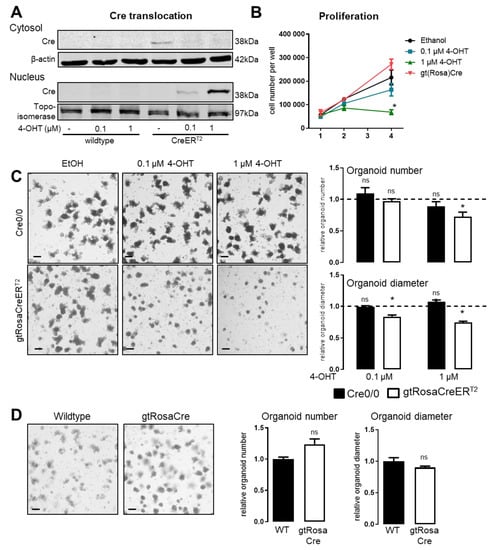
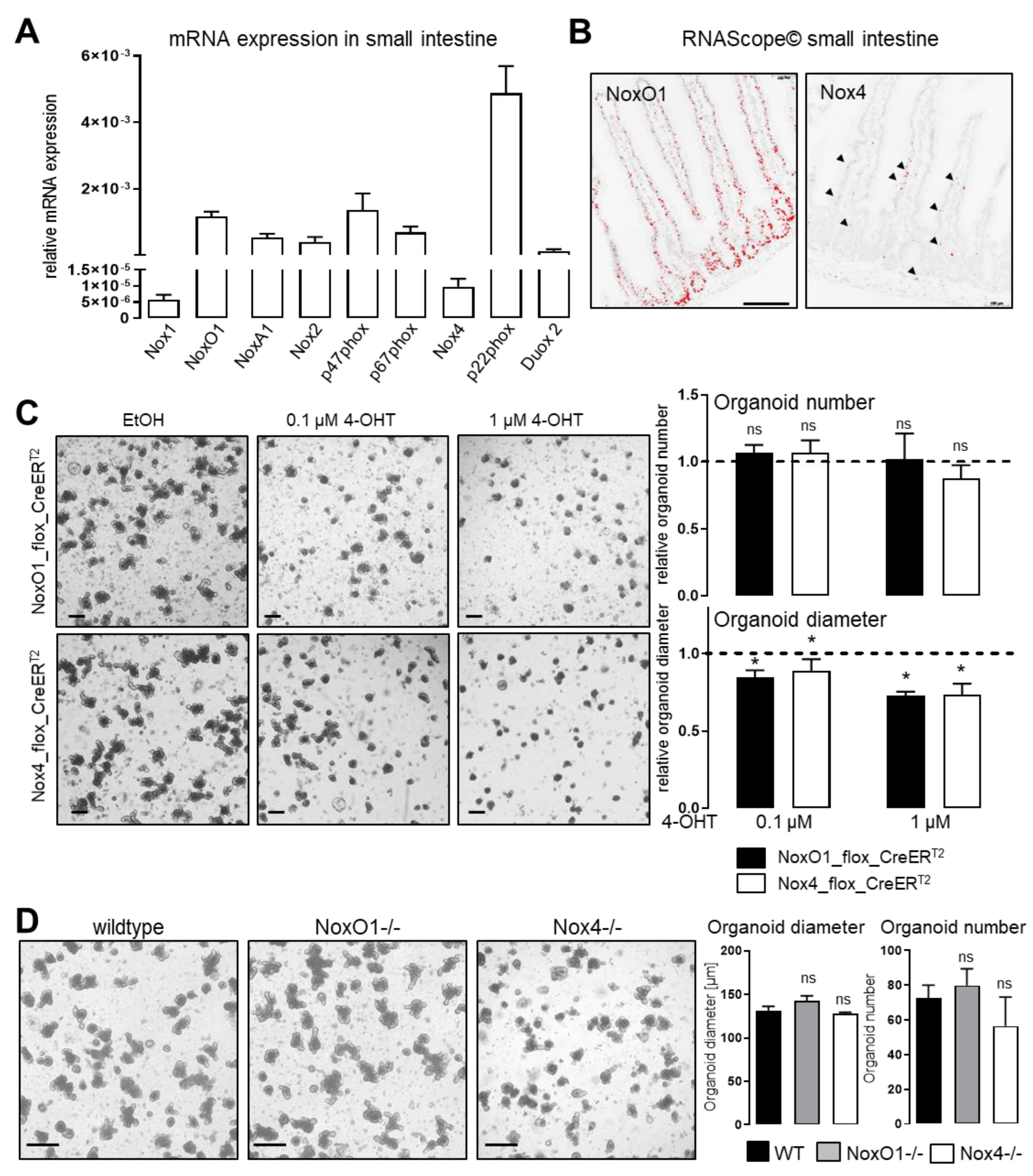
3.1. Acute Activation of Cre-Recombinase Hinders Organoid Growth
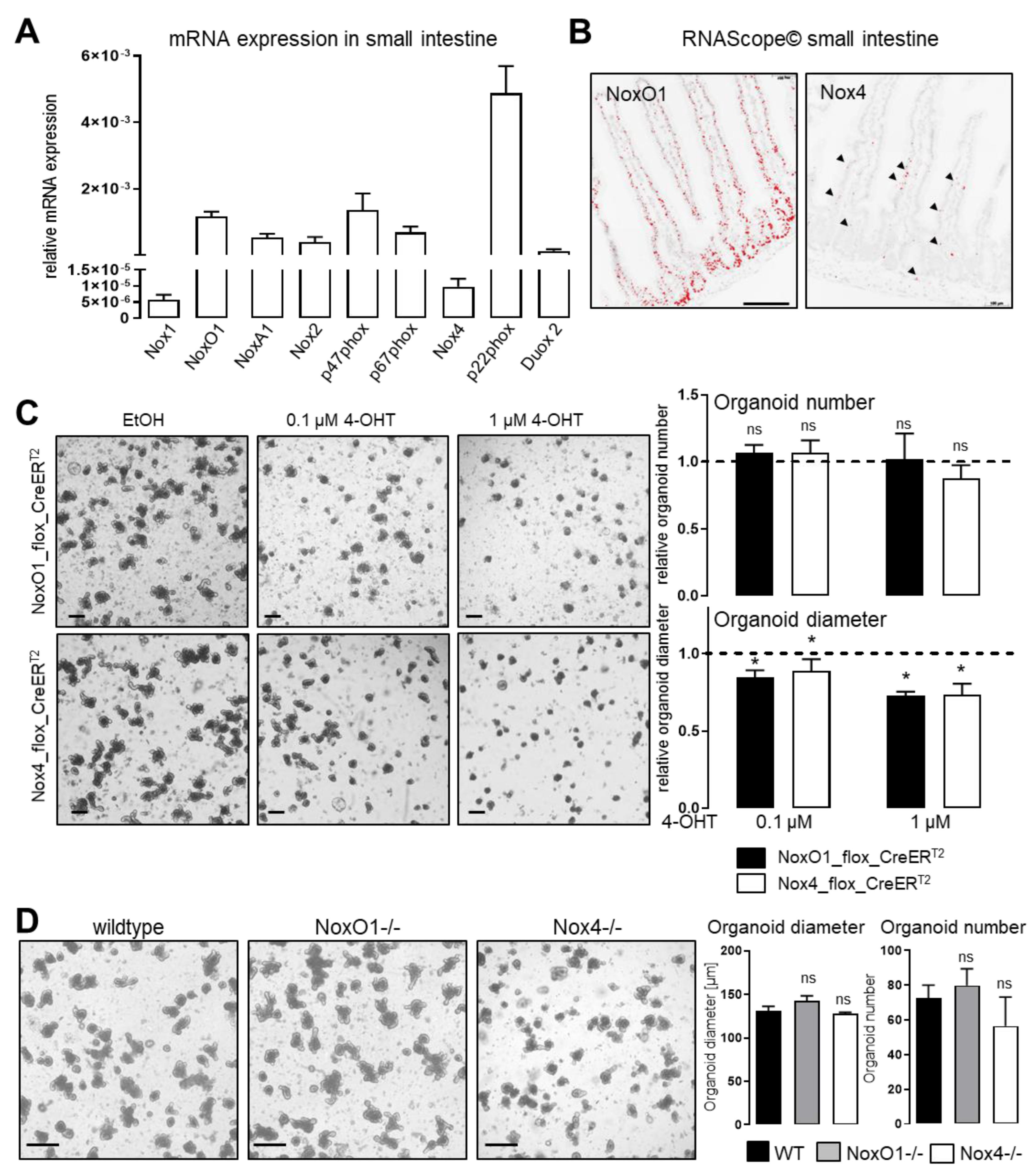
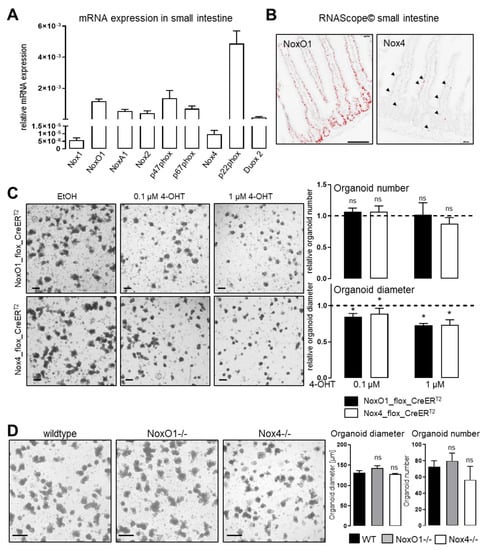
3.2. Mitochondrial Dysfunction and Acute Activation of Cre-Recombinase but Not ROS Inhibit Growth and Survival of Small Intestinal Organoids
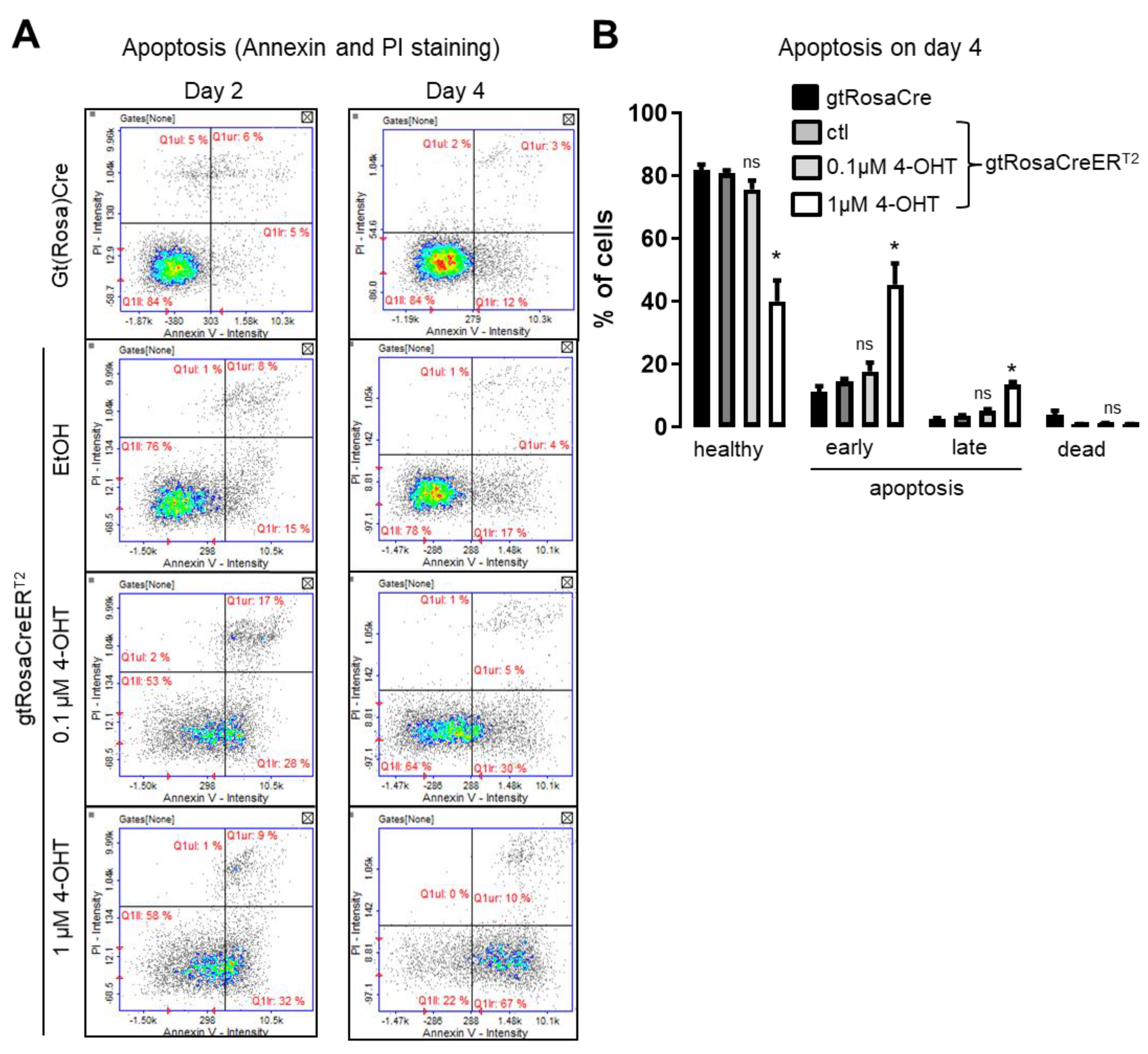
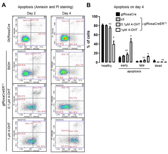
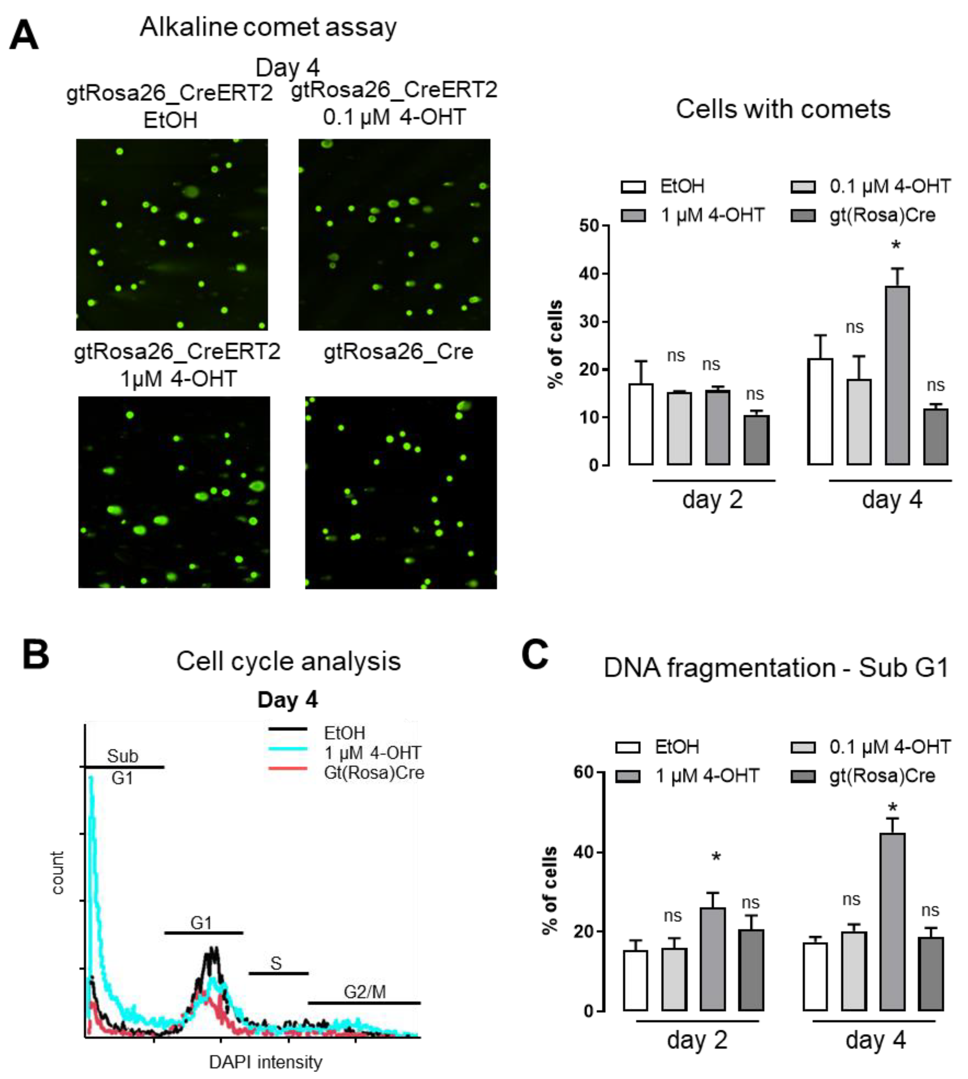
3.3. Acute Activation of Cre-Recombinase Causes DNA Damage and Induces Apoptosis
4. Discussion
5. Conclusions
Supplementary Materials
Author Contributions
Funding
Institutional Review Board Statement
Informed Consent Statement
Data Availability Statement
Conflicts of Interest
References
- Doke, S.K.; Dhawale, S.C. Alternatives to animal testing: A review. Saudi Pharm. J. 2015, 23, 223–229. [Google Scholar] [CrossRef] [PubMed] [Green Version]
- Rollin, B.E. Toxicology and new social ethics for animals. Toxicol. Pathol. 2003, 31 (Suppl. S1), 128–131. [Google Scholar] [CrossRef] [PubMed]
- Ranganatha, N.; Kuppast, I.J. A review on alternatives to animal testing methods in drug development. Int. J. Pharm. Pharm. Sci. 2012, 4, 28–32. [Google Scholar]
- Koo, B.-K.; Stange, D.E.; Sato, T.; Karthaus, W.; Farin, H.F.; Huch, M.; van Es, J.H.; Clevers, H. Controlled gene expression in primary Lgr5 organoid cultures. Nat. Methods 2011, 9, 81–83. [Google Scholar] [CrossRef] [PubMed]
- Date, S.; Sato, T. Mini-gut organoids: Reconstitution of the stem cell niche. Annu. Rev. Cell Dev. Biol. 2015, 31, 269–289. [Google Scholar] [CrossRef] [PubMed]
- Mahe, M.M.; Aihara, E.; Schumacher, M.A.; Zavros, Y.; Montrose, M.H.; Helmrath, M.A.; Sato, T.; Shroyer, N.F. Establishment of Gastrointestinal Epithelial Organoids. Curr. Protoc. Mouse Biol. 2013, 3, 217–240. [Google Scholar] [CrossRef] [Green Version]
- Schnalzger, T.E.; de Groot, M.H.; Zhang, C.; Mosa, M.H.; Michels, B.E.; Röder, J.; Darvishi, T.; Wels, W.S.; Farin, H.F. 3D model for CAR-mediated cytotoxicity using patient-derived colorectal cancer organoids. EMBO J. 2019, 38, e100928. [Google Scholar] [CrossRef]
- Glaser, S.; Anastassiadis, K.; Stewart, A.F. Current issues in mouse genome engineering. Nat. Genet. 2005, 37, 1187–1193. [Google Scholar] [CrossRef]
- Hoess, R.H.; Ziese, M.; Sternberg, N. P1 site-specific recombination: Nucleotide sequence of the recombining sites. Proc. Natl. Acad. Sci. USA 1982, 79, 3398–3402. [Google Scholar] [CrossRef] [Green Version]
- Thyagarajan, B.; Guimarães, M.J.; Groth, A.C.; Calos, M.P. Mammalian genomes contain active recombinase recognition sites. Gene 2000, 244, 47–54. [Google Scholar] [CrossRef]
- Karimova, M.; Abi-Ghanem, J.; Berger, N.; Surendranath, V.; Pisabarro, M.T.; Buchholz, F. Vika/vox, a novel efficient and specific Cre/loxP-like site-specific recombination system. Nucleic Acids Res. 2013, 41, e37. [Google Scholar] [CrossRef] [PubMed] [Green Version]
- Abremski, K.; Wierzbicki, A.; Frommer, B.; Hoess, R.H. Bacteriophage P1 Cre-loxP site-specific recombination. Site-specific DNA topoisomerase activity of the Cre recombination protein. J. Biol. Chem. 1986, 261, 391–396. [Google Scholar] [CrossRef]
- Pépin, G.; Ferrand, J.; Höning, K.; Jayasekara, W.S.N.; Cain, J.E.; Behlke, M.A.; Gough, D.J.; Williams, B.R.G.; Hornung, V.; Gantier, M.P. Cre-dependent DNA recombination activates a STING-dependent innate immune response. Nucleic Acids Res. 2016, 44, 5356–5364. [Google Scholar] [CrossRef] [PubMed] [Green Version]
- Loonstra, A.; Vooijs, M.; Beverloo, H.B.; Allak, B.A.; van Drunen, E.; Kanaar, R.; Berns, A.; Jonkers, J. Growth inhibition and DNA damage induced by Cre recombinase in mammalian cells. Proc. Natl. Acad. Sci. USA 2001, 98, 9209–9214. [Google Scholar] [CrossRef] [Green Version]
- Pfeifer, A.; Brandon, E.P.; Kootstra, N.; Gage, F.H.; Verma, I.M. Delivery of the Cre recombinase by a self-deleting lentiviral vector: Efficient gene targeting in vivo. Proc. Natl. Acad. Sci. USA 2001, 98, 11450–11455. [Google Scholar] [CrossRef] [Green Version]
- Silver, D.P.; Livingston, D.M. Self-excising retroviral vectors encoding the Cre recombinase overcome Cre-mediated cellular toxicity. Mol. Cell 2001, 8, 233–243. [Google Scholar] [CrossRef]
- Brandes, R.P.; Harenkamp, S.; Schürmann, C.; Josipovic, I.; Rashid, B.; Rezende, F.; Löwe, O.; Moll, F.; Epah, J.; Eresch, J.; et al. The Cytosolic NADPH Oxidase Subunit NoxO1 Promotes an Endothelial Stalk Cell Phenotype. Arterioscler. Thromb. Vasc. Biol. 2016, 36, 1558–1565. [Google Scholar] [CrossRef] [Green Version]
- Schröder, K.; Zhang, M.; Benkhoff, S.; Mieth, A.; Pliquett, R.; Kosowski, J.; Kruse, C.; Luedike, P.; Michaelis, U.R.; Weissmann, N.; et al. Nox4 is a protective reactive oxygen species generating vascular NADPH oxidase. Circ. Res. 2012, 110, 1217–1225. [Google Scholar] [CrossRef] [Green Version]
- Bradford, M.M. A rapid and sensitive method for the quantitation of microgram quantities of protein utilizing the principle of protein-dye binding. Anal. Biochem. 1976, 72, 248–254. [Google Scholar] [CrossRef]
- Seiwert, N.; Wecklein, S.; Demuth, P.; Hasselwander, S.; Kemper, T.A.; Schwerdtle, T.; Brunner, T.; Fahrer, J. Heme oxygenase 1 protects human colonocytes against ROS formation, oxidative DNA damage and cytotoxicity induced by heme iron, but not inorganic iron. Cell Death Dis. 2020, 11, 787. [Google Scholar] [CrossRef] [PubMed]
- Zhu, X.; Tian, X.; Yang, M.; Yu, Y.; Zhou, Y.; Gao, Y.; Zhang, L.; Li, Z.; Xiao, Y.; Moses, R.E.; et al. Procyanidin B2 Promotes Intestinal Injury Repair and Attenuates Colitis-Associated Tumorigenesis via Suppression of Oxidative Stress in Mice. Antioxid. Redox Signal. 2020, 35, 75–92. [Google Scholar] [CrossRef] [PubMed]
- Berger, E.; Rath, E.; Yuan, D.; Waldschmitt, N.; Khaloian, S.; Allgäuer, M.; Staszewski, O.; Lobner, E.M.; Schöttl, T.; Giesbertz, P.; et al. Mitochondrial function controls intestinal epithelial stemness and proliferation. Nat. Commun. 2016, 7, 13171. [Google Scholar] [CrossRef] [Green Version]
- Aldieri, E.; Riganti, C.; Polimeni, M.; Gazzano, E.; Lussiana, C.; Campia, I.; Ghigo, D. Classical inhibitors of NOX NAD(P)H oxidases are not specific. Curr. Drug Metab. 2008, 9, 686–696. [Google Scholar] [CrossRef]
- Tew, D.G. Inhibition of cytochrome P450 reductase by the diphenyliodonium cation. Kinetic analysis and covalent modifications. Biochemistry 1993, 32, 10209–10215. [Google Scholar] [CrossRef] [PubMed]
- Ragan, C.I.; Bloxham, D.P. Specific labelling of a constituent polypeptide of bovine heart mitochondrial reduced nicotinamide-adenine dinucleotide-ubiquinone reductase by the inhibitor diphenyleneiodonium. Biochem. J. 1977, 163, 605–615. [Google Scholar] [CrossRef] [PubMed] [Green Version]
- Moll, F.; Walter, M.; Rezende, F.; Helfinger, V.; Vasconez, E.; de Oliveira, T.; Greten, F.R.; Olesch, C.; Weigert, A.; Radeke, H.H.; et al. NoxO1 Controls Proliferation of Colon Epithelial Cells. Front. Immunol. 2018, 9, 973. [Google Scholar] [CrossRef] [Green Version]
- Schmidt-Supprian, M.; Rajewsky, K. Vagaries of conditional gene targeting. Nat. Immunol. 2007, 8, 665–668. [Google Scholar] [CrossRef]
- Sato, T.; Vries, R.G.; Snippert, H.J.; van de Wetering, M.; Barker, N.; Stange, D.E.; van Es, J.H.; Abo, A.; Kujala, P.; Peters, P.J.; et al. Single Lgr5 stem cells build crypt-villus structures in vitro without a mesenchymal niche. Nature 2009, 459, 262–265. [Google Scholar] [CrossRef]
- Janbandhu, V.C.; Moik, D.; Fässler, R. Cre recombinase induces DNA damage and tetraploidy in the absence of loxP sites. Cell Cycle 2014, 13, 462–470. [Google Scholar] [CrossRef] [Green Version]
- Farin, H.F.; Jordens, I.; Mosa, M.H.; Basak, O.; Korving, J.; Tauriello, D.V.F.; de Punder, K.; Angers, S.; Peters, P.J.; Maurice, M.M.; et al. Visualization of a short-range Wnt gradient in the intestinal stem-cell niche. Nature 2016, 530, 340–343. [Google Scholar] [CrossRef]
- Horvay, K.; Jardé, T.; Casagranda, F.; Perreau, V.M.; Haigh, K.; Nefzger, C.M.; Akhtar, R.; Gridley, T.; Berx, G.; Haigh, J.J.; et al. Snai1 regulates cell lineage allocation and stem cell maintenance in the mouse intestinal epithelium. EMBO J. 2015, 34, 1319–1335. [Google Scholar] [CrossRef] [PubMed] [Green Version]
- el Marjou, F.; Janssen, K.-P.; Chang, B.H.-J.; Li, M.; Hindie, V.; Chan, L.; Louvard, D.; Chambon, P.; Metzger, D.; Robine, S. Tissue-specific and inducible Cre-mediated recombination in the gut epithelium. Genesis 2004, 39, 186–193. [Google Scholar] [CrossRef] [PubMed]
- Higashi, A.Y.; Ikawa, T.; Muramatsu, M.; Economides, A.N.; Niwa, A.; Okuda, T.; Murphy, A.J.; Rojas, J.; Heike, T.; Nakahata, T.; et al. Direct hematological toxicity and illegitimate chromosomal recombination caused by the systemic activation of CreERT2. J. Immunol. 2009, 182, 5633–5640. [Google Scholar] [CrossRef] [PubMed] [Green Version]
- Serra, D.; Mayr, U.; Boni, A.; Lukonin, I.; Rempfler, M.; Meylan, L.C.; Stadler, M.B.; Strnad, P.; Papasaikas, P.; Vischi, D.; et al. Self-organization and symmetry breaking in intestinal organoid development. Nature 2019, 569, 66–72. [Google Scholar] [CrossRef]
- Ayyaz, A.; Kumar, S.; Sangiorgi, B.; Ghoshal, B.; Gosio, J.; Ouladan, S.; Fink, M.; Barutcu, S.; Trcka, D.; Shen, J.; et al. Single-cell transcriptomes of the regenerating intestine reveal a revival stem cell. Nature 2019, 569, 121–125. [Google Scholar] [CrossRef]





| Forward 3′-5′ | Reverse 3′-5′ | |
|---|---|---|
| m β-actin | TGACAGGATGCAGAAGGAGA | GCTGGAAGGTGGACAGTGAG |
| h,m,r EF2 | GACATCACCAAGGGTGTGCAG | GCGGTCAGCACACTGGCATA |
| m Duox2 | TCTTCACCATGATGCGGTCC | GGAGTCCGGTTGATGAACGA |
| m Nox1 | CCTCCTGACTGTGCCAAAGG | ATTTGAACAACAGCACTCACCAA |
| m Nox4 | TTGTGTTAGGATCCGGGTTGT | GCTCCTAGTGTCTTCCAGGGA |
| m NoxA1 | AGATACGGGACTGGCACCG | CATCCTAGCCAGCGGCTCTC |
| m NoxO1 | ACTTAAACGCCTGTGCCATC | CCCCAACACTGCCCTAAGTA |
| m p22phox | TGTGGTGAAGCTTTTCGGGC | GGATGGCTGCCAGCAGATAGAT |
| m p47phox | TCCCAACTACGCAGGTGAAC | CCTGGGTTATCTCCTCCCCA |
| m p67phox | CTATCTGGGCAAGCCTACGGTT | CACAAAGCCAAACAATACGCG |
Publisher’s Note: MDPI stays neutral with regard to jurisdictional claims in published maps and institutional affiliations. |
© 2022 by the authors. Licensee MDPI, Basel, Switzerland. This article is an open access article distributed under the terms and conditions of the Creative Commons Attribution (CC BY) license (https://creativecommons.org/licenses/by/4.0/).
Share and Cite
Moll, F.; Spaeth, M.; Schröder, K. Cre-Recombinase Induces Apoptosis and Cell Death in Enterocyte Organoids. Antioxidants 2022, 11, 1452. https://doi.org/10.3390/antiox11081452
Moll F, Spaeth M, Schröder K. Cre-Recombinase Induces Apoptosis and Cell Death in Enterocyte Organoids. Antioxidants. 2022; 11(8):1452. https://doi.org/10.3390/antiox11081452
Chicago/Turabian StyleMoll, Franziska, Manuela Spaeth, and Katrin Schröder. 2022. "Cre-Recombinase Induces Apoptosis and Cell Death in Enterocyte Organoids" Antioxidants 11, no. 8: 1452. https://doi.org/10.3390/antiox11081452
APA StyleMoll, F., Spaeth, M., & Schröder, K. (2022). Cre-Recombinase Induces Apoptosis and Cell Death in Enterocyte Organoids. Antioxidants, 11(8), 1452. https://doi.org/10.3390/antiox11081452

