error_outline You can access the new MDPI.com website here. Explore and share your feedback with us.
 
 
Sign in to use this feature.

Years

Between: -

Subjects

remove_circle_outline
remove_circle_outline
remove_circle_outline
remove_circle_outline
remove_circle_outline
remove_circle_outline
remove_circle_outline
remove_circle_outline

Journals

Article Types

Countries / Regions

Search Results (22)

Search Parameters:
Keywords = contra-band

Order results
Result details
Results per page
Select all
Export citation of selected articles as:
27 pages, 10379 KB  
Article
The Enhance-Fuse-Align Principle: A New Architectural Blueprint for Robust Object Detection, with Application to X-Ray Security
by Yuduo Lin, Yanfeng Lin, Heng Wu and Ming Wu
Sensors 2025, 25(21), 6603; https://doi.org/10.3390/s25216603 - 27 Oct 2025
Viewed by 792
Abstract
Object detection in challenging imaging domains like security screening, medical analysis, and satellite imaging is often hindered by signal degradation (e.g., noise, blur) and spatial ambiguity (e.g., occlusion, extreme scale variation). We argue that many standard architectures fail by fusing multi-scale features prematurely, [...] Read more.
Object detection in challenging imaging domains like security screening, medical analysis, and satellite imaging is often hindered by signal degradation (e.g., noise, blur) and spatial ambiguity (e.g., occlusion, extreme scale variation). We argue that many standard architectures fail by fusing multi-scale features prematurely, which amplifies noise. This paper introduces the Enhance-Fuse-Align (E-F-A) principle: a new architectural blueprint positing that robust feature enhancement and explicit spatial alignment are necessary preconditions for effective feature fusion. We implement this blueprint in a model named SecureDet, which instantiates each stage: (1) an RFCBAMConv module for feature Enhancement; (2) a BiFPN for weighted Fusion; (3) ECFA and ASFA modules for contextual and spatial Alignment. To validate the E-F-A blueprint, we apply SecureDet to the highly challenging task of X-ray contraband detection. Extensive experiments and ablation studies demonstrate that the mandated E-F-A sequence is critical to performance, significantly outperforming both the baseline and incomplete or improperly ordered architectures. In practice, enhancement is applied prior to fusion to attenuate noise and blur that would otherwise be amplified by cross-scale aggregation, and final alignment corrects mis-registrations to avoid sampling extraneous signals from occluding materials. Full article
(This article belongs to the Section Sensing and Imaging)
Show Figures

Figure 1

11 pages, 1292 KB  
Article
Design and Simulation of a Muon Detector Using Wavelength-Shifting Fiber Readouts for Border Security
by Anzori Sh. Georgadze
Instruments 2025, 9(1), 1; https://doi.org/10.3390/instruments9010001 - 27 Jan 2025
Cited by 1 | Viewed by 3491
Abstract
Cosmic ray muon tomography is a promising method for the non-invasive inspection of shipping containers and trucks. It leverages the highly penetrating cosmic muons and their interactions with various materials to generate three-dimensional images of large and dense objects, such as inter-modal shipping [...] Read more.
Cosmic ray muon tomography is a promising method for the non-invasive inspection of shipping containers and trucks. It leverages the highly penetrating cosmic muons and their interactions with various materials to generate three-dimensional images of large and dense objects, such as inter-modal shipping containers, which are typically opaque to conventional X-ray radiography techniques. One of the key tasks of customs and border security is verifying shipping container declarations to prevent illegal trafficking, and muon tomography offers a viable solution for this purpose. Common imaging methods using muons rely on data analysis of either muon scattering or absorption–transmission. We design a compact muon tomography system with dimensions of 3 × 3 × 3 m3, consisting of 2D position-sensitive detectors. These detectors include plastic scintillators, wavelength-shifting (WLS) fibers, and SiPMs. Through light transport modeling with GEANT4, we demonstrate that the proposed detector design—featuring 1 m × 1 m scintillator plates with 2 mm2 square-shaped WLS fibers—can achieve a spatial resolution of approximately 0.7–1.0 mm. Through Monte Carlo simulations, we demonstrate that combining muon scattering and absorption data enables the rapid and accurate identification of cargo materials. In a smuggling scenario where tobacco is falsely declared as paper towel rolls, this combined analysis distinguishes the two with 3 σ confidence at a spatial resolution of 1 mm (FWHM) for the muon detector, achieving results within a scanning time of 40 s for a 20-foot shipping container. Full article
Show Figures

Figure 1

14 pages, 1329 KB  
Systematic Review
Profiling the Occupational Injuries Sustained by Custody Officers: A Systematic Review
by Louis Reilly, Jessica Chan, Thevanthi Thevanesan, Robin Orr, Jay Dawes, Robert Lockie, Elisa Canetti and Ben Schram
Healthcare 2024, 12(23), 2334; https://doi.org/10.3390/healthcare12232334 - 22 Nov 2024
Cited by 2 | Viewed by 1816
Abstract
Background/Objectives: Custody officers (CO) are often exposed to workplace hazards when monitoring prisoners, managing prisoners’ recreational time, or searching for contraband, yet research into their injuries is limited. This review aimed to identify, appraise, and synthesise research investigating injuries in CO. Methods: Following [...] Read more.
Background/Objectives: Custody officers (CO) are often exposed to workplace hazards when monitoring prisoners, managing prisoners’ recreational time, or searching for contraband, yet research into their injuries is limited. This review aimed to identify, appraise, and synthesise research investigating injuries in CO. Methods: Following the Preferred Reporting Items for Systematic Reviews and Meta-Analyses protocol and registration with the Open Science Framework, a systematic search of five databases (PubMed, ProQuest, Embase, CINAHL and SportDiscus) using key search terms was conducted. The identified studies were considered against eligibility criteria, with the remaining studies critically appraised using the appropriate Joanna Briggs Institute checklist. Results: From the 975 identified studies, eight studies (mean critical appraisal score = 69 ± 25%) remained to inform the review. The incidence of fatal injuries ranged from 0.027 to 0.03 per 1000 full-time employees (FTE), whereas that of non-fatal injuries ranged from 15.9 to 44.0 per 1000 FTE. CO aged 31+ years were the most likely to experience injuries (22–44%). Male CO were more commonly injured than female CO in both fatal injuries (male = 89%, female = 11%) and non-fatal injuries (male = 73–74%, female = 26–27%). Assaults (11.5–38%) and slips/trips/falls (23.2–25%) were found to be the most common causes of injuries. The upper extremity was the most commonly injured body part (26–30%), with musculoskeletal sprains and strains (30–60.2%) the most common types of injury. Conclusions: CO injury profiles are similar to those reported in general-duty police officers. As such, musculoskeletal conditioning, reconditioning, and fall prevention practices employed in law enforcement may serve as an initial approach to risk mitigation in this population. Full article
(This article belongs to the Special Issue News Trends in Work-Related Musculoskeletal Disorders and Diseases)
Show Figures

Figure 1

13 pages, 233 KB  
Article
An Unlikely Match: Modernism and Feminism in Lynda Benglis’s Contraband
by Becky Bivens
Arts 2024, 13(3), 106; https://doi.org/10.3390/arts13030106 - 8 Jun 2024
Viewed by 2216
Abstract
In 1969, Lynda Benglis withdrew her large latex floor painting, Contraband, from the exhibition Anti-Illusion: Procedures/Materials. Looking beyond the logistical problems that caused Benglis to pull the work, I suggest that it challenged the conceptual and formal parameters of the exhibition [...] Read more.
In 1969, Lynda Benglis withdrew her large latex floor painting, Contraband, from the exhibition Anti-Illusion: Procedures/Materials. Looking beyond the logistical problems that caused Benglis to pull the work, I suggest that it challenged the conceptual and formal parameters of the exhibition from its inception. Taking hints from feminism, modernist painting, camp aesthetics, psychedelic imagery, pop, and minimalism, Benglis’s latex pours unify an array of movements, styles, and political positions that have often been treated as antithetical. Although the refusal of traditional binaries was typical of the neo-avant-garde, Benglis’s work was “contraband” because it challenged the inflexible dictum that feminist art and modernist painting are mortal enemies. With Contraband, she drew on abstract expressionist techniques for communicating feeling by exploiting the dialectic of spontaneity and order in Pollock’s drip paintings. Simultaneously, she drew attention to gender through sexed-up colors and materials. Rather than suggesting that gender difference is repressed by abstract expressionist painting’s false universalizing, Benglis shows that modernist techniques for communicating feeling are crucial for the feminist project of understanding the public significance of seemingly private experience. Full article
27 pages, 7354 KB  
Article
A Contraband Detection Scheme in X-ray Security Images Based on Improved YOLOv8s Network Model
by Qingji Gao, Haozhi Deng and Gaowei Zhang
Sensors 2024, 24(4), 1158; https://doi.org/10.3390/s24041158 - 9 Feb 2024
Cited by 4 | Viewed by 3947
Abstract
X-ray inspections of contraband are widely used to maintain public transportation safety and protect life and property when people travel. To improve detection accuracy and reduce the probability of missed and false detection, a contraband detection algorithm YOLOv8s-DCN-EMA-IPIO* based on YOLOv8s is proposed. [...] Read more.
X-ray inspections of contraband are widely used to maintain public transportation safety and protect life and property when people travel. To improve detection accuracy and reduce the probability of missed and false detection, a contraband detection algorithm YOLOv8s-DCN-EMA-IPIO* based on YOLOv8s is proposed. Firstly, the super-resolution reconstruction method based on the SRGAN network enhances the original data set, which is more conducive to model training. Secondly, DCNv2 (deformable convolution net v2) is introduced in the backbone network and merged with the C2f layer to improve the ability of the feature extraction and robustness of the model. Then, an EMA (efficient multi-scale attention) mechanism is proposed to suppress the interference of complex background noise and occlusion overlap in the detection process. Finally, the IPIO (improved pigeon-inspired optimization), which is based on the cross-mutation strategy, is employed to maximize the convolutional neural network’s learning rate to derive the optimal group’s weight information and ultimately improve the model’s detection and recognition accuracy. The experimental results show that on the self-built data set, the mAP (mean average precision) of the improved model YOLOv8s-DCN-EMA-IPIO* is 73.43%, 3.98% higher than that of the original model YOLOv8s, and the FPS is 95, meeting the deployment requirements of both high precision and real-time. Full article
(This article belongs to the Section Sensing and Imaging)
Show Figures

Figure 1

17 pages, 7264 KB  
Article
Lightweight YOLOv7 Algorithm for Multi-Object Recognition on Contrabands in Terahertz Images
by Zihao Ge, Yuan Zhang, Yuying Jiang, Hongyi Ge, Xuyang Wu, Zhiyuan Jia, Heng Wang and Keke Jia
Appl. Sci. 2024, 14(4), 1398; https://doi.org/10.3390/app14041398 - 8 Feb 2024
Cited by 8 | Viewed by 2588
Abstract
With the strengthening of worldwide counter-terrorism initiatives, it is increasingly important to detect contrabands such as controlled knives and flammable materials hidden in clothes and bags. Terahertz (THz) imaging technology is widely used in the field of contraband detection due to its advantages [...] Read more.
With the strengthening of worldwide counter-terrorism initiatives, it is increasingly important to detect contrabands such as controlled knives and flammable materials hidden in clothes and bags. Terahertz (THz) imaging technology is widely used in the field of contraband detection due to its advantages of high imaging speed and strong penetration. However, the terahertz images are of poor qualities and lack texture details. Traditional target detection methods suffer from low detection speeds, misdetection, and omission of contraband. This work pre-processes the original dataset using a variety of image processing methods and validates the effect of these methods on the detection results of YOLOv7. Meanwhile, the lightweight and multi-object detection YOLOv7 (LWMD-YOLOv7) algorithm is proposed. Firstly, to meet the demand of real-time for multi-target detection, we propose the space-to-depth mobile (SPD_Mobile) network as the lightweight feature extraction network. Secondly, the selective attention module large selective kernel (LSK) network is integrated into the output of the multi-scale feature map of the LWMD-YOLOv7 network, which enhances the effect of feature fusion and strengthens the network’s attention to salient features. Finally, Distance Intersection over Union (DIOU) is used as the loss function to accelerate the convergence of the model and to have a better localisation effect for small targets. The experimental results show that the YOLOv7 algorithm achieves the best detection results on the terahertz image dataset after the non-local mean filtering process. The LWMD-YOLOv7 algorithm achieves a detection accuracy P of 98.5%, a recall R of 97.5%, and a detection speed of 112.4 FPS, which is 26.9 FPS higher than that of the YOLOv7 base network. The LWMD-YOLOv7 achieves a better balance between detection accuracy and detection speed. It provides a technological reference for the automated detection of contraband in terahertz images. Full article
Show Figures

Figure 1

24 pages, 7970 KB  
Article
Research on Luggage Package Extraction of X-ray Images Based on Edge Sensitive Multi-Channel Background Difference Algorithm
by Xueping Song, Shuyu Zhang, Jianming Yang and Jicun Zhang
Appl. Sci. 2023, 13(21), 11981; https://doi.org/10.3390/app132111981 - 2 Nov 2023
Cited by 2 | Viewed by 1971
Abstract
Many security detectors do not have the ability to output individual luggage package images and are not compatible with deep learning algorithms. In this paper, a luggage package extraction of X-ray images based on the ES-MBD (Edge Sensitive Multi-channel Background Difference Algorithm) method [...] Read more.
Many security detectors do not have the ability to output individual luggage package images and are not compatible with deep learning algorithms. In this paper, a luggage package extraction of X-ray images based on the ES-MBD (Edge Sensitive Multi-channel Background Difference Algorithm) method is proposed, which is aiming at the problem that background difference binarization is insensitive to texture features and edge detection binarization is insensitive to smooth areas. In this method, X-ray luggage package images from complex original video images are used as a key target, the RGB three-channel background difference is calculated from the original X-ray image, the edge detection of the grayscale map is performed using the Sobel operator optimized by local gradient enhancement, and the morphological expansion process is performed on the combined results to obtain the complete wrapping target. The Suzuki algorithm is used to detect the outline of the binarized package image, match the package frame area and determine the key target. The ES-MBD method solves the problem of information loss in the traditional binarization method, and retains the information of insensitive regions while reducing noise. Through experimental comparison, the accuracy of ES-MBD binarization method reaches 97.3%, the recall rate reaches 96.5%, and ES-MBD method has obvious advantages in key target extraction of X-ray images. Full article
Show Figures

Figure 1

18 pages, 8240 KB  
Article
YOLO-CID: Improved YOLOv7 for X-ray Contraband Image Detection
by Ning Gan, Fang Wan, Guangbo Lei, Li Xu, Chengzhi Xu, Ying Xiong and Wen Zhou
Electronics 2023, 12(17), 3636; https://doi.org/10.3390/electronics12173636 - 28 Aug 2023
Cited by 9 | Viewed by 3571
Abstract
Currently, X-ray inspection systems may produce false detections due to factors such as the varying sizes of contraband images, complex backgrounds, and blurred edges. To address this issue, we propose the YOLO-CID method for contraband image detection. Firstly, we designed the MP-OD module [...] Read more.
Currently, X-ray inspection systems may produce false detections due to factors such as the varying sizes of contraband images, complex backgrounds, and blurred edges. To address this issue, we propose the YOLO-CID method for contraband image detection. Firstly, we designed the MP-OD module in the backbone network to enhance the model’s ability to extract key information from complex background images. Secondly, at the neck of the network, we designed a simplified version of BiFPN to add cross-scale connection lines in the feature fusion structure, to preserve deeper semantic information and enhance the network’s ability to represent objects in low-contrast or occlusion situations. Finally, we added a new object detection layer to improve the model’s accuracy in detecting small objects in dense environments. Experimental results on the PIDray public dataset show that the average accuracy rate of the YOLO-CID algorithm is 82.7% and the recall rate is 81.2%, which are 4.9% and 3.2% higher than the YOLOv7 algorithm, respectively. At the same time, the mAP on the CLCXray dataset reached 80.2%. Additionally, it can achieve a real-time detection speed of 40 frames per second and 43 frames per second in real scenes. These results demonstrate the effectiveness of the YOLO-CID algorithm in X-ray contraband detection. Full article
(This article belongs to the Special Issue Applications of Computer Vision, 2nd Edition)
Show Figures

Figure 1

17 pages, 4842 KB  
Article
FSVM: A Few-Shot Threat Detection Method for X-ray Security Images
by Cheng Fang, Jiayue Liu, Ping Han, Mingrui Chen and Dayu Liao
Sensors 2023, 23(8), 4069; https://doi.org/10.3390/s23084069 - 18 Apr 2023
Cited by 15 | Viewed by 4384
Abstract
In recent years, automatic detection of threats in X-ray baggage has become important in security inspection. However, the training of threat detectors often requires extensive, well-annotated images, which are hard to procure, especially for rare contraband items. In this paper, a few-shot SVM-constraint [...] Read more.
In recent years, automatic detection of threats in X-ray baggage has become important in security inspection. However, the training of threat detectors often requires extensive, well-annotated images, which are hard to procure, especially for rare contraband items. In this paper, a few-shot SVM-constraint threat detection model, named FSVM is proposed, which aims at detecting unseen contraband items with only a small number of labeled samples. Rather than simply finetuning the original model, FSVM embeds a derivable SVM layer to back-propagate the supervised decision information into the former layers. A combined loss function utilizing SVM loss is also created as the additional constraint. We have evaluated FSVM on the public security baggage dataset SIXray, performing experiments on 10-shot and 30-shot samples under three class divisions. Experimental results show that compared with four common few-shot detection models, FSVM has the highest performance and is more suitable for complex distributed datasets (e.g., X-ray parcels). Full article
(This article belongs to the Special Issue Artificial Intelligence in Computer Vision: Methods and Applications)
Show Figures

Figure 1

17 pages, 5533 KB  
Article
Material-Aware Path Aggregation Network and Shape Decoupled SIoU for X-ray Contraband Detection
by Nan Xiang, Zehao Gong, Yi Xu and Lili Xiong
Electronics 2023, 12(5), 1179; https://doi.org/10.3390/electronics12051179 - 28 Feb 2023
Cited by 14 | Viewed by 3048
Abstract
X-ray contraband detection plays an important role in the field of public safety. To solve the multi-scale and obscuration problem in X-ray contraband detection, we propose a material-aware path aggregation network to detect and classify contraband in X-ray baggage images. Based on YoloX, [...] Read more.
X-ray contraband detection plays an important role in the field of public safety. To solve the multi-scale and obscuration problem in X-ray contraband detection, we propose a material-aware path aggregation network to detect and classify contraband in X-ray baggage images. Based on YoloX, our network integrates two new modules: multi-scale smoothed atrous convolution (SCA) and material-aware coordinate attention modules (MCA). In SAC, an improved receptive field-enhanced network structure is proposed by combining smoothed atrous convolution, using separate shared convolution, with a parallel branching structure, which allows for the acquisition of multi-scale receptive fields while reducing grid effects. In the MCA, we incorporate a spatial coordinate separation material perception module with a coordinated attention mechanism. A material perception module can extract the material information features in X and Y dimensions, respectively, which alleviates the obscuring problem by focusing on the distinctive material characteristics. Finally, we design the shape-decoupled SIoU loss function (SD-SIoU) for the shape characteristics of the X-ray contraband. The category decoupling module and the long–short side decoupling module are integrated to the shape loss. It can effectively balance the effect of the long–short side. We evaluate our approach on the public X-ray contraband SIXray and OPIXray datasets, and the results show that our approach is competitive with other X-ray baggage inspection approaches. Full article
(This article belongs to the Special Issue Applications of Computer Vision, 2nd Edition)
Show Figures

Figure 1

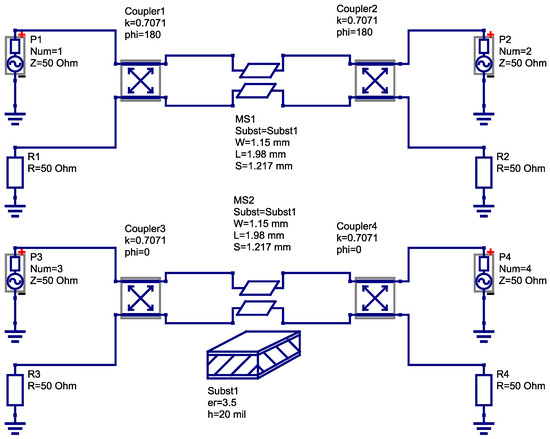
15 pages, 3828 KB  
Article
Compact High-Directivity Contra-Directional Coupler
by Won Il Chang, Mahn Jea Chung and Chul Soon Park
Electronics 2022, 11(24), 4115; https://doi.org/10.3390/electronics11244115 - 9 Dec 2022
Cited by 4 | Viewed by 5047
Abstract
This paper presents a novel design of a compact contra-directional coupler with high directivity for high-power monitoring in high frequency. Microstrip parallel coupled lines are widely used for directional couplers; however, they show poor directivity inherently. Their directivity has been improved by many [...] Read more.
This paper presents a novel design of a compact contra-directional coupler with high directivity for high-power monitoring in high frequency. Microstrip parallel coupled lines are widely used for directional couplers; however, they show poor directivity inherently. Their directivity has been improved by many works. However, the suggested approaches often result in other limitations, such as a weak structure for high-power monitoring, or a larger size to be integrated with other circuits. The design approach proposed in this study starts from a ring-type four-port network to avoid weak components that are vulnerable to high power, and uses a 60° electrical length of coupled line for a compact size. The design equations for the initial dimensions are derived from the ring-type four-port network model. The weak coupling of the 20 dB coupler was designed and measured. The measurement shows 20 dB directivity from 12.8 GHz to 14.8 GHz, covering the Ku-band satellite uplink communication and peak directivity of about 45 dB. The coupler’s active area is 4 mm by 5.5 mm; this is a compact size compared with other works. Full article
(This article belongs to the Section Microwave and Wireless Communications)
Show Figures

Figure 1

16 pages, 8505 KB  
Article
Single Energy X-ray Image Colorization Using Convolutional Neural Network for Material Discrimination
by Bilel Yagoub, Hatem Ibrahem, Ahmed Salem and Hyun-Soo Kang
Electronics 2022, 11(24), 4101; https://doi.org/10.3390/electronics11244101 - 9 Dec 2022
Cited by 4 | Viewed by 5082
Abstract
Colorization in X-ray material discrimination is considered one of the main phases in X-ray baggage inspection systems for detecting contraband and hazardous materials by displaying different materials with specific colors. The substructure of material discrimination identifies materials based on their atomic number. However, [...] Read more.
Colorization in X-ray material discrimination is considered one of the main phases in X-ray baggage inspection systems for detecting contraband and hazardous materials by displaying different materials with specific colors. The substructure of material discrimination identifies materials based on their atomic number. However, the images are checked and assigned by a human factor, which may decelerate the verification process. Therefore, researchers used computer vision and machine learning methods to expedite the examination process and ascertain the precise identification of materials and elements. This study proposes a color-based material discrimination method for single-energy X-ray images based on the dual-energy colorization. We use a convolutional neural network to discriminate materials into several classes, such as organic, non-organic substances, and metals. It highlights the details of the objects, including occluded objects, compared to commonly used segmentation methods, which do not show the details of the objects. We trained and tested our model on three popular X-ray datasets, which are Korean datasets comprising three kinds of scanners: (Rapiscan, Smith, Astrophysics), SIXray, and COMPASS-XP. The results showed that the proposed method achieved high performance in X-ray colorization in terms of peak-signal-to-noise ratio (PSNR), structural similarity index (SSIM), and learned perceptual image patch similarity (LPIPS). We applied the trained models to the single-energy X-ray images and we compared the results obtained from each model. Full article
Show Figures

Figure 1

11 pages, 4548 KB  
Article
Monitoring Phycocyanin with Landsat 8/Operational Land Imager Orange Contra-Band
by Igor Ogashawara, Lin Li, Chase Howard and Gregory K. Druschel
Environments 2022, 9(3), 40; https://doi.org/10.3390/environments9030040 - 19 Mar 2022
Cited by 3 | Viewed by 5009
Abstract
The Operational Land Imager (OLI) onboard the Landsat 8 satellite has a panchromatic band (503–676 nm) that has been used to compute a virtual spectral band known as “orange contra-band” (590–635 nm). The major application of the orange contra-band is the monitoring of [...] Read more.
The Operational Land Imager (OLI) onboard the Landsat 8 satellite has a panchromatic band (503–676 nm) that has been used to compute a virtual spectral band known as “orange contra-band” (590–635 nm). The major application of the orange contra-band is the monitoring of cyanobacteria which is usually quantified by the measurement of the concentration of phycocyanin (PC) which has an absorption peak around 620 nm. In this study, we evaluated the use of the orange contra-band approach for estimating PC concentration from in situ proximal hyperspectral data from Eagle Creek Reservoir (ECR), in Indiana, USA. We first validated the empirical relationship for the computation of the orange contra-band by using the panchromatic, red, and green spectral bands from ECR. PC concentration retrieval using the orange contra-band were not successful when using the entire dataset (R2 < 0.1) or when using only PC concentrations higher than 50 mg/m3 (R2 < 0.24). Better results were achieved when using samples in which PC was 1.5 times higher than the chlorophyll-a concentration (R2 = 0.84). These results highlighted the need for the development of remote sensing algorithms for the accurate estimation of PC concentration from non-PC dominant waters which could be use to track and/or predict cyanobacteria blooms. Full article
(This article belongs to the Special Issue Feature Papers in Environments in 2021)
Show Figures

Figure 1

13 pages, 2011 KB  
Article
A Range Resolution Enhancement Algorithm for Active Millimeter Wave Based on Phase Unwrapping Mechanism
by He Zhang, Hua Zong and Jinghui Qiu
Electronics 2021, 10(14), 1689; https://doi.org/10.3390/electronics10141689 - 15 Jul 2021
Cited by 2 | Viewed by 2162
Abstract
Traditional security check technology is mainly based on metal detection by manual inspection. This method is simple and convenient, can detect a few different kinds of contrabands, and also takes into account the safety of inspectors. Because of its strong penetration characteristics, millimeter [...] Read more.
Traditional security check technology is mainly based on metal detection by manual inspection. This method is simple and convenient, can detect a few different kinds of contrabands, and also takes into account the safety of inspectors. Because of its strong penetration characteristics, millimeter waves make up for the deficiency of existing security check technologies. Therefore, it is urgent to research and develop millimeter wave holographic imaging technology for human security inspection. In traditional imaging methods, the azimuthal resolution can be improved through various methods of image processing, but the traditional way to improve the range direction resolution is to increase the system bandwidth. However, improvements of the system bandwidth will greatly increase the cost. The bandwidth improvement space is also limited, so it cannot be expanded indefinitely in practical applications. In this study, the interferometric synthetic aperture theory was used to improve the range direction resolution of 3D millimeter wave holographic images without improving the system bandwidth. Phase unwrapping was used to reconstruct the phase information of complex images and restore the continuous phase distribution of the target object so as to achieve improvement of the range direction resolution without increasing the system bandwidth. This work has theoretical guiding significance to improve the range resolution of millimeter wave imaging. Full article
(This article belongs to the Section Microwave and Wireless Communications)
Show Figures

Figure 1

25 pages, 6767 KB  
Article
Meta-Transfer Learning Driven Tensor-Shot Detector for the Autonomous Localization and Recognition of Concealed Baggage Threats
by Taimur Hassan, Muhammad Shafay, Samet Akçay, Salman Khan, Mohammed Bennamoun, Ernesto Damiani and Naoufel Werghi
Sensors 2020, 20(22), 6450; https://doi.org/10.3390/s20226450 - 12 Nov 2020
Cited by 55 | Viewed by 5238
Abstract
Screening baggage against potential threats has become one of the prime aviation security concerns all over the world, where manual detection of prohibited items is a time-consuming and hectic process. Many researchers have developed autonomous systems to recognize baggage threats using security X-ray [...] Read more.
Screening baggage against potential threats has become one of the prime aviation security concerns all over the world, where manual detection of prohibited items is a time-consuming and hectic process. Many researchers have developed autonomous systems to recognize baggage threats using security X-ray scans. However, all of these frameworks are vulnerable against screening cluttered and concealed contraband items. Furthermore, to the best of our knowledge, no framework possesses the capacity to recognize baggage threats across multiple scanner specifications without an explicit retraining process. To overcome this, we present a novel meta-transfer learning-driven tensor-shot detector that decomposes the candidate scan into dual-energy tensors and employs a meta-one-shot classification backbone to recognize and localize the cluttered baggage threats. In addition, the proposed detection framework can be well-generalized to multiple scanner specifications due to its capacity to generate object proposals from the unified tensor maps rather than diversified raw scans. We have rigorously evaluated the proposed tensor-shot detector on the publicly available SIXray and GDXray datasets (containing a cumulative of 1,067,381 grayscale and colored baggage X-ray scans). On the SIXray dataset, the proposed framework achieved a mean average precision (mAP) of 0.6457, and on the GDXray dataset, it achieved the precision and F1 score of 0.9441 and 0.9598, respectively. Furthermore, it outperforms state-of-the-art frameworks by 8.03% in terms of mAP, 1.49% in terms of precision, and 0.573% in terms of F1 on the SIXray and GDXray dataset, respectively. Full article
Show Figures

Figure 1

Back to TopTop