Sign in to use this feature.

Years

Between: -

Subjects

remove_circle_outline
remove_circle_outline
remove_circle_outline
remove_circle_outline
remove_circle_outline
remove_circle_outline
remove_circle_outline
remove_circle_outline
remove_circle_outline

Journals

Article Types

Countries / Regions

Search Results (29)

Search Parameters:
Keywords = context-aware AI agent

Order results
Result details
Results per page
Select all
Export citation of selected articles as:
38 pages, 2511 KB  
Article
Privacy-by-Design in AI-Assisted Systems for Caregivers of Children with Autism: A Secure Multi-Agent Architecture
by Ionuț Croitoru, Cristina Elena Turcu and Corneliu Octavian Turcu
Appl. Sci. 2026, 16(4), 2157; https://doi.org/10.3390/app16042157 - 23 Feb 2026
Viewed by 19
Abstract
Caregivers of children with Autism Spectrum Disorder (ASD) frequently experience chronic psychological stress, thereby necessitating accessible support. Although artificial intelligence (AI)-based assisted technologies have the potential to reduce caregiver workload, most existing solutions lack robust privacy control and clinical interoperability, which significantly limits [...] Read more.
Caregivers of children with Autism Spectrum Disorder (ASD) frequently experience chronic psychological stress, thereby necessitating accessible support. Although artificial intelligence (AI)-based assisted technologies have the potential to reduce caregiver workload, most existing solutions lack robust privacy control and clinical interoperability, which significantly limits their adoption in regulated healthcare environments. To address these challenges, this paper proposes a Privacy-by-Design (PbD) multi-agent architecture that enables consent-aware, auditable, and privacy-preserving AI-assisted support for caregivers of children with ASD. The effectiveness of the proposed architecture was evaluated using two datasets: one focusing on clinically grounded autism-related knowledge and another reflecting naturalistic caregiver observation language. System performance was assessed using a Retrieval-Augmented Generation Assessment (RAGAs)-based framework with a Large Language Model (LLM)-as-a-Judge approach implemented via a locally deployed Llama 3 8B model. The system achieved answer relevancy scores of 0.767 for the clinical dataset and 0.750 for the observational dataset, with corresponding Recall@K values of 0.400 and 0.742, respectively. Context precision ranged from 0.599 to 0.631, and no harmful content was detected. Overall, the proposed architecture demonstrates secure caregiver–specialist collaboration through consent-aware routing, anonymised data storage, and controlled data reconstruction, providing a regulation-aligned design option for privacy-preserving AI integration in assisted care platforms. Full article
22 pages, 1271 KB  
Article
Leveraging MCP and Corrective RAG for Scalable and Interoperable Multi-Agent Healthcare Systems
by Dimitrios Kalathas, Andreas Menychtas, Panayiotis Tsanakas and Ilias Maglogiannis
Electronics 2026, 15(4), 888; https://doi.org/10.3390/electronics15040888 - 21 Feb 2026
Viewed by 110
Abstract
The rapid evolution of Generative AI (GenAI) has created the conditions for developing innovative solutions that disrupt all fields of human-related activities. Within the healthcare sector, numerous AI-driven applications have emerged, offering comprehensive health-related insights and addressing user questions in real time. Nevertheless, [...] Read more.
The rapid evolution of Generative AI (GenAI) has created the conditions for developing innovative solutions that disrupt all fields of human-related activities. Within the healthcare sector, numerous AI-driven applications have emerged, offering comprehensive health-related insights and addressing user questions in real time. Nevertheless, most of them use general-purpose Large Language Models (LLMs); consequently, the responses may not be as accurate as required in clinical settings. Therefore, the research community is adopting efficient architectures, such as Multi-Agent Systems (MAS) to optimize task allocation, reasoning processes, and system scalability. Most recently, the Model Context Protocol (MCP) has been introduced; however, very few applications apply this protocol within a healthcare MAS. Furthermore, Retrieval-Augmented Generation (RAG) has proven essential for grounding AI responses in verified clinical literature. This paper proposes a novel architecture that integrates these technologies to create an advanced Agentic Corrective RAG (CRAG) system. Unlike standard approaches, this method incorporates an active evaluation layer that autonomously detects retrieval failures and triggers corrective fallback mechanisms to ensure safety and accuracy. A comparative analysis was conducted for this architecture against Typical RAG and Cache-Augmented Generation (CAG), demonstrating that the proposed solution improves workflow efficiency and enables more accurate, context-aware interventions in healthcare. Full article
(This article belongs to the Special Issue Artificial Intelligence-Driven Emerging Applications)
Show Figures

Figure 1

18 pages, 3133 KB  
Article
Towards AI-Assisted Motorcycle Safety: Multi-Modal Video Analysis for Hazard Detection and Contextual Risk Assessment
by Fatemeh Ghorbani, Augustin Hym, Mohammed Elhenawy and Andry Rakotonirainy
Vehicles 2026, 8(2), 39; https://doi.org/10.3390/vehicles8020039 - 13 Feb 2026
Viewed by 201
Abstract
Motorcyclists face a disproportionately high risk of severe injury or death compared to other road users, highlighting the need for intelligent rider assistance technologies. This paper presents an initial, modular, and interpretable AI pipeline that generates context-aware safety advice from first-person motorcycle videos [...] Read more.
Motorcyclists face a disproportionately high risk of severe injury or death compared to other road users, highlighting the need for intelligent rider assistance technologies. This paper presents an initial, modular, and interpretable AI pipeline that generates context-aware safety advice from first-person motorcycle videos with practical inference latency suitable for on-device deployment, framing large language models as interpretable cognitive support agents for motorcycle safety. The system integrates lightweight perception and reasoning components to emulate the function of an Advanced Rider Assistance System (ARAS). Video frames are processed at 1 FPS using Pixtral, a Mistral-based multimodal large language model (MLLM), to produce descriptive scene captions, while YOLOv8 identifies key objects such as vehicles, pedestrians, and road hazards. A Mistral-small language model then fuses this information to generate concise, imperative safety tips. Preliminary evaluations on publicly available motorcycle POV datasets demonstrate promising performance in terms of contextual accuracy, interpretability, and scalability, suggesting potential for real-world deployment in low-resource or embedded environments. The proposed framework offers interpretable, context-aware safety assistance that is particularly valuable for young and newly licensed riders during the transition from supervised training to independent riding, where real-time hazard interpretation support is most needed. Full article
Show Figures

Figure 1

31 pages, 2850 KB  
Article
Context-Aware Multi-Agent Architecture for Wildfire Insights
by Ashen Sandeep, Sithum Jayarathna, Sunera Sandaruwan, Venura Samarappuli, Dulani Meedeniya and Charith Perera
Sensors 2026, 26(3), 1070; https://doi.org/10.3390/s26031070 - 6 Feb 2026
Viewed by 473
Abstract
Wildfires are environmental hazards with severe ecological, social, and economic impacts. Wildfires devastate ecosystems, communities, and economies worldwide, with rising frequency and intensity driven by climate change, human activity, and environmental shifts. Analyzing wildfire insights such as detection, predictive patterns, and risk assessment [...] Read more.
Wildfires are environmental hazards with severe ecological, social, and economic impacts. Wildfires devastate ecosystems, communities, and economies worldwide, with rising frequency and intensity driven by climate change, human activity, and environmental shifts. Analyzing wildfire insights such as detection, predictive patterns, and risk assessment enables proactive response and long-term prevention. However, most of the existing approaches have been focused on isolated processing of data, making it challenging to orchestrate cross-modal reasoning and transparency. This study proposed a novel orchestrator-based multi-agent system (MAS), with the aim of transforming multimodal environmental data into actionable intelligence for decision making. We designed a framework to utilize Large Multimodal Models (LMMs) augmented by structured prompt engineering and specialized Retrieval-Augmented Generation (RAG) pipelines to enable transparent and context-aware reasoning, providing a cutting-edge Visual Question Answering (VQA) system. It ingests diverse inputs like satellite imagery, sensor readings, weather data, and ground footage and then answers user queries. Validated by several public datasets, the system achieved a precision of 0.797 and an F1-score of 0.736. Thus, powered by Agentic AI, the proposed, human-centric solution for wildfire management, empowers firefighters, governments, and researchers to mitigate threats effectively. Full article
(This article belongs to the Section Internet of Things)
Show Figures

Figure 1

35 pages, 8095 KB  
Article
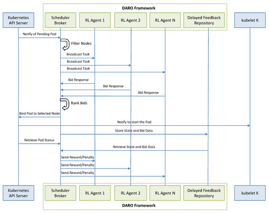
DACCA: Distributed Adaptive Cloud Continuum Architecture
by Nektarios Deligiannakis, Vassilis Papataxiarhis, Michalis Loukeris, Stathes Hadjiefthymiades, Marios Touloupou, Syed Mafooq Ul Hassan, Herodotos Herodotou, Thanasis Moustakas, Emmanouil Bampis, Konstantinos Ioannidis, Iakovos T. Michailidis, Stefanos Vrochidis, Elias Kosmatopoulos, Francisco Javier Romero Martínez, Rafael Marín Pérez, Amr Mousa, Jacopo Castellini and Pablo Strasser
Future Internet 2026, 18(2), 74; https://doi.org/10.3390/fi18020074 - 1 Feb 2026
Viewed by 324
Abstract
Recently, the need for unified orchestration frameworks that can manage extremely heterogeneous, distributed, and resource-constrained environments has emerged due to the rapid development of cloud, edge, and IoT computing. Kubernetes and other traditional cloud-native orchestration systems are not built to facilitate autonomous, decentralized [...] Read more.
Recently, the need for unified orchestration frameworks that can manage extremely heterogeneous, distributed, and resource-constrained environments has emerged due to the rapid development of cloud, edge, and IoT computing. Kubernetes and other traditional cloud-native orchestration systems are not built to facilitate autonomous, decentralized decision-making across the computing continuum or to seamlessly integrate non-container-native devices. This paper presents the Distributed Adaptive Cloud Continuum Architecture (DACCA), a Kubernetes-native architecture that extends orchestration beyond the data center to encompass edge and Internet of Things infrastructures. Decentralized self-awareness and swarm formation are supported for adaptive and resilient operation, a resource and application abstraction layer is established for uniform resource representation, and a Distributed and Adaptive Resource Optimization (DARO) framework based on multi-agent reinforcement learning is integrated for intelligent scheduling in the proposed architecture. Verifiable identity, access control, and tamper-proof data exchange across heterogeneous domains are further ensured by a zero-trust security framework based on distributed ledger technology. When combined, these elements enable increasingly autonomous workload orchestration, trading centralized control for adaptive, decentralized operation with enhanced interoperability, scalability, and trust. Thus, the proposed architecture enables self-managing and context-aware orchestration systems that support next-generation AI-driven distributed applications across the entire computing continuum. Full article
Show Figures

Graphical abstract

19 pages, 2519 KB  
Article
Evaluating Fairness in LLM Negotiator Agents via Economic Games Using Multi-Agent Systems
by Ahmad Mouri Zadeh Khaki and Ahyoung Choi
Mathematics 2026, 14(3), 458; https://doi.org/10.3390/math14030458 - 28 Jan 2026
Viewed by 257
Abstract
With the surge of artificial intelligence (AI) systems, autonomous Large Language Model (LLM)-based negotiator agents are being developed to negotiate on behalf of humans, particularly in commercial contexts. In human interactions, marginalized groups, such as racial minorities and women, often face unequal outcomes [...] Read more.
With the surge of artificial intelligence (AI) systems, autonomous Large Language Model (LLM)-based negotiator agents are being developed to negotiate on behalf of humans, particularly in commercial contexts. In human interactions, marginalized groups, such as racial minorities and women, often face unequal outcomes due to gender and social biases. Since these models are trained on human data, a key question arises: do LLM-based agents reflect existing biases in human interaction in their negotiation strategies? To address this question, we investigated the impact of such biases in one of the most advanced LLMs available, ChatGPT-4 Turbo, by employing a buyer–seller game approach using male and female agents from four racial groups (White, Black, Asian, and Latino). We found that when either the seller or buyer is aware of the gender and race of the other player, they secure more profit compared to when negotiations are gender- and race-blind. Additionally, we examined the influence of conditioning buyer agents to improve their negotiation strategy by prompting them with additional persona. Interestingly, we observed that such conditioning can mitigate LLM-based agents’ biases, suggesting a way to empower underrepresented groups to achieve more equitable outcomes. Based on the findings of this study, while LLM-generated text may not exhibit explicit biases, hidden gender and social biases in the training data can still lead to skewed outcomes for users. Therefore, it is crucial to mitigate these biases and prevent their transfer during dataset curation to ensure fair human–agent interactions and build user trust. Full article
Show Figures

Figure 1

21 pages, 4001 KB  
Article
Designing an Architecture of a Multi-Agentic AI-Powered Virtual Assistant Using LLMs and RAG for a Medical Clinic
by Andreea-Maria Tanasă, Simona-Vasilica Oprea and Adela Bâra
Electronics 2026, 15(2), 334; https://doi.org/10.3390/electronics15020334 - 12 Jan 2026
Viewed by 795
Abstract
This paper presents the design, implementation and evaluation of an agentic virtual assistant (VA) for a medical clinic, combining large language models (LLMs) with retrieval-augmented generation (RAG) technology and multi-agent artificial intelligence (AI) frameworks to enhance reliability, clinical accuracy and explainability. The assistant [...] Read more.
This paper presents the design, implementation and evaluation of an agentic virtual assistant (VA) for a medical clinic, combining large language models (LLMs) with retrieval-augmented generation (RAG) technology and multi-agent artificial intelligence (AI) frameworks to enhance reliability, clinical accuracy and explainability. The assistant has multiple functionalities and is built around an orchestrator architecture in which a central agent dynamically routes user queries to specialized tools for retrieval-augmented question answering (Q&A), document interpretation and appointment scheduling. The implementation combines LangChain and LangGraph with interactive visualizations to track reasoning steps, prompts using Gemini 2.5 Flash defines tool usage and strict formatting rules, maintaining reliability and mitigating hallucinations. Prompt engineering has an important role in the implementation and thus, it is designed to assist the patient in the human–computer interaction. Evaluation through qualitative and quantitative metrics, including ROUGE, BLEU, LLM-as-a-judge and sentiment analysis, confirmed that the multi-agent architecture enhances interpretability, accuracy and context-aware performance. Evaluation shows that the multi-agent architecture improves reliability, interpretability and alignment with medical requirements, supporting diverse clinical tasks. Furthermore, the evaluation shows that Gemini 2.5 Flash combined with clinic-specific RAG significantly improves response quality, grounding and coherence compared with earlier models. SBERT analyses confirm strong semantic alignment across configurations, while LLM-as-a-judge scores highlight the superior relevance and completeness of the 2.5 RAG setup. Although some limitations remain, the updated system provides a more reliable and context-aware solution for clinical question answering. Full article
Show Figures

Figure 1

28 pages, 2702 KB  
Article
Adaptive and Sustainable Smart Environments Using Predictive Reasoning and Context-Aware Reinforcement Learning
by Abderrahim Lakehal, Boubakeur Annane, Adel Alti, Philippe Roose and Soliman Aljarboa
Future Internet 2026, 18(1), 40; https://doi.org/10.3390/fi18010040 - 8 Jan 2026
Viewed by 521
Abstract
Smart environments play a key role in improving user comfort, energy efficiency, and sustainability through intelligent automation. Nevertheless, real-world deployments still face major challenges, including network instability, delayed responsiveness, inconsistent AI decisions, and limited adaptability under dynamic conditions. Many existing approaches lack advanced [...] Read more.
Smart environments play a key role in improving user comfort, energy efficiency, and sustainability through intelligent automation. Nevertheless, real-world deployments still face major challenges, including network instability, delayed responsiveness, inconsistent AI decisions, and limited adaptability under dynamic conditions. Many existing approaches lack advanced context-awareness, effective multi-agent coordination, and scalable learning, leading to high computational cost and reduced reliability. To address these limitations, this paper proposes MACxRL, a lightweight Multi-Agent Context-Aware Reinforcement Learning framework for autonomous smart-environment control. The system adopts a three-tier architecture consisting of real-time context acquisition, lightweight prediction, and centralized RL-based decision learning. Local agents act quickly at the edge using rule-based reasoning, while a shared CxRL engine refines actions for global coordination, combining fast responsiveness with continuous adaptive learning. Experiments show that MACxRL reduces energy consumption by 45–60%, converges faster, and achieves more stable performance than standard and deep RL baselines. Future work will explore self-adaptive reward tuning and extend deployment to multi-room environments toward practical real-world realization. Full article
Show Figures

Graphical abstract

29 pages, 1702 KB  
Article
Modeling Organizational Resilience in Human-Cyber-Physical Systems (Industry 5.0) Through Collective Dynamics, Decision Scenarios and Crisis-Aware AI: A Multi-Method Simulation Approach
by Olga Bucovețchi, Andreea Elena Voipan, Daniel Voipan, Alexandru Georgescu and Razvan Mihai Dobrescu
Appl. Sci. 2026, 16(1), 292; https://doi.org/10.3390/app16010292 - 27 Dec 2025
Viewed by 449
Abstract
Supply chain disruptions during the COVID-19 pandemic exposed structural vulnerabilities of centrally controlled manufacturing systems, motivating renewed interest in organizational resilience within the context of Industry 5.0 human–cyber–physical systems. This study investigates how organizational decision-making paradigms and crisis-aware artificial intelligence (AI) jointly influence [...] Read more.
Supply chain disruptions during the COVID-19 pandemic exposed structural vulnerabilities of centrally controlled manufacturing systems, motivating renewed interest in organizational resilience within the context of Industry 5.0 human–cyber–physical systems. This study investigates how organizational decision-making paradigms and crisis-aware artificial intelligence (AI) jointly influence performance, crisis response, and recovery. An agent-based modeling (ABM) framework is developed to compare centralized, distributed, and self-organized organizational structures across 650 simulation runs under a controlled supply side disruption. A crisis-aware Q-learning architecture enables AI agents to shift from efficiency-oriented to stability-oriented strategies when resource scarcity is detected. To avoid baseline-dependent bias, resilience is evaluated using an absolute, capacity-normalized metric. Results indicate that self-organized systems consistently outperform centralized and distributed structures in baseline performance, crisis throughput, and recovery speed. The integration of crisis-aware AI further increases absolute resilience by approximately 10.7% and enables substantially higher throughput during disruption compared to hierarchical control. Enhanced performance is primarily driven by adaptive coalition formation, proactive resource conservation, and rapid post-crisis recovery supported by preserved coordination structures. These findings provide quantitative support for Industry 5.0’s human-centric principles and show that decentralized decision-making augmented by context-adaptive AI offers a robust organizational design strategy for volatile manufacturing environments. Full article
Show Figures

Figure 1

43 pages, 1272 KB  
Article
A Responsible Generative Artificial Intelligence Based Multi-Agent Framework for Preserving Data Utility and Privacy
by Abhinav Tiwari and Hany E. Z. Farag
AI 2026, 7(1), 1; https://doi.org/10.3390/ai7010001 - 21 Dec 2025
Viewed by 741
Abstract
The exponential growth in the usage of textual data across industries and data sharing across institutions underscores the critical need for frameworks that effectively balance data utility and privacy. This paper proposes an innovative agentic AI-based framework specifically tailored for textual data, integrating [...] Read more.
The exponential growth in the usage of textual data across industries and data sharing across institutions underscores the critical need for frameworks that effectively balance data utility and privacy. This paper proposes an innovative agentic AI-based framework specifically tailored for textual data, integrating user-driven qualitative inputs, differential privacy, and generative AI methodologies. The framework comprises four interlinked topics: (1) A novel quantitative approach that translates qualitative user inputs, such as textual completeness, relevance, or coherence, into precise, context-aware utility thresholds through semantic embedding and adaptive metric mapping. (2) A differential privacy-driven mechanism optimizing text embedding perturbations, dynamically balancing semantic fidelity against rigorous privacy constraints. (3) An advanced generative AI approach to synthesize and augment textual datasets, preserving semantic coherence while minimizing sensitive information leakage. (4) An adaptable dataset-dependent optimization system that autonomously profiles textual datasets, selects dataset-specific privacy strategies (e.g., anonymization, paraphrasing), and adapts in real-time to evolving privacy and utility requirements. Each topic is operationalized via specialized agentic modules with explicit mathematical formulations and inter-agent coordination, establishing a robust and adaptive solution for modern textual data challenges. Full article
Show Figures

Figure 1

16 pages, 640 KB  
Systematic Review
A Systematic Review of Building Energy Management Systems (BEMSs): Sensors, IoT, and AI Integration
by Leyla Akbulut, Kubilay Taşdelen, Atılgan Atılgan, Mateusz Malinowski, Ahmet Coşgun, Ramazan Şenol, Adem Akbulut and Agnieszka Petryk
Energies 2025, 18(24), 6522; https://doi.org/10.3390/en18246522 - 12 Dec 2025
Cited by 1 | Viewed by 1432
Abstract
The escalating global demand for energy-efficient and sustainable built environments has catalyzed the advancement of Building Energy Management Systems (BEMSs), particularly through their integration with cutting-edge technologies. This review presents a comprehensive and critical synthesis of the convergence between BEMSs and enabling tools [...] Read more.
The escalating global demand for energy-efficient and sustainable built environments has catalyzed the advancement of Building Energy Management Systems (BEMSs), particularly through their integration with cutting-edge technologies. This review presents a comprehensive and critical synthesis of the convergence between BEMSs and enabling tools such as the Internet of Things (IoT), wireless sensor networks (WSNs), and artificial intelligence (AI)-based decision-making architectures. Drawing upon 89 peer-reviewed publications spanning from 2019 to 2025, the study systematically categorizes recent developments in HVAC optimization, occupancy-driven lighting control, predictive maintenance, and fault detection systems. It further investigates the role of communication protocols (e.g., ZigBee, LoRaWAN), machine learning-based energy forecasting, and multi-agent control mechanisms within residential, commercial, and institutional building contexts. Findings across multiple case studies indicate that hybrid AI–IoT systems have achieved energy efficiency improvements ranging from 20% to 40%, depending on building typology and control granularity. Nevertheless, the widespread adoption of such intelligent BEMSs is hindered by critical challenges, including data security vulnerabilities, lack of standardized interoperability frameworks, and the complexity of integrating heterogeneous legacy infrastructure. Additionally, there remain pronounced gaps in the literature related to real-time adaptive control strategies, trust-aware federated learning, and seamless interoperability with smart grid platforms. By offering a rigorous and forward-looking review of current technologies and implementation barriers, this paper aims to serve as a strategic roadmap for researchers, system designers, and policymakers seeking to deploy the next generation of intelligent, sustainable, and scalable building energy management solutions. Full article
Show Figures

Figure 1

21 pages, 1202 KB  
Article
An Agent-Based RAG Architecture for Intelligent Tourism Assistance: The Valencia Case Study
by Andrea Bonetti, Adrián Salcedo-Puche, Joan Vila-Francés, Xaro Benavent-Garcia, Emilio Fernández-Vargas, Rafael Magdalena-Benedito and Emilio Soria-Olivas
Tour. Hosp. 2025, 6(5), 266; https://doi.org/10.3390/tourhosp6050266 - 5 Dec 2025
Viewed by 856
Abstract
The contemporary digital landscape overwhelms visitors with fragmented and dynamic information, complicating travel planning and often leading to decision paralysis. This paper presents a real-world case study on the design and deployment of an intelligent tourism assistant for Valencia, Spain, built upon a [...] Read more.
The contemporary digital landscape overwhelms visitors with fragmented and dynamic information, complicating travel planning and often leading to decision paralysis. This paper presents a real-world case study on the design and deployment of an intelligent tourism assistant for Valencia, Spain, built upon a Retrieval-Augmented Generation (RAG) architecture. To address the complexity of integrating static attraction data, live events, and geospatial context, we implemented a multi-agent system orchestrated via the ReAct (Reason + Act) paradigm, comprising specialized Retrieval, Events, and Geospatial Agents. Powered by a large language model, the system unifies heterogeneous data sources—including official tourism repositories and OpenStreetMap—within a single conversational interface. Our contribution centers on practical insights and engineering lessons from developing RAG in an operational urban tourism environment. We outline data preprocessing strategies, such as coreference resolution, to improve contextual consistency and reduce hallucinations. System performance is evaluated using Retrieval Augmented Generation Assessment (RAGAS) metrics, yielding quantitative results that assess both retrieval efficiency and generation quality, with the Mistral Small 3.1 model achieving an Answer Relevancy score of 0.897. Overall, this work highlights both the challenges and advantages of using agent-based RAG to manage urban-scale information complexity, providing guidance for developers aiming to build trustworthy, context-aware AI systems for smart destination management. Full article
Show Figures

Figure 1

36 pages, 1888 KB  
Review
Enhancing Intuitive Decision-Making and Reliance Through Human–AI Collaboration: A Review
by Gerui Xu, Shruthi Venkatesha Murthy and Bochen Jia
Informatics 2025, 12(4), 135; https://doi.org/10.3390/informatics12040135 - 5 Dec 2025
Viewed by 4495
Abstract
As AI decision support systems play a growing role in high-stakes decision making, ensuring effective integration of human intuition with AI recommendations is essential. Despite advances in AI explainability, challenges persist in fostering appropriate reliance. This review explores AI decision support systems that [...] Read more.
As AI decision support systems play a growing role in high-stakes decision making, ensuring effective integration of human intuition with AI recommendations is essential. Despite advances in AI explainability, challenges persist in fostering appropriate reliance. This review explores AI decision support systems that enhance human intuition through the analysis of 84 studies addressing three questions: (1) What design strategies enable AI systems to support humans’ intuitive capabilities while maintaining decision-making autonomy? (2) How do AI presentation and interaction approaches influence trust calibration and reliance behaviors in human–AI collaboration? (3) What ethical and practical implications arise from integrating AI decision support systems into high-risk human decision making, particularly regarding trust calibration, skill degradation, and accountability across different domains? Our findings reveal four key design strategies: complementary role architectures that amplify rather than replace human judgment, adaptive user-centered designs tailoring AI support to individual decision-making styles, context-aware task allocation dynamically assigning responsibilities based on situational factors, and autonomous reliance calibration mechanisms empowering users’ control over AI dependence. We identified that visual presentations, interactive features, and uncertainty communication significantly influence trust calibration, with simple visual highlights proving more effective than complex presentation and interactive methods in preventing over-reliance. However, a concerning performance paradox emerges where human–AI combinations often underperform the best individual agent while surpassing human-only performance. The research demonstrates that successful AI integration in high-risk contexts requires domain-specific calibration, integrated sociotechnical design addressing trust calibration and skill preservation simultaneously, and proactive measures to maintain human agency and competencies essential for safety, accountability, and ethical responsibility. Full article
Show Figures

Figure 1

20 pages, 47355 KB  
Article
KA-RAG: Integrating Knowledge Graphs and Agentic Retrieval-Augmented Generation for an Intelligent Educational Question-Answering Model
by Fangqun Gao, Shu Xu, Weiyan Hao and Tao Lu
Appl. Sci. 2025, 15(23), 12547; https://doi.org/10.3390/app152312547 - 26 Nov 2025
Cited by 1 | Viewed by 3920
Abstract
Generative artificial intelligence (AI) and large language models (LLMs) are reshaping the landscape of intelligent educational systems; however, existing solutions often suffer from unstructured resource organization, limited interpretability, and suboptimal retrieval precision. To address these challenges, this study introduces KA-RAG, a course-oriented question [...] Read more.
Generative artificial intelligence (AI) and large language models (LLMs) are reshaping the landscape of intelligent educational systems; however, existing solutions often suffer from unstructured resource organization, limited interpretability, and suboptimal retrieval precision. To address these challenges, this study introduces KA-RAG, a course-oriented question answering (QA) framework that integrates a structured Knowledge Graph (KG) with an Agentic Retrieval-Augmented Generation (Agentic-RAG) workflow. The system incorporates a responsive interface, a unified agent controller (ToolPlanner), a course knowledge graph, and a vector-based retrieval subsystem. By combining symbolic graph reasoning with dense semantic retrieval, the proposed dual-retrieval strategy supports interpretable, context-aware responses to course-related queries. Experiments conducted on a graduate-level Pattern Recognition course demonstrate that KA-RAG achieves a retrieval accuracy of 91.4%, semantic consistency of 87.6%, and an average response latency of 2.8 s. User surveys further reveal significant improvements in learning efficiency and satisfaction. The results validate the feasibility of integrating KG and Agentic-RAG techniques for knowledge-grounded educational applications, offering a practical pathway toward intelligent knowledge organization and interactive learning support. Full article
(This article belongs to the Section Computing and Artificial Intelligence)
Show Figures

Figure 1

26 pages, 320 KB  
Review
Generative AI for Sustainable Smart Environments: A Review of Energy Systems, Buildings, and User-Centric Decision-Making
by Dimitrios Vamvakas, Ioannis Papaioannou, Christos Tsaknakis, Thomas Sgouros and Christos Korkas
Energies 2025, 18(23), 6163; https://doi.org/10.3390/en18236163 - 24 Nov 2025
Cited by 3 | Viewed by 1558
Abstract
The rapid evolution of Generative Artificial Intelligence (GenAI) is reshaping the energy sector, enabling new levels of adaptability, efficiency, and user-centric interaction. This review systematically maps and critically evaluates the chosen literature across buildings, grids, and urban systems. Through major scientific databases and [...] Read more.
The rapid evolution of Generative Artificial Intelligence (GenAI) is reshaping the energy sector, enabling new levels of adaptability, efficiency, and user-centric interaction. This review systematically maps and critically evaluates the chosen literature across buildings, grids, and urban systems. Through major scientific databases and for the span of five years, from 2021 to 2025, the review aims to identify key application domains, synergies, and research gaps. The analysis on recent advancements illustrates how GenAI enhances energy forecasting, demand–response strategies, anomaly detection, and cyber-resilience in power networks, while also supporting predictive modeling and optimal control in distributed renewable integration. Within smart buildings, GenAI empowers autonomous agents and AI copilots to balance comfort with energy efficiency through adaptive environmental control and user preference modeling. At the grid level, generative models improve renewable generation forecasting, grid stability, and decision support for operators. A further emerging application lies in the generation of synthetic energy data, which supports model training, scenario simulation, and robust decision-making in data-scarce environments. In the broader context of smart cities, GenAI-driven digital twins, multi-agent systems, and conversational interfaces facilitate sustainable planning and energy-aware citizen engagement. A central theme across these applications is the alignment of technological solutions with human needs and sustainability objectives. Key challenges remain in uncertainty quantification, trustworthy deployment, and data governance, underscoring the need for secure, adaptive, and human-centered GenAI systems to drive the next generation of intelligent energy management. This review provides a comprehensive analysis to promote a better understanding of generative models as they are being applied in a variety of scenarios in the energy domain. Full article
Show Figures

Figure 1

Back to TopTop