error_outline You can access the new MDPI.com website here. Explore and share your feedback with us.
 
 
Sign in to use this feature.

Years

Between: -

Subjects

remove_circle_outline
remove_circle_outline
remove_circle_outline
remove_circle_outline
remove_circle_outline
remove_circle_outline
remove_circle_outline

Journals

Article Types

Countries / Regions

Search Results (59)

Search Parameters:
Keywords = congenital toxoplasmosis

Order results
Result details
Results per page
Select all
Export citation of selected articles as:
15 pages, 1617 KB  
Article
Prevalence and Risk Factors for Congenital Toxoplasmosis in Newborns in the Public Health System in the Eastern Region of the Brazilian Amazon, Northern Tocantins State, Brazil: Retrospective Cohort Study
by Stela B. C. Sousa, Cláudia D. M. Mangueira, Sandro E. Moron, Raphael G. Ferreira, Helierson Gomes, Noé M. E. P. L. Costa, Alex S. R. Cangussu, Bergmann M. Ribeiro, Fabricio S. Campos, Gil R. dos Santos, Raimundo W. S. Aguiar, Kelly M. I. Silva, Alice R. Mazutti, Julliana D. Pinheiro, Frederico Eugênio, Erica E. L. Gontijo, Sara F. de Sousa, Jaqueline C. M. Borges, João B. Neto and Marcos G. da Silva
Trop. Med. Infect. Dis. 2026, 11(1), 13; https://doi.org/10.3390/tropicalmed11010013 - 31 Dec 2025
Viewed by 243
Abstract
Objective: To determine the prevalence of and risk factors for congenital toxoplasmosis in neonates treated in the public health network of the eastern region of the Brazilian Amazon, northern Tocantins state. Methods: A retrospective cohort study was conducted with neonates born to mothers [...] Read more.
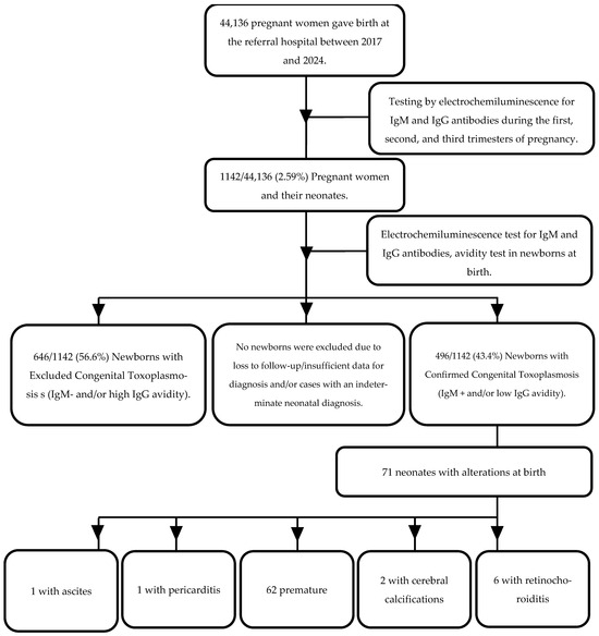
Objective: To determine the prevalence of and risk factors for congenital toxoplasmosis in neonates treated in the public health network of the eastern region of the Brazilian Amazon, northern Tocantins state. Methods: A retrospective cohort study was conducted with neonates born to mothers with gestational toxoplasmosis who received care between 2017 and 2024. The outcome under analysis was positivity for immunoglobulin M in the electrochemiluminescence assay (CLIA). We estimated the prevalence of transplacental infection and respective 95% confidence intervals (95% CI) and its association with risk factors using the odds ratio (or) with a p-value < 0.05 in infected neonates before and after 16 gestational weeks at maternal infection diagnosis. Results: A total of 1142 neonates were surveyed, in which 496 were diagnosed with congenital toxoplasmosis (IgM positive), thus obtaining a prevalence of vertical transmission of 45.4%. The main risk factors for vertical transmission were the mother’s education level equal to or less than eight years, (OR = 1.5; 95% CI 1.2; 2.0) and having less than six prenatal consultations (OR = 22.8; 95% CI 3.0; 172.6). Conclusions: A high prevalence of congenital toxoplasmosis was observed, with higher rates of infection in neonates born to mothers with lower levels of education. Full article
(This article belongs to the Special Issue Toxoplasma and Neospora: Public Health Challenges in Tropical Regions)
Show Figures

Figure 1

22 pages, 5401 KB  
Case Report
Fatal Congenital Toxoplasmosis with Progressive Liver Failure and Genomic Characterization of a Novel Isolate from the United States
by Katsuaki Kojima, Indu Varier, Rouba Sayegh, Masako Shimamura, Bimal P. Chaudhari, Anas Bernieh, Matthew J. Schulz, Peter White, James Fitch, Alexandra K. Medoro, Hernan A. Lorenzi and Rima McLeod
Microorganisms 2025, 13(12), 2865; https://doi.org/10.3390/microorganisms13122865 - 17 Dec 2025
Viewed by 444
Abstract
Congenital toxoplasmosis presents with a wide clinical spectrum, ranging from asymptomatic infection to severe disease with multi-organ failure. We report a rare fatal case of disseminated congenital toxoplasmosis in a human neonate. The infant initially had thrombocytopenia and mild hepatitis, which rapidly progressed [...] Read more.
Congenital toxoplasmosis presents with a wide clinical spectrum, ranging from asymptomatic infection to severe disease with multi-organ failure. We report a rare fatal case of disseminated congenital toxoplasmosis in a human neonate. The infant initially had thrombocytopenia and mild hepatitis, which rapidly progressed to fulminant liver failure. Despite initiation of standard therapy with pyrimethamine, sulfadiazine, and folinic acid on postnatal day 25, the infant died two days later. Autopsy revealed widespread involvement of the liver, spleen, brain, heart, lungs, urinary bladder, and skeletal muscle. To further characterize the infection, genomic sequencing of the isolate (TgHsUS2) was performed, which placed it within clade C (Haplogroup 9) and closely related to reference strains P89 and TgCatBr3. Variant analysis showed type III-like alleles in ROP18, ROP16, and GRA15. These alleles are known to modulate host immunity and may have influenced disease severity in this case. This report highlights the need for rapid recognition and targeted therapy as well as how strain genomics can inform disease mechanisms. Prevention through prenatal screening and maternal treatment during pregnancy may reduce infant mortality. Full article
(This article belongs to the Section Molecular Microbiology and Immunology)
Show Figures

Figure 1

20 pages, 3047 KB  
Article
Protective Efficacy of Two Novel DNA Vaccine Candidates Encoding TgGRA28 and TgGRA83 with an IL-28B Molecular Adjuvant Against Acute and Chronic Toxoplasmosis in Mice
by Jun Fang, Jingqi Mu, Rui Li and Jia Chen
Vaccines 2025, 13(12), 1180; https://doi.org/10.3390/vaccines13121180 - 21 Nov 2025
Viewed by 572
Abstract
Background: Toxoplasma gondii is a globally distributed apicomplexan parasite capable of causing congenital infections and spontaneous abortions in humans. While the parasite-secreted effector proteins TgGRA28 and TgGRA83 are known to mediate virulence or immune modulation, their potential as vaccine targets remains unexplored. Despite [...] Read more.
Background: Toxoplasma gondii is a globally distributed apicomplexan parasite capable of causing congenital infections and spontaneous abortions in humans. While the parasite-secreted effector proteins TgGRA28 and TgGRA83 are known to mediate virulence or immune modulation, their potential as vaccine targets remains unexplored. Despite its immunomodulatory properties, the role of IL-28B (a type III interferon) in enhancing DNA vaccine efficacy against T. gondii infection remains unclear. Methods: In this study, we constructed eukaryotic expression plasmids pVAX-GRA28, pVAX- GRA83 and pVAX-IL-28B. After transfection into -293-T cell, protein expression encoding TgGRA28 and TgGRA83 was confirmed via indirect immunofluorescence assay (IFA), while IL-28B expression was analyzed by ELISA. Subsequently, C57BL/6J or IFNαR1 knockout mice were immunized with single or dual-antigen DNA vaccines, with or without the molecular adjuvant pVAX-IL-28B. Immune responses were assessed through Toxoplasma-specific antibody levels, cytotoxic T lymphocyte (CTL) activity, cytokine profiling (IFN-γ, IL-2, IL-12p40, IL-12p70), and flow cytometric analysis of lymphocyte subsets and dendritic cells (DCs). Protective efficacy was determined by survival rates and brain cyst burden following challenge with 100 or 10 ME49 T. gondii cysts, respectively. Results: Vaccination with pVAX-GRA28 and pVAX-GRA83 elicited robust humoral immune responses with increased T. gondii-specific IgG levels and also Th1-polarized immunity, characterized by elevated IgG2a/IgG1 ratio, IFN-γ-dominant cytokine responses, and enhanced DCs, CD4+ and CD8+ T-cell activation. The cocktail vaccine conferred superior protection compared to single-antigen formulations, significantly improving survival and reducing cyst formation. Co-administration of pVAX-IL-28B further augmented vaccine-induced immunity, enhancing both cellular and humoral responses. Moreover, these DNA immunization with pVAX-GRA28 and pVAX-GRA83 plus pVAX-IL-28B induced robust protective immunity that was largely independent of type I IFN signaling, consistent with type III IFN biology. Conclusions: Our findings demonstrate that TgGRA28 and TgGRA83 are promising vaccine candidates against toxoplasmosis, capable of inducing protective immunity against acute and chronic infection. Moreover, IL-28B serves as a potent genetic adjuvant, warranting further investigation for its broader application in vaccines targeting apicomplexan parasites. Full article
(This article belongs to the Section Vaccines Against Tropical and Other Infectious Diseases)
Show Figures

Figure 1

23 pages, 1105 KB  
Systematic Review
Toxoplasmosis in the Era of Targeted Immunotherapy: A Systematic Review of Emerging Cases Linked to Biologics and Small Molecules in Autoimmune Diseases, Oncology and Transplantation
by Stephanie M. Cho, Jose G. Montoya and Despina G. Contopoulos-Ioannidis
Pathogens 2025, 14(10), 1001; https://doi.org/10.3390/pathogens14101001 - 3 Oct 2025
Viewed by 1846
Abstract
A systematic review of toxoplasmosis cases in patients receiving targeted immunotherapy with biologics or small molecules was performed. This systematic review searched for case reports, case series and observational studies in PubMed; last search was on 19 July 2025. The review identified 46 [...] Read more.
A systematic review of toxoplasmosis cases in patients receiving targeted immunotherapy with biologics or small molecules was performed. This systematic review searched for case reports, case series and observational studies in PubMed; last search was on 19 July 2025. The review identified 46 toxoplasmosis cases among patients receiving biologics (including CAR T-Cell Therapies) or small molecules for diverse autoimmune, oncologic and transplant conditions. These cases were reported from 18 countries, including the United States and several European countries. Most patients developed severe disease. Fifty percent (23/46) presented with cerebral toxoplasmosis, 33% (15/46) with ocular toxoplasmosis, 7% (3/46) with lymphadenopathy, 4% (2/46) with disseminated disease, 2% (1/46) with both cerebral and ocular disease, 2% (1/46) with pneumonic toxoplasmosis, and 2% (1/46) with severe fetal congenital toxoplasmosis. Among those were also four cases with fatal outcomes due to toxoplasmosis and eight cases with permanent ocular or neurological deficits. In addition, there was a case of fetal congenital toxoplasmosis that occurred despite maternal discontinuation of adalimumab five months before conception, resulting in elective pregnancy termination due to severe fetal cerebral disease. Overall, 44% (20/46) of cases were due to reactivation of chronic latent Toxoplasma infections and 39% (18/46) due to acute primary infections; 17% did not report this information. One case of disseminated acute toxoplasmosis was also identified after eating wild boar sausages, and two cases of severe acute ocular toxoplasmosis after eating undercooked venison meat, and undercooked unspecified type of meat respectively, while on small molecules or biologics. Details on the clinical presentations, management and clinical outcomes of these cases were reported. Recommendations for the management of toxoplasmosis in patients with targeted immunotherapies were also provided. Health care providers should consider toxoplasmosis in patients on biologics or small molecules who present with compatible clinical syndromes. Prompt diagnosis and treatment can be lifesaving. Full article
Show Figures

Figure 1

21 pages, 2457 KB  
Article
BthTX-II, an Asp49 PLA2 from Bothrops jararacussu, Impairs Toxoplasma gondii Infection: In Vitro and Ex Vivo Approaches
by Vinícius Queiroz Oliveira, Emanuelle Lorrayne Ferreira, Lorena Pinheiro Morais, Leonardo Alves Garcia, Gabriel de Oliveira Sousa, Marcos Paulo Oliveira Almeida, Guilherme de Souza, Joed Pires de Lima Júnior, Natália Carine Lima dos Santos, Rafael Martins de Oliveira, Tássia Rafaela Costa, Andreimar Martins Soares, Luísa Carregosa Santos, Daiana Silva Lopes, Emidio Beraldo-Neto, Angelica Oliveira Gomes, Jovita Eugênia Gazzinelli Cruz Madeira, Bellisa Freitas Barbosa, Eloisa Amália Vieira Ferro, Samuel Cota Teixeira and Veridiana de Melo Rodrigues Ávilaadd Show full author list remove Hide full author list
Pharmaceuticals 2025, 18(9), 1260; https://doi.org/10.3390/ph18091260 - 25 Aug 2025
Cited by 1 | Viewed by 1206
Abstract
Background/Objectives: Toxoplasma gondii, an obligate intracellular parasite, poses a major global health concern owing to its potential for congenital transmission, particularly during pregnancy. Current pharmacological treatments, including spiramycin and pyrimethamine, exhibit limitations in both efficacy and safety, underscoring the need for [...] Read more.
Background/Objectives: Toxoplasma gondii, an obligate intracellular parasite, poses a major global health concern owing to its potential for congenital transmission, particularly during pregnancy. Current pharmacological treatments, including spiramycin and pyrimethamine, exhibit limitations in both efficacy and safety, underscoring the need for novel therapeutic strategies. In this study, we investigated the antiparasitic potential of BthTX-II, an Asp49 phospholipase A2 (PLA2) isolated from Bothrops jararacussu venom, in human trophoblast cells (BeWo) and third-trimester human placental explants infected with T. gondii. Methods: In vitro assays were performed using BeWo cells infected with T. gondii tachyzoites and treated with non-cytotoxic concentrations of BthTX-II (3.125, 1.56, and 0.78 µg/mL). An ex vivo model employing third-trimester human placental villous explants was used under similar conditions. Parasite proliferation, adhesion, and invasion were assessed alongside host immune response modulation. Results: Our findings demonstrate that BthTX-II reduces T. gondii proliferation in BeWo cells at all tested non-cytotoxic concentrations. The toxin also significantly impaired parasite adhesion and invasion while modulating host immune response by upregulating interleukin (IL)-6, IL-8, and macrophage migration inhibitory factor (MIF), and downregulating vascular endothelial growth factor—potentially disrupting parasite proliferation. In placental villous explants, BthTX-II (1.56 μg/mL) reduced T. gondii proliferation and modulated IL-8, MIF, and tumour necrosis factor-alpha levels without compromising tissue viability. Conclusions: These findings highlight BthTX-II as a potential candidate in toxoplasmosis treatment. Further investigation should focus on its dual role in limiting parasite development and modulating immune responses at the maternal–fetal interface. Full article
(This article belongs to the Special Issue Recent Research in Therapeutic Potentials of Venoms)
Show Figures

Figure 1

25 pages, 2958 KB  
Article
Brazilian Red Propolis and Its Active Constituent 7-O-methylvestitol Impair Early and Late Stages of Toxoplasma gondii Infection in Human Placental Models
by Samuel Cota Teixeira, Guilherme de Souza, Natalia Carine Lima dos Santos, Rafael Martins de Oliveira, Nagela Bernadelli Sousa Silva, Joed Pires de Lima Junior, Alessandra Monteiro Rosini, Luana Carvalho Luz, Aryani Felixa Fajardo Martínez, Marcos Paulo Oliveira Almeida, Guilherme Vieira Faria, Rosiane Nascimento Alves, Angelica Oliveira Gomes, Maria Anita Lemos Vasconcelos Ambrosio, Rodrigo Cassio Sola Veneziani, Jairo Kenupp Bastos, José Roberto Mineo, Carlos Henrique Gomes Martins, Eloisa Amália Vieira Ferro and Bellisa Freitas Barbosa
Microorganisms 2025, 13(8), 1937; https://doi.org/10.3390/microorganisms13081937 - 20 Aug 2025
Viewed by 1173
Abstract
Toxoplasma gondii is a globally distributed protozoan parasite and a major cause of congenital infections, particularly in South America. Current therapies for congenital toxoplasmosis are limited by toxicity, long treatment regimens, and suboptimal efficacy, highlighting the urgent need for safer and more effective [...] Read more.
Toxoplasma gondii is a globally distributed protozoan parasite and a major cause of congenital infections, particularly in South America. Current therapies for congenital toxoplasmosis are limited by toxicity, long treatment regimens, and suboptimal efficacy, highlighting the urgent need for safer and more effective alternatives. In this study, we evaluated the antiparasitic effects of crude ethanolic extract of Brazilian Red Propolis (BRP) and its isolated compounds, focusing on 7-O-methylvestitol, in human trophoblast (BeWo) cells and third-trimester placental explants. Both BRP and 7-O-methylvestitol significantly reduced T. gondii adhesion, invasion, and intracellular replication, without compromising host cell viability. Ultrastructural analyses revealed irreversible parasite damage, and cytokine profiling demonstrated immunomodulatory effects, with enhanced production of interleukin (IL)-6, IL-8, and macrophage migration inhibitory factor (MIF) in BeWo cells and downregulation of IL-6, MIF, and tumor Necrosis Factor (TNF) in infected placental villi. Notably, 7-O-methylvestitol reproduced and, in some assays, surpassed the antiparasitic activity of BRP, suggesting it as a key bioactive constituent responsible for the therapeutic potential of the extract. These findings support the identification of 7-O-methylvestitol as a promising lead compound for structure-based drug design and repositioning strategies, advancing the development of novel, safe, and targeted therapies against congenital toxoplasmosis. Full article
(This article belongs to the Special Issue Advances in Toxoplasma gondii and Toxoplasmosis)
Show Figures

Figure 1

12 pages, 833 KB  
Article
Efficacy of Heterologous Vaccination Using Virus-Like Particles and Vaccinia Virus Containing MIC8 and AMA1 Proteins of Toxoplasma gondii
by Hae-Ji Kang and Fu-Shi Quan
Vaccines 2025, 13(8), 862; https://doi.org/10.3390/vaccines13080862 - 15 Aug 2025
Cited by 1 | Viewed by 944
Abstract
Background: Toxoplasma gondii (T. gondii) infection causes serious diseases in immunocompromised patients and causes congenital toxoplasmosis in infants. T. gondii microneme protein 8 (MIC8) and apical membrane antigen 1 (AMA1) are essential proteins involved in parasitic invasion. Methods: In this [...] Read more.
Background: Toxoplasma gondii (T. gondii) infection causes serious diseases in immunocompromised patients and causes congenital toxoplasmosis in infants. T. gondii microneme protein 8 (MIC8) and apical membrane antigen 1 (AMA1) are essential proteins involved in parasitic invasion. Methods: In this study, we generated virus-like particles (VLPs) and recombinant vaccinia virus (rVV) containing MIC8 or AMA1 proteins. Vaccine efficacy was evaluated in mice (BALB/c) upon challenge infection with T. gondii ME49. Results: Intramuscular immunization with heterologous vaccines (rVV + VLPs; rVV for prime and VLPs for boost) elicited T. gondii-specific IgG antibody responses in mice. Four weeks after the boost, all mice were orally challenged with T. gondii ME49, and protective immunity was assessed. The responses of antibody-secreting cells for IgG2a and IgG2b and those of memory B cells and CD4+ and CD8+ T cells were higher in the rVV + VLP group than in the VLP + VLP group. The rVV + VLP group exhibited a significant reduction in cyst count in the brain. Conclusions: These findings indicate that heterologous vaccination with vaccinia viruses and VLPs improves vaccine efficacy. Full article
(This article belongs to the Special Issue Virus-Like Particle Vaccine Development)
Show Figures

Figure 1

14 pages, 2079 KB  
Article
Emerging Trends in Toxoplasmosis Seroepidemiology in Childbearing-Aged Women in Croatia, 2015–2024
by Mario Sviben, Klara Barbić, Maja Bogdanić, Ema Reicher, Sara Glavaš, Dan Navolan, Ana Sanković, Tomislav Meštrović, Ivan Mlinarić, Simona Vlădăreanu, Radu Vlădăreanu and Tatjana Vilibić-Čavlek
Pathogens 2025, 14(8), 796; https://doi.org/10.3390/pathogens14080796 - 8 Aug 2025
Viewed by 1312
Abstract
Childbearing-aged and pregnant women represent a risk group for Toxoplasma gondii infection due to possible transplacental transmission resulting in congenital toxoplasmosis. We analyzed the seroepidemiological trends of toxoplasmosis in Croatia over ten years (2015–2024). A total of 2791 childbearing-aged and pregnant women were [...] Read more.
Childbearing-aged and pregnant women represent a risk group for Toxoplasma gondii infection due to possible transplacental transmission resulting in congenital toxoplasmosis. We analyzed the seroepidemiological trends of toxoplasmosis in Croatia over ten years (2015–2024). A total of 2791 childbearing-aged and pregnant women were included. Toxoplasma gondii-specific IgM/IgG antibodies were detected using an enzyme-linked fluorescence assay. Samples with positive IgM and IgG antibodies were tested for IgG avidity. IgG antibodies were detected in 695 (24.9%) participants, while acute toxoplasmosis (IgM antibodies and low avidity IgG antibodies) was confirmed in 32 (1.2%) of participants. The IgG seroprevalence showed a declining trend over the years. Residents of suburban/rural areas were more often seropositive than those in urban areas (31.4 vs. 22.3%). Logistic regression analysis revealed that year of testing, age, and settlement were associated with the risk of seropositivity. For each later calendar year, the log odds of being IgG-positive decreased, while for each additional year of age, the log odds increased. Residence in an urban area was associated with lower log odds. The region was not a significant predictor in the logistic regression. The differences in seropositivity observed across regions can be mainly attributed to Pannonian Croatia, which showed significantly higher odds of IgG seropositivity. Data about the toxoplasma serological status is useful for planning prevention campaigns. Full article
(This article belongs to the Special Issue Emerging and Neglected Pathogens in the Balkans)
Show Figures

Figure 1

21 pages, 4074 KB  
Article
A Structural In Silico Analysis of Novel Epitopes from Toxoplasma gondii Proteins for the Serodiagnosis of Toxoplasmosis
by Angelis del Valle Benitez Betancourt, Tamires Lopes Silva, Débora Karolla de Freitas Oliveira, Nilson Nicolau-Junior, João Luis Garcia, Ricardo Toshio Fujiwara, Tiago Wilson Patriarca Mineo and José Roberto Mineo
Int. J. Mol. Sci. 2025, 26(10), 4689; https://doi.org/10.3390/ijms26104689 - 14 May 2025
Cited by 1 | Viewed by 1193
Abstract
Toxoplasmosis is a widely spread zoonosis worldwide, considered one of the most important parasitic infections that affect global public health, and usually, it is not correctly diagnosed. Serological tests for the diagnosis of Toxoplasma gondii infection have limitations in differentiating acute from chronic [...] Read more.
Toxoplasmosis is a widely spread zoonosis worldwide, considered one of the most important parasitic infections that affect global public health, and usually, it is not correctly diagnosed. Serological tests for the diagnosis of Toxoplasma gondii infection have limitations in differentiating acute from chronic infection, which is important to determine the appropriate clinical management and treatment, mainly in pregnant women and immunocompromised individuals infected by this parasite. The present study aimed to characterize immunogenic epitopes from T. gondii immunodominant antigens, as SAG1(SRS29B), SAG2A (SRS34A), GRA1, GRA2, GRA3, GRA5, GRA6, GRA7, MAG1, BSR4, and CCp5A, by investigating if these parasite components might emerge as alternatives to improve the diagnosis of toxoplasmosis. A detailed comparative in silico analysis was used for this purpose. Once the protein sequences were retrieved from the ToxoDB database, different parameters were calculated, including physicochemical characteristics, accessibility values, and antigenicity. Multiple sequence alignment, 3D structures modeling, and the validation of 3D structures were also performed among all 11 peptides. Considering the results from the combination of all parameters analyzed, it can be hypothesized that the linear epitopes from SAG1, GRA3, and BSR4 proteins were found to be stable and hydrophilic, with a significant antigenicity score, and accessibility on the protein surface. Also, these three selected peptides were able to detect anti-T. gondii antibodies in serum samples from pigs infected by tachyzoites, when compared with control serum samples, obtained from the same naïve animals and tested by ELISA, demonstrating remarkable difference in terms of reactivity. Taken together, as our study addresses a critical challenge in the serodiagnosis of toxoplasmosis, particularly in gestational and congenital infections, where false-positive and false-negative results often arise from the use of native or recombinant antigens of T. gondii, our findings highlight the potential of synthetic peptides derived from novel epitopes of this parasite as alternative tools for the development of more accurate immunodiagnostic assays for toxoplasmosis. Full article
(This article belongs to the Special Issue Parasite Biology and Host-Parasite Interactions: 2nd Edition)
Show Figures

Figure 1

13 pages, 1625 KB  
Article
Limited Knowledge of Toxoplasmosis-Specific Preventive Behaviors in Pregnant Women: A Survey Study in Northern Italy
by Federica Fernicola, Elisabetta Colciago, Giulia Capitoli, Elisa Merelli, Francesca Arienti, Valeria Poletti De Chaurand, Gaia Scandella, Anna Carli and Sara Ornaghi
Int. J. Environ. Res. Public Health 2025, 22(4), 517; https://doi.org/10.3390/ijerph22040517 - 28 Mar 2025
Viewed by 1072
Abstract
Toxoplasmosis (TG) is a zoonotic disease that, if contracted during pregnancy, can lead to fetal infection with severe complications. Currently, the only way to prevent maternal infection during pregnancy is to adopt hygiene practices. Our study aimed to evaluate pregnant women’s awareness of [...] Read more.
Toxoplasmosis (TG) is a zoonotic disease that, if contracted during pregnancy, can lead to fetal infection with severe complications. Currently, the only way to prevent maternal infection during pregnancy is to adopt hygiene practices. Our study aimed to evaluate pregnant women’s awareness of TG infection, their knowledge of TG-specific preventive hygiene measures, and factors linked to inadequate knowledge as potential targets for intervention. A prospective survey study was conducted at a university hospital between May and November 2023. A self-administered questionnaire was given to pregnant women. Out of 402 participants, 95.3% were aware that TG could be a potential issue in pregnancy. However, only 22.5% of them were able to identify all four correct hygiene behaviors to prevent TG infection acquisition during gestation. Women with a higher level of education, of European origin, and who had heard of other potentially serious conditions in pregnancy were more likely to have an appropriate level of knowledge about TG. Healthcare professionals and mass media, when employed as sources of information before conception, played a positive role in enhancing pregnant women’s awareness of TG. In conclusion, while pregnant women showed high levels of awareness of TG infection, their knowledge of preventive measures was limited, with only less than one-fourth with appropriate knowledge. This highlights the need for innovative strategies, possibly face-to-face interactions, digital tools, and public health campaigns, to improve the ability of healthcare professionals to deliver accurate and accessible information to reduce the risk of infection acquisition during gestation. Full article
Show Figures

Figure 1

21 pages, 3472 KB  
Systematic Review
Treatment Protocols for Gestational and Congenital Toxoplasmosis: A Systematic Review and Meta-Analysis
by Sissi Kelly Ribeiro, Igor Moraes Mariano, Ana Clara Ribeiro Cunha, Ana Cláudia Arantes Marquez Pajuaba, Tiago Wilson Patriarca Mineo and José Roberto Mineo
Microorganisms 2025, 13(4), 723; https://doi.org/10.3390/microorganisms13040723 - 24 Mar 2025
Cited by 6 | Viewed by 7971
Abstract
Toxoplasmosis is a globally prevalent zoonotic parasitic disease. Neonates with congenital infection can develop severe long-term sequelae, which can be mitigated or prevented through early diagnosis and therapeutic approaches. In this context, the main objective of this study was to describe the main [...] Read more.
Toxoplasmosis is a globally prevalent zoonotic parasitic disease. Neonates with congenital infection can develop severe long-term sequelae, which can be mitigated or prevented through early diagnosis and therapeutic approaches. In this context, the main objective of this study was to describe the main treatments and evaluate the effectiveness of the current treatment protocols for gestational and congenital toxoplasmosis to prevent vertical transmission and to reduce clinical manifestations in neonates. This systematic review with a meta-analysis searched digital databases (PUBMED, SCOPUS, WEB OF SCIENCE, EMBASE, and COCHRANE) for observational cohort studies published between 1 January 2013 and 29 January 2025, evaluating treatment effectiveness in gestational and congenital toxoplasmosis. Risk ratios (RRs) were calculated using random effects models to assess infection risk and clinical manifestations in neonates. The study quality was assessed following the Joanna Briggs Institute protocol and fifty-six studies from 16 countries were included, comprising 11,090 pregnant women and 4138 children. Studies were predominantly from Brazil (38%), France, and Italy. Only 9% of the studies indicated knowledge of the serological status of the pregnant woman before the gestational stage. Of 10,148 women with confirmed toxoplasmosis, 8600 received treatment, with 18% of their children infected, compared to a 58% infection rate in untreated mothers’ children. Meta-analysis showed that treatment reduced infection risk (RR = 0.34 [0.21; 0.57]) and clinical manifestations (RR = 0.30 [0.17; 0.56]). While spiramycin or triple therapy showed similar effects, triple therapy demonstrated more consistent results (RR: 0.22 [0.15; 0.32]) compared to spiramycin alone (RR: 0.54 [0.06; 4.67]). In conclusion, treatment protocols for congenital or gestational toxoplasmosis have proven to be effective in reducing the risk of infection and clinical manifestations in neonates. Regarding the type of treatment, although they have similar responses, the use of triple therapy shows more consistent responses than isolated spiramycin. It can be also concluded that prevention and mitigation of congenital toxoplasmosis require standardized treatment protocols, improved diagnostic methods, and educational programs for women of childbearing age, as treatment initiation timing and protocol choice are crucial factors in determining outcomes. Full article
Show Figures

Figure 1

9 pages, 426 KB  
Communication
Risk of Congenital Toxoplasmosis in Newborns from Mothers with Documented Infection: Experience from Two Referral Centres
by Alice Bonetti, Agnese Comelli, Annacarla Chiesa, Vania Spinoni, Ambra Vola, Federico Prefumo, Adriana Valcamonico, Carlo Bonfanti, Silvio Caligaris, Lina Rachele Tomasoni, Fausto Baldanti and Valeria Meroni
Pathogens 2025, 14(2), 157; https://doi.org/10.3390/pathogens14020157 - 6 Feb 2025
Cited by 1 | Viewed by 6816
Abstract
During pregnancy, primary Toxoplasma gondii infection can cause congenital toxoplasmosis (CT). We described the newborns’ outcomes from a multicentre cohort of mothers with seroconversion (SC) at different gestational ages. This retrospective observational study (from 2007 to 2018) was conducted in two Italian referral [...] Read more.
During pregnancy, primary Toxoplasma gondii infection can cause congenital toxoplasmosis (CT). We described the newborns’ outcomes from a multicentre cohort of mothers with seroconversion (SC) at different gestational ages. This retrospective observational study (from 2007 to 2018) was conducted in two Italian referral hospitals: Fondazione IRCCS Policlinico San Matteo in Pavia and Spedali Civili in Brescia. In total, 247 pregnant women were enrolled: seroconversions were enrolled: seroconversions documented as having occurred in the two months preceding pregnancy in 12 cases (4.9%; 95% CI 2.2–7.5%), and during pregnancy in 235 cases (95.1%; 95% CI 92.5–97.8%). SC is defined as the appearance of specific anti-Toxoplasma antibodies (IgM/IgG) during pregnancy in a previously seronegative woman. A total of 56 (22.5%; 95% CI 17.3–27.7%) newborns were lost to follow-up; thus, the outcome of 193 (77.5%; 95% CI 72.3–82.7%) newborns was analyzed. The overall transmission rate of T. gondii infection was 23.8% (95% CI 17.8–29.8%), 0% (95% CI 0.0–11.9%) among the 1st trimester SCs, 12.5% (95% CI 5.6–19.4%) among the 2nd trimester SCs, 53.8% (95% CI 41.7–66.0%) among the 3rd trimester ones. No CT were found in the group of periconceptional infection. Among the infected newborns, clinically manifest cases were 12 (26.1%; 95% CI 13.4–38.8%), including 1 case (2.2%; 95% CI 2.0–6.4%) of stillbirth and 11 symptomatic neonates (23.9%; 95% CI 11.6–36.2%). A total of 83 amniocentesis were performed (33.6%; 95% CI 27.7–39.5%), no complication was recorded and no false positive or false negative results were registered. The results are in line with the fetal risks reported in literature for T. gondii infection during pregnancy, even if at a lower percentage probably due to a prompt treatment. Full article
Show Figures

Figure 1

15 pages, 2592 KB  
Article
Characterization of the Activities of Vorinostat Against Toxoplasma gondii
by Ting Zeng, Chun-Xue Zhou, Dai-Ang Liu, Xiao-Yan Zhao, Xu-Dian An, Zhi-Rong Liu, Hong-Nan Qu, Bing Han and Huai-Yu Zhou
Int. J. Mol. Sci. 2025, 26(2), 795; https://doi.org/10.3390/ijms26020795 - 18 Jan 2025
Cited by 1 | Viewed by 1542
Abstract
Toxoplasma gondii is a globally widespread pathogen of significant veterinary and medical importance, causing abortion or congenital disease in humans and other warm-blooded animals. Nevertheless, the current treatment options are restricted and sometimes result in toxic side effects. Hence, it is essential to [...] Read more.
Toxoplasma gondii is a globally widespread pathogen of significant veterinary and medical importance, causing abortion or congenital disease in humans and other warm-blooded animals. Nevertheless, the current treatment options are restricted and sometimes result in toxic side effects. Hence, it is essential to discover drugs that demonstrate potent anti-Toxoplasma activity. Herein, we found that vorinostat, a pan-HDAC inhibitor, exhibited an IC50 value of 260.1 nM against the T. gondii RH strain and a selectivity index (SI) > 800 with respect to HFF cells. Vorinostat disrupted the entire lytic cycle of T. gondii in vitro. Proteome analysis indicated that vorinostat remarkably perturbed the protein expression of T. gondii, and proteins involved in “DNA replication” and “membrane” were significantly dysregulated. Furthermore, we found that vorinostat significantly enhanced ROS production and induced parasite apoptosis. Importantly, vorinostat could prolong survival in a murine model. Our findings reveal that vorinostat is effective against T. gondii both in vitro and in vivo, suggesting its potential as a therapeutic option for human toxoplasmosis. Full article
(This article belongs to the Section Molecular Microbiology)
Show Figures

Figure 1

15 pages, 259 KB  
Article
Toxoplasmosis Knowledge and Preventive Behaviours Among Pregnant Women in Jeddah, Saudi Arabia: A Cross-Sectional Study
by Wejdan T. Alghafari
Healthcare 2025, 13(2), 174; https://doi.org/10.3390/healthcare13020174 - 16 Jan 2025
Cited by 4 | Viewed by 3154
Abstract
Background: Toxoplasmosis is an infection caused by the parasite Toxoplasma gondii and is considered asymptomatic in most cases. In pregnant women, however, the disease can be transmitted to the foetus, causing severe congenital consequences. Congenital toxoplasmosis can be avoided by practising simple preventive [...] Read more.
Background: Toxoplasmosis is an infection caused by the parasite Toxoplasma gondii and is considered asymptomatic in most cases. In pregnant women, however, the disease can be transmitted to the foetus, causing severe congenital consequences. Congenital toxoplasmosis can be avoided by practising simple preventive lifestyle measures during pregnancy. Method: This cross-sectional study assessed the toxoplasmosis knowledge and preventive behaviours among 135 pregnant Saudi women in Jeddah, Saudi Arabia. Data were collected by face-to-face interviews using a validated questionnaire covering sociodemographic characteristics, knowledge of toxoplasmosis, and preventive behaviours towards toxoplasmosis between January and April 2023 using convenience snowball sampling. SPSS Statistics was used for data analysis and the qualitative parameters were described as frequencies and percentages. Result: Approximately 45.2% of the participants displayed a poor knowledge of toxoplasmosis. Moreover, participants aged 31–40 years exhibited significantly higher knowledge compared to those aged less than 30 years. Most participants practised effective preventive behaviours, as demonstrated by 90.4% and 86.7% of them reporting that they habitually washed their hands after handling raw meat and did not eat rare meat, respectively. Conclusion: Overall, the poor knowledge of toxoplasmosis among pregnant women in Jeddah highlights the importance of implementing targeted antenatal health education campaigns and interventions to protect pregnant women and minimise the risk of congenital toxoplasmosis. Full article
(This article belongs to the Section Women’s and Children’s Health)
14 pages, 2399 KB  
Article
Exploring the Inhibition of Toxoplasma gondii α-Carbonic Anhydrase by Sulfonamides: Insights into Potential Drug Targeting
by Simone Giovannuzzi, Viviana De Luca, Clemente Capasso and Claudiu T. Supuran
Int. J. Mol. Sci. 2025, 26(1), 116; https://doi.org/10.3390/ijms26010116 - 26 Dec 2024
Cited by 4 | Viewed by 1498
Abstract
Toxoplasma gondii, the causative agent of toxoplasmosis, is a protozoan parasite capable of infecting a wide range of hosts, posing significant health risks, particularly to immunocompromised individuals and congenital transmission. Current therapeutic options primarily target the active tachyzoite stage but are limited [...] Read more.
Toxoplasma gondii, the causative agent of toxoplasmosis, is a protozoan parasite capable of infecting a wide range of hosts, posing significant health risks, particularly to immunocompromised individuals and congenital transmission. Current therapeutic options primarily target the active tachyzoite stage but are limited by issues such as toxicity and incomplete efficacy. As a result, there is an urgent need for alternative therapies that can selectively target parasite-specific mechanisms critical for metabolic processes and host–parasite interactions. In this context, α-carbonic anhydrase (Tg_CA), an enzyme essential for T. gondii survival has emerged as a promising drug target. Tg_CA was successfully expressed and purified to evaluate its susceptibility to sulfonamide-based inhibitors, represented by compounds 124 and the AAZHCT series. These inhibitors demonstrated a broad spectrum of activity, with KI values ranging from 17.8 to 8450 nM. Several compounds exhibited moderate to high potency against Tg_CA; however, concerns regarding selectivity arose because of the inhibition of human isoforms, particularly CA I and CA II. Thus, although some inhibitors showed strong activity against Tg_CA, optimizing selectivity remains crucial for minimizing off-target effects and improving therapeutic efficacy. Further structural modifications may enhance selectivity and advance the development of effective treatments for toxoplasmosis. Full article
(This article belongs to the Section Biochemistry)
Show Figures

Figure 1

Back to TopTop