Sign in to use this feature.

Years

Between: -

Subjects

remove_circle_outline
remove_circle_outline
remove_circle_outline
remove_circle_outline
remove_circle_outline
remove_circle_outline
remove_circle_outline

Journals

Article Types

Countries / Regions

Search Results (5)

Search Parameters:
Keywords = complex geometric rooftop

Order results
Result details
Results per page
Select all
Export citation of selected articles as:
21 pages, 6059 KB  
Article
A Precision Measurement Method for Rooftop Photovoltaic Capacity Using Drone and Publicly Available Imagery
by Yue Hu, Yuce Liu, Yu Zhang, Hongwei Dong, Chongzheng Li, Hongzhi Mao, Fusong Wang and Meng Wang
Buildings 2025, 15(18), 3377; https://doi.org/10.3390/buildings15183377 - 17 Sep 2025
Viewed by 324
Abstract
Against the global backdrop of energy transition, the precise assessment of urban rooftop photovoltaic (PV) system capacity is recognized as crucial for optimizing the energy structure and enhancing the sustainable utilization efficiency of spatial resources. Publicly available aerial imagery is characterized by non-orthorectified [...] Read more.
Against the global backdrop of energy transition, the precise assessment of urban rooftop photovoltaic (PV) system capacity is recognized as crucial for optimizing the energy structure and enhancing the sustainable utilization efficiency of spatial resources. Publicly available aerial imagery is characterized by non-orthorectified issues; direct utilization is known to lead to geometric distortions in rooftop PV and errors in capacity prediction. To address this, a dual-optimization framework is proposed in this study, integrating monocular vision-based 3D reconstruction with a lightweight linear model. Leveraging the orthogonal characteristics of building structures, camera self-calibration and 3D reconstruction are achieved through geometric constraints imposed by vanishing points. Scale distortion is suppressed via the incorporation of a multi-dimensional geometric constraint error control strategy. Concurrently, a linear capacity-area model is constructed, thereby simplifying the complexity inherent in traditional multi-parameter fitting. Utilizing drone oblique photography and Google Earth public imagery, 3D reconstruction was performed for 20 PV-equipped buildings in Wuhan City. Two buildings possessing high-precision field survey data were selected as typical experimental subjects for validation. The results demonstrate that the 3D reconstruction method reduced the mean absolute percentage error (MAPE)—used here as an estimator of measurement uncertainty—of PV area identification from 10.58% (achieved by the 2D method) to 3.47%, while the coefficient of determination (R2) for the capacity model reached 0.9548. These results suggest that this methodology can provide effective technical support for low-cost, high-precision urban rooftop PV resource surveys. It has the potential to significantly enhance the reliability of energy planning data, thereby contributing to the efficient development of urban spatial resources and the achievement of sustainable energy transition goals. Full article
(This article belongs to the Special Issue Research on Solar Energy System and Storage for Sustainable Buildings)
Show Figures

Figure 1

25 pages, 27045 KB  
Article
Photovoltaic Strings on Large, Flat Roofs: Experimental Wind Loads on Representative Configurations
by Giacomo Scrinzi, Enrico Sergio Mazzucchelli and Sara Muggiasca
Sustainability 2025, 17(13), 5914; https://doi.org/10.3390/su17135914 - 27 Jun 2025
Viewed by 642
Abstract
The integration of tilted photovoltaic strings on large, flat roofs, typical of industrial and commercial buildings, raises complex design challenges, particularly regarding wind-induced loads. This study presents a comprehensive wind tunnel investigation aimed at evaluating the aerodynamic effects on rooftop PV strings under [...] Read more.
The integration of tilted photovoltaic strings on large, flat roofs, typical of industrial and commercial buildings, raises complex design challenges, particularly regarding wind-induced loads. This study presents a comprehensive wind tunnel investigation aimed at evaluating the aerodynamic effects on rooftop PV strings under various representative configurations and the correlation between characteristic geometric parameters such as tilt angle, bottom clearance, row spacing, and wind direction. Following a literature review, a detailed 1:10 scaled model with geometric adjustment capabilities was developed and eventually tested in a boundary-layer wind tunnel. High-resolution pressure measurements were processed to derive force and moment resultants normalised by reference wind pressure. Envelopes of force/moment resultants are presented for each representative geometric configuration and for each wind exposure angle. The results present severe variations in local wind actions, particularly significant at the strings’ free ends and for oblique wind angles. The severe underestimation of local wind loads by standard codes is discussed. The findings underline the importance of detailed wind-load assessment for both new constructions and retrofits, suggesting that reliance solely on code provisions might result in unsafe designs. Full article
Show Figures

Figure 1

18 pages, 2384 KB  
Article
Application of PV on Commercial Building Facades: An Investigation into the Impact of Architectural and Structural Features
by Belal Ghaleb, Muhammad Imran Khan and Muhammad Asif
Sustainability 2024, 16(20), 9095; https://doi.org/10.3390/su16209095 - 21 Oct 2024
Cited by 6 | Viewed by 2864
Abstract
The rapid global transition toward renewable energy necessitates innovative solar PV deployment strategies beyond conventional roof installations. In this context, commercial building facades represent an expansive yet underutilized resource for solar energy harvesting in urban areas. However, existing studies on commercial rooftop solar [...] Read more.
The rapid global transition toward renewable energy necessitates innovative solar PV deployment strategies beyond conventional roof installations. In this context, commercial building facades represent an expansive yet underutilized resource for solar energy harvesting in urban areas. However, existing studies on commercial rooftop solar PV predominantly focus on European contexts, neglecting the unique design constraints and performance trade-offs present in regions such as the Middle East. This study addresses this gap by specifically investigating the impact of architectural and structural features on the utilizable facade area for PV deployment in commercial buildings within the hot desert climate of Saudi Arabia. Detailed case studies of twelve representative buildings are conducted, combining architectural drawing analysis, on-site measurements, and stakeholder surveys. The methodology identified sixteen parameters across three categories—facade functionality, orientation suitability, and surrounding obstructions—that impose technical and non-technical restrictions on photovoltaic integration 3D modeling, and irradiance simulations revealed that, on average, just 31% of the total vertical facade area remained suitable for PV systems after accounting for the diverse architectural and contextual limitations. The study considered 698 kWh/m2 of solar irradiance as the minimum threshold for PV integration. Shopping malls displayed the lowest utilizability, with near-zero potential, as extensive opaque construction, brand signage, and shading diminish viability. Offices exhibited the highest utilizability of 36%, owing to glazed facades and unobstructed surroundings. Hotels and hospitals presented intermediate potential. Overall, the average facade utilizability factor across buildings was a mere 16%, highlighting the significant hurdles imposed by contemporary envelope configurations. Orientation unsuitability further eliminated 12% of the initially viable area. Surrounding shading contributed an additional 0.92% loss. The results quantify the sensitivity of facades to aspects such as material choices, geometric complexity, building form, and urban context. While posing challenges, the building facade resource holds immense untapped potential for solar-based urban renewal. The study highlights the need for early architectural integration, facade-specific PV product development, and urban planning interventions to maximize the renewable energy potential of commercial facades as our cities rapidly evolve into smart solar energy landscapes. Full article
Show Figures

Figure 1

25 pages, 7778 KB  
Article
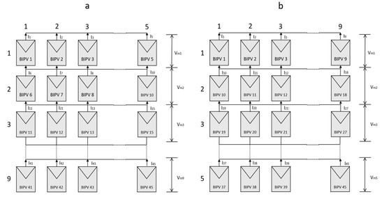
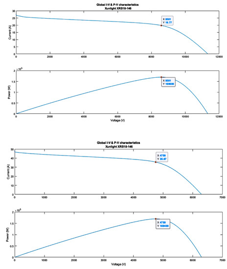
A Novel BIPV Reconfiguration Algorithm for Maximum Power Generation under Partial Shading
by Saoud A. Al-Janahi, Omar Ellabban and Sami G. Al-Ghamdi
Energies 2020, 13(17), 4470; https://doi.org/10.3390/en13174470 - 31 Aug 2020
Cited by 34 | Viewed by 3567
Abstract
The feasibility of electricity production via solar energy in the Middle East is high due to the enormous value of solar radiation. Building-integrated photovoltaics (BIPV) are systems used to utilise the unused spaces that can be installed on the façade or roof by [...] Read more.
The feasibility of electricity production via solar energy in the Middle East is high due to the enormous value of solar radiation. Building-integrated photovoltaics (BIPV) are systems used to utilise the unused spaces that can be installed on the façade or roof by replacing the building’s main element. However, the main problem associated with electricity production by BIPV is partial shading on the roof, which can produce multiple hot spots and disturbances to the system if the insolation values within the whole BIPV array vary. Partial shading, in this case, is observed due to the complexly shaped roof. This paper studies the partial shading effect on one of Qatar’s most recent projects (metro stations), and models the Education City station, which is a major station. The rooftop is complex, and it has many wavy shapes that can affect the BIPV system’s performance. The station is modelled using building-information modelling (BIM) software, wherein all of the station’s models are gathered and linked using BIM software to illustrate the BIPV and indicate the solar insolation distribution on the rooftop by simulating the station’s rooftop. The system is optimised for maximum yield to determine the optimal configuration and number of modules for each string using a genetic algorithm. The outcomes from the algorithm are based on clustering the solar insolation values and then applying a genetic algorithm optimisation to indicate the optimum BIPV array layout for maximum yield. Full article
(This article belongs to the Section A1: Smart Grids and Microgrids)
Show Figures

Figure 1

11 pages, 4054 KB  
Article
Investigation on Roof Segmentation for 3D Building Reconstruction from Aerial LIDAR Point Clouds
by Raffaele Albano
Appl. Sci. 2019, 9(21), 4674; https://doi.org/10.3390/app9214674 - 2 Nov 2019
Cited by 37 | Viewed by 5598
Abstract
Three-dimensional (3D) reconstruction techniques are increasingly used to obtain 3D representations of buildings due to the broad range of applications for 3D city models related to sustainability, efficiency and resilience (i.e., energy demand estimation, estimation of the propagation of noise in an urban [...] Read more.
Three-dimensional (3D) reconstruction techniques are increasingly used to obtain 3D representations of buildings due to the broad range of applications for 3D city models related to sustainability, efficiency and resilience (i.e., energy demand estimation, estimation of the propagation of noise in an urban environment, routing and accessibility, flood or seismic damage assessment). With advancements in airborne laser scanning (ALS), 3D modeling of urban topography has increased its potential to automatize extraction of the characteristics of individual buildings. In 3D building modeling from light detection and ranging (LIDAR) point clouds, one major challenging issue is how to efficiently and accurately segment building regions and extract rooftop features. This study aims to present an investigation and critical comparison of two different fully automatic roof segmentation approaches for 3D building reconstruction. In particular, the paper presents and compares a cluster-based roof segmentation approach that uses (a) a fuzzy c-means clustering method refined through a density clustering and connectivity analysis, and (b) a region growing segmentation approach combined with random sample consensus (RANSAC) method. In addition, a robust 2.5D dual contouring method is utilized to deliver watertight 3D building modeling from the results of each proposed segmentation approach. The benchmark LIDAR point clouds and related reference data (generated by stereo plotting) of 58 buildings over downtown Toronto (Canada), made available to the scientific community by the International Society for Photogrammetry and Remote Sensing (ISPRS), have been used to evaluate the quality of the two proposed segmentation approaches by analysing the geometrical accuracy of the roof polygons. Moreover, the results of both approaches have been evaluated under different operating conditions against the real measurements (based on archive documentation and celerimetric surveys realized by a total station system) of a complex building located in the historical center of Matera (UNESCO world heritage site in southern Italy) that has been manually reconstructed in 3D via traditional Building Information Modeling (BIM) technique. The results demonstrate that both methods reach good performance metrics in terms of geometry accuracy. However, approach (b), based on region growing segmentation, exhibited slightly better performance but required greater computational time than the clustering-based approach. Full article
(This article belongs to the Special Issue Building Physics and Building Energy Systems)
Show Figures

Figure 1

Back to TopTop