Sign in to use this feature.

Years

Between: -

Subjects

remove_circle_outline
remove_circle_outline
remove_circle_outline
remove_circle_outline
remove_circle_outline

Journals

Article Types

Countries / Regions

Search Results (9)

Search Parameters:
Keywords = cognitive prosthesis

Order results
Result details
Results per page
Select all
Export citation of selected articles as:
15 pages, 745 KB  
Article
Predictors of Delirium with Agitation After Aortic Valve Replacement and Its Long-Term Consequences: An Observational File Study
by Ivo Deblier, Karl Dossche, Anthony Vanermen and Wilhelm Mistiaen
J. Dement. Alzheimer's Dis. 2025, 2(4), 45; https://doi.org/10.3390/jdad2040045 - 3 Dec 2025
Viewed by 815
Abstract
Background: Postoperative delirium (POD) is commonly observed after surgical aortic valve replacement (SAVR) and could have serious consequences. Its prevalence varied among prior published series. With increasing patient age, a worsening of this problem can be expected. Methods: The association between POD [...] Read more.
Background: Postoperative delirium (POD) is commonly observed after surgical aortic valve replacement (SAVR) and could have serious consequences. Its prevalence varied among prior published series. With increasing patient age, a worsening of this problem can be expected. Methods: The association between POD and other adverse events, as well as its effect on 30-day mortality, long-term survival, and later dementia development, was investigated in 1500 consecutive patients (1527 operations) undergoing SAVR with a biological prosthesis, with or without concomitant procedures. An observational retrospective file analysis was performed, using chi-square, Student’s t-test, logistic regression, and Kaplan–Meyer analyses. Results: POD was recorded in 183/1527 (12.0%) of the patient files. Its independent predictors were need for reintervention, age over 80 years, male gender, peripheral artery disease, smoking, need for non-elective SAVR, atrial fibrillation, and a prior TIA. POD was associated with all other postoperative adverse events and increased need for resources. Thirty-day mortality was almost four times higher with POD: 35/182 (19.1%) vs. 59/1345 (4.4%), p < 0.001. Five-year survival was significantly reduced in patients with POD: 79.8 ± 1.2% versus 59.5 ± 4.3%, p < 0.001. The mean time to occurrence of dementia was 89 (84–95) months in patients without POD versus 60 (50–71) months in patients with POD. Five-year freedom from dementia was 69.1 ± 2.9% versus 44.4 ± 6.8%, p < 0.001. Conclusions: POD is associated with short-term complication rates, increased need for resources and hospital mortality, a reduced long-term survival rate, and an increased risk of dementia development. The limitations of this investigation include its retrospective and observational nature; in addition, it did not detect preoperative mild cognitive impairment. Full article
Show Figures

Figure 1

7 pages, 2194 KB  
Case Report
Creutzfeldt–Jakob Disease Mimicking Transient Brain Ischemia in a Patient with a Mitral Valve Prosthesis—A Case Report
by Goda Barauskienė, Medeinė Laurikaitytė, Daiva Emilija Rekienė, Saulius Sadauskas, Albinas Naudžiūnas and Edita Mašanauskienė
Reports 2025, 8(4), 250; https://doi.org/10.3390/reports8040250 - 28 Nov 2025
Viewed by 871
Abstract
Background and Clinical Significance: Creutzfeldt–Jakob disease (CJD) is a rare and fatal neurodegenerative disorder caused by prion protein misfolding. The disease poses significant diagnostic challenges, particularly when its initial symptoms mimic other conditions, such as transient ischemic attacks. Early recognition and differentiation [...] Read more.
Background and Clinical Significance: Creutzfeldt–Jakob disease (CJD) is a rare and fatal neurodegenerative disorder caused by prion protein misfolding. The disease poses significant diagnostic challenges, particularly when its initial symptoms mimic other conditions, such as transient ischemic attacks. Early recognition and differentiation from other neurological conditions are critical, as misdiagnosis may lead to unnecessary interventions. This case highlights a unique presentation of CJD in a male Caucasian patient with a history of cardiac surgery and mitral valve prosthesis, emphasizing the role of multidisciplinary evaluation in complex neurological cases. Case Presentation: A male patient in his mid-sixties with a history of mitral valve mechanical prosthesis and prior infective endocarditis presented with progressive cognitive decline, memory impairment, and episodes of confusion. Initial cardiovascular investigations suggested mitral valve prosthesis thrombosis, while neurological assessment pointed toward transient brain ischemia. However, brain imaging remained inconclusive. Given the rapid deterioration of cognitive and motor functions, further diagnostic workup was performed. MRI findings revealed cortical diffusion restrictions consistent with probable CJD. Despite symptomatic management, the patient’s condition worsened, leading to akinetic mutism and death within eight days of diagnosis. Conclusions: This case underscores the diagnostic complexity of CJD, particularly when initial symptoms overlap with transient ischemic events. It highlights the importance of comprehensive neuroimaging and an interdisciplinary approach in recognizing atypical neurodegenerative diseases to improve diagnostic accuracy and patient management. Full article
Show Figures

Figure 1

10 pages, 2087 KB  
Case Report
Enhancing Quality of Life After Partial Brachial Plexus Injury Combining Targeted Sensory Reinnervation and AI-Controlled User-Centered Prosthesis: A Case Study
by Alexander Gardetto, Diane J. Atkins, Giulia Cannoletta, Giovanni Antonio Zappatore and Angelo Carrabba
Prosthesis 2025, 7(5), 111; https://doi.org/10.3390/prosthesis7050111 - 1 Sep 2025
Cited by 1 | Viewed by 3939
Abstract
Background/Objectives: Upper limb amputation presents considerable physical and psychological challenges, especially in young, active individuals. This case study outlines the rehabilitation journey of a 33-year-old patient, an Italian national Paralympic snowboard cross athlete, who underwent elective transradial amputation followed by advanced surgical and [...] Read more.
Background/Objectives: Upper limb amputation presents considerable physical and psychological challenges, especially in young, active individuals. This case study outlines the rehabilitation journey of a 33-year-old patient, an Italian national Paralympic snowboard cross athlete, who underwent elective transradial amputation followed by advanced surgical and prosthetic interventions. The objective was to assess the combined impact of upper limb Targeted Sensory Reinnervation (ulTSR) and the Adam’s Hand prosthetic system on functional recovery and user satisfaction. Methods: After a partial brachial plexus injury caused complete paralysis of his right hand, the patient opted for transradial amputation. He subsequently underwent ulTSR, performed by plastic surgeon, Alexander Gardetto, MD, which involved rerouting sensory nerves to defined regions of the residual limb in order to reestablish a phantom limb map. This reinnervation was designed to facilitate improved prosthetic integration. The Adam’s Hand, a myoelectric prosthesis with AI-based pattern recognition, was selected for its compatibility with TSR and intuitive control. Outcomes were evaluated using the OPUS questionnaire, the DASH, and patient feedback. Results: ulTSR successfully restored meaningful sensory input, allowing intuitive and precise control of the prosthesis, with minimal cognitive and muscular effort. The patient regained the ability to perform numerous activities of daily living such as dressing, eating, lifting, and fine motor tasks—which had been impossible for over 15 years. OPUS results demonstrated significant improvements in both function and satisfaction. Conclusions: This case highlights the synergistic benefits of combining ulTSR with user-centered prosthetic technology. Surgical neurorehabilitation, paired with advanced prosthetic design, led to marked improvements in autonomy, performance, and quality of life in a high-performance amputee athlete. Full article
Show Figures

Figure 1

18 pages, 2760 KB  
Article
Assessment of Gesture Accuracy for a Multi-Electrode EMG-Sensor-Array-Based Prosthesis Control System
by Vinod Sharma, Erik Lloyd, Mike Faltys, Max Ortiz-Catalan and Connor Glass
Prosthesis 2025, 7(4), 99; https://doi.org/10.3390/prosthesis7040099 - 13 Aug 2025
Viewed by 3251
Abstract
Background: Upper limb loss significantly impacts quality of life, and whereas myoelectric prostheses restore some function, conventional surface electromyography (sEMG) systems face challenges like poor signal quality, high cognitive burden, and suboptimal control. Phantom X, a novel implantable electrode-array-based system leveraging machine [...] Read more.
Background: Upper limb loss significantly impacts quality of life, and whereas myoelectric prostheses restore some function, conventional surface electromyography (sEMG) systems face challenges like poor signal quality, high cognitive burden, and suboptimal control. Phantom X, a novel implantable electrode-array-based system leveraging machine learning (ML), aims to overcome these limitations. This feasibility study assessed Phantom X’s performance using non-invasive surface EMG electrodes to approximate implantable system behavior. Methods: This single-arm, non-randomized study included 11 participants (9 able-bodied, 2 with transradial amputation) fitted with a 32-electrode cutaneous array around the forearm. EMG signals were processed through an ML algorithm to control a desk-mounted prosthesis. Performance was evaluated via gesture accuracy (GA), modified gesture accuracy (MGA), and classifier gesture accuracy (CGA) across 11 hand gestures in three arm postures. User satisfaction was also assessed among the two participants with transradial amputation. Results: Phantom X achieved an average GA of 89.0% ± 6.8%, MGA of 96.8% ± 2.0%, and CGA of 93.6% ± 4.1%. Gesture accuracy was the highest in the Arm Parallel posture and the lowest in the Arm Perpendicular posture. Thumbs Up had the highest accuracy (100%), while Index Point and Index Tap gestures showed lower performance (70% and 79% GA, respectively). The mean latency between EMG onset and gesture detection was 250.5 ± 145.9 ms, with 91% of gestures executed within 500 ms. The amputee participants reported high satisfaction. Conclusions: This study demonstrates Phantom X’s potential to enhance prosthesis control through multi-electrode EMG sensing and ML-based gesture decoding. The non-invasive evaluation suggests high accuracy and responsiveness, warranting further studies with the implantable system to assess long-term usability and real-world performance. Phantom X may offer a superior alternative to conventional sEMG-based control, potentially reducing cognitive burden and improving functional outcomes for upper limb amputees. Full article
Show Figures

Figure 1

16 pages, 2606 KB  
Article
Effectiveness of a New Microprocessor-Controlled Knee–Ankle–Foot System for Transfemoral Amputees: A Randomized Controlled Trial
by Christelle Requena, Joseph Bascou, Isabelle Loiret, Xavier Bonnet, Marie Thomas-Pohl, Clément Duraffourg, Laurine Calistri and Hélène Pillet
Prosthesis 2024, 6(6), 1591-1606; https://doi.org/10.3390/prosthesis6060115 - 18 Dec 2024
Cited by 2 | Viewed by 5892
Abstract
Background: Advances in prosthetic technology, especially microprocessor-controlled knees (MPKs), have helped enhance gait symmetry and reduce fall risks for individuals who have undergone transfemoral amputation. However, challenges remain in walking in constrained situations due to the limitations of passive prosthetic feet, lacking ankle [...] Read more.
Background: Advances in prosthetic technology, especially microprocessor-controlled knees (MPKs), have helped enhance gait symmetry and reduce fall risks for individuals who have undergone transfemoral amputation. However, challenges remain in walking in constrained situations due to the limitations of passive prosthetic feet, lacking ankle mobility. This study investigates the benefits of SYNSYS®, a new microprocessor-controlled knee–ankle–foot system (MPKA_NEW), designed to synergize knee and ankle movements. Methods: A randomized crossover trial was conducted on 12 male participants who had undergone transfemoral amputation who tested both the MPKA_NEW and their usual MPK prosthesis. Biomechanical parameters were evaluated using quantitative gait analysis in various walking conditions. Participants also completed self-reported questionnaires on their quality of life, locomotor abilities, and prosthesis satisfaction. Results: The MPKA_NEW showed a significant reduction in the risk of slipping and tripping compared to standard MPK prostheses, as evidenced by increased flat-foot time and minimum toe clearance during gait analysis. The MPKA_NEW also improved physical component scores in quality-of-life assessments (Short-Form 36 General Health Questionnaire), suggesting enhanced stability and reduced cognitive load during walking. Conclusions: The MPKA_NEW offers significant improvements in gait safety and quality of life for people who have undergone TFA, particularly in challenging conditions. Further studies are needed to assess the long-term benefits and adaptability across diverse amputee populations. Full article
Show Figures

Figure 1

13 pages, 963 KB  
Article
Prevalence of Possible Dementia in Patients with Maxillofacial Defects and Difficulty of Inserting Obturator in Maxillectomy Patients: Toward Better Provision of Supportive Care
by Hongli Yu, Haruka Fujita, Masako Akiyama, Yuka I. Sumita and Noriyuki Wakabayashi
J. Clin. Med. 2023, 12(7), 2722; https://doi.org/10.3390/jcm12072722 - 5 Apr 2023
Cited by 1 | Viewed by 2001
Abstract
As society ages, it is important to understand the prevalence of dementia and the difficulties of inserting prostheses in patients with maxillofacial defects in order to clarify issues in supportive care. We screened 183 patients for dementia using the revised Hasegawa’s dementia scale [...] Read more.
As society ages, it is important to understand the prevalence of dementia and the difficulties of inserting prostheses in patients with maxillofacial defects in order to clarify issues in supportive care. We screened 183 patients for dementia using the revised Hasegawa’s dementia scale (HDS-R) at the Clinic for Maxillofacial prosthetics, Tokyo Medical and Dental University, and investigated age and sex differences in HDS-R score. We asked 47 of the 183 participants about the difficulty of inserting a maxillofacial obturator prosthesis and collected subjective comments, information about the prosthesis, and data from five assessments. Multiple regression analysis was used to reveal factors associated with insertion difficulty. Overall, 8.7% of the participants were judged to have possible dementia. Men were more likely than women to have possible dementia, and the risk increased with age. Of the 47 participants, 26 reported difficulty inserting their prosthesis, 12 of whom attributed it to their oral defect. Fourteen patients advised following doctor’s instructions to practice insertion in order to become accustomed to it. A lower HDS-R score had a significant impact on insertion difficulty. Cognitive function and difficulty inserting maxillary obturator prostheses should be considered in the provision of continuous supportive care to patients with maxillary defects. Full article
Show Figures

Figure 1

16 pages, 2200 KB  
Article
Domain-Specific Cognitive Prosthesis for Face Memory and Recognition
by Jowy Tani, Yao-Hua Yang, Chao-Min Chen, Co Yih Siow, Tsui-San Chang, Kai Yang, Jack Yao, Chaur-Jong Hu and Jia-Ying Sung
Diagnostics 2022, 12(9), 2242; https://doi.org/10.3390/diagnostics12092242 - 16 Sep 2022
Cited by 3 | Viewed by 3179
Abstract
The present study proposes a cognitive prosthesis device for face memory impairment as a proof-of-concept for the domain-specific cognitive prosthesis. Healthy subjects (n = 6) and a patient with poor face memory were enrolled. An acquaintance face recognition test with and without [...] Read more.
The present study proposes a cognitive prosthesis device for face memory impairment as a proof-of-concept for the domain-specific cognitive prosthesis. Healthy subjects (n = 6) and a patient with poor face memory were enrolled. An acquaintance face recognition test with and without the use of cognitive prosthesis for face memory impairment, face recognition tests, quality of life, neuropsychological assessments, and machine learning performance of the cognitive prosthesis were followed-up throughout four weeks of real-world device use by the patient. The healthy subjects had an accuracy of 92.38 ± 4.41% and reaction time of 1.27 ± 0.12 s in the initial attempt of the acquaintance face recognition test, which changed to 80.48 ± 6.23% (p = 0.06) and 2.11 ± 0.20 s (p < 0.01) with prosthesis use. The patient had an accuracy of 74.29% and a reaction time of 6.65 s, which improved to 94.29% and 3.28 s with prosthesis use. After four weeks, the patient’s unassisted accuracy and reaction time improved to 100% and 1.23 s. Functional MRI study revealed activation of the left superior temporal lobe during face recognition task without prosthesis use and activation of the right precentral motor area with prosthesis use. The prosthesis could improve the patient’s performance by bypassing the brain area inefficient for facial recognition and employing the area more efficiently for the cognitive task. Full article
(This article belongs to the Special Issue Artificial Intelligence and Imaging in Brain Diseases)
Show Figures

Figure 1

154 KB  
Article
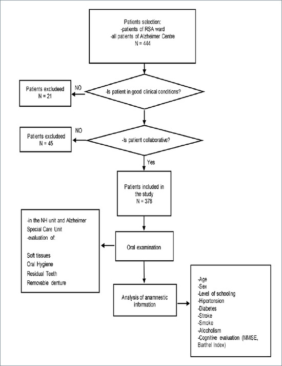
Oral condition assessment among a nursing home population. Analysis of the association between tooth loss and cognitive impairment: an observational study
by Giulia Redaelli, Fabrizio Giunco, Pietro Davide Trimarchi and Fabrizio Carini
J. Gerontol. Geriatr. 2020, 68(1), 1-6; https://doi.org/10.36150/2499-6564-296 - 31 Mar 2020
Cited by 2 | Viewed by 85
Abstract
Background & aims. Several studies report that a low number of teeth is strictly associated with a higher risk of cognitive impairment. Aim of this study is to evaluate the oral condition of a nursing home population, in order to clarify the possible [...] Read more.
Background & aims. Several studies report that a low number of teeth is strictly associated with a higher risk of cognitive impairment. Aim of this study is to evaluate the oral condition of a nursing home population, in order to clarify the possible association between tooth loss and cognitive decline. Methods. 444 patients were selected; clinical information were excerpted from their hospital records. Subjects were visited in their nursing home unit, paying particular attention to number of teeth, prosthesis and soft tissues. Results. 378 subjects were visited, 277 with formal diagnosis of dementia and 101 with mild or no impairment in cognition. Age was similar in both group, while education level, MMSE and number of teeth were significantly lower among people with dementia. There was an inverse correlation between age and number of remaining teeth, while MMSE did not seem to be associated with tooth loss. School level was positively associated with number of teeth. Conclusions. There is a significant difference in number of teeth, school level and MMSE between patients with and without dementia. Maybe due to the high prevalence of people with severe cognitive impairment, a significant association between MMSE and number of teeth was not found. The presence of compromise oral conditions is relevant. Full article
Show Figures

Figure 1

11 pages, 1141 KB  
Article
Prediction of Frailty and Dementia Using Oral Health Impact Profile from a Population-Based Survey
by Chi-Jung Tai, Jen-Hao Chen, Tzyy-Guey Tseng, Yi-Ting Lin, Yu-Han Hsiao, Meng-Chih Lee and Yi-Hsin Yang
Int. J. Environ. Res. Public Health 2020, 17(6), 1997; https://doi.org/10.3390/ijerph17061997 - 18 Mar 2020
Cited by 20 | Viewed by 5443
Abstract
Oral health and dentition have been associated with cognitive ability and frailty, but an applicable screening tool has not yet been developed. This study aimed to establish risk prediction models for dementia and frailty. A sample of 2905 community-dwelling older adults aged ≥58 [...] Read more.
Oral health and dentition have been associated with cognitive ability and frailty, but an applicable screening tool has not yet been developed. This study aimed to establish risk prediction models for dementia and frailty. A sample of 2905 community-dwelling older adults aged ≥58 years using the Taiwan Longitudinal Study on Aging (TLSA) survey was adapted and analyzed for this study. Risk scores were estimated by stepwise logistic regression. In models adjusted for covariates, increased age, female sex, no dental prosthesis (adjusted Odds ratio [adjOR], 1.61; 95% confidence interval [CI], 1.11–2.35), diabetes mellitus, chronic kidney disease, and an increased Oral Health Impact Profile (OHIP)-7T Q3 score (adjOR, 1.33; 95% CI, 1.19–1.49) were all significantly associated with frailty. In addition to these factors, an inability to self-report height or weight (adjOR, 4.52; 95% CI, 3.52–5.81) and an increased OHIP-7T Q7 score (adjOR, 1.21; 95% CI, 1.06–1.37) were significantly associated with dementia. The cut-off points of the risk scores for frailty and dementia were 80 (sensitivity, 80.0%; specificity, 81.2%) and 77 (sensitivity, 83.4%; specificity, 71.5%), respectively. The findings highlighted a number of composite risk factors of frailty and dementia. Importantly, the developed prediction models were easily applicable to screen for frailty and dementia in communities or dental clinics. Full article
Show Figures

Figure 1

Back to TopTop