Sign in to use this feature.

Years

Between: -

Subjects

remove_circle_outline
remove_circle_outline
remove_circle_outline
remove_circle_outline
remove_circle_outline
remove_circle_outline
remove_circle_outline
remove_circle_outline
remove_circle_outline

Journals

remove_circle_outline
remove_circle_outline
remove_circle_outline
remove_circle_outline
remove_circle_outline
remove_circle_outline
remove_circle_outline

Article Types

Countries / Regions

remove_circle_outline
remove_circle_outline
remove_circle_outline
remove_circle_outline

Search Results (1,051)

Search Parameters:
Keywords = chromosome evolution

Order results
Result details
Results per page
Select all
Export citation of selected articles as:
20 pages, 1893 KB  
Review
Schizothoracinae in Plateau River Networks: Drainage History, Polyploid Genome Evolution, Multi-Omics Evidence Chains, and Conservation Units
by Yongqing Cao, Ning Wang, Qiaomu Hu and Xiangyun Zhu
Animals 2026, 16(7), 1036; https://doi.org/10.3390/ani16071036 (registering DOI) - 28 Mar 2026
Abstract
The Qinghai–Tibet Plateau and surrounding mountain regions form one of the world’s most distinctive freshwater environmental gradients. Schizothoracinae are among the most representative endemic fish lineages in these systems and provide a useful model for studying how drainage history, genome evolution, adaptation, and [...] Read more.
The Qinghai–Tibet Plateau and surrounding mountain regions form one of the world’s most distinctive freshwater environmental gradients. Schizothoracinae are among the most representative endemic fish lineages in these systems and provide a useful model for studying how drainage history, genome evolution, adaptation, and conservation interact. In this review, we synthesize schizothoracine research within an environment–evolution–conservation framework. We examine how drainage history and connectivity shape divergence and gene exchange, how polyploidy and genome remodeling provide the genomic background for adaptive inference, and how phenotypic and population-genomic evidence can be translated into conservation units and management priorities. Across current studies, cold-associated metabolic remodeling and UV-related DNA damage response and repair emerge as the most recurrent molecular themes, whereas hypoxia-related signals are more context-dependent. We further show that morphology, otolith chemistry, age–growth traits, and population structure can strengthen MU/ESU interpretation when integrated with genomic evidence. Future progress will depend on broader chromosome-level genome coverage, more systematic comparison of structural genomic variation, standardized stressor-linked designs, and denser sampling in geomorphic transition zones and putative hybrid regions. Full article
(This article belongs to the Section Aquatic Animals)
Show Figures

Figure 1

17 pages, 2711 KB  
Article
Identification of the NLP Gene Family in Populus euphratica and Its Expression Analysis Under Drought Stress
by Xinyue Long, Chen Qiu, Jianhao Sun, Tongrui Song, Jing Li, Hongyan Jin, Donghui Miao, Xiaoli Han, Zhijun Li and Zhongshuai Gai
Int. J. Mol. Sci. 2026, 27(7), 3071; https://doi.org/10.3390/ijms27073071 - 27 Mar 2026
Abstract
NIN-like protein (NLP) transcription factors are key regulators of plant nitrate signaling and stress responses. Although extensively studied in Arabidopsis thaliana and various crops, it has rarely been reported in woody plants, particularly in drought-tolerant tree species. In this study, 10 PeNLP genes [...] Read more.
NIN-like protein (NLP) transcription factors are key regulators of plant nitrate signaling and stress responses. Although extensively studied in Arabidopsis thaliana and various crops, it has rarely been reported in woody plants, particularly in drought-tolerant tree species. In this study, 10 PeNLP genes were identified in the drought-tolerant tree Populus euphratica Oliv. through comparative genomics. These genes were unevenly distributed across seven chromosomes, and the gene-family expansion was mainly driven by whole-genome duplication (WGD). Analysis of conserved domains showed that PeNLPs contained 4–10 characteristic motifs, and most members possessed the typical RWP-RK and PB1-related domains. Collinearity analysis identified 18 NLP orthologous gene pairs between P. euphratica and its relatives (Populus pruinosa and Salix sinopurpurea), which exceeded the 15 pairs detected between P. euphratica and A. thaliana, indicating that the NLP family is more conserved within the Salicaceae. Phylogenetic analysis divided PeNLPs into three subfamilies, and their promoter regions harbored diverse cis-acting elements associated with hormone signaling, environmental stress, growth, and light response. Transcriptome and qRT-PCR analyses further demonstrated that PeNLPs were generally downregulated under drought stress. Overall, this study systematically characterized the evolution, structure, and drought responsiveness of the PeNLPs, providing a theoretical basis and genetic resources for improving nitrogen use efficiency and drought resistance in trees. Full article
(This article belongs to the Special Issue Molecular Mechanisms of Plant Adaptation to Stress)
18 pages, 7148 KB  
Article
Genome-Wide Identification and Characterization of the JMJ Histone Demethylase Gene Family in Maize (Zea mays L.) and Its Potential Role Under Drought Stress
by Li Gao, Hui Tian, Xiangli Bai, Aokun Shi and Mian Wang
Biology 2026, 15(7), 534; https://doi.org/10.3390/biology15070534 - 27 Mar 2026
Abstract
Drought stress is a major abiotic factor limiting maize yield and stability. Although Jumonji C (JMJ) histone demethylases are known to regulate plant growth, development, and stress responses, their systematic characterization in maize has remained limited. Here, 27 ZmJMJ genes were identified in [...] Read more.
Drought stress is a major abiotic factor limiting maize yield and stability. Although Jumonji C (JMJ) histone demethylases are known to regulate plant growth, development, and stress responses, their systematic characterization in maize has remained limited. Here, 27 ZmJMJ genes were identified in the maize genome through BLAST and conserved-domain analyses and classified into five subfamilies: JMJD6, KDM3/JHDM2, KDM4/JHDM3, KDM5/JARID1, and JmjC domain-only. Members within the same subfamily showed similar physicochemical properties, domain composition, and motif distribution, whereas clear divergence was observed among subfamilies. Chromosomal mapping revealed that ZmJMJ genes were unevenly distributed across nine chromosomes, with two interchromosomal homologous gene pairs, suggesting roles for segmental and/or whole-genome duplication in family expansion. Promoter analysis indicated widespread enrichment of elements related to light responsiveness, growth and development, and hormone and stress responses. Expression profiling showed that most ZmJMJ genes were highly expressed in leaves, while several displayed tissue specificity. Under drought stress, ZmJMJ17a, ZmJMJ17b, ZmJMJ28, and ZmJMJ32 were significantly induced, highlighting them as promising candidates for functional studies and molecular breeding for drought tolerance in maize. This study provides a foundation for elucidating the evolution and functions of the ZmJMJ family and identifies candidate genes for drought-related functional validation and molecular breeding. Full article
(This article belongs to the Section Bioinformatics)
Show Figures

Figure 1

24 pages, 2977 KB  
Article
Genome-Wide Identification of Candidate Sex-Linked Regions in Engraulis encrasicolus
by Selahattin Barış Çay, Onur Obut, Yusuf Ulaş Çınar, Mehmet Ali Balcı, Tuana Öğretici, Cem Dalyan, Fatih Dikmen, Yakup Bakır and Vahap Eldem
Fishes 2026, 11(4), 192; https://doi.org/10.3390/fishes11040192 - 24 Mar 2026
Viewed by 133
Abstract
Sex determination in teleost fishes exhibits remarkable evolutionary plasticity; however, the underlying mechanisms remain largely elusive for many species of high economic importance. Herein, we provide the first genome-wide investigation of the genetic basis of sex determination in the European anchovy (Engraulis [...] Read more.
Sex determination in teleost fishes exhibits remarkable evolutionary plasticity; however, the underlying mechanisms remain largely elusive for many species of high economic importance. Herein, we provide the first genome-wide investigation of the genetic basis of sex determination in the European anchovy (Engraulis encrasicolus), an ecologically and commercially vital clupeiform fish. Using low-pass whole-genome resequencing of 100 sexually mature individuals (50 females and 50 males), we conducted a genome-wide association study (GWAS) and FST scans to identify sex-linked loci and characterize sex-determining regions (SDRs). Our analyses revealed two major candidate SDRs located on chromosomes 14 and 18, encompassing multiple sex-associated single-nucleotide polymorphisms (SNPs) and insertions/deletions (InDels). Among these, the amhr2 (anti-Müllerian hormone type 2 receptor) gene on Chr14 displayed the strongest and most consistent association with phenotypic sex, marked by several male-specific missense SNPs and InDel variants. Comparative and transcriptomic analyses confirmed sex-biased expression of amhr2 and other SDR-linked genes, potentially indicating a male heterogametic (XY-like) genetic sex determination system. These results provide the first molecular evidence for a candidate SDR in E. encrasicolus, raise the possibility of involvement of amhr2 and additional loci in sex determination, and highlight rapid sex chromosome turnover within Clupeiformes. Our findings not only expand the understanding of teleost sex determination evolution but also establish a genomic foundation for developing molecular tools for sex identification and population management in anchovy fisheries. Full article
(This article belongs to the Special Issue Evolutionary Biology of Aquatic Animals)
Show Figures

Graphical abstract

17 pages, 2258 KB  
Article
Genome-Wide Characterization of the Expansin Gene Family in Eggplant (Solanum melongena L.) Reveals Its Roles in Fruit Development and Heat Stress Response
by Jiawei Pan, Aidong Zhang, Kai Xiao, Toheed Anwar, Kun Ma and Xuexia Wu
Plants 2026, 15(7), 995; https://doi.org/10.3390/plants15070995 - 24 Mar 2026
Viewed by 164
Abstract
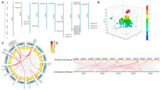
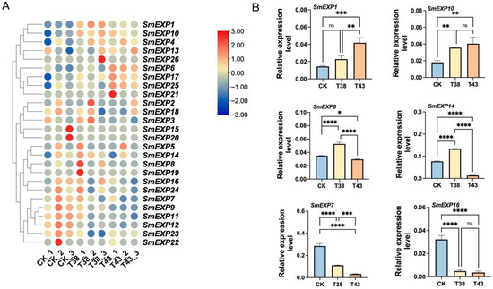
Expansins are essential regulators of plant cell wall loosening, yet their roles in eggplant (Solanum melongena L.) remain poorly understood. This study performed a genome-wide analysis and identified 26 SmEXP genes, categorized into five evolutionary groups. All SmEXP proteins harbor characteristic DPBB_1 [...] Read more.
Expansins are essential regulators of plant cell wall loosening, yet their roles in eggplant (Solanum melongena L.) remain poorly understood. This study performed a genome-wide analysis and identified 26 SmEXP genes, categorized into five evolutionary groups. All SmEXP proteins harbor characteristic DPBB_1 and Expansin_C domains. These genes are unevenly distributed across 10 chromosomes out of the 12 eggplant chromosomes, with Chromosome 8 identified as a major distribution hotspot. Synteny and selection pressure analyses suggest that segmental duplications and strong purifying selection have driven the family’s evolution. Promoter analysis revealed various cis-acting elements associated with light, phytohormones, and abiotic stress. Transcriptomic profiling showed that 14 SmEXP genes were significantly upregulated during the rapid fruit expansion phase (14 DAP), indicating their crucial role in fruit morphogenesis. Furthermore, some specific members (SmEXP1, 4, 10, and 13) exhibited distinct upregulation under heat stress (38 °C and 43 °C), suggesting involvement in thermotolerance. These findings identify key expansin genes controlling eggplant development and stress response, providing targets for genetic improvement. Full article
(This article belongs to the Section Plant Response to Abiotic Stress and Climate Change)
Show Figures

Figure 1

14 pages, 1748 KB  
Article
Molecular Characterization of Colistin-Resistant Clinical Acinetobacter baumannii from Northern Greece: Phenotypic Colistin Susceptibility and lpx/pmrCAB Mutational Profiles
by Dimitrios Karakalpakidis, Michaela-Eftychia Tsitlakidou, Michalis Paraskeva, Maria Nikoleta Mavidi, Maria Marinou, Kassandra Procter, Apostolos Beloukas and Christine Kottaridi
Antibiotics 2026, 15(3), 318; https://doi.org/10.3390/antibiotics15030318 - 20 Mar 2026
Viewed by 439
Abstract
Background: Acinetobacter baumannii (A. baumannii) is a formidable nosocomial pathogen and is classified by the World Health Organization (WHO) as a critical-priority pathogen, owing to its rapid evolution into extensively drug-resistant (XDR) and pan-drug-resistant (PDR) strains. Colistin remains one of [...] Read more.
Background: Acinetobacter baumannii (A. baumannii) is a formidable nosocomial pathogen and is classified by the World Health Organization (WHO) as a critical-priority pathogen, owing to its rapid evolution into extensively drug-resistant (XDR) and pan-drug-resistant (PDR) strains. Colistin remains one of the last-resort therapeutic options, although resistance rates are increasing in endemic regions such as Greece. In this study, we investigated the molecular basis of colistin resistance and characterized the clonal backgrounds of clinical XDR/PDR A. baumannii isolates collected between January and June 2022 from two tertiary-care hospitals in Thessaloniki, Northern Greece. Methods: We analyzed forty non-duplicate XDR/PDR clinical isolates. Antimicrobial susceptibility was determined using the VITEK 2 system, broth microdilution, and gradient diffusion methods. The lipid A biosynthesis genes (lpxA, lpxC, lpxD) and the pmrCAB operon were amplified by PCR and sequenced for all isolates. A representative subset of strains (n = 10/40) underwent multilocus sequence typing (MLST) according to the Pasteur MLST scheme. Results: All isolates proved colistin-resistant (MIC ≥ 4 µg/mL), and 95% were classified as PDR. Sequence analysis revealed multiple nonsynonymous mutations in the pmrCAB operon, with the PmrB A226V substitution predominating and extensive amino-acid changes observed in PmrC. In contrast, lpx genes exhibited limited protein-level variation, limited to lineage-associated polymorphisms (LpxC N287D, LpxD E117K). A novel six-nucleotide insertion in pmrB was identified in one isolate. MLST demonstrated a predominance of ST2 (International Clone 2), with single representatives of ST115 (IC2) and ST1 (IC1). Conclusions: In this cohort from Northern Greece, chromosomal mutations in the pmrCAB operon, within a predominantly ST2/IC2 background, were strongly associated with colistin resistance. These findings underscore the urgent need for continued molecular surveillance and targeted infection-control measures to limit further spread of PDR A. baumannii. Full article
Show Figures

Figure 1

18 pages, 2337 KB  
Article
Polyploid and Chromosomal Copy Number Gain Cells in Metastatic Colon Cancer: Exploratory Genotype–Phenotype Correlations
by Alessandro Ottaiano, Federica Zito Marino, Monica Ianniello, Giuliana Ciappina, Enrica Toscano, Antonio Ieni, Stefano Lucà, Roberto Sirica, Enrica Maiorana, Salvatore Berretta, Nadia Di Carluccio, Michele Caraglia, Giovanni Savarese, Renato Franco and Massimiliano Berretta
Cancers 2026, 18(6), 994; https://doi.org/10.3390/cancers18060994 - 19 Mar 2026
Viewed by 183
Abstract
Background: Polyploid and chromosomal copy number gains (CNGs) cells may serve as key mediators of tumor plasticity, therapeutic resistance, and clonal evolution. Despite growing interest, their biological and clinical relevance in colorectal cancer, particularly in the metastatic setting, remains poorly defined. Methods: We [...] Read more.
Background: Polyploid and chromosomal copy number gains (CNGs) cells may serve as key mediators of tumor plasticity, therapeutic resistance, and clonal evolution. Despite growing interest, their biological and clinical relevance in colorectal cancer, particularly in the metastatic setting, remains poorly defined. Methods: We performed an integrated morphological, cytogenetic, and genomic analysis of metastatic colon cancer. A tissue microarray comprising 100 tumors was evaluated, of which 47 cases were fully assessable for morphology and fluorescence in situ hybridization (FISH). Polyploid nuclei and chromosomal CNGs were assessed morphologically and cytogenetically. High-resolution targeted sequencing (TruSight Oncology 500) was conducted to characterize genomic alterations. Bioinformatic analyses included Gene Ontology enrichment and Phenolyzer network modeling. Associations with clinicopathological variables and survival outcomes were explored. Results: Polyploid nuclei and/or chromosomal CNGs were identified in approximately 25% of evaluable cases. These alterations were enriched in right-sided CRCs and in older patients, suggesting a link with age-related genomic instability. Polyploid/CNG tumors did not show significant enrichment for canonical CRC driver mutations (RAS, TP53, SMAD4), although trends toward co-occurrence with BRAF mutation and mutual exclusivity with HER2 amplification were observed. Integrative bioinformatic analyses highlighted dysregulation of pathways involved in mitotic control, centrosome organization, and DNA replication stress. Conclusions: In metastatic colon cancer, the presence of genome-wide copy number gain may delineate a tumor subset with distinctive clinicopathological and molecular characteristics. Further studies are warranted to elucidate the biological significance of these features and to explore their potential implications for tumor evolution, treatment response, and clinical stratification. Full article
(This article belongs to the Special Issue Innovations in Colorectal Cancer)
Show Figures

Graphical abstract

27 pages, 2438 KB  
Article
Bacterial Strains from Soybean Nodules in the Lower Volga Region Belong to a New Subspecies Bradyrhizobium japonicum subsp. saratovii subsp. nov.
by Aleksandr S. Sidorin, Gennady L. Burygin, Andrey V. Fedorov, Aleksandr D. Katyshev, Yaroslav M. Krasnov and Oksana V. Tkachenko
Microorganisms 2026, 14(3), 684; https://doi.org/10.3390/microorganisms14030684 - 18 Mar 2026
Viewed by 192
Abstract
The isolation of locally adapted rhizobial strains with high symbiotic activity represents an effective strategy for increasing soybean yield under extreme environmental conditions. In this study, seven novel strains were isolated from nodules of soybeans grown in a greenhouse using field soil from [...] Read more.
The isolation of locally adapted rhizobial strains with high symbiotic activity represents an effective strategy for increasing soybean yield under extreme environmental conditions. In this study, seven novel strains were isolated from nodules of soybeans grown in a greenhouse using field soil from the Lower Volga region. Five genomes were assembled into complete circular chromosomes, whereas two strains yielded near-complete chromosomes containing single repeat-mediated junctions. All strains had putative plasmids that were independently validated as circular by long-read mapping and confirmed by the presence of characteristic replication and conjugation-associated genes. Genome sequences of strains were about 11 Mb, and GC contents were 63.1–63.3%. Comparative genome analyses demonstrated that all strains had average nucleotide identity values of 95.4% with Bradyrhizobium japonicum USDA 6T and 96.3% with Bradyrhizobium barranii 144S4T, forming a distinct cluster in phylogenetic trees. No significant differences were detected between B. japonicum and B. barranii that would explain the species boundary. Therefore, it is proposed to unite all novel strains into the subspecies Bradyrhizobium japonicum subsp. saratovii subsp. nov., and all other strains of B. japonicum and B. barranii we suggest dividing into four subspecies: Bradyrhizobium japonicum subsp. japonicum subsp. nov., Bradyrhizobium japonicum subsp. barranii comb. nov., Bradyrhizobium japonicum subsp. apii comb. nov., and Bradyrhizobium japonicum subsp. saratovii subsp. nov. The proposed taxonomic framework expands current knowledge of the biodiversity of soybean symbiotic bacteria and contributes to a better understanding of the distribution and the evolution of bacteria Bradyrhizobium spp. in previously unexplored regions. Full article
(This article belongs to the Special Issue Plant Growth-Promoting Bacteria)
Show Figures

Figure 1

28 pages, 6676 KB  
Article
Integrating Multi-Omics Atlas to Uncover Genetic and Epigenetic Mechanisms and Reveal Cell State Evolution Across Ecotypes in Male Urological Cancers
by Jing Bai, He Yu, Congxue Hu, Yining Ma, Mingjie Dong, Liyuan Li, Kaiyue Yang, Zhenzhen Wang, Yunpeng Zhang, Xia Li and Yan Cao
Int. J. Mol. Sci. 2026, 27(6), 2712; https://doi.org/10.3390/ijms27062712 - 16 Mar 2026
Viewed by 245
Abstract
Male urological cancers, including clear cell renal cell carcinoma (ccRCC), bladder cancer (BC), and prostate cancer (PCa), are characterized by extensive heterogeneity and complex ecosystems, yet the underlying mechanisms remain incompletely understood. In this study, scRNA-seq, scATAC-seq and spatial transcriptomics data are integrated [...] Read more.
Male urological cancers, including clear cell renal cell carcinoma (ccRCC), bladder cancer (BC), and prostate cancer (PCa), are characterized by extensive heterogeneity and complex ecosystems, yet the underlying mechanisms remain incompletely understood. In this study, scRNA-seq, scATAC-seq and spatial transcriptomics data are integrated to systematically characterize the features of the tumor microenvironment (TME). We identify tumor cell subclones and elucidate the impact of chromosomal abnormalities on their characteristic functions. We further identify transcription factor regulatory networks by analyzing tumor cell differentiation trajectories. Importantly, we integrate DNA methylation and SNP information to deeply dissect the tumor cell differentiation process, revealing the multilayer regulatory mechanisms of tumor-related genes. Additionally, we reveal the evolution of cellular states across ecotypes to provide a more comprehensive characterization of TME. Finally, we screened potential therapeutic agents targeting the molecular mechanisms underlying tumor cell differentiation (Amivantamab in ccRCC, Levothyroxine in BC, Ouabain in PCa) and signature genes of ecotype. In conclusion, our work establishes a comprehensive framework for tumor assessment and informs the development of precision therapeutic strategies. Full article
(This article belongs to the Section Molecular Oncology)
Show Figures

Figure 1

19 pages, 2598 KB  
Article
Assessment of the Type and Degree of Genomic Instability in Gliomas
by Nejla Ademović, Marina Milić, Tijana Tomić, Blagoje Murganić, Ivan Milić, Nasta Tanić and Nikola Tanić
Int. J. Mol. Sci. 2026, 27(6), 2678; https://doi.org/10.3390/ijms27062678 - 15 Mar 2026
Viewed by 169
Abstract
Glial brain tumours, including astrocytoma IDH (Isocitrate Dehydrogenase) mutant and glioblastoma IDH wild-type, are highly malignant brain tumours with poor clinical outcomes. Genomic instability, encompassing microsatellite (MIN) and chromosomal instability (CIN), drives tumour heterogeneity and evolution. In this study, genomic instability was analysed [...] Read more.
Glial brain tumours, including astrocytoma IDH (Isocitrate Dehydrogenase) mutant and glioblastoma IDH wild-type, are highly malignant brain tumours with poor clinical outcomes. Genomic instability, encompassing microsatellite (MIN) and chromosomal instability (CIN), drives tumour heterogeneity and evolution. In this study, genomic instability was analysed in 85 patients using AP-PCR (Arbitrarily Primed Polymerase Chain Reaction) by comparing tumour and normal tissue (blood) DNA profiles of the same patient. Both types of alterations were present in all analysed samples, contributing almost equally to the total level of genomic instability. The dominant pattern of genomic instability in our cohort was low overall instability, predominantly manifesting as low-degree microsatellite instability. A general decrease in genomic instability was observed with increasing tumour grade. Glioblastoma IDH wild-type was more prevalent in older patients, whereas astrocytoma IDH mutant predominated in younger individuals. Notably, low genomic instability (both MIN and CIN) was associated with poorer survival in patients over 50 years of age. Females, compared to males, exhibited higher MIN in grade 2 tumours and elevated CIN in grade 4 tumours. Our results confirm that genomic instability contributes to tumour progression, MIN being the pivotal factor, and could serve as a prognostic biomarker in malignant gliomas. Full article
(This article belongs to the Section Molecular Oncology)
Show Figures

Figure 1

20 pages, 1683 KB  
Review
From Gene Knockouts to Genome Remodeling: Large DNA Fragment Deletion Technologies in Plants
by Jiayi Hou, Hui Li, Fengfeng Zhang, Dan Yang, Yan Xiong, Xiaoyue Zhu and Mingzhang Wen
Plants 2026, 15(6), 909; https://doi.org/10.3390/plants15060909 - 15 Mar 2026
Viewed by 291
Abstract
Large DNA fragment deletion (LDFD) provides a powerful means to reconfigure plant genomes at the kilobase to megabase scale, enabling the dissection of genome function, elucidation of non-coding regulatory elements, modulation of gene dosage, reorganization of chromosomal architecture, and implementation of synthetic biology [...] Read more.
Large DNA fragment deletion (LDFD) provides a powerful means to reconfigure plant genomes at the kilobase to megabase scale, enabling the dissection of genome function, elucidation of non-coding regulatory elements, modulation of gene dosage, reorganization of chromosomal architecture, and implementation of synthetic biology designs. In this review, we systematically compare the mechanisms, efficiencies, advantages, and limitations of the major LDFD technologies that have been applied in plants, including ZFNs, TALENs, CRISPR/Cas systems (Cas9, Cas12a, Cas3), site-specific recombinases, transposon-based systems, and prime editing-derived strategies. We highlight how plant-specific features of chromatin organization and DNA repair constrain large deletions, and discuss the current bottlenecks in achieving efficient, precise, and predictable LDFD across diverse crop genomes. Finally, we outline future directions for plant LDFD, emphasizing AI-assisted design of nucleases and recombinases, protein-directed evolution, and improved DNA- and RNP-based delivery systems. Together, these advances are expected to transform LDFD from a specialized tool into a broadly accessible platform for functional genomics, trait engineering and rational genome design in plants. Full article
(This article belongs to the Special Issue Technologies, Applications and Innovations in Plant Genetics Research)
Show Figures

Figure 1

13 pages, 2088 KB  
Article
Insights into Nuclear Mitochondrial Sequence Distribution in the Pig Genome Based on the Latest Reference Assembly
by Hongtao Li, Cheng Yang, Guiming Zhu, Qin Zhang, Chao Ning and Dan Wang
Animals 2026, 16(6), 919; https://doi.org/10.3390/ani16060919 - 14 Mar 2026
Viewed by 216
Abstract
Horizontal transfer of mitochondrial DNA into the nuclear genome generates nuclear mitochondrial sequences (NUMTs), which serve as molecular fossils reflecting long-term mitochondrial–nuclear interactions and genome evolution. However, the biological mechanisms governing NUMT integration, retention, and evolutionary fate remain incompletely understood in domesticated animals. [...] Read more.
Horizontal transfer of mitochondrial DNA into the nuclear genome generates nuclear mitochondrial sequences (NUMTs), which serve as molecular fossils reflecting long-term mitochondrial–nuclear interactions and genome evolution. However, the biological mechanisms governing NUMT integration, retention, and evolutionary fate remain incompletely understood in domesticated animals. Here, using the latest pig reference genome assembly (Sscrofa11.1), we present a comprehensive genome-wide characterization of NUMTs in pigs and provide new insights into their genomic distribution and evolutionary constraints. We identified 513 high-confidence NUMTs, of which 460 were chromosomally mapped, accounting for 0.0106% of the nuclear genome. Beyond increased detection, our analyses reveal that pig NUMTs exhibit non-random origins, preferentially integrate into genomic regions under weak selective constraint, and are frequently associated with repetitive elements, consistent with a DNA repair-mediated insertion mechanism. NUMTs predominantly occur as short, fragmented sequences and show signatures of long-term neutral evolution, while insertions disrupting coding sequences are strongly selected against. Synteny-based analyses further identified clustered NUMT regions and duplicated NUMTs, suggesting secondary genomic duplication events following initial integration. Comparative analysis with the earlier Sscrofa10.2 assembly demonstrates that improved genome quality substantially enhances NUMT detection, particularly in repetitive and GC-rich regions, clarifying previously ambiguous sequence-context associations. Together, this high-quality pig NUMT map provides a robust foundation for future functional, evolutionary, and population-level investigations and contributes to the conservation and utilization of pig genetic resources. Full article
(This article belongs to the Section Pigs)
Show Figures

Figure 1

21 pages, 57805 KB  
Article
A Near-Telomere-to-Telomere Genome Assembly of the Spotted Seal (Phoca largha) Reveals Genomic Architecture Underlying Skin and Fur Adaptation
by Min Zhou, Tingting Li, Xiaotong Zhu, Shenghao Liu, Bailin Cong and Linlin Zhao
Int. J. Mol. Sci. 2026, 27(6), 2618; https://doi.org/10.3390/ijms27062618 - 13 Mar 2026
Viewed by 230
Abstract
The spotted seal (Phoca largha) is an ice-associated pinniped in the Northwest Pacific and is a subject of conservation concern under increasing environmental and anthropogenic pressures; however, genomic studies have been constrained by the absence of a high-quality reference genome. Here, [...] Read more.
The spotted seal (Phoca largha) is an ice-associated pinniped in the Northwest Pacific and is a subject of conservation concern under increasing environmental and anthropogenic pressures; however, genomic studies have been constrained by the absence of a high-quality reference genome. Here, we present a near-telomere-to-telomere (near-T2T), gap-free genome assembly of P. largha spanning 2.39 Gb and comprising 16 chromosome-length sequences, with a scaffold N50 of 184.39 Mb and high completeness (99.34% complete BUSCOs). Compared with the previous chromosome-level assembly, the new genome improves contiguity and gene-space completeness. Comparative analyses across 20 carnivoran species resolve P. largha as sister to Phoca vitulina with an estimated divergence time of ~2.1 Ma. Branch-site positive-selection analyses and gene-family evolution analyses identify lineage-associated changes, and enrichment results motivate focused investigation of integument-related gene families. Targeted analyses of keratin (KRT) and matrix metalloproteinase (MMP) families reveal contrasting chromosomal organisation and evolutionary dynamics: KRTs form large chromosomal clusters with broadly conserved synteny across Carnivora but lineage-dependent remodelling within clusters, whereas MMPs are dispersed and display largely conserved orthologous correspondence. This high-quality genome provides a high-quality resource for pinniped comparative genomics and for elucidating the genomic architecture of skin and fur adaptation. Full article
Show Figures

Figure 1

17 pages, 10141 KB  
Article
Genome-Wide Analysis of the TIFY Gene Family in Litchi (Litchi chinensis Sonn.): Identification and Expression Profiling
by Yuhu Tang, Xing Meng, Peidong Chen, Dong Yu, Tangxiu Li and Wuqiang Ma
Biology 2026, 15(5), 445; https://doi.org/10.3390/biology15050445 - 9 Mar 2026
Viewed by 254
Abstract
The TIFY family, known as a novel group of transcription factors unique to the plant, plays a number of roles and has been functionally characterized in numerous plant species. However, TIFY proteins remain unexplored in litchi. Here, we identified 14 TIFY genes in [...] Read more.
The TIFY family, known as a novel group of transcription factors unique to the plant, plays a number of roles and has been functionally characterized in numerous plant species. However, TIFY proteins remain unexplored in litchi. Here, we identified 14 TIFY genes in litchi, which were unevenly located on 8 of 15 chromosomes. All of the LcTIFY proteins were predicted to be nuclear-localized and were phylogenetically categorized into four subfamilies (TIFY, PPD, ZML, and JAZ). Duplication analysis detected no tandem duplications but identified one segmental duplication event with LcTIFY genes, suggesting that segmental duplication served as the primary driving force for the expansion of LcTIFY genes. Comparative collinear analysis revealed 12, 5, and 27 collinear gene pairs between litchi and Arabidopsis, rice, and apple, respectively, providing valuable clues for understanding the evolution of the LcTIFY genes. RNA-Seq and qRT-PCR analyses indicated tissue-preferential expression patterns among LcTIFY genes. Notably, LcPPD1 and LcJAZ5 expressions were negatively correlated with anthocyanin accumulation in the ‘Feizixiao’ variety, except that LcJAZ5 displayed a positive correlation under CPPU treatment. In contrast, LcJAZ7 expression showed a positive correlation across all treatments, implicating these genes in the regulation of pericarp pigmentation. Collectively, these findings lay the groundwork for future investigations into the functional roles of TIFY genes in litchi and offer valuable genetic resources for elucidating the mechanisms underlying litchi pigmentation, thereby providing fresh perspectives for subsequent research into the molecular mechanisms of color formation in plants. Full article
Show Figures

Figure 1

17 pages, 5222 KB  
Review
Colitis-Associated Carcinoma: The Quintessential Epithelial Neoplasia Driven by Chronic Inflammation
by Michael G. Drage and Mari Mino-Kenudson
Cells 2026, 15(5), 481; https://doi.org/10.3390/cells15050481 - 6 Mar 2026
Viewed by 514
Abstract
Colitis-associated carcinoma (CAC) represents ~1% of colorectal carcinomas and has important differences from sporadic colorectal carcinoma (sCRC). The precursors and carcinomas that arise in the setting of IBD are uniquely challenging to visualize by endoscopy and diagnose via histology, and the rising prevalence [...] Read more.
Colitis-associated carcinoma (CAC) represents ~1% of colorectal carcinomas and has important differences from sporadic colorectal carcinoma (sCRC). The precursors and carcinomas that arise in the setting of IBD are uniquely challenging to visualize by endoscopy and diagnose via histology, and the rising prevalence of IBD amplifies the challenges of surveillance to informed management. Although in broad strokes, CAC and sCRC share molecular features (~85% chromosomal instability pathway 15% microsatellite instability high (MSI-H)), CAC has a distinct distribution of molecular abnormalities, including lower frequencies of APC and KRAS mutations, greater prevalence of IDH1R132H, and more frequent copy number alterations (e.g., MYC amplifications), and functional data indicate that most CACs show far less dependence on Wnt signaling than sCRC, suggesting a distinct pathogenesis from the earliest stages. Although there are significant gaps in our knowledge of the pathogenesis of CAC, our understanding is growing. This review summarizes how chronic colitis reshapes epithelial homeostasis and somatic evolution, resulting in the distinctive pathogenesis of CAC, and highlights knowledge gaps that could be addressed by applying multimodal technologies to well-annotated clinical material. The review is structured in two sections, the first introducing the IBDs and the homeostatic mechanisms that preserve integrity and prevent colorectal neoplasia. The second section compares failure modes in sporadic and colitic settings and describes the differences in the resulting neoplasms. Full article
(This article belongs to the Special Issue Pathogenic Mechanisms of Chronic Inflammation-Associated Cancer)
Show Figures

Figure 1

Back to TopTop