Sign in to use this feature.

Years

Between: -

Subjects

remove_circle_outline
remove_circle_outline
remove_circle_outline
remove_circle_outline
remove_circle_outline
remove_circle_outline
remove_circle_outline
remove_circle_outline
remove_circle_outline

Journals

remove_circle_outline
remove_circle_outline
remove_circle_outline
remove_circle_outline
remove_circle_outline
remove_circle_outline
remove_circle_outline

Article Types

Countries / Regions

remove_circle_outline
remove_circle_outline
remove_circle_outline
remove_circle_outline

Search Results (186)

Search Parameters:
Keywords = broadcast contents

Order results
Result details
Results per page
Select all
Export citation of selected articles as:
22 pages, 468 KB  
Article
Charting the “Geography of the Heart”: The Diyanet’s Civilizational Vision and Its European Frontiers
by Tuğberk Yakarlar and Efe Peker
Religions 2025, 16(12), 1572; https://doi.org/10.3390/rel16121572 - 14 Dec 2025
Viewed by 241
Abstract
Recent scholarship has studied the extensive transformation of Turkey’s Directorate of Religious Affairs (Diyanet) over the past two decades as embodying a form of religious populism that mobilizes civilizational antagonisms. Based on a directed qualitative content analysis of Friday sermons, official publications, online [...] Read more.
Recent scholarship has studied the extensive transformation of Turkey’s Directorate of Religious Affairs (Diyanet) over the past two decades as embodying a form of religious populism that mobilizes civilizational antagonisms. Based on a directed qualitative content analysis of Friday sermons, official publications, online material, broadcasts, and public statements by Diyanet leaders, this article makes three contributions. First, while confirming that the Diyanet promotes the civilizational unity of the ummah and casts Turkey as the spiritual custodian of a transhistorical Islamic world, the analysis shows that anti-elitist framings characteristic of populism are barely present in its rhetoric. Second, the article provides a detailed examination of gönül coğrafyası (geography of the heart), a widely invoked yet understudied concept through which the Diyanet reimagines Ottoman-Islamic heritage as a sacred topography of civilizational belonging and responsibility. Third, it examines how Europe is situated both outside and within this imagined geography: at once a constitutive and menacing “other” marked by Islamophobia and cultural decay yet also a moral frontier inhabited by Muslim diasporas through whom Turkish Islam extends its reach. By drawing such symbolic boundaries, the Diyanet frames Islam as both religious patrimony and ethical alternative to Western modernity, portraying itself as a key actor in the re-sacralization of modern life across borders. Full article
(This article belongs to the Special Issue Europe, Religion and Secularization: Trends, Paradoxes and Dilemmas)
19 pages, 4480 KB  
Article
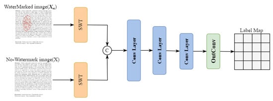
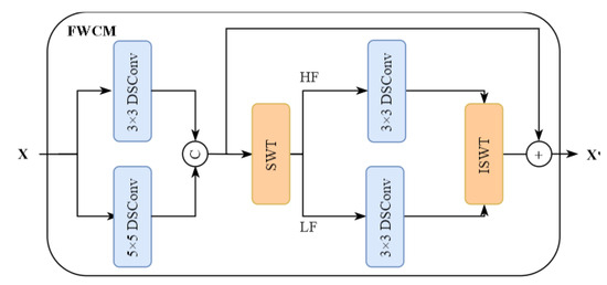
FE-WRNet: Frequency-Enhanced Network for Visible Watermark Removal in Document Images
by Zhengli Chen, Yuwei Zhang, Jielu Yan, Xuekai Wei, Weizhi Xian, Qin Mao, Yi Qin and Tong Gao
Appl. Sci. 2025, 15(22), 12216; https://doi.org/10.3390/app152212216 - 18 Nov 2025
Viewed by 374
Abstract
In video pipelines, document content in recorded lectures, surveillance footage, and broadcasted materials is often overlaid with persistent visible watermarks. Such overlays greatly reduce the readability of document images and interfere with downstream tasks such as optical characteristic recognition (OCR). Despite extensive studies, [...] Read more.
In video pipelines, document content in recorded lectures, surveillance footage, and broadcasted materials is often overlaid with persistent visible watermarks. Such overlays greatly reduce the readability of document images and interfere with downstream tasks such as optical characteristic recognition (OCR). Despite extensive studies, no prior work has concurrently addressed the diverse text layouts and watermark styles commonly encountered in real-world scenarios. To address this gap, we introduce TextLogo, the first benchmark dataset specifically designed for this comprehensive setting. TextLogo encompasses 2000 training pairs and 200 test pairs, spanning a wide array of text layouts and 30 distinct watermark styles. Building on this foundation, we propose the frequency-enhanced watermark-removal network (FE-WRNet), a generative network that fuses information from the spatial domain and the wavelet domain. Our Fused Wavelet Convolution Mixer (FWCM) effectively captures both the body and the edge components of watermarks, thereby enhancing removal performance. Training is guided by a hybrid loss function—including pixel, perceptual, and wavelet-domain objectives—to preserve fine details and edge structures. Moreover, while this work focuses on single-image document watermark removal, the proposed spatial–wavelet fusion and high-frequency-aware loss are directly relevant to video processing tasks—e.g., frame-wise watermark removal and temporal restoration—because watermarks in video often persist across frames and require fidelity-preserving, temporally-consistent restoration. Extensive experiments on TextLogo demonstrate that FE-WRNet outperforms the strongest baseline and reduces the perceptual error by 10.6%. Moreover, the proposed model also generalizes effectively to natural-image watermark datasets. Full article
(This article belongs to the Section Computing and Artificial Intelligence)
Show Figures

Figure 1

13 pages, 2904 KB  
Article
Gait-Induced Myoelectric EEG Artifact Removal Validation from Conventional and Tripolar Concentric Ring Electrodes
by Scott Phillips and Andrew D. Nordin
Appl. Sci. 2025, 15(22), 12103; https://doi.org/10.3390/app152212103 - 14 Nov 2025
Viewed by 308
Abstract
(1) Background: Understanding neural dynamics during human movement is a core neuroscience objective, yet there are fundamental challenges to the collection of high-fidelity neuroelectric signals during motion. We investigated the effects of electroencephalography (EEG) electrode design for cleaning high-density EEG, using an electrical [...] Read more.
(1) Background: Understanding neural dynamics during human movement is a core neuroscience objective, yet there are fundamental challenges to the collection of high-fidelity neuroelectric signals during motion. We investigated the effects of electroencephalography (EEG) electrode design for cleaning high-density EEG, using an electrical testbed that mimicked the human head. (2) Methods: We used a 60-channel high-density array of tripolar concentric ring electrodes and conventional disk electrodes to compare the recovery of simulated brainwave activity in the presence of electrical neck muscle artifacts during walking. Simulated brainwave activity consisted of randomly occurring sinusoidal bursts with unique frequency content within human EEG spectral bands (5–37 Hz). Electrical neck muscle activity was recorded from a human subject during walking and broadcast into the head phantom device at scaled surface recording amplitudes (0× 0.5× 0.67×, 1×, 1.5×, 2×). We compared the number and spatial distribution of detected neural sources among electrode channels based on spectral power. (3) Results: At low muscle activation amplitudes, conventional electrodes identified more spectral power peaks (p ≤ 0.01) among more electrodes (p < 0.05) compared to tripolar concentric ring electrodes, indicating poorer spatial selectivity. At greater muscle artifact amplitudes, conventional electrodes identified fewer neural spectral power peaks (p < 0.05) with lesser localization accuracy (p < 0.05) compared to tripolar concentric ring electrodes. (4) Conclusions: We identified improved myoelectric artifact removal from tripolar concentric ring electrode recordings compared to conventional electrodes, offering a promising approach for recovering high-fidelity electrocortical activity from human subjects during locomotion. Full article
(This article belongs to the Section Applied Biosciences and Bioengineering)
Show Figures

Figure 1

17 pages, 1288 KB  
Article
Effects of Staggered Application of Chemical Defoliants on Cotton Fiber Quality
by Aashish Karki, Michael W. Marshall, Gilbert Miller, Van Patiluna, Jun Luo, Edward Barnes and Joe Mari Maja
AgriEngineering 2025, 7(11), 372; https://doi.org/10.3390/agriengineering7110372 - 4 Nov 2025
Viewed by 492
Abstract
Chemical defoliation is an important management practice in cotton to facilitate mechanical harvesting and leaf removal and maintain lint quality. Recent advances in precision agriculture have enabled the development of autonomous robotic platforms with a targeted side-spraying system that can achieve good canopy [...] Read more.
Chemical defoliation is an important management practice in cotton to facilitate mechanical harvesting and leaf removal and maintain lint quality. Recent advances in precision agriculture have enabled the development of autonomous robotic platforms with a targeted side-spraying system that can achieve good canopy penetration while preventing soil compaction and crop mechanical damage. A side-wise spraying system allows for application of defoliant at different canopy heights. However, information on the effects of staggered defoliation on cotton fiber quality is limited. Thus, field research was conducted to evaluate the effects of various staggered application timing intervals (15, 10, 8, 5, and 3 days) on fiber quality and compare them with standard over-the-top broadcast applications. Staggered defoliation affected fiber length, with significant differences observed for upper half mean length, fiber length based on weight, and upper quartile length. Fiber maturity was also influenced by staggered defoliation timing, with a 15-day interval resulting in the lowest micronaire and higher immature fiber content. The effects of staggered defoliation on other parameters, such as strength, uniformity, and trash characteristics, varied across locations. The findings highlight the potential of robotic systems for chemical spraying and emphasize the need for further research on more precise and targeted application of defoliants to improve fiber quality. Full article
Show Figures

Figure 1

14 pages, 731 KB  
Article
Security-Aware Adaptive Video Streaming via Watermarking: Tackling Time-to-First-Byte Delays and QoE Issues in Live Video Delivery Systems
by Reza Kalan, Peren Jerfi Canatalay and Emre Karsli
Computers 2025, 14(10), 404; https://doi.org/10.3390/computers14100404 - 23 Sep 2025
Viewed by 1228
Abstract
Illegal broadcasting is one of the primary challenges for Over the Top (OTT) service providers. Watermarking is a method used to trace illegal redistribution of video content. However, watermarking introduces processing overhead due to the embedding of unique patterns into the video content, [...] Read more.
Illegal broadcasting is one of the primary challenges for Over the Top (OTT) service providers. Watermarking is a method used to trace illegal redistribution of video content. However, watermarking introduces processing overhead due to the embedding of unique patterns into the video content, which results in additional latency. End-to-end network latency, caused by network congestion or heavy load on the origin server, can slow data transmission, impacting the time it takes for the segment to reach the client. This paper addresses 5xx errors (e.g., 503, 504) at the Content Delivery Network (CDN) in real-world video streaming platforms, which can negatively impact Quality of Experience (QoE), particularly when watermarking techniques are employed. To address the performance issues caused by the integration of watermarking technology, we enhanced the system architecture by introducing and optimizing a shield cache in front of the packager at the origin server and fine-tuning the CDN configuration. These optimizations significantly reduced the processing load on the packager, minimized latency, and improved overall content delivery. As a result, we achieved a 6% improvement in the Key Performance Indicator (KPI), reflecting enhanced system stability and video quality. Full article
(This article belongs to the Special Issue Multimedia Data and Network Security)
Show Figures

Figure 1

21 pages, 2415 KB  
Article
Reframing Government Science Communication in the Digital Era: A Multi-Model Study of BRIN (Indonesia)
by Yutainten, Engkus Kuswarno, Uud Wahyudin and Ira Mirawati
Publications 2025, 13(3), 45; https://doi.org/10.3390/publications13030045 - 19 Sep 2025
Viewed by 1885
Abstract
In governmental agencies, science communication often focuses on one-way knowledge transfer, even on digital platforms designed for interaction and engagement. This study examines the strategies used by Indonesia’s National Research and Innovation Agency (BRIN) across four science communication models—deficit, dialogue, participatory, and scientific [...] Read more.
In governmental agencies, science communication often focuses on one-way knowledge transfer, even on digital platforms designed for interaction and engagement. This study examines the strategies used by Indonesia’s National Research and Innovation Agency (BRIN) across four science communication models—deficit, dialogue, participatory, and scientific agency—to identify shortcomings and opportunities for more inclusive public engagement. Using a qualitative case study approach, we analyzed digital content produced by BRIN, conducted 25 semi-structured interviews, held focus group discussions, and observed digital data. The data were thematically coded using NVivo software 12. Our findings show that BRIN mainly adopts the deficit model, using digital platforms primarily for broadcasting rather than genuine engagement. While some dialogue occurs, it often takes the form of “Controlled Dialogue”—a performative use of interactive tools limited by institutional and bureaucratic obstacles. These barriers impede genuine participation. We recommend a strategic hybrid model that aligns communication methods with specific objectives, offering actionable strategies for public research institutions in the Global South to enhance meaningful public engagement. Full article
Show Figures

Figure 1

14 pages, 273 KB  
Article
Minority Media as Part of Public Service Broadcasters in Societies in Transition: Insights into the Serbian Language Channel in Kosovo
by Gjylie Rexha
Journal. Media 2025, 6(3), 154; https://doi.org/10.3390/journalmedia6030154 - 18 Sep 2025
Viewed by 916
Abstract
RTK 2 is an unordinary example that helps unravel the complex process of establishing, operations, and the role of minority-language media within public service broadcasters in transitional societies that have a legacy of war. As a Serbian-language television channel within the Radio Television [...] Read more.
RTK 2 is an unordinary example that helps unravel the complex process of establishing, operations, and the role of minority-language media within public service broadcasters in transitional societies that have a legacy of war. As a Serbian-language television channel within the Radio Television of Kosovo, RTK 2 also provides an opportunity to analyze media outlets that were established as part of conditions imposed by foreign political decision-makers in countries where the largest minority is subject to the dual influence of both the official majority’s politics and that of the kin-state. Through an analysis of legal documents and an analysis of the news discourse, this study addresses two key aspects: the practical implementation of the concept of a public television channel for the largest ethnic minority within a multiethnic PSB at the managerial and news content level. The analysis confirms that RTK 2 attempts to maintain a balance between rival political factors influencing it, but this has a negative impact on the quality of its news content. This study contributes to the field by presenting a unique but under-researched case that can inform future comparative research on minority programs within the framework of public service broadcasting in multiethnic environments. The findings provide lessons learned from the operational practices of programs essential to the concept of multiethnic societies, yet shaped and constrained by political conditions. Full article
22 pages, 2045 KB  
Article
Cartography of Podcasting in Colombia: Configurations, Trends and Challenges
by Andrés Barrios-Rubio
Journal. Media 2025, 6(3), 135; https://doi.org/10.3390/journalmedia6030135 - 3 Sep 2025
Viewed by 1671
Abstract
Despite the predominance of traditional radio in Colombia, particularly in terms of its role as a medium, podcasting is gaining significance due to its flexibility, personalisation, and use of shorter formats. The research presented here seeks to delineate the sound ecosystem present in [...] Read more.
Despite the predominance of traditional radio in Colombia, particularly in terms of its role as a medium, podcasting is gaining significance due to its flexibility, personalisation, and use of shorter formats. The research presented here seeks to delineate the sound ecosystem present in Colombia in order to recognise and evaluate its status and transcendence in the digital sonosphere. The study corpus comprised 160 podcasts, encompassing sound material from production companies, radio stations, other media outlets, and independent podcasters. This paper proposes an innovative content analysis of a corpus, with a methodology combining three categories of analysis. The production logics of podcasting bear a strong resemblance to those of radio broadcasting, largely due to the significant presence of operators within this industry who have established themselves as production companies or independent podcasters. The growth of the industry from 2020 to 2024 positions Colombia as a regional benchmark in digital audio consumption and production. Full article
Show Figures

Figure 1

21 pages, 2319 KB  
Article
Subsurface Banding of Poultry Manure Enhances Photosynthetic Efficiency, Yield, and Nutrient Uptake in Buckwheat
by Sina Fallah, Hossein Abedini Dastgerdi, Hans-Peter Kaul and Aliyeh Salehi
Plants 2025, 14(17), 2700; https://doi.org/10.3390/plants14172700 - 29 Aug 2025
Cited by 3 | Viewed by 820
Abstract
Manure application may improve plant growth, yield, and ecological sustainability. This study investigates optimized organic fertilizer application methods for enhancing buckwheat (Fagopyrum esculentum) productivity in semi-arid conditions. Treatments include broadcasting (Br) and subsurface banding (Ba) of poultry (PM) and cattle (CM) [...] Read more.
Manure application may improve plant growth, yield, and ecological sustainability. This study investigates optimized organic fertilizer application methods for enhancing buckwheat (Fagopyrum esculentum) productivity in semi-arid conditions. Treatments include broadcasting (Br) and subsurface banding (Ba) of poultry (PM) and cattle (CM) manure and foliar spraying (S) of manure extracts (1:5 and 1:10 ratios), urea fertilizer (UF), and a control. Subsurface-banded poultry manure (BaPM) maximized chlorophyll b (4.0 µg/mL), carotenoids (2.30 µmol/mL), anthocyanin (0.02 µmol/mL), leaf area index (2.03), seed nitrogen (3.4%), and spikes per plant (17). BaPM achieved the highest seed yield (646 kg/ha), comparable to BrPM, BaCM, and SPM(1:5). The maximum seed phosphorus content (0.43%) was observed in the BaPM, BrPM, and SCM(1:10) treatments. Dry matter peaked under UF (4870 kg/ha) and BaPM (4641 kg/ha). Banding placement improved nutrient uptake by enhancing root zone retention, while foliar poultry extract (1:5) mitigated phosphorus deficiency. These findings demonstrate that integrating certain manure types with targeted application methods—particularly subsurface banding of poultry manure—optimizes nutrient use efficiency, crop performance, and environmental sustainability in buckwheat cultivation. Full article
Show Figures

Figure 1

17 pages, 550 KB  
Article
Traditional Wisdom for Modern Sustainability: A Dish-Level Analysis of Japanese Home Cooking in NHK Today’s Cooking
by Rui Fu and Yasuhiro Yamanaka
Nutrients 2025, 17(16), 2712; https://doi.org/10.3390/nu17162712 - 21 Aug 2025
Viewed by 2676
Abstract
Background: Balancing nutrition security with environmental sustainability is a key priority in global food policy, with Sustainable Healthy Diets (SHDs) serving as a critical framework aligned with the UN Sustainable Development Goals (SDGs). Traditional Japanese cuisine reflects SHD principles through its emphasis on [...] Read more.
Background: Balancing nutrition security with environmental sustainability is a key priority in global food policy, with Sustainable Healthy Diets (SHDs) serving as a critical framework aligned with the UN Sustainable Development Goals (SDGs). Traditional Japanese cuisine reflects SHD principles through its emphasis on plant-based, seasonal, and minimally processed dishes. However, modern, globalized dietary patterns increasingly feature ultra-processed foods, raising concerns about health risks such as high sodium intake. Methods: This study adopts a novel dish-level content analysis of 120 contemporary recipes from NHK Today’s Cooking between 2023 and 2025, a TV program by Japan’s national public broadcaster that is widely regarded as reflecting the practices of Japanese home cooking, to examine how SHDs pillars—nutritional diversity (e.g., varied protein sources), environmental sustainability (e.g., low-carbon ingredients), and cultural continuity (e.g., traditional techniques)—are embedded in Japanese home cooking. Unlike macro-level consumption or nutrition data, this dish-level approach reveals how individual dishes embody sustainability through ingredient selection, preparation methods, and cultural logic. Results: Quantitatively, pork (33.3%) and seafood (19.2%) together dominated main protein sources, with minimal beef (2.5%) and a notable presence of soy-based foods (12.5%), supporting lower reliance on environmentally intensive red meat; mean salt content per person in main dishes was 2.16 ± 1.09 g (28.9% for men, 33.3% for women of Japan’s daily salt targets), while recipe patterns emphasizing fermentation and seasonal alignment highlight possible pathways through which Japanese dietary practices can be considered ecologically efficient. Simultaneously, the analysis identifies emerging challenges, encompassing environmental issues such as overfishing and public health concerns like excessive sodium consumption. Conclusions: By centering dishes as culturally meaningful units, and using media recipes as reproducible, representative datasets for monitoring dietary change, this approach offers a reproducible framework for assessing dietary sustainability in evolving global food systems. Full article
(This article belongs to the Special Issue Mega-Trend: Sustainable Nutrition and Human Health)
Show Figures

Figure 1

25 pages, 7866 KB  
Article
Sowing Methods and Strigolactones Alleviate Damage to the Photosynthetic System of Rice Seedlings Under Salt Stress by Enhancing Antioxidant Capacity
by Shaobiao Duan, Liming Zhao, Weinan Chen, Qicheng Zhang, Jiangyuan Ya, Wenji Zhong, Qianqian Shang, Jinji Tu, Hongtao Xiang, Jianqin Zhang and Junhua Zhang
Antioxidants 2025, 14(8), 1020; https://doi.org/10.3390/antiox14081020 - 20 Aug 2025
Viewed by 897
Abstract
Seedling cultivation of rice (Oryza sativa L.) is a critical initial step in rice production. This study investigated the effects of sowing methods and strigolactone (GR24) on rice seedlings under salt stress. Results showed that drill-sown seedlings exhibited superior quality under normal [...] Read more.
Seedling cultivation of rice (Oryza sativa L.) is a critical initial step in rice production. This study investigated the effects of sowing methods and strigolactone (GR24) on rice seedlings under salt stress. Results showed that drill-sown seedlings exhibited superior quality under normal conditions compared to broadcast-sown seedlings. Salt stress significantly increased the contents of Cl, Na+, reactive oxygen species (ROS), and malondialdehyde (MDA), disrupted chloroplast structure and hormonal balance, and reduced gas exchange parameters and chlorophyll fluorescence parameters. Notably, drill-sowing conferred stronger salt tolerance than broadcast-sowing. Exogenous application of GR24 enhanced activities of antioxidant enzymes—including superoxide dismutase (SOD), ascorbate peroxidase (APX), peroxidase (POD), and catalase (CAT)—and elevated non-enzymatic antioxidant contents such as ascorbic acid (ASA), glutathione (GSH), total phenolics, and flavonoids, alongside related enzyme activities. Concurrently, GR24 reduced Na+ and Cl accumulation, lowered the Na+/K+ ratio, and increased the contents of K+, Ca2+, Mg2+, and hormones. Consequently, GR24 decreased MDA and ROS levels, protected membrane integrity, reduced electrolyte leakage, repaired chloroplast structure, and improved gas exchange and chlorophyll fluorescence parameters. Due to their superior spatial distribution and photosynthetic efficiency, drill-sown seedlings synergized with GR24 to enhance antioxidant capacity under salt stress, enabling more effective scavenging of peroxidative radicals, stabilization of the photosynthetic system, and mitigation of salt-induced growth inhibition. Ultimately, this combination demonstrated greater stress alleviation than broadcast-sown seedlings. Full article
Show Figures

Figure 1

17 pages, 747 KB  
Article
Framing Sports Nostalgia: The Case of the New York Islanders’ Fisherman Logo Revival Across Broadcast and Social Media
by Nicholas Hirshon and Klive Oh
Histories 2025, 5(3), 40; https://doi.org/10.3390/histories5030040 - 20 Aug 2025
Viewed by 1542
Abstract
Sports teams increasingly use nostalgia-based marketing to spark fan engagement and boost merchandise sales. Yet these efforts can also provoke backlash, especially when they resurrect contested imagery. This article examines how one such campaign—the New York Islanders’ 2015 revival of their controversial fisherman [...] Read more.
Sports teams increasingly use nostalgia-based marketing to spark fan engagement and boost merchandise sales. Yet these efforts can also provoke backlash, especially when they resurrect contested imagery. This article examines how one such campaign—the New York Islanders’ 2015 revival of their controversial fisherman logo—was framed across team broadcasts and interpreted by fans on social media. Drawing on a qualitative textual analysis of television and radio coverage alongside a quantitative content analysis of 563 tweets, the study reveals a divide between institutional messaging and grassroots reaction. While team broadcasts emphasized charity and sentimental appeal, fan discourse was notably more critical, mocking the jersey’s design and recalling past failures. By positioning nostalgia not only as a branding asset but as a reputational risk, the article contributes a novel perspective to debates about commercialization, mediatization, and fan co-production in sports. It also demonstrates the value of mixed methods for analyzing how branding narratives are negotiated in real time. Full article
(This article belongs to the Special Issue Novel Insights into Sports History)
Show Figures

Figure 1

22 pages, 6785 KB  
Article
Spatiality–Frequency Domain Video Forgery Detection System Based on ResNet-LSTM-CBAM and DCT Hybrid Network
by Zihao Liao, Sheng Hong and Yu Chen
Appl. Sci. 2025, 15(16), 9006; https://doi.org/10.3390/app15169006 - 15 Aug 2025
Cited by 1 | Viewed by 1191
Abstract
As information technology advances, digital content has become widely adopted across diverse fields such as news broadcasting, entertainment, commerce, and forensic investigation. However, the availability of sophisticated multimedia editing tools has significantly increased the risk of video and image forgery, raising serious concerns [...] Read more.
As information technology advances, digital content has become widely adopted across diverse fields such as news broadcasting, entertainment, commerce, and forensic investigation. However, the availability of sophisticated multimedia editing tools has significantly increased the risk of video and image forgery, raising serious concerns about content authenticity at both societal and individual levels. To address the growing need for robust and accurate detection methods, this study proposes a novel video forgery detection model that integrates both spatial and frequency-domain features. The model is built on a ResNet-LSTM framework enhanced by a Convolutional Block Attention Module (CBAM) for spatial feature extraction, and further incorporates Discrete Cosine Transform (DCT) to capture frequency domain information. Comprehensive experiments were conducted on several mainstream benchmark datasets, encompassing a wide range of forgery scenarios. The results demonstrate that the proposed model achieves superior performance in distinguishing between authentic and manipulated videos. Additional ablation and comparative studies confirm the contribution of each component in the architecture, offering deeper insight into the model’s capacity. Overall, the findings support the proposed approach as a promising solution for enhancing the reliability of video authenticity analysis under complex conditions. Full article
Show Figures

Figure 1

24 pages, 1687 KB  
Article
Content Osmosis in Television Programmes: The Inclusion of News in the Spanish Magazines Espejo Público and Mañaneros
by Lola Bañon-Castellón
Journal. Media 2025, 6(3), 125; https://doi.org/10.3390/journalmedia6030125 - 5 Aug 2025
Viewed by 1481
Abstract
Television formats are undergoing a redefinition of the audiovisual panorama marked by digitisation and the decrease in audiences. In this context, news coverage at times of special interest is an opportunity to regain relevance, and for this reason the morning magazine programmes are [...] Read more.
Television formats are undergoing a redefinition of the audiovisual panorama marked by digitisation and the decrease in audiences. In this context, news coverage at times of special interest is an opportunity to regain relevance, and for this reason the morning magazine programmes are taking on the broadcasting of currently prevalent news, intervening in subjects traditionally reserved for news programmes. This paper analyses the news content of TV magazines in a context of hybridisation of genres that has blurred the acknowledged boundaries between the definitions of television programmes. To achieve this, we study the topics on the agenda and how the news is dealt with that is included in the two leading formats among the private and public channels with the biggest audiences in Spain: Espejo Público on Antena 3 and Mañaneros on Televisión Española. The results show that there is a process we call “news osmosis”, whereby the news is treated in a spectacular way, yet incorporating the language and aesthetics typical of the formality of news programmes. In this adaptation, the magazines impose themselves on the narration of the news scoop while restricting the thematic agenda, leaning towards a kind of reductionism in which the private channels choose to prioritise political conflict while the public channels concentrate on current incidents, understood here as newsworthy events of public interest (crimes or accidents). Full article
Show Figures

Figure 1

23 pages, 2173 KB  
Article
Evaluation of Soil Quality and Balancing of Nitrogen Application Effects in Summer Direct-Seeded Cotton Fields Based on Minimum Dataset
by Yukun Qin, Weina Feng, Cangsong Zheng, Junying Chen, Yuping Wang, Lijuan Zhang and Taili Nie
Agronomy 2025, 15(8), 1763; https://doi.org/10.3390/agronomy15081763 - 23 Jul 2025
Cited by 1 | Viewed by 813
Abstract
There is a lack of systematic research on the comprehensive regulatory effects of urea and organic fertilizer application on soil quality and cotton yield in summer direct-seeded cotton fields in the Yangtze River Basin. Additionally, there is a redundancy of indicators in the [...] Read more.
There is a lack of systematic research on the comprehensive regulatory effects of urea and organic fertilizer application on soil quality and cotton yield in summer direct-seeded cotton fields in the Yangtze River Basin. Additionally, there is a redundancy of indicators in the cotton field soil quality evaluation system and a lack of reports on constructing a minimum dataset to evaluate the soil quality status of cotton fields. We aim to accurately and efficiently evaluate soil quality in cotton fields and screen nitrogen application measures that synergistically improve soil quality, cotton yield, and nitrogen fertilizer utilization efficiency. Taking the summer live broadcast cotton field in Jiangxi Province as the research object, four treatments, including CK without nitrogen application, CF with conventional nitrogen application, N1 with nitrogen reduction, and N2 with nitrogen reduction and organic fertilizer application, were set up for three consecutive years from 2022 to 2024. A total of 15 physical, chemical, and biological indicators of the 0–20 cm plow layer soil were measured in each treatment. A minimum dataset model was constructed to evaluate and verify the soil quality status of different nitrogen application treatments and to explore the physiological mechanisms of nitrogen application on yield performance and stability from the perspectives of cotton source–sink relationship, nitrogen use efficiency, and soil quality. The minimum dataset for soil quality evaluation in cotton fields consisted of five indicators: soil bulk density, moisture content, total nitrogen, organic carbon, and carbon-to-nitrogen ratio, with a simplification rate of 66.67% for the evaluation indicators. The soil quality index calculated based on the minimum dataset (MDS) was significantly positively correlated with the soil quality index of the total dataset (TDS) (R2 = 0.904, p < 0.05). The model validation parameters RMSE was 0.0733, nRMSE was 13.8561%, and the d value was 0.9529, all indicating that the model simulation effect had reached a good level or above. The order of soil quality index based on MDS and TDS for CK, CF, N1, and N2 treatments was CK < N1 < CF < N2. The soil quality index of N2 treatment under MDS significantly increased by 16.70% and 26.16% compared to CF and N1 treatments, respectively. Compared with CF treatment, N2 treatment significantly increased nitrogen fertilizer partial productivity by 27.97%, 31.06%, and 21.77%, respectively, over a three-year period while maintaining the same biomass, yield level, yield stability, and yield sustainability. Meanwhile, N1 treatment had the risk of significantly reducing both boll density and seed cotton yield. Compared with N1 treatment, N2 treatment could significantly increase the biomass of reproductive organs during the flower and boll stage by 23.62~24.75% and the boll opening stage by 12.39~15.44%, respectively, laying a material foundation for the improvement in yield and yield stability. Under CF treatment, the cotton field soil showed a high degree of soil physical property barriers, while the N2 treatment reduced soil barriers in indicators such as bulk density, soil organic carbon content, and soil carbon-to-nitrogen ratio by 0.04, 0.04, 0.08, and 0.02, respectively, compared to CF treatment. In summary, the minimum dataset (MDS) retained only 33.3% of the original indicators while maintaining high accuracy, demonstrating the model’s efficiency. After reducing nitrogen by 20%, applying 10% total nitrogen organic fertilizer could substantially improve cotton biomass, cotton yield performance, yield stability, and nitrogen partial productivity while maintaining soil quality levels. This study also assessed yield stability and sustainability, not just productivity alone. The comprehensive nitrogen fertilizer management (reducing N + organic fertilizer) under the experimental conditions has high practical applicability in the intensive agricultural system in southern China. Full article
(This article belongs to the Special Issue Innovations in Green and Efficient Cotton Cultivation)
Show Figures

Figure 1

Back to TopTop