Sign in to use this feature.

Years

Between: -

Subjects

remove_circle_outline
remove_circle_outline
remove_circle_outline
remove_circle_outline
remove_circle_outline
remove_circle_outline
remove_circle_outline

Journals

Article Types

Countries / Regions

Search Results (16)

Search Parameters:
Keywords = biotrophy

Order results
Result details
Results per page
Select all
Export citation of selected articles as:
15 pages, 2229 KB  
Article
Necrosis-Suppressing Effector Protein ChEC88 Adopts a Novel Structural Motif Conserved Among Genus-Spanning Hemibiotrophic Phytopathogens
by Shinya Ohki, Hiroyuki Takahara, Tomohiro Imamura, Kosei Sakane, Asihan Bai, Kazunori Sasaki, Takumi Nishiuchi and Masashi Mori
Plants 2025, 14(16), 2562; https://doi.org/10.3390/plants14162562 - 18 Aug 2025
Viewed by 659
Abstract
Phytopathogenic fungi secrete numerous effector proteins to disrupt plant defenses. At present, their sequence–structure–function relationships remain poorly understood owing to their diversity. Comprehensive understanding of conserved effectors is necessary to elucidate the molecular relationship between fungi and plants. To fill this research gap, [...] Read more.
Phytopathogenic fungi secrete numerous effector proteins to disrupt plant defenses. At present, their sequence–structure–function relationships remain poorly understood owing to their diversity. Comprehensive understanding of conserved effectors is necessary to elucidate the molecular relationship between fungi and plants. To fill this research gap, we investigated the Colletotrichum higginsianum effector candidate (ChEC)-88 specifically expressed during infection. Notably, similar to the biotrophy-associated secreted protein 3 (BAS3) from Pyricularia oryzae, ChEC88 inhibited plant cell death caused by necrosis- and ethylene-inducing peptide 1-like protein (NLP1). Nuclear magnetic resonance analysis results revealed that ChEC88 adopted a novel pseudo two-fold symmetrical three-dimensional structure. Homology modeling suggested that BAS3 exhibited a ChEC88-like conformation despite sharing less than 50% sequence identity. Through PSI-BLAST searches, we found that ChEC88 homologs were conserved in various hemibiotrophic phytopathogenic fungi, including Colletotrichum, P. oryzae, and Fusarium species. Functional assays demonstrated that all of the representative homologs suppressed NLP1-induced plant cell death. Mutation experiments identified the residues critical for ChEC88 function. Overall, our findings suggest that hemibiotrophic phytopathogenic fungi share a conserved immune-suppression strategy mediated by ChEC88-like proteins and that such effectors possibly originated from a common ancestral lineage of phytopathogenic fungi. Full article
(This article belongs to the Special Issue Plant–Microbe Interaction)
Show Figures

Figure 1

17 pages, 4631 KB  
Article
Structural and Functional Analysis of the Lectin-like Protein Llp1 Secreted by Ustilago maydis upon Infection of Maize
by Marvin Christ, Itzel Rubio Elizalde, Paul Weiland, Antonia Kern, Thomas Iwen, Christopher-Nils Mais, Jan Pané-Farré, Stephan Kiontke, Florian Altegoer, Johannes Freitag and Gert Bange
J. Fungi 2025, 11(2), 164; https://doi.org/10.3390/jof11020164 - 19 Feb 2025
Viewed by 1669
Abstract
The biotrophic fungus Ustilago maydis, which causes smut disease in maize, secretes numerous proteins upon plant colonization. Some of them, termed effectors, help to evade plant defenses and manipulate cellular processes within the host. The function of many proteins specifically secreted during [...] Read more.
The biotrophic fungus Ustilago maydis, which causes smut disease in maize, secretes numerous proteins upon plant colonization. Some of them, termed effectors, help to evade plant defenses and manipulate cellular processes within the host. The function of many proteins specifically secreted during infection remains elusive. In this study, we biochemically characterized one such protein, UMAG_00027, that is highly expressed during plant infection. We show that UMAG_00027 is a secreted protein with a lectin-like fold and therefore term it Llp1 (lectin-like-protein 1). Llp1 decorated the fungal cell wall of cells grown in axenic culture or proliferating in planta, which is in agreement with its potential sugar-binding ability. We were unable to identify the precise sugar moieties that are bound by Llp1. CRISPR/Cas9-mediated deletion of llp1 reveals that the gene is not essential for fungal virulence. A structural search shows the presence of several other lectin-like proteins in U. maydis that might compensate for the function of Llp1 in ∆llp1 mutants. We therefore speculate that Llp1 is part of a family of lectin-like proteins with redundant functions. Full article
(This article belongs to the Special Issue Functional Understanding of Smut Biology)
Show Figures

Figure 1

25 pages, 26580 KB  
Article
The Hemibiotrophic Apple Scab Fungus Venturia inaequalis Induces a Biotrophic Interface but Lacks a Necrotrophic Stage
by Ulrike Steiner and Erich-Christian Oerke
J. Fungi 2024, 10(12), 831; https://doi.org/10.3390/jof10120831 - 29 Nov 2024
Cited by 2 | Viewed by 1878
Abstract
Microscopic evidence demonstrated a strictly biotrophic lifestyle of the scab fungus Venturia inaequalis on growing apple leaves and characterised its hemibiotrophy as the combination of biotrophy and saprotrophy not described before. The pathogen–host interface was characterised by the formation of knob-like structures of [...] Read more.
Microscopic evidence demonstrated a strictly biotrophic lifestyle of the scab fungus Venturia inaequalis on growing apple leaves and characterised its hemibiotrophy as the combination of biotrophy and saprotrophy not described before. The pathogen–host interface was characterised by the formation of knob-like structures of the fungal stroma appressed to epidermal cells as early as 1 day after host penetration, very thin fan-shaped cells covering large parts of the host cell lumen, and enzymatic cuticle penetration from the subcuticular space limited to the protruding conidiophores. The V. inaequalis cell wall had numerous orifices, facilitating intimate contact with the host tissue. Pathogen-induced modifications of host cells included partial degradation of the cell wall, transition of epidermal cells into transfer cells, modification of epidermal pit fields to manipulate the flow of nutrients and other compounds, and formation of globular protuberances of mesophyll cells without contact with the pathogen. The non-haustorial biotrophy was characterised by enlarged areas of intimate contact with host cells, often mediated by a matrix between the pathogen and plant structures. The new microscopic evidence and information on the pathogens’ biochemistry and secretome from the literature gave rise to a model of the lifestyle of V. inaequalis, lacking a necrotrophic stage that covers and explains its holomorphic development. Full article
(This article belongs to the Special Issue Plant Fungal Diseases and Crop Protection)
Show Figures

Figure 1

25 pages, 5078 KB  
Review
RNAi Technology: A New Path for the Research and Management of Obligate Biotrophic Phytopathogenic Fungi
by Isabel Padilla-Roji, Laura Ruiz-Jiménez, Nisrine Bakhat, Alejandra Vielba-Fernández, Alejandro Pérez-García and Dolores Fernández-Ortuño
Int. J. Mol. Sci. 2023, 24(10), 9082; https://doi.org/10.3390/ijms24109082 - 22 May 2023
Cited by 19 | Viewed by 5802
Abstract
Powdery mildew and rust fungi are major agricultural problems affecting many economically important crops and causing significant yield losses. These fungi are obligate biotrophic parasites that are completely dependent on their hosts for growth and reproduction. Biotrophy in these fungi is determined by [...] Read more.
Powdery mildew and rust fungi are major agricultural problems affecting many economically important crops and causing significant yield losses. These fungi are obligate biotrophic parasites that are completely dependent on their hosts for growth and reproduction. Biotrophy in these fungi is determined by the presence of haustoria, specialized fungal cells that are responsible for nutrient uptake and molecular dialogue with the host, a fact that undoubtedly complicates their study under laboratory conditions, especially in terms of genetic manipulation. RNA interference (RNAi) is the biological process of suppressing the expression of a target gene through double-stranded RNA that induces mRNA degradation. RNAi technology has revolutionized the study of these obligate biotrophic fungi by enabling the analysis of gene function in these fungal. More importantly, RNAi technology has opened new perspectives for the management of powdery mildew and rust diseases, first through the stable expression of RNAi constructs in transgenic plants and, more recently, through the non-transgenic approach called spray-induced gene silencing (SIGS). In this review, the impact of RNAi technology on the research and management of powdery mildew and rust fungi will be addressed. Full article
(This article belongs to the Special Issue RNA Interference-Based Tools for Plant Improvement and Protection 2.0)
Show Figures

Graphical abstract

36 pages, 1102 KB  
Review
Breeding Wheat for Powdery Mildew Resistance: Genetic Resources and Methodologies—A Review
by Theresa Bapela, Hussein Shimelis, Tarekegn Terefe, Salim Bourras, Javier Sánchez-Martín, Dimitar Douchkov, Francesca Desiderio and Toi John Tsilo
Agronomy 2023, 13(4), 1173; https://doi.org/10.3390/agronomy13041173 - 20 Apr 2023
Cited by 18 | Viewed by 7369
Abstract
Powdery mildew (PM) of wheat caused by Blumeria graminis f. sp. tritici is among the most important wheat diseases, causing significant yield and quality losses in many countries worldwide. Considerable progress has been made in resistance breeding to mitigate powdery mildew. Genetic host [...] Read more.
Powdery mildew (PM) of wheat caused by Blumeria graminis f. sp. tritici is among the most important wheat diseases, causing significant yield and quality losses in many countries worldwide. Considerable progress has been made in resistance breeding to mitigate powdery mildew. Genetic host resistance employs either race-specific (qualitative) resistance, race-non-specific (quantitative), or a combination of both. Over recent decades, efforts to identify host resistance traits to powdery mildew have led to the discovery of over 240 genes and quantitative trait loci (QTLs) across all 21 wheat chromosomes. Sources of PM resistance in wheat include landraces, synthetic, cultivated, and wild species. The resistance identified in various genetic resources is transferred to the elite genetic background of a well-adapted cultivar with minimum linkage drag using advanced breeding and selection approaches. In this effort, wheat landraces have emerged as an important source of allelic and genetic diversity, which is highly valuable for developing new PM-resistant cultivars. However, most landraces have not been characterized for PM resistance, limiting their use in breeding programs. PM resistance is a polygenic trait; therefore, the degree of such resistance is mostly influenced by environmental conditions. Another challenge in breeding for PM resistance has been the lack of consistent disease pressure in multi-environment trials, which compromises phenotypic selection efficiency. It is therefore imperative to complement conventional breeding technologies with molecular breeding to improve selection efficiency. High-throughput genotyping techniques, based on chip array or sequencing, have increased the capacity to identify the genetic basis of PM resistance. However, developing PM-resistant cultivars is still challenging, and there is a need to harness the potential of new approaches to accelerate breeding progress. The main objective of this review is to describe the status of breeding for powdery mildew resistance, as well as the latest discoveries that offer novel ways to achieve durable PM resistance. Major topics discussed in the review include the genetic basis of PM resistance in wheat, available genetic resources for race-specific and adult-plant resistance to PM, important gene banks, and conventional and complimentary molecular breeding approaches, with an emphasis on marker-assisted selection (MAS). Full article
(This article belongs to the Special Issue Crop Powdery Mildew—Series II)
Show Figures

Figure 1

16 pages, 4216 KB  
Article
An Endoglucanase Secreted by Ustilago esculenta Promotes Fungal Proliferation
by Zhongjin Zhang, Jiahui Bian, Yafen Zhang, Wenqiang Xia, Shiyu Li and Zihong Ye
J. Fungi 2022, 8(10), 1050; https://doi.org/10.3390/jof8101050 - 7 Oct 2022
Cited by 7 | Viewed by 2232
Abstract
Ustilago esculenta is a fungus of two morphological forms, among the filamentous dikaryon that can induce the plant stem to expand to form fleshy stem. In order to establish biotrophy with Zizania latifolia which belongs to the tribe Oryzeae (Poaceae), U. esculenta firstly [...] Read more.
Ustilago esculenta is a fungus of two morphological forms, among the filamentous dikaryon that can induce the plant stem to expand to form fleshy stem. In order to establish biotrophy with Zizania latifolia which belongs to the tribe Oryzeae (Poaceae), U. esculenta firstly needs to secrete a bunch of effectors, among them being cell wall degrading enzymes (CWDEs). We have isolated a gene, UeEgl1, which was differentially expressed in MT-type and T-type U. esculenta at an early stage of infection, and specifically induced in the filamentous growth of the T-type. Bioinformatics analysis and enzyme activity assay indicated that UeEgl1 functions outside the cell as a β-1,4-endoglucanase with a conserved domain of the glycosyl hydrolase family 45 (GH45) which targets the main component of the plant cell wall β-1,4 linked glycosidic bonds. The phenotype analysis of UeEgl1 deletion mutants and UeEgl1 over-expression transformants showed that UeEgl1 had no significant effect on the budding, cell fusion, and filamentous growth of U. esculenta in vitro. Further study found that over-expression of UeEgl1 promoted the proliferation of mycelia inside Z. latifolia, and raised plant defense responses. The above results show that the UeEgl1 gene may play an important role in the early stage of infection through the decomposition of the plant cell wall. Full article
Show Figures

Figure 1

26 pages, 5034 KB  
Article
Genome-Wide Transcriptomic Analysis of the Effects of Infection with the Hemibiotrophic Fungus Colletotrichum lindemuthianum on Common Bean
by Juan C. Alvarez-Diaz, Richard Laugé, Etienne Delannoy, Stéphanie Huguet, Christine Paysant-Le Roux, Ariane Gratias and Valérie Geffroy
Plants 2022, 11(15), 1995; https://doi.org/10.3390/plants11151995 - 31 Jul 2022
Cited by 13 | Viewed by 3365
Abstract
Bean anthracnose caused by the hemibiotrophic fungus Colletotrichum lindemuthianum is one of the most important diseases of common bean (Phaseolus vulgaris) in the world. In the present study, the whole transcriptome of common bean infected with C. lindemuthianum during compatible and [...] Read more.
Bean anthracnose caused by the hemibiotrophic fungus Colletotrichum lindemuthianum is one of the most important diseases of common bean (Phaseolus vulgaris) in the world. In the present study, the whole transcriptome of common bean infected with C. lindemuthianum during compatible and incompatible interactions was characterized at 48 and 72 hpi, corresponding to the biotrophy phase of the infection cycle. Our results highlight the prominent role of pathogenesis-related (PR) genes from the PR10/Bet vI family as well as a complex interplay of different plant hormone pathways including Ethylene, Salicylic acid (SA) and Jasmonic acid pathways. Gene Ontology enrichment analysis reveals that infected common bean seedlings responded by down-regulation of photosynthesis, ubiquitination-mediated proteolysis and cell wall modifications. In infected common bean, SA biosynthesis seems to be based on the PAL pathway instead of the ICS pathway, contrarily to what is described in Arabidopsis. Interestingly, ~30 NLR were up-regulated in both contexts. Overall, our results suggest that the difference between the compatible and incompatible reaction is more a question of timing and strength, than a massive difference in differentially expressed genes between these two contexts. Finally, we used RT-qPCR to validate the expression patterns of several genes, and the results showed an excellent agreement with deep sequencing. Full article
(This article belongs to the Special Issue Interactions between Colletotrichum Species and Plants Ⅱ)
Show Figures

Figure 1

21 pages, 7327 KB  
Article
ATP-Binding Cassette (ABC) Transporters in Fusarium Specific Mycoparasite Sphaerodes mycoparasitica during Biotrophic Mycoparasitism
by Seon Hwa Kim and Vladimir Vujanovic
Appl. Sci. 2022, 12(15), 7641; https://doi.org/10.3390/app12157641 - 29 Jul 2022
Cited by 3 | Viewed by 2971
Abstract
Recent transcriptomic profiling has revealed importance membrane transporters such as ATP-binding cassette (ABC) transporters in fungal necrotrophic mycoparasites. In this study, RNA-Seq allowed rapid detection of ABC transcripts involved in biotrophic mycoparasitism of Sphaerodes mycoparasitica against the phytopathogenic and mycotoxigenic Fusarium graminearum [...] Read more.
Recent transcriptomic profiling has revealed importance membrane transporters such as ATP-binding cassette (ABC) transporters in fungal necrotrophic mycoparasites. In this study, RNA-Seq allowed rapid detection of ABC transcripts involved in biotrophic mycoparasitism of Sphaerodes mycoparasitica against the phytopathogenic and mycotoxigenic Fusarium graminearum host, the causal agent of Fusarium head blight (FHB). Transcriptomic analyses of highly expressed S. mycoparasitica genes, and their phylogenetic relationships with other eukaryotic fungi, portrayed the ABC transporters’ evolutionary paths towards biotrophic mycoparasitism. Prior to the in silico phylogenetic analyses, transmission electron microscopy (TEM) was used to confirm the formation of appressorium/haustorium infection structures in S. mycoparasitica during early (1.5 d and 3.5 d) stages of mycoparasitism. Transcripts encoding biotrophy-associated secreted proteins did uncover the enrolment of ABC transporter genes in this specific biocontrol mode of action, while tandem ABC and BUB2 (non-ABC) transcripts seemed to be proper for appressorium development. The next-generation HiSeq transcriptomic profiling of the mycoparasitic hypha samples, revealed 81 transcripts annotated to ABC transporters consisting of a variety of ABC-B (14%), ABC-C (22%), and ABC-G (23%), and to ABC-A, ABC-F, aliphatic sulfonates importer (TC 3.A.1.17.2), BtuF, ribose importer (TC 3.A.1.2.1), and unknown families. The most abundant transcripts belonged to the multidrug resistance exporter (TC 3.A.1.201) subfamily of the ABC-B family, the conjugate transporter (TC 3.A.1.208) subfamily of the ABC-C family, and the pleiotropic drug resistance (PDR) (TC 3.A.1.205) subfamily of the ABC-G family. These findings highlight the significance of ABC transporter genes that control cellular detoxification against toxic substances (e.g., chemical pesticides and mycotoxins) in sustaining a virulence of S. mycoparasitica for effective biotrophic mycoparasitism on the F. graminearum host. The findings of this study provide clues to better understand the biotrophic mycoparasitism of S. mycoparasitica interacting with the Fusarium host, which implies that the ABC transporter group of key proteins is involved in the mycoparasite’s virulence and multidrug resistance to toxic substances including cellular detoxification. Full article
(This article belongs to the Special Issue Plant Microbiome Responses to Environmental Changes)
Show Figures

Figure 1

19 pages, 4468 KB  
Article
Chickpea Roots Undergoing Colonisation by Phytophthora medicaginis Exhibit Opposing Jasmonic Acid and Salicylic Acid Accumulation and Signalling Profiles to Leaf Hemibiotrophic Models
by Donovin W. Coles, Sean L. Bithell, Meena Mikhael, William S. Cuddy and Jonathan M. Plett
Microorganisms 2022, 10(2), 343; https://doi.org/10.3390/microorganisms10020343 - 2 Feb 2022
Cited by 8 | Viewed by 3499
Abstract
Hemibiotrophic pathogens cause significant losses within agriculture, threatening the sustainability of food systems globally. These microbes colonise plant tissues in three phases: a biotrophic phase followed by a biotrophic-to-necrotrophic switch phase and ending with necrotrophy. Each of these phases is characterized by both [...] Read more.
Hemibiotrophic pathogens cause significant losses within agriculture, threatening the sustainability of food systems globally. These microbes colonise plant tissues in three phases: a biotrophic phase followed by a biotrophic-to-necrotrophic switch phase and ending with necrotrophy. Each of these phases is characterized by both common and discrete host transcriptional responses. Plant hormones play an important role in these phases, with foliar models showing that salicylic acid accumulates during the biotrophic phase and jasmonic acid/ethylene responses occur during the necrotrophic phase. The appropriateness of this model to plant roots has been challenged in recent years. The need to understand root responses to hemibiotrophic pathogens of agronomic importance necessitates further research. In this study, using the root hemibiotroph Phytophthora medicaginis, we define the duration of each phase of pathogenesis in Cicer arietinum (chickpea) roots. Using transcriptional profiling, we demonstrate that susceptible chickpea roots display some similarities in response to disease progression as previously documented in leaf plant–pathogen hemibiotrophic interactions. However, our transcriptomic results also show that chickpea roots do not conform to the phytohormone responses typically found in leaf colonisation by hemibiotrophs. We found that quantified levels of salicylic acid concentrations in root tissues decreased significantly during biotrophy while jasmonic acid concentrations were significantly induced. This study demonstrated that a wider spectrum of plant species should be investigated in the future to understand the physiological changes in plants during colonisation by soil-borne hemibiotrophic pathogens before we can better manage these economically important microbes. Full article
(This article belongs to the Section Plant Microbe Interactions)
Show Figures

Figure 1

4 pages, 202 KB  
Editorial
Smuts to the Power of Three: Biotechnology, Biotrophy, and Basic Biology
by Jan Schirawski, Michael H. Perlin and Barry J. Saville
J. Fungi 2021, 7(8), 660; https://doi.org/10.3390/jof7080660 - 14 Aug 2021
Viewed by 2222
Abstract
Smut fungi are a large group of mainly biotrophic plant pathogens, many of which cause disease on cereal crops [...] Full article
(This article belongs to the Special Issue Smut Fungi)
19 pages, 3585 KB  
Article
Fatty Acid Desaturases: Uncovering Their Involvement in Grapevine Defence against Downy Mildew
by Gonçalo Laureano, Ana Rita Cavaco, Ana Rita Matos and Andreia Figueiredo
Int. J. Mol. Sci. 2021, 22(11), 5473; https://doi.org/10.3390/ijms22115473 - 22 May 2021
Cited by 24 | Viewed by 3788
Abstract
Grapevine downy mildew, caused by the biotrophic oomycete Plasmopara viticola, is one of the most severe and devastating diseases in viticulture. Unravelling the grapevine defence mechanisms is crucial to develop sustainable disease control measures. Here we provide new insights concerning fatty acid’s [...] Read more.
Grapevine downy mildew, caused by the biotrophic oomycete Plasmopara viticola, is one of the most severe and devastating diseases in viticulture. Unravelling the grapevine defence mechanisms is crucial to develop sustainable disease control measures. Here we provide new insights concerning fatty acid’s (FA) desaturation, a fundamental process in lipid remodelling and signalling. Previously, we have provided evidence that lipid signalling is essential in the establishment of the incompatible interaction between grapevine and Plasmopara viticola. In the first hours after pathogen challenge, jasmonic acid (JA) accumulation, activation of its biosynthetic pathway and an accumulation of its precursor, the polyunsaturated α-linolenic acid (C18:3), were observed in the leaves of the tolerant genotype, Regent. This work was aimed at a better comprehension of the desaturation processes occurring after inoculation. We characterised, for the first time in Vitis vinifera, the gene family of the FA desaturases and evaluated their involvement in Regent response to Plasmopara viticola. Upon pathogen challenge, an up-regulation of the expression of plastidial FA desaturases genes was observed, resulting in a higher content of polyunsaturated fatty acids (PUFAs) of chloroplast lipids. This study highlights FA desaturases as key players in membrane remodelling and signalling in grapevine defence towards biotrophic pathogens. Full article
(This article belongs to the Special Issue Plant Defense against Pathogens and Herbivores)
Show Figures

Graphical abstract

11 pages, 1149 KB  
Article
Transcriptome Profiles of Sporisorium reilianum during the Early Infection of Resistant and Susceptible Maize Isogenic Lines
by Boqi Zhang, Nan Zhang, Qianqian Zhang, Qianya Xu, Tao Zhong, Kaiyue Zhang and Mingliang Xu
J. Fungi 2021, 7(2), 150; https://doi.org/10.3390/jof7020150 - 19 Feb 2021
Cited by 10 | Viewed by 3190
Abstract
The biotrophic fungus Sporisorium reilianum causes destructive head smut disease in maize (Zea mays L.). To explore the pathogenicity arsenal of this fungus, we tracked its transcriptome changes during infection of the maize seedling mesocotyls of two near-isogenic lines, HZ4 and HZ4R, [...] Read more.
The biotrophic fungus Sporisorium reilianum causes destructive head smut disease in maize (Zea mays L.). To explore the pathogenicity arsenal of this fungus, we tracked its transcriptome changes during infection of the maize seedling mesocotyls of two near-isogenic lines, HZ4 and HZ4R, differing solely in the disease resistance gene ZmWAK. Parasitic growth of S. reilianum resulted in thousands of differentially expressed genes (DEGs) compared with growth in axenic culture. The protein synthesis and energy metabolism of S. reilianum were predominantly enriched with down-regulated DEGs, consistent with the arrested hyphal growth observed following colonization. Nutrition-related metabolic processes were enriched with both up- and down-regulated DEGs, which, together with activated transmembrane transport, reflected a potential transition in nutrition uptake of S. reilianum once it invaded maize. Notably, genes encoding secreted proteins of S. reilianum were mostly up-regulated during biotrophy. ZmWAK-mediated resistance to head smut disease reduced the number of DEGs of S. reilianum, particularly those related to the secretome. These observations deepen our understanding of the mechanisms underlying S. reilianum pathogenicity and ZmWAK-induced innate immunity. Full article
(This article belongs to the Special Issue Smut Fungi)
Show Figures

Figure 1

17 pages, 3416 KB  
Article
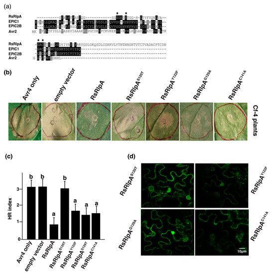
The RsRlpA Effector Is a Protease Inhibitor Promoting Rhizoctonia solani Virulence through Suppression of the Hypersensitive Response
by Spyridoula N. Charova, Fredrik Dölfors, Louise Holmquist, Panagiotis N. Moschou, Christina Dixelius and Georgios Tzelepis
Int. J. Mol. Sci. 2020, 21(21), 8070; https://doi.org/10.3390/ijms21218070 - 29 Oct 2020
Cited by 27 | Viewed by 4138
Abstract
Rhizoctonia solani (Rs) is a soil-borne pathogen with a broad host range. This pathogen incites a wide range of disease symptoms. Knowledge regarding its infection process is fragmented, a typical feature for basidiomycetes. In this study, we aimed at identifying potential fungal effectors [...] Read more.
Rhizoctonia solani (Rs) is a soil-borne pathogen with a broad host range. This pathogen incites a wide range of disease symptoms. Knowledge regarding its infection process is fragmented, a typical feature for basidiomycetes. In this study, we aimed at identifying potential fungal effectors and their function. From a group of 11 predicted single gene effectors, a rare lipoprotein A (RsRlpA), from a strain attacking sugar beet was analyzed. The RsRlpA gene was highly induced upon early-stage infection of sugar beet seedlings, and heterologous expression in Cercospora beticola demonstrated involvement in virulence. It was also able to suppress the hypersensitive response (HR) induced by the Avr4/Cf4 complex in transgenic Nicotiana benthamiana plants and functioned as an active protease inhibitor able to suppress Reactive Oxygen Species (ROS) burst. This effector contains a double-psi beta-barrel (DPBB) fold domain, and a conserved serine at position 120 in the DPBB fold domain was found to be crucial for HR suppression. Overall, R. solani seems to be capable of inducing an initial biotrophic stage upon infection, suppressing basal immune responses, followed by a switch to necrotrophic growth. However, regulatory mechanisms between the different lifestyles are still unknown. Full article
(This article belongs to the Section Molecular Plant Sciences)
Show Figures

Figure 1

17 pages, 2214 KB  
Article
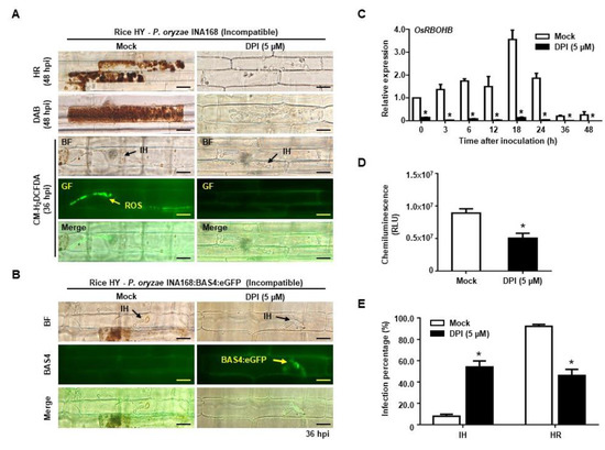
Focal Accumulation of ROS Can Block Pyricularia oryzae Effector BAS4-Expression and Prevent Infection in Rice
by Yafei Chen, Sarmina Dangol, Juan Wang and Nam-Soo Jwa
Int. J. Mol. Sci. 2020, 21(17), 6196; https://doi.org/10.3390/ijms21176196 - 27 Aug 2020
Cited by 13 | Viewed by 4229
Abstract
The reactive oxygen species (ROS) burst is the most common plant immunity mechanism to prevent pathogen infection, although the exact role of ROS in plant immunity has not been fully elucidated. We investigated the expression and translocation of Oryza sativa respiratory burst oxidase [...] Read more.
The reactive oxygen species (ROS) burst is the most common plant immunity mechanism to prevent pathogen infection, although the exact role of ROS in plant immunity has not been fully elucidated. We investigated the expression and translocation of Oryza sativa respiratory burst oxidase homologue B (OsRBOHB) during compatible and incompatible interactions between rice epidermal cells and the pathogenic fungus Pyricularia oryzae (syn. Magnaporthe oryzae). We characterized the functional role of ROS focal accumulation around invading hyphae during P. oryzae infection process using the OsRBOHB inhibitor diphenyleneiodonium (DPI) and the actin filament polymerization inhibitor cytochalasin (Cyt) A. OsRBOHB was strongly induced during incompatible rice–P. oryzae interactions, and newly synthesized OsRBOHB was focally distributed at infection sites. High concentrations of ROS focally accumulated at the infection sites and suppressed effector biotrophy-associated secreted (BAS) proteins BAS4 expression and invasive hyphal growth. DPI and Cyt A abolished ROS focal accumulation and restored P. oryzae effector BAS4 expression. These results suggest that ROS focal accumulation is able to function as an effective immune mechanism that blocks some effectors including BAS4-expression during P. oryzae infection. Disruption of ROS focal accumulation around invading hyphae enables successful P. oryzae colonization of rice cells and disease development. Full article
(This article belongs to the Section Molecular Plant Sciences)
Show Figures

Figure 1

14 pages, 3419 KB  
Article
Overexpression of Magnaporthe Oryzae Systemic Defense Trigger 1 (MoSDT1) Confers Improved Rice Blast Resistance in Rice
by Changmi Wang, Chunqin Li, Guihua Duan, Yunfeng Wang, Yaling Zhang and Jing Yang
Int. J. Mol. Sci. 2019, 20(19), 4762; https://doi.org/10.3390/ijms20194762 - 25 Sep 2019
Cited by 22 | Viewed by 4295
Abstract
The effector proteins secreted by a pathogen not only promote virulence and infection of the pathogen, but also trigger plant defense response. Therefore, these proteins could be used as important genetic resources for transgenic improvement of plant disease resistance. Magnaporthe oryzae systemic defense [...] Read more.
The effector proteins secreted by a pathogen not only promote virulence and infection of the pathogen, but also trigger plant defense response. Therefore, these proteins could be used as important genetic resources for transgenic improvement of plant disease resistance. Magnaporthe oryzae systemic defense trigger 1 (MoSDT1) is an effector protein. In this study, we compared the agronomic traits and blast disease resistance between wild type (WT) and MoSDT1 overexpressing lines in rice. Under control conditions, MoSDT1 transgenic lines increased the number of tillers without affecting kernel morphology. In addition, MoSDT1 transgenic lines conferred improved blast resistance, with significant effects on the activation of callose deposition, reactive oxygen species (ROS) accumulation and cell death. On the one hand, overexpression of MoSDT1 could delay biotrophy–necrotrophy switch through regulating the expression of biotrophy-associated secreted protein 4 (BAS4) and Magnaporthe oryzaecell death inducing protein 1 (MoCDIP1), and activate plant defense response by regulating the expression of Bsr-d1, MYBS1, WRKY45, peroxidase (POD), heat shock protein 90 (HSP90), allenoxide synthase 2 (AOS2), phenylalanine ammonia lyase (PAL), pathogenesis-related protein 1a (PR1a) in rice. On the other hand, overexpression of MoSDT1 could increase the accumulation of some defense-related primary metabolites such as two aromatic amino acids (L-tyrosine and L-tryptohan), 1-aminocyclopropane carboxylic acid, which could be converted to ethylene, vanillic acid and L-saccharopine. Taken together, overexpression of MoSDT1 confers improved rice blast resistance in rice, through modulation of callose deposition, ROS accumulation, the expression of defense-related genes, and the accumulation of some primary metabolites. Full article
Show Figures

Figure 1

Back to TopTop