Sign in to use this feature.

Years

Between: -

Subjects

remove_circle_outline
remove_circle_outline
remove_circle_outline
remove_circle_outline
remove_circle_outline
remove_circle_outline
remove_circle_outline

Journals

Article Types

Countries / Regions

Search Results (15)

Search Parameters:
Keywords = amnion/transplantation

Order results
Result details
Results per page
Select all
Export citation of selected articles as:
14 pages, 3415 KB  
Article
Amnion as an Innovative Antiseptic Carrier: A Comparison of the Efficacy of Allogeneic and Xenogeneic Transplantations in the Context of Burn Therapy
by Agnieszka Klama-Baryła, Anna Sitkowska, Wojciech Łabuś, Przemysław Strzelec, Małgorzata Kraut, Wojciech Smętek, Wojciech Śliwiński, Ryszard Maciejowski and Marcin Gierek
Medicina 2024, 60(6), 1015; https://doi.org/10.3390/medicina60061015 - 20 Jun 2024
Cited by 2 | Viewed by 2432
Abstract
Background and Objectives: The amniotic membrane is widely used in the treatment of chronic wounds, in toxic epidermal necrolysis (TEN), and in the treatment of burns. In our clinical practice, we use amniotic dressings on shallow skin wounds caused by burns. Counteracting infections [...] Read more.
Background and Objectives: The amniotic membrane is widely used in the treatment of chronic wounds, in toxic epidermal necrolysis (TEN), and in the treatment of burns. In our clinical practice, we use amniotic dressings on shallow skin wounds caused by burns. Counteracting infections is an important aspect of working with burn wounds. Therefore, the main goals of this work are to demonstrate the usefulness of amniotic membrane soaked in antiseptics for the prevention of wound infections and to compare the antibacterial efficacy of selected variants of allogeneic and xenogeneic amniotic membrane grafts soaked in specific antiseptic agents. Materials and Methods: The studied material consisted of human and pig placenta. The human and animal amnions were divided in two parts. The first part consisted of amniotic discs placed on rigid mesh discs and preparing the fresh amnion. The second part of the amnion was frozen at a temperature of −80 °C for 24 h. Then, it was radio-sterilized with a dose of 35 kGy. The amniotic discs were placed on rigid mesh to prepare the radiation-sterilized amnion. The amniotic discs were placed in a 12-well plate and immersed in 3 mL of the appropriate antiseptic solutions: Prontosan, Braunol, Borasol, Microdacyn, Octenilin, Sutrisept, and NaCl as a control. The amniotic discs were incubated in antiseptics for 3 h. The microbiological tests were conducted by placing the antiseptic-infused amniotic discs on microbiological media inoculated with hospital strains. Results: The largest average zone of growth inhibition was observed in dressings soaked with Sutrisept, Braunol, and Prontosan. The greatest inhibition of bacterial growth was achieved for radiation-sterilized porcine amnion impregnated with Braunol and Sutrisept, as well as for radiation-sterilized human amnion impregnated with Braunol. Conclusions: Human and porcine amniotic membrane is effective in carrying antiseptics. Radiation-sterilized amnion seems to inhibit the growth of microorganisms better than fresh amnion. Full article
(This article belongs to the Special Issue Burn Treatment and Reconstruction)
Show Figures

Figure 1

15 pages, 18861 KB  
Article
Intravenous Administration of Mesenchymal Stem Cell-Derived Exosome Alleviates Spinal Cord Injury by Regulating Neutrophil Extracellular Trap Formation through Exosomal miR-125a-3p
by Yutaka Morishima, Masahito Kawabori, Kazuyoshi Yamazaki, Soichiro Takamiya, Sho Yamaguchi, Yo Nakahara, Hajime Senjo, Daigo Hashimoto, Sakiko Masuda, Yoichiro Fujioka, Yusuke Ohba, Yuki Mizuno, Yuji Kuge and Miki Fujimura
Int. J. Mol. Sci. 2024, 25(4), 2406; https://doi.org/10.3390/ijms25042406 - 18 Feb 2024
Cited by 29 | Viewed by 7001
Abstract
Spinal cord injury (SCI) leads to devastating sequelae, demanding effective treatments. Recent advancements have unveiled the role of neutrophil extracellular traps (NETs) produced by infiltrated neutrophils in exacerbating secondary inflammation after SCI, making it a potential target for treatment intervention. Previous research has [...] Read more.
Spinal cord injury (SCI) leads to devastating sequelae, demanding effective treatments. Recent advancements have unveiled the role of neutrophil extracellular traps (NETs) produced by infiltrated neutrophils in exacerbating secondary inflammation after SCI, making it a potential target for treatment intervention. Previous research has established that intravenous administration of stem cell-derived exosomes can mitigate injuries. While stem cell-derived exosomes have demonstrated the ability to modulate microglial reactions and enhance blood–brain barrier integrity, their impact on neutrophil deactivation, especially in the context of NETs, remains poorly understood. This study aims to investigate the effects of intravenous administration of MSC-derived exosomes, with a specific focus on NET formation, and to elucidate the associated molecular mechanisms. Exosomes were isolated from the cell supernatants of amnion-derived mesenchymal stem cells using the ultracentrifugation method. Spinal cord injuries were induced in Sprague-Dawley rats (9 weeks old) using a clip injury model, and 100 μg of exosomes in 1 mL of PBS or PBS alone were intravenously administered 24 h post-injury. Motor function was assessed serially for up to 28 days following the injury. On Day 3 and Day 28, spinal cord specimens were analyzed to evaluate the extent of injury and the formation of NETs. Flow cytometry was employed to examine the formation of circulating neutrophil NETs. Exogenous miRNA was electroporated into neutrophil to evaluate the effect of inflammatory NET formation. Finally, the biodistribution of exosomes was assessed using 64Cu-labeled exosomes in animal positron emission tomography (PET). Rats treated with exosomes exhibited a substantial improvement in motor function recovery and a reduction in injury size. Notably, there was a significant decrease in neutrophil infiltration and NET formation within the spinal cord, as well as a reduction in neutrophils forming NETs in the circulation. In vitro investigations indicated that exosomes accumulated in the vicinity of the nuclei of activated neutrophils, and neutrophils electroporated with the miR-125a-3p mimic exhibited a significantly diminished NET formation, while miR-125a-3p inhibitor reversed the effect. PET studies revealed that, although the majority of the transplanted exosomes were sequestered in the liver and spleen, a notably high quantity of exosomes was detected in the damaged spinal cord when compared to normal rats. MSC-derived exosomes play a pivotal role in alleviating spinal cord injury, in part through the deactivation of NET formation via miR-125a-3p. Full article
(This article belongs to the Special Issue Regeneration for Spinal Diseases 4.0)
Show Figures

Figure 1

30 pages, 3662 KB  
Review
The Preparation and Clinical Efficacy of Amnion-Derived Membranes: A Review
by Alison L. Ingraldi, Robert G. Audet and Aaron J. Tabor
J. Funct. Biomater. 2023, 14(10), 531; https://doi.org/10.3390/jfb14100531 - 20 Oct 2023
Cited by 29 | Viewed by 13343
Abstract
Biological tissues from various anatomical sources have been utilized for tissue transplantation and have developed into an important source of extracellular scaffolding material for regenerative medicine applications. Tissue scaffolds ideally integrate with host tissue and provide a homeostatic environment for cellular infiltration, growth, [...] Read more.
Biological tissues from various anatomical sources have been utilized for tissue transplantation and have developed into an important source of extracellular scaffolding material for regenerative medicine applications. Tissue scaffolds ideally integrate with host tissue and provide a homeostatic environment for cellular infiltration, growth, differentiation, and tissue resolution. The human amniotic membrane is considered an important source of scaffolding material due to its 3D structural architecture and function and as a source of growth factors and cytokines. This tissue source has been widely studied and used in various areas of tissue repair including intraoral reconstruction, corneal repair, tendon repair, microvascular reconstruction, nerve procedures, burns, and chronic wound treatment. The production of amniotic membrane allografts has not been standardized, resulting in a wide array of amniotic membrane products, including single, dual, and tri-layered products, such as amnion, chorion, amnion–chorion, amnion–amnion, and amnion–chorion–amnion allografts. Since these allografts are not processed using the same methods, they do not necessarily produce the same clinical responses. The aim of this review is to highlight the properties of different human allograft membranes, present the different processing and preservation methods, and discuss their use in tissue engineering and regenerative applications. Full article
(This article belongs to the Special Issue Biological and Synthetic Membranes for Tissue Regeneration and Repair)
Show Figures

Figure 1

11 pages, 5344 KB  
Article
Infusion of Some but Not All Types of Human Perinatal Stromal Cells Prevent Organ Fibrosis in a Humanized Graft versus Host Disease Murine Model
by Ramon E. Coronado, Elena Stavenschi Toth, Maria Somaraki-Cormier, Naveen Krishnegowda and Shatha Dallo
Biomedicines 2023, 11(2), 415; https://doi.org/10.3390/biomedicines11020415 - 31 Jan 2023
Cited by 4 | Viewed by 2263
Abstract
Allogeneic transplant rejection represents a medical complication that leads to high morbidity and mortality rates. There are no treatments to effectively prevent fibrosis; however, there is great interest in evaluating the use of perinatal mesenchymal stromal cells (MSCs) and other MSCs to prevent [...] Read more.
Allogeneic transplant rejection represents a medical complication that leads to high morbidity and mortality rates. There are no treatments to effectively prevent fibrosis; however, there is great interest in evaluating the use of perinatal mesenchymal stromal cells (MSCs) and other MSCs to prevent fibrosis associated with chronic rejection. In this study, we isolated human perinatal stromal cells (PSCs) from amnion (AM-PSC), placental villi (PV-PSC), and umbilical cord (UC-PSC) tissues, demonstrating the phenotypic characteristics of MSCs as well as a >70% expression of the immunomodulatory markers CD273 and CD210. The administration of a single dose (250,000 cells) of each type of PSC in a humanized graft versus host disease (hGvHD) NSG® murine model delayed the progression of the disease as displayed by weight loss and GvHD scores ranging at various levels without affecting the hCD3+ population. However, only PV-PSCs demonstrated an increased survival rate of 50% at the end of the study. Furthermore, a histopathological evaluation showed that only PV-PSC cells could reduce human CD45+ cell infiltration and the fibrosis of the lungs and liver. These findings indicate that not all PSCs have similar therapeutic potential, and that PV-PSC as a cell therapeutic may have an advantage for targeting fibrosis related to allograft rejection. Full article
(This article belongs to the Special Issue Mesenchymal Stromal (Stem) Cells)
Show Figures

Figure 1

9 pages, 28164 KB  
Article
Sandwich (Amnion/Conjunctival-Limbal Autograft/Amnion) Transplantation for Recurrent Pterygium with Restrictive Strabismus
by Hang Wong, Jia-Song Wang, Ya-Li Du, Hua-Tao Xie and Ming-Chang Zhang
J. Clin. Med. 2022, 11(23), 7193; https://doi.org/10.3390/jcm11237193 - 3 Dec 2022
Cited by 3 | Viewed by 2113
Abstract
(1) Background: This study aimed to evaluate the clinical outcome of Sandwich (Amnion/Conjunctival-Limbal Autograft/Amnion) transplantation for recurrent pterygium with restrictive strabismus. (2) Methods: This retrospective study included 11 eyes in 11 patients diagnosed with recurrent pterygium with restrictive strabismus who received sandwich transplantation. [...] Read more.
(1) Background: This study aimed to evaluate the clinical outcome of Sandwich (Amnion/Conjunctival-Limbal Autograft/Amnion) transplantation for recurrent pterygium with restrictive strabismus. (2) Methods: This retrospective study included 11 eyes in 11 patients diagnosed with recurrent pterygium with restrictive strabismus who received sandwich transplantation. The outcomes were measured by pterygium recurrence, best-corrected visual acuity, esotropia (prism diopters), and treatment complications. (3) Results: Eleven patients (six males, five females) had a mean age of 60.5 (range 36–80) years. The previously received pterygium excision surgery number was 1.8 ± 1.02 (range 1–4). The mean follow-up period was 19.9 ± 8.41 (range 12–36) months. All patients had a restriction of abduction in the previously operated eye, causing esotropia in the primary position. Pre-operative esotropia was 17.2 (range 10–30) prims diopter (PD). Five eyes (45.5%) had symblepharon before surgery. All patients were orthotropic until the last follow-up. Symblepharon was released in all eyes. Free ocular motility was present in all eyes. No donor site scar formation, scleral melt, or corneal ulcer was noted. (4) Conclusions: Sandwich transplantation for recurrent pterygium with restrictive strabismus is safe and effective. Full article
(This article belongs to the Special Issue Advances in the Diagnosis and Treatment of Ocular Surface Diseases)
Show Figures

Figure 1

12 pages, 3652 KB  
Article
Dehydrated Human Amnion-Chorion Membrane Extracts Can Ameliorate Interstitial Cystitis in Rats by Down-Regulating Inflammatory Cytokines and Protein Coding Genes: A Preclinical Study
by Che-Hsueh Yang, Min-Che Tung, Yi-Sheng Lin, Chao-Yu Hsu, Ivan Akhrymuk, Kok-Tong Tan, Yen-Chuan Ou and Chi-Chien Lin
Life 2022, 12(11), 1693; https://doi.org/10.3390/life12111693 - 25 Oct 2022
Cited by 4 | Viewed by 2452
Abstract
The study aimed to investigate the therapeutic impact of intravesical instillation of dehydrated human amnion-chorion membrane (HACM) extracts based on the primary pathological feature of interstitial cystitis (IC). We divided 15 female Sprague-Dawley rats into three groups: sham control, IC, and treatment group. [...] Read more.
The study aimed to investigate the therapeutic impact of intravesical instillation of dehydrated human amnion-chorion membrane (HACM) extracts based on the primary pathological feature of interstitial cystitis (IC). We divided 15 female Sprague-Dawley rats into three groups: sham control, IC, and treatment group. IC was induced by 400-µL lipopolysaccharide (1 µg/µL), and it was replaced with normal saline in the sham control group. After IC induction, 300 µL dehydrated HACM extracts (3 mg/kg) were instilled into rats’ urinary bladder weekly for 3 weeks. General histology, inflammatory cytokines, NF-κB, oxidative markers, and western blots results were examined. The urothelial denudation, mast-cell infiltration, and tissues fibrosis were all ameliorated. The elevated TNF-α, IL-1β, IL-6, IL-8, and NF-κB were all down-regulated by dehydrated HACM extracts (p < 0.05). For reactive oxygen species, increased malondialdehyde, decreased superoxide dismutase, and decreased glutathione peroxidase were all reversed (p < 0.05). In apoptosis of IC, elevated Bax and suppressed Bcl-2 were improved (p < 0.05) after instillation. In fibrosis, dysregulated TGFβ/R-Smads/Snail was corrected by the instillation of dehydrated HACM (p < 0.05). In conclusion, dehydrated HACM extracts could be a powerful remedy in treating IC by reconstructing the damaged urothelium, reducing mast-cell infiltration and inflammatory reactions, and ameliorating fibrotic changes. Full article
(This article belongs to the Section Pharmaceutical Science)
Show Figures

Figure 1

18 pages, 1041 KB  
Review
Extraembryonic Mesenchymal Stromal/Stem Cells in Liver Diseases: A Critical Revision of Promising Advanced Therapy Medicinal Products
by Mohammad Amin Shahrbaf, Masoumeh Nouri, Morteza Zarrabi, Roberto Gramignoli and Massoud Vosough
Cells 2022, 11(7), 1074; https://doi.org/10.3390/cells11071074 - 23 Mar 2022
Cited by 8 | Viewed by 5314
Abstract
Liver disorders have been increasing globally in recent years. These diseases are associated with high morbidity and mortality rates and impose high care costs on the health system. Acute liver failure, chronic and congenital liver diseases, as well as hepatocellular carcinoma have been [...] Read more.
Liver disorders have been increasing globally in recent years. These diseases are associated with high morbidity and mortality rates and impose high care costs on the health system. Acute liver failure, chronic and congenital liver diseases, as well as hepatocellular carcinoma have been limitedly treated by whole organ transplantation so far. But novel treatments for liver disorders using cell-based approaches have emerged in recent years. Extra-embryonic tissues, including umbilical cord, amnion membrane, and chorion plate, contain multipotent stem cells. The pre-sent manuscript discusses potential application of extraembryonic mesenchymal stromal/stem cells, focusing on the management of liver diseases. Extra-embryonic MSC are characterized by robust and constitutive anti-inflammatory and anti-fibrotic properties, indicating as therapeutic agents for inflammatory conditions such as liver fibrosis or advanced cirrhosis, as well as chronic inflammatory settings or deranged immune responses. Full article
Show Figures

Figure 1

18 pages, 2895 KB  
Article
Human Amnion-Derived Mesenchymal Stromal/Stem Cells Pre-Conditioning Inhibits Inflammation and Apoptosis of Immune and Parenchymal Cells in an In Vitro Model of Liver Ischemia/Reperfusion
by Giovanni Zito, Vitale Miceli, Claudia Carcione, Rosalia Busà, Matteo Bulati, Alessia Gallo, Gioacchin Iannolo, Duilio Pagano and Pier Giulio Conaldi
Cells 2022, 11(4), 709; https://doi.org/10.3390/cells11040709 - 17 Feb 2022
Cited by 18 | Viewed by 3796
Abstract
Ischemia/reperfusion injury (IRI) represents one of the leading causes of primary non-function acute liver transplantation failure. IRI, generated by an interruption of organ blood flow and the subsequent restoration upon transplant, i.e., reperfusion, generates the activation of an inflammatory cascade from the resident [...] Read more.
Ischemia/reperfusion injury (IRI) represents one of the leading causes of primary non-function acute liver transplantation failure. IRI, generated by an interruption of organ blood flow and the subsequent restoration upon transplant, i.e., reperfusion, generates the activation of an inflammatory cascade from the resident Kupffer cells, leading first to neutrophils recruitment and second to apoptosis of the parenchyma. Recently, human mesenchymal stromal/stem cells (hMSCs) and derivatives have been implemented for reducing the damage induced by IRI. Interestingly, sparse data in the literature have described the use of human amnion-derived MSCs (hAMSCs) and, more importantly, no evidence regarding hMSCs priming on liver IRI have been described yet. Thus, our study focused on the definition of an in vitro model of liver IRI to test the effect of primed hAMSCs to reduce IRI damage on immune and hepatic cells. We found that the IFNγ pre-treatment and 3D culture of hAMSCs strongly reduced inflammation induced by M1-differentiated macrophages. Furthermore, primed hAMSCs significantly inhibited parenchymal apoptosis at early timepoints of reperfusion by blocking the activation of caspase 3/7. All together, these data demonstrate that hAMSCs priming significantly overcomes IRI effects in vitro by engaging the possibility of defining the molecular pathways involved in this process. Full article
Show Figures

Figure 1

13 pages, 1888 KB  
Review
Maturation of Anterior Cruciate Ligament Graft—Possibilities of Surgical Enhancement: What Do We Know So Far?
by Michał Ebisz, Adrian Góralczyk, Marcin Mostowy, Robert F. LaPrade and Konrad Malinowski
Appl. Sci. 2021, 11(8), 3597; https://doi.org/10.3390/app11083597 - 16 Apr 2021
Cited by 3 | Viewed by 3237
Abstract
The purpose of this study is to review the surgical methods of enhancing anterior cruciate ligament (ACL) graft maturation. Several methods of ACL maturation enhancement were identified through research of the literature available in the PubMed database. ACL remnant preservation was the most [...] Read more.
The purpose of this study is to review the surgical methods of enhancing anterior cruciate ligament (ACL) graft maturation. Several methods of ACL maturation enhancement were identified through research of the literature available in the PubMed database. ACL remnant preservation was the most extensively investigated technique. ACL reconstruction with a pedunculated hamstring graft provides superior revascularization of the graft along with higher mechanical strength. The usage of a graft enveloped with a periosteum was proposed to enhance the tendon-bone unit formation, and consequently, to prevent the bone tunnel widening. The muscle tissue on the graft is a potential source of stem cells. However, an excessive amount may weaken whole graft strength despite its enhanced remodeling. Similarly, amniotic tissue may augment the ACL reconstruction with stem cells and growth factors. Despite the existence of several surgical techniques that utilize amnion, the outcomes of these augmentation methods are lacking. Lastly, the intra-articular transplantation of the synovium on the surface of an ACL was proposed to augment the graft with synovial tissue and blood vessels. In conclusion, diverse approaches are being developed in order to enhance the maturation of an ACL reconstruction graft. Although these approaches have their foundation in on well-established scientific research, their outcomes are still equivocal. Clinical trials of high quality are needed to evaluate their utility in clinical practice. Full article
(This article belongs to the Special Issue Multicriterial Assessment of Ligament Healing in the Knee Joint)
Show Figures

Figure 1

19 pages, 6052 KB  
Article
Conditioned Medium from Human Amnion-Derived Mesenchymal Stromal/Stem Cells Attenuating the Effects of Cold Ischemia-Reperfusion Injury in an In Vitro Model Using Human Alveolar Epithelial Cells
by Vitale Miceli, Alessandro Bertani, Cinzia Maria Chinnici, Matteo Bulati, Mariangela Pampalone, Giandomenico Amico, Claudia Carcione, Eva Schmelzer, Jörg C. Gerlach and Pier Giulio Conaldi
Int. J. Mol. Sci. 2021, 22(2), 510; https://doi.org/10.3390/ijms22020510 - 6 Jan 2021
Cited by 25 | Viewed by 4176
Abstract
The clinical results of lung transplantation (LTx) are still less favorable than other solid organ transplants in both the early and long term. The fragility of the lungs limits the procurement rate and can favor the occurrence of ischemia-reperfusion injury (IRI). Ex vivo [...] Read more.
The clinical results of lung transplantation (LTx) are still less favorable than other solid organ transplants in both the early and long term. The fragility of the lungs limits the procurement rate and can favor the occurrence of ischemia-reperfusion injury (IRI). Ex vivo lung perfusion (EVLP) with Steen SolutionTM (SS) aims to address problems, and the implementation of EVLP to alleviate the activation of IRI-mediated processes has been achieved using mesenchymal stromal/stem cell (MSC)-based treatments. In this study, we investigated the paracrine effects of human amnion-derived MSCs (hAMSCs) in an in vitro model of lung IRI that includes cold ischemia and normothermic EVLP. We found that SS enriched by a hAMSC-conditioned medium (hAMSC-CM) preserved the viability and delayed the apoptosis of alveolar epithelial cells (A549) through the downregulation of inflammatory factors and the upregulation of antiapoptotic factors. These effects were more evident using the CM of 3D hAMSC cultures, which contained an increased amount of immunosuppressive and growth factors compared to both 2D cultures and encapsulated-hAMSCs. To conclude, we demonstrated an in vitro model of lung IRI and provided evidence that a hAMSC-CM attenuated IRI effects by improving the efficacy of EVLP, leading to strategies for a potential implementation of this technique. Full article
Show Figures

Figure 1

15 pages, 2034 KB  
Article
Human Amnion Epithelial Cells Impair T Cell Proliferation: The Role of HLA-G and HLA-E Molecules
by Fabio Morandi, Danilo Marimpietri, Andre Görgens, Alessia Gallo, Raghuraman Chittor Srinivasan, Samir El-Andaloussi and Roberto Gramignoli
Cells 2020, 9(9), 2123; https://doi.org/10.3390/cells9092123 - 19 Sep 2020
Cited by 31 | Viewed by 4840
Abstract
The immunoprivilege status characteristic of human amnion epithelial cells (hAECs) has been recently highlighted in the context of xenogenic transplantation. However, the mechanism(s) involved in such regulatory functions have been so far only partially been clarified. Here, we have analyzed the expression of [...] Read more.
The immunoprivilege status characteristic of human amnion epithelial cells (hAECs) has been recently highlighted in the context of xenogenic transplantation. However, the mechanism(s) involved in such regulatory functions have been so far only partially been clarified. Here, we have analyzed the expression of HLA-Ib molecules in isolated hAEC obtained from full term placentae. Moreover, we asked whether these molecules are involved in the immunoregulatory functions of hAEC. Human amnion-derived cells expressed surface HLA-G and HLA-F at high levels, whereas the commonly expressed HLA-E molecule has been measured at a very low level or null on freshly isolated cells. HLA-Ib molecules can be expressed as membrane-bound and soluble forms, and in all hAEC batches analyzed we measured high levels of sHLA-G and sHLA-E when hAEC were maintained in culture, and such a release was time-dependent. Moreover, HLA-G was present in extracellular vesicles (EVs) released by hAEC. hAEC suppressed T cell proliferation in vitro at different hAEC:T cell ratios, as previously reported. Moreover, inhibition of T cell proliferation was partially reverted by pretreating hAEC with anti-HLA-G, anti-HLA-E and anti-β2 microglobulin, thus suggesting that HLA-G and -E molecules are involved in hAEC-mediated suppression of T cell proliferation. Finally, either large-size EV (lsEV) or small-size EV (ssEV) derived from hAEC significantly modulated T-cell proliferation. In conclusion, we have here characterized one of the mechanism(s) underlying immunomodulatory functions of hAEC, related to the expression and release of HLA-Ib molecules. Full article
(This article belongs to the Special Issue Immuno-Pathology in Organ and Cell Transplantation)
Show Figures

Graphical abstract

13 pages, 1443 KB  
Article
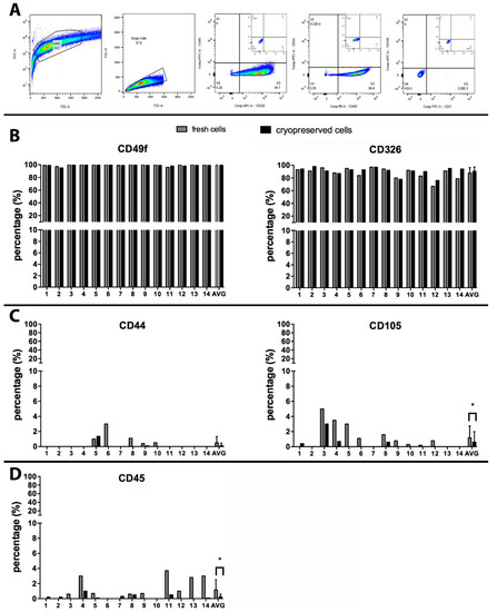
Effects of Cryogenic Storage on Human Amnion Epithelial Cells
by Raghuraman C. Srinivasan, Stephen C. Strom and Roberto Gramignoli
Cells 2020, 9(7), 1696; https://doi.org/10.3390/cells9071696 - 15 Jul 2020
Cited by 13 | Viewed by 3565
Abstract
Perinatal stem cells and epithelial cells isolated from full term amnion membrane, in particular, have attracted interest over the last decade, as a promising source of multipotent cells for cellular therapies. Human amnion epithelial cells (hAEC) have been used to treat monogenetic liver [...] Read more.
Perinatal stem cells and epithelial cells isolated from full term amnion membrane, in particular, have attracted interest over the last decade, as a promising source of multipotent cells for cellular therapies. Human amnion epithelial cells (hAEC) have been used to treat monogenetic liver disease such as maple syrup urine disease or fibrosis of the liver in preclinical studies. In most studies xeno-transplants of hAEC were conducted without providing immunosuppression to recipients, reflecting the tolerogenic properties of hAEC. For many cell types, successful cryopreservation is critical for providing a readily available, off-the-shelf product. In this study, hAEC were isolated from full-term human placenta from 14 different donors, cryopreserved using a protocol and reagents commonly adopted for epithelial cell preservation. The cells were analyzed in terms of survival, recovery, and homogeneity, profiled for surface markers characteristic of epithelial, mesenchymal, endothelial, or hematopoietic cells. There were no significant differences observed in the percentage of cells with epithelial cell markers before and after cryopreservation. The relative proportion of stromal and hematopoietic cells was significantly reduced in hAEC preparations after cryopreservation. The expression of stem cell and immunomodulatory molecules were confirmed in the final product. Since multipotent cells are readily available from full-term placenta, this novel cell source might significantly increase the number of patients eligible to receive cellular therapies for liver and other diseases. Full article
(This article belongs to the Section Stem Cells)
Show Figures

Graphical abstract

12 pages, 274 KB  
Review
Recent Advances in Mono- and Combined Stem Cell Therapies of Stroke in Animal Models and Humans
by Roxana Surugiu, Andrei Olaru, Dirk M. Hermann, Daniela Glavan, Bogdan Catalin and Aurel Popa-Wagner
Int. J. Mol. Sci. 2019, 20(23), 6029; https://doi.org/10.3390/ijms20236029 - 29 Nov 2019
Cited by 33 | Viewed by 5974
Abstract
Following the failure of acute neuroprotection therapies, major efforts are currently made worldwide to promote neurological recovery and brain plasticity in the subacute and post-acute phases of stroke. Currently, there is hope that stroke recovery might be promoted by cell-based therapies. The field [...] Read more.
Following the failure of acute neuroprotection therapies, major efforts are currently made worldwide to promote neurological recovery and brain plasticity in the subacute and post-acute phases of stroke. Currently, there is hope that stroke recovery might be promoted by cell-based therapies. The field of stem cell therapy for cerebral ischemia has made significant progress in the last five years. A variety of stem cells have been tested in animal models and humans including adipose stem cells, human umbilical cord blood-derived mesenchymal stem cells, human amnion epithelial cells, human placenta amniotic membrane-derived mesenchymal stem cells, adult human pluripotent-like olfactory stem cells, human bone marrow endothelial progenitor cells, electrically-stimulated human neuronal progenitor cells, or induced pluripotent stem cells (iPSCs) of human origin. Combination therapies in animal models include a mix of two or more therapeutic factors consisting of bone marrow stromal cells, exercise and thyroid hormones, endothelial progenitor cells overexpressing the chemokine CXCL12. Mechanisms underlying the beneficial effects of transplanted cells include the “bystander” effects, paracrine mechanisms, or extracellular vesicles-mediated restorative effects. Mitochondria transfer also appears to be a powerful strategy for regenerative processes. Studies in humans are currently limited to a small number of studies using autologous stem cells mainly aimed to assess tolerability and side-effects of human stem cells in the clinic. Full article
(This article belongs to the Special Issue Recent Advances in Brain Vascular Diseases Management and Therapy)
15 pages, 3145 KB  
Article
The Fate of Transplanted Periodontal Ligament Stem Cells in Surgically Created Periodontal Defects in Rats
by Kengo Iwasaki, Keiko Akazawa, Mizuki Nagata, Motohiro Komaki, Izumi Honda, Chikako Morioka, Naoki Yokoyama, Hirohito Ayame, Kazumasa Yamaki, Yuichi Tanaka, Tsuyoshi Kimura, Akio Kishida, Tetsuro Watabe and Ikuo Morita
Int. J. Mol. Sci. 2019, 20(1), 192; https://doi.org/10.3390/ijms20010192 - 7 Jan 2019
Cited by 53 | Viewed by 6703
Abstract
Periodontal disease is chronic inflammation that leads to the destruction of tooth-supporting periodontal tissues. We devised a novel method (“cell transfer technology”) to transfer cells onto a scaffold surface and reported the potential of the technique for regenerative medicine. The aim of this [...] Read more.
Periodontal disease is chronic inflammation that leads to the destruction of tooth-supporting periodontal tissues. We devised a novel method (“cell transfer technology”) to transfer cells onto a scaffold surface and reported the potential of the technique for regenerative medicine. The aim of this study is to examine the efficacy of this technique in periodontal regeneration and the fate of transplanted cells. Human periodontal ligament stem cells (PDLSCs) were transferred to decellularized amniotic membrane and transplanted into periodontal defects in rats. Regeneration of tissues was examined by microcomputed tomography and histological observation. The fate of transplanted PDLSCs was traced using PKH26 and human Alu sequence detection by PCR. Imaging showed more bone in PDLSC-transplanted defects than those in control (amnion only). Histological examination confirmed the enhanced periodontal tissue formation in PDLSC defects. New formation of cementum, periodontal ligament, and bone were prominently observed in PDLSC defects. PKH26-labeled PDLSCs were found at limited areas in regenerated periodontal tissues. Human Alu sequence detection revealed that the level of Alu sequence was not increased, but rather decreased. This study describes a novel stem cell transplantation strategy for periodontal disease using the cell transfer technology and offers new insight for cell-based periodontal regeneration. Full article
(This article belongs to the Special Issue Role and Application of Stem Cells in Regenerative Medicine)
Show Figures

Graphical abstract

46 pages, 2022 KB  
Review
Nutrition of the Critically Ill — A 21st-Century Perspective
by Stig Bengmark
Nutrients 2013, 5(1), 162-207; https://doi.org/10.3390/nu5010162 - 14 Jan 2013
Cited by 15 | Viewed by 13918
Abstract
Health care-induced diseases constitute a fast-increasing problem. Just one type of these health care-associated infections (HCAI) constitutes the fourth leading cause of death in Western countries. About 25 million individuals worldwide are estimated each year to undergo major surgery, of which approximately 3 [...] Read more.
Health care-induced diseases constitute a fast-increasing problem. Just one type of these health care-associated infections (HCAI) constitutes the fourth leading cause of death in Western countries. About 25 million individuals worldwide are estimated each year to undergo major surgery, of which approximately 3 million will never return home from the hospital. Furthermore, the quality of life is reported to be significantly impaired for the rest of the lives of those who, during their hospital stay, suffered life-threatening infections/sepsis. Severe infections are strongly associated with a high degree of systemic inflammation in the body, and intimately associated with significantly reduced and malfunctioning GI microbiota, a condition called dysbiosis. Deranged composition and function of the gastrointestinal microbiota, occurring from the mouth to the anus, has been found to cause impaired ability to maintain intact mucosal membrane functions and prevent leakage of toxins — bacterial endotoxins, as well as whole bacteria or debris of bacteria, the DNA of which are commonly found in most cells of the body, often in adipocytes of obese individuals or in arteriosclerotic plaques. Foods rich in proteotoxins such as gluten, casein and zein, and proteins, have been observed to have endotoxin-like effects that can contribute to dysbiosis. About 75% of the food in the Western diet is of limited or no benefit to the microbiota in the lower gut. Most of it, comprised specifically of refined carbohydrates, is already absorbed in the upper part of the GI tract, and what eventually reaches the large intestine is of limited value, as it contains only small amounts of the minerals, vitamins and other nutrients necessary for maintenance of the microbiota. The consequence is that the microbiota of modern humans is greatly reduced, both in terms of numbers and diversity when compared to the diets of our paleolithic forebears and the individuals living a rural lifestyle today. It is the artificial treatment provided in modern medical care — unfortunately often the only alternative provided — which constitute the main contributors to a poor outcome. These treatments include artificial ventilation, artificial nutrition, hygienic measures, use of skin-penetrating devices, tubes and catheters, frequent use of pharmaceuticals; they are all known to severely impair the microbiomes in various locations of the body, which, to a large extent, are ultimately responsible for a poor outcome. Attempts to reconstitute a normal microbiome by supply of probiotics have often failed as they are almost always undertaken as a complement to — and not as an alternative to — existing treatment schemes, especially those based on antibiotics, but also other pharmaceuticals. Full article
(This article belongs to the Special Issue Enteral Nutrition)
Show Figures

Figure 1

Back to TopTop