Sign in to use this feature.

Years

Between: -

Subjects

remove_circle_outline
remove_circle_outline
remove_circle_outline
remove_circle_outline
remove_circle_outline
remove_circle_outline
remove_circle_outline
remove_circle_outline
remove_circle_outline

Journals

Article Types

Countries / Regions

Search Results (113)

Search Parameters:
Keywords = alert fatigue

Order results
Result details
Results per page
Select all
Export citation of selected articles as:
30 pages, 3274 KB  
Article
Stress-Based Fatigue Diagnosis of Wind Turbine Blades Using Physics-Informed AI Reduced-Order Modeling
by Jun-Yeop Lee, Minh-Chau Dinh and Seok-Ju Lee
Energies 2026, 19(1), 202; https://doi.org/10.3390/en19010202 - 30 Dec 2025
Viewed by 129
Abstract
This paper proposes an integrated, stress-based framework for fatigue diagnosis of wind turbine blades that is tailored to field deployments where detailed structural design information is unavailable. The approach combines a data-driven reduced-order model (ROM) for directional damage equivalent loads (DELs) with a [...] Read more.
This paper proposes an integrated, stress-based framework for fatigue diagnosis of wind turbine blades that is tailored to field deployments where detailed structural design information is unavailable. The approach combines a data-driven reduced-order model (ROM) for directional damage equivalent loads (DELs) with a physics-based Soderberg index and a one-class support vector machine (SVM) anomaly detector. The framework is implemented and evaluated using measurements from a 2 MW onshore turbine equipped with blade-root strain gauges and standard SCADA monitoring. Ten-minute operating windows are formed by synchronizing SCADA records with high-frequency strain data, converting strain to stress, and computing DELs via Rainflow counting for flapwise, edgewise, and torsional blade root directions. SCADA inputs are summarized by their 10 min statistics and augmented with yaw misalignment features; these are used to train LightGBM-based ROMs that map operating conditions to directional DELs. On an independent test set, the DEL-ROM achieves coefficients of determination of approximately 0.87, 0.99, and 0.99 for flapwise, edgewise, and torsional directions, respectively, with small absolute errors relative to the measured DELs. The Soderberg index is then used to define conservative Normal/Alert/Alarm classes based on representative material parameters, while a one-class SVM is trained on DEL- and stress-based fatigue features to learn the distribution of normal operation. A simple AND-normal/OR-abnormal rule combines the Soderberg class and SVM label into a hybrid diagnostic decision. Application to the field dataset shows that the proposed framework provides interpretable fatigue-safety margins and reliably highlights operating periods with elevated flapwise fatigue usage, demonstrating its suitability as a scalable building block for digital-twin-enabled condition monitoring and life-extension assessment of wind turbine blades. Full article
(This article belongs to the Special Issue Next-Generation Energy Systems and Renewable Energy Technologies)
Show Figures

Figure 1

19 pages, 453 KB  
Review
Can Glucose Alarm Fatigue Threaten the Absolute Clinical Benefit of Continuous Glucose Monitoring in Optimal Glucose Management in Children and Adolescents with Type 1 Diabetes? A Narrative Review
by Styliani Giza, Eleni P. Kotanidou, Vasiliki Rengina Tsinopoulou, Thekla Poukoulidou, Stergianna Ntouma and Assimina Galli-Tsinopoulou
Children 2025, 12(12), 1668; https://doi.org/10.3390/children12121668 - 8 Dec 2025
Viewed by 590
Abstract
Technology has brought about a revolution in the management of type 1 diabetes (T1D). The adoption of continuous glucose monitoring (CGM) and insulin pump therapy in the everyday life of children and adolescents with T1D is a real innovation and the most promising [...] Read more.
Technology has brought about a revolution in the management of type 1 diabetes (T1D). The adoption of continuous glucose monitoring (CGM) and insulin pump therapy in the everyday life of children and adolescents with T1D is a real innovation and the most promising choice for optimizing glycemic control in this population. The incorporation of an alarm system, including notifications, alerts and alarms and warning patients and their parents about glucose levels and upcoming events interfering with safety, is an invaluable additional tool for better targeting euglycemia. However, in parallel with the clinical benefits of alarm systems in ameliorating metabolic control parameters, alarm fatigue was recorded as a phenomenon, negatively affecting the everyday lives of patients and their caregivers, and as a cause for rejecting or abandoning CGM or pump therapy treatment. There are a few data concerning the frequency, consequences and methods of eliminating alarm fatigue among children. As a result, we have conducted a narrative review to briefly present the basic philosophy of the existing CGM alarm systems and their positive effect on glycemic management, and focus on alarm fatigue; definition, frequency, effect on quality of life and sleep, not only of T1D pediatric patients but also of their families, and methods of elimination. Efforts to achieve a more reliable and accurate alarm system and educate on adapting personalized limits and positively interpreting them may protect the T1D pediatric population from alarm fatigue and prevent rejection or incomplete use of CGM and insulin pump as the therapeutic choice, ensuring the best glycemic control. Full article
(This article belongs to the Section Pediatric Endocrinology & Diabetes)
Show Figures

Figure 1

16 pages, 1157 KB  
Article
User-Centered Redesign of Monitoring Alarms: A Pre–Post Study on Perception, Functionality, and Recognizability Following Real-Life Clinical Implementation
by Cynthia Hunn, Christoph B. Nöthiger, Julia Braun, Yoko Sen, Avery Sen, Samira Akbas, Matthias Hoffmann, Elena Neumann, Greta Gasciauskaite, David W. Tscholl and Tadzio R. Roche
Healthcare 2025, 13(23), 3033; https://doi.org/10.3390/healthcare13233033 - 24 Nov 2025
Viewed by 295
Abstract
Background: Auditory alarms in patient monitoring are vital for clinical safety, but their harsh acoustic properties and high frequency contribute to stress, alarm fatigue, and reduced acceptance among healthcare staff. In collaboration with Sen Sound, Philips redesigned its alarm sounds to reduce auditory [...] Read more.
Background: Auditory alarms in patient monitoring are vital for clinical safety, but their harsh acoustic properties and high frequency contribute to stress, alarm fatigue, and reduced acceptance among healthcare staff. In collaboration with Sen Sound, Philips redesigned its alarm sounds to reduce auditory harshness, particularly for low- and medium-priority alarms, while preserving the salience of high-priority alerts. This study evaluated the impact of these refined alarm sounds in a real-world clinical setting. Objective: The goal was to determine whether anesthesia professionals perceive the refined Philips alarm sounds as more pleasant, clinically appropriate, and reliably recognizable compared with the traditional sounds. Methods: We conducted a single-center, pre–post intervention study at the University Hospital Zurich, Switzerland. Anesthesia providers assessed traditional and refined Philips alarm sounds with respect to perceived sound appeal, perceived functionality, and recognition accuracy. The primary outcome (sound appeal) was tested for superiority; using mixed-effects regression models. Results: Seventy-seven participants completed both study phases. Refined alarm sounds significantly improved perceived sound appeal (mean difference +0.51; 95% CI, 0.37–0.64; p < 0.001), while perceived functionality showed a small decrease (mean difference −0.15; 95% CI, −0.27 to −0.03). Recognition accuracy for low- and medium-priority alarms was higher with traditional sounds (low: 95.2% vs. 87.5%, p = 0.002; medium: 81.1% vs. 62.0%, p < 0.001), while high-priority alarms were more accurately identified with refined sounds (89.0% vs. 81.4%, p = 0.002). Overall, 71% of participants preferred the refined sounds, and 92% supported further development. Conclusions: Refined alarm sounds reduced perceived harshness and improved auditory comfort for anesthesia providers, but were associated with slightly lower perceived functionality and mixed recognition accuracy. High-priority alarms were identified more reliably, whereas low- and medium-priority alarms were less distinctly recognized, indicating a limited trade-off between sound appeal and clarity that primarily affected lower-priority signals. These findings suggest that while refinement can enhance the auditory environment, further development, potentially incorporating auditory icons or voice-based alerts, will be needed to optimize both user experience and patient safety in clinical practice. Full article
(This article belongs to the Section Clinical Care)
Show Figures

Figure 1

17 pages, 1542 KB  
Article
Classification of Drowsiness and Alertness States Using EEG Signals to Enhance Road Safety: A Comparative Analysis of Machine Learning Algorithms and Ensemble Techniques
by Masoud Sistaninezhad, Saman Rajebi, Siamak Pedrammehr, Arian Shajari, Hussain Mohammed Dipu Kabir, Thuong Hoang, Stefan Greuter and Houshyar Asadi
Computers 2025, 14(12), 509; https://doi.org/10.3390/computers14120509 - 24 Nov 2025
Viewed by 662
Abstract
Drowsy driving is a major contributor to road accidents, as reduced vigilance degrades situational awareness and reaction control. Reliable assessment of alertness versus drowsiness can therefore support accident prevention. Key gaps remain in physiology-based detection, including robust identification of microsleep and transient vigilance [...] Read more.
Drowsy driving is a major contributor to road accidents, as reduced vigilance degrades situational awareness and reaction control. Reliable assessment of alertness versus drowsiness can therefore support accident prevention. Key gaps remain in physiology-based detection, including robust identification of microsleep and transient vigilance shifts, sensitivity to fatigue-related changes, and resilience to motion-related signal artifacts; practical sensing solutions are also needed. Using Electroencephalogram (EEG) recordings from the MIT-BIH Polysomnography Database (18 records; >80 h of clinically annotated data), we framed wakefulness–drowsiness discrimination as a binary classification task. From each 30 s segment, we extracted 61 handcrafted features spanning linear, nonlinear, and frequency descriptors designed to be largely robust to signal-quality variations. Three classifiers were evaluated—k-Nearest Neighbors (KNN), Support Vector Machine (SVM), and Decision Tree (DT)—alongside a DT-based bagging ensemble. KNN achieved 99% training and 80.4% test accuracy; SVM reached 80.0% and 78.8%; and DT obtained 79.8% and 78.3%. Data standardization did not improve performance. The ensemble attained 100% training and 84.7% test accuracy. While these results indicate strong discriminative capability, the training–test gap suggests overfitting and underscores the need for validation on larger, more diverse cohorts to ensure generalizability. Overall, the findings demonstrate the potential of machine learning to identify vigilance states from EEG. We present an interpretable EEG-based classifier built on clinically scored polysomnography and discuss translation considerations; external validation in driving contexts is reserved for future work. Full article
(This article belongs to the Special Issue AI for Humans and Humans for AI (AI4HnH4AI))
Show Figures

Figure 1

692 KB  
Proceeding Paper
Innovations in Wearable Glucose Sensors and Integrated Systems for Personalized Type 1 Diabetes Management: Clinical Evidence and Patient Acceptance
by Anxo Carreira-Casais and Antia G. Pereira
Eng. Proc. 2025, 118(1), 79; https://doi.org/10.3390/ECSA-12-26569 - 7 Nov 2025
Viewed by 113
Abstract
Type 1 diabetes (T1D) management is increasingly enhanced by wearable glucose sensors (WGSs) integrated with artificial intelligence (AI) that combine multiple physiological parameters—such as heart rate, galvanic skin response, body temperature, and physical activity—to predict glucose fluctuations more accurately. Noninvasive sensor technologies, including [...] Read more.
Type 1 diabetes (T1D) management is increasingly enhanced by wearable glucose sensors (WGSs) integrated with artificial intelligence (AI) that combine multiple physiological parameters—such as heart rate, galvanic skin response, body temperature, and physical activity—to predict glucose fluctuations more accurately. Noninvasive sensor technologies, including optical and sweat-based methods, show promise in reducing patient discomfort but still require further clinical validation to confirm reliability. Recent clinical data demonstrate significant potential for these advanced WGS technologies, with substantial improvements in glycemic control and overall disease management reported among all surveyed patients. Insulin pumps integrated with continuous glucose monitoring form “artificial pancreas” systems that automatically adjust insulin delivery in real time, improving patient convenience and metabolic outcomes. Despite progress, challenges remain related to response latency, device interoperability, and adaptation to abrupt physiological changes. According to our results, patient acceptance of WGS-based treatments is high, with nearly all individuals willing to adopt these technologies. Initial reluctance is mostly observed during the first weeks, coinciding with the AI algorithm’s calibration and learning phase; however, adherence increases significantly once this period concludes. In conclusion, these integrated technologies represent a practical shift toward personalized, proactive T1D care. Their successful implementation depends on overcoming technical and ethical challenges while addressing psychological factors such as alert fatigue, particularly in vulnerable populations. Full article
Show Figures

Figure 1

25 pages, 847 KB  
Systematic Review
AI-Augmented SOC: A Survey of LLMs and Agents for Security Automation
by Siddhant Srinivas, Brandon Kirk, Julissa Zendejas, Michael Espino, Matthew Boskovich, Abdul Bari, Khalil Dajani and Nabeel Alzahrani
J. Cybersecur. Priv. 2025, 5(4), 95; https://doi.org/10.3390/jcp5040095 - 5 Nov 2025
Cited by 1 | Viewed by 6552
Abstract
The increasing volume, velocity, and sophistication of cyber threats have placed immense pressure on modern Security Operations Centers (SOCs). Traditional rule-based and manual processes are proving insufficient, leading to alert fatigue, delayed responses, high false-positive rates, analyst dependency, and escalating operational costs. Recent [...] Read more.
The increasing volume, velocity, and sophistication of cyber threats have placed immense pressure on modern Security Operations Centers (SOCs). Traditional rule-based and manual processes are proving insufficient, leading to alert fatigue, delayed responses, high false-positive rates, analyst dependency, and escalating operational costs. Recent advancements in Artificial Intelligence (AI) offer new opportunities to transform SOC workflows through automation and augmentation. Large Language Models (LLMs) and autonomous AI agents have shown strong potential in enhancing capabilities such as log summarization, alert triage, threat intelligence, incident response, report generation, asset discovery, and vulnerability management. This paper reviews recent developments in the application of LLMs and AI agents across these SOC functions, introducing a taxonomy that organizes their roles and capabilities within operational pipelines. While these technologies improve detection accuracy, response time, and analyst support, challenges persist, including model interpretability, adversarial robustness, integration with legacy systems, and the risk of hallucinations or data leakage. A detailed capability-maturity model outlines the levels of integration with SOC tasks. This survey synthesizes trends, identifies persistent limitations, and outlines future directions for trustworthy, explainable, and safe AI integration in SOC environments. Full article
(This article belongs to the Section Security Engineering & Applications)
Show Figures

Figure 1

13 pages, 1309 KB  
Article
Climate-Related Heat Stress and Psychological Outcomes in Self-Employed Delivery Workers: Evidence from Brasília, Brazil
by Carlos Manoel Lopes Rodrigues and Lígia Abreu Gomes Cruz
Int. J. Environ. Res. Public Health 2025, 22(11), 1666; https://doi.org/10.3390/ijerph22111666 - 3 Nov 2025
Viewed by 1323
Abstract
This study examines whether daily heat exposure worsens psychological well-being among self-employed motorcycle delivery workers in Brasília, Brazil. Using ecological momentary assessment over 15 consecutive days in August 2025, 45 workers were recruited and 30 (66.7%) completed twice-daily mobile prompts (12:00 and 18:00) [...] Read more.
This study examines whether daily heat exposure worsens psychological well-being among self-employed motorcycle delivery workers in Brasília, Brazil. Using ecological momentary assessment over 15 consecutive days in August 2025, 45 workers were recruited and 30 (66.7%) completed twice-daily mobile prompts (12:00 and 18:00) rating stress, fatigue, mood, and perceived heat (1–5 scales) and reporting kilometers traveled. Environmental data (temperature, relative humidity, barometric pressure) were paired from the INMET Brasília station. Linear regressions with cluster-robust standard errors by participant tested associations. Higher temperature was consistently related to greater strain: each +1 °C was associated with higher stress (β = 0.196, 95% CI 0.179–0.213), higher fatigue (β = 0.289, 95% CI 0.284–0.295), and worse mood (β = 0.149, 95% CI 0.130–0.168). Adding relative humidity yielded small but reliable partial effects (lower stress and better mood, yet higher fatigue) amid strong dry-season collinearity between temperature and humidity. The findings indicate that even modest day-to-day warming corresponds to measurable deterioration in psychological outcomes in a precarious, outdoor, platform-mediated workforce. Policies that expand hydration and shaded rest access, integrate heat indices into alerts, and adapt platform scheduling to reduce peak-heat exposure may mitigate risk. Full article
(This article belongs to the Special Issue Sustainable Work Environment and Occupational Well-Being)
Show Figures

Figure 1

24 pages, 6995 KB  
Article
Research on Driver Fatigue Detection in Real Driving Environments Based on Semi-Dry Electrodes with Automatic Conductive Fluid Replenishment
by Fuwang Wang, Yuanhao Zhang, Weijie Song and Xiaolei Zhang
Sensors 2025, 25(21), 6687; https://doi.org/10.3390/s25216687 - 1 Nov 2025
Viewed by 648
Abstract
Driving fatigue poses a serious threat to road safety. To detect fatigue accurately and thereby improve vehicle safety, this paper proposes a novel semi-dry electrode with the ability to automatically replenish the conductive fluid for monitoring driving fatigue. This semi-dry electrode not only [...] Read more.
Driving fatigue poses a serious threat to road safety. To detect fatigue accurately and thereby improve vehicle safety, this paper proposes a novel semi-dry electrode with the ability to automatically replenish the conductive fluid for monitoring driving fatigue. This semi-dry electrode not only integrates the advantages of both wet and dry electrodes but also incorporates an automatic conductive fluid replenishment mechanism. This design significantly extends the operational lifespan of the electrode while mitigating the limitations of manual replenishment, particularly the risk of signal interference. Additionally, this study adopts a transfer learning approach to detect driving fatigue by analyzing electroencephalography (EEG) signals. The experimental results indicate that this method effectively addresses the issue of data sparsity in real-time fatigue monitoring, overcomes the limitations of traditional algorithms, shows strong generalization performance and cross-domain adaptability, and achieves faster response times with enhanced accuracy. The semi-dry electrode and transfer learning algorithm proposed in this study can provide rapid and accurate detection of driving fatigue, thereby enabling timely alerts or interventions. This approach effectively mitigates the risk of traffic accidents and enhances both vehicle and road traffic safety. Full article
(This article belongs to the Section Biomedical Sensors)
Show Figures

Figure 1

13 pages, 686 KB  
Review
Modafinil for Promoting Wakefulness in Critically Ill Patients: Current Evidence and Perspectives
by Sotirios Kakavas and Dimitrios Karayiannis
Clocks & Sleep 2025, 7(4), 62; https://doi.org/10.3390/clockssleep7040062 - 27 Oct 2025
Viewed by 3111
Abstract
Critically ill patients are predisposed to developing cognitive dysfunction, excessive daytime sleepiness (EDS), and fatigue during their stay in the intensive care unit (ICU). Modafinil, a wakefulness-promoting agent, has demonstrated potential benefits in enhancing alertness, cognitive performance, and activity levels in various clinical [...] Read more.
Critically ill patients are predisposed to developing cognitive dysfunction, excessive daytime sleepiness (EDS), and fatigue during their stay in the intensive care unit (ICU). Modafinil, a wakefulness-promoting agent, has demonstrated potential benefits in enhancing alertness, cognitive performance, and activity levels in various clinical populations. The present narrative review aims to systematically evaluate the existing literature regarding the administration of modafinil for the treatment of EDS and fatigue in the ICU context. A comprehensive literature search was performed using the Embase, MEDLINE, Web of Science, and Google Scholar databases, covering publications up to 20 June 2025. Studies investigating the use of modafinil to improve wakefulness in ICU patients were identified. A total of nine relevant studies were included, comprising two randomized controlled trials (RCTs), two case series, and five retrospective cohort studies (n = 950 patients). Four of these studies focused on patients with traumatic brain injury or post-stroke conditions, whereas the remaining studies addressed heterogeneous ICU populations. Preliminary evidence indicates that modafinil may enhance wakefulness in selected critically ill patients and potentially facilitate their participation in rehabilitative interventions, such as physical therapy. Nonetheless, robust conclusions regarding efficacy and safety remain limited by the small sample sizes and methodological constraints of the available studies. Consequently, further large-scale RCTs are warranted to elucidate the therapeutic role of modafinil in the management of EDS and hypoactivity among ICU patients. Full article
(This article belongs to the Section Disorders)
Show Figures

Figure 1

26 pages, 1654 KB  
Article
Context-Aware Alerting in Elderly Care Facilities: A Hybrid Framework Integrating LLM Reasoning with Rule-Based Logic
by Nazmun Nahid, Md Atiqur Rahman Ahad and Sozo Inoue
Sensors 2025, 25(21), 6560; https://doi.org/10.3390/s25216560 - 24 Oct 2025
Viewed by 1101
Abstract
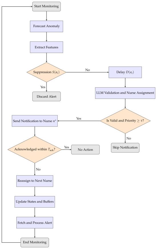
The rising demand for elderly care amid ongoing nursing shortages has highlighted the limitations of conventional alert systems, which frequently generate excessive alerts and contribute to alarm fatigue. The objective of this study is to develop a hybrid, context-aware nurse alerting framework for [...] Read more.
The rising demand for elderly care amid ongoing nursing shortages has highlighted the limitations of conventional alert systems, which frequently generate excessive alerts and contribute to alarm fatigue. The objective of this study is to develop a hybrid, context-aware nurse alerting framework for long-term care (LTC) facilities that minimizes redundant alarms, reduces alarm fatigue, and enhances patient safety and caregiving balance during multi-person care scenarios such as mealtimes. To do so, we aimed to intelligently suppress, delay, and validate alerts by integrating rule-based logic with Large Language Model (LLM)-driven semantic reasoning. We conducted an experimental study in a real-world LTC environment involving 28 elderly residents (6 high, 8 medium, and 14 low care levels) and four nurses across three rooms over seven days. The proposed system utilizes video-derived skeletal motion, care-level annotations, and dynamic nurse–elderly proximity for decision making. Statistical analyses were performed using F1 score, accuracy, false positive rate (FPR), and false negative rate (FNR) to evaluate performance improvements. Compared to the baseline where all nurses were notified (100% alarm load), the proposed method reduced average alarm load to 27.5%, achieving a 72.5% reduction, with suppression rates reaching 100% in some rooms for some nurses. Performance metrics further validate the system’s effectiveness: the macro F1 score improved from 0.18 (baseline) to 0.97, while accuracy rose from 0.21 (baseline) to 0.98. Compared to the baseline error rates (FPR 0.20, FNR 0.79), the proposed method achieved drastically lower values (FPR 0.005, FNR 0.023). Across both spatial (room-level) and temporal (day-level) validations, the proposed approach consistently outperformed baseline and purely rule-based methods. These findings demonstrate that the proposed approach effectively minimizes false alarms while maintaining strong operational efficiency. By integrating rule-based mechanisms with LLM-based contextual reasoning, the framework significantly enhances alert accuracy, mitigates alarm fatigue, and promotes safer, more sustainable, and human-centered care practices, making it suitable for practical deployment within real-world long-term care environments. Full article
(This article belongs to the Section Biomedical Sensors)
Show Figures

Figure 1

16 pages, 3190 KB  
Article
Effects of Seat Vibration on Biometric Signals and Postural Stability in a Simulated Autonomous Driving Environment
by Emi Yuda, Yutaka Yoshida, Kunio Sato, Hideki Sakamoto and Makoto Takahashi
Sensors 2025, 25(19), 6039; https://doi.org/10.3390/s25196039 - 1 Oct 2025
Viewed by 852
Abstract
This study investigated the physiological effects of seat vibration during prolonged sitting in a simulated autonomous driving environment. Eleven healthy participants (3 young adults and 8 older adults) viewed a 120-min highway driving video under two conditions: rhythmic seat vibration (2 Hz, mimicking [...] Read more.
This study investigated the physiological effects of seat vibration during prolonged sitting in a simulated autonomous driving environment. Eleven healthy participants (3 young adults and 8 older adults) viewed a 120-min highway driving video under two conditions: rhythmic seat vibration (2 Hz, mimicking natural respiration) and no vibration. Physiological and behavioral metrics—including Psychomotor Vigilance Task (PVT), seat pressure distribution, heart rate variability (HRV), body acceleration, and skin temperature—were assessed across three phases. Results demonstrated that seat vibration significantly enhanced parasympathetic activity, as evidenced by increased HF power and decreased LF/HF ratio (p < 0.05), suggesting reduced autonomic stress. Additionally, seated posture remained more stable under vibration, with reduced asymmetry and sway, while the no-vibration condition showed time-dependent postural degradation. Interestingly, skin surface temperature was lower in the vibration condition (p < 0.001), indicating a possible thermoregulatory mechanism. In contrast, PVT performance revealed more false starts in the vibration condition, particularly among older adults, suggesting that vibration may not enhance—and could slightly impair—cognitive alertness. These findings suggest that low-frequency seat vibration can support physiological stability and postural control during prolonged sedentary conditions, such as in autonomous vehicles. However, its effects on vigilance appear limited and age-dependent. Overall, rhythmic vibration may contribute to enhancing passenger comfort and reducing fatigue-related risks, particularly in older individuals. Future work should explore adaptive vibration strategies to balance physiological relaxation and cognitive alertness in mobility environments. Full article
(This article belongs to the Section Intelligent Sensors)
Show Figures

Figure 1

21 pages, 569 KB  
Review
Wearables in Healthcare Organizations: Implications for Occupational Health, Organizational Performance, and Economic Outcomes
by Daniele Virgillito, Pierluigi Catalfo and Caterina Ledda
Healthcare 2025, 13(18), 2289; https://doi.org/10.3390/healthcare13182289 - 12 Sep 2025
Cited by 1 | Viewed by 2237
Abstract
Background: Healthcare organizations face major challenges in protecting staff health and ensuring business continuity, particularly in high-risk settings. Wearable technologies are emerging tools to monitor occupational health indicators, improve staff safety, and strengthen organizational resilience. Objectives: This scoping review aimed to [...] Read more.
Background: Healthcare organizations face major challenges in protecting staff health and ensuring business continuity, particularly in high-risk settings. Wearable technologies are emerging tools to monitor occupational health indicators, improve staff safety, and strengthen organizational resilience. Objectives: This scoping review aimed to map the current evidence on wearable technologies in healthcare, focusing on their impact on occupational health, staff safety, and economic outcomes, as well as barriers and facilitators to their adoption. Methods: A systematic search was conducted in PubMed, Scopus, Web of Science, Embase, CINAHL, sources from inception to July 2025. Studies were included if they evaluated wearable technologies used by healthcare workers and assessed outcomes related to occupational health, organizational resilience, absenteeism, presenteeism, or cost-effectiveness. The review followed the Arksey and O’Malley framework and PRISMA-ScR guidelines. Results: 31 studies met the inclusion criteria. Most were pilot or feasibility studies; only two randomized controlled trials were identified. The wearable technologies evaluated included continuous physiological monitoring devices, real-time location systems, hands-free communication tools, and consumer-grade devices. Evidence suggests potential benefits in improving staff safety, reducing stress and burnout, and enhancing workflow efficiency. However, economic evidence was limited and outcomes varied considerably. Barriers included alert fatigue, privacy concerns, interoperability challenges, and limited staff engagement. Facilitators included leadership support, user-centered design, and adequate infrastructure. Conclusions: Wearable technologies show promise for supporting occupational health and organizational resilience in healthcare, but evidence remains fragmented. Full article
(This article belongs to the Section Artificial Intelligence in Healthcare)
Show Figures

Figure 1

16 pages, 810 KB  
Article
Caffeine Intake Mediates the Relationship Between Problematic Overstudying and Psychological Distress
by Oliwia Kosecka, Edyta Charzyńska, Stanisław K. Czerwiński, Agata Rudnik and Paweł A. Atroszko
Nutrients 2025, 17(17), 2845; https://doi.org/10.3390/nu17172845 - 31 Aug 2025
Viewed by 6429
Abstract
Background: Problematic overstudying has been conceptualized as an addictive behavior (study addiction) and an early form of work addiction. The majority of students showing compulsive studying behaviors experience chronic and high stress and symptoms of generalized anxiety disorder. Caffeine is a widely used [...] Read more.
Background: Problematic overstudying has been conceptualized as an addictive behavior (study addiction) and an early form of work addiction. The majority of students showing compulsive studying behaviors experience chronic and high stress and symptoms of generalized anxiety disorder. Caffeine is a widely used stimulant that enhances alertness and cognitive performance, especially under fatigue. University students, particularly those exhibiting problematic overstudying, may consume more caffeine to improve academic performance. Previous research has shown that caffeine consumption is positively associated with perceived stress and anxiety. This study examined the mediating role of caffeine consumption in the relationship between problematic overstudying and psychological distress (perceived stress, anxiety, and depression) among university students. Methods: Sample 1 consisted of 436 university students, and Sample 2 included 3421 students. The Bergen Study Addiction Scale, Perceived Stress Scale-4, and a measure of average daily caffeine consumption were used. Results: Results showed that caffeine consumption partially mediated the relationship between problematic overstudying and perceived stress. Students who study compulsively tended to consume more caffeine, which was, in turn, associated with higher perceived stress. This finding was replicated across both samples, and in the second, larger sample, caffeine intake also mediated between problematic overstudying and anxiety and depression. Conclusions: Excessive caffeine use among students who manifest problematic overstudying may increase their risk of developing, or aggravate existing, symptoms of anxiety or mood disorders. Limiting caffeine intake and promoting healthy alternatives, such as rest and recovery, is recommended to support mental health in this population. Full article
(This article belongs to the Section Nutritional Epidemiology)
Show Figures

Figure 1

13 pages, 1665 KB  
Article
Development of a Prediction Model for Severe Hypoglycemia in Children and Adolescents with Type 1 Diabetes: The Epi-GLUREDIA Study
by Antoine Harvengt, Marie Bastin, Cédric Toussaint, Maude Beckers, Thibault Helleputte and Philippe Lysy
Nutrients 2025, 17(16), 2610; https://doi.org/10.3390/nu17162610 - 12 Aug 2025
Cited by 1 | Viewed by 1457
Abstract
Background: Severe hypoglycemia (SH) is a critical complication in children and adolescents with type 1 diabetes (T1D), associated with cognitive impairment, coma, and significant psychosocial burden. Despite advances in glucose monitoring, predicting SH remains challenging, as most models focus on milder hypoglycemic events. [...] Read more.
Background: Severe hypoglycemia (SH) is a critical complication in children and adolescents with type 1 diabetes (T1D), associated with cognitive impairment, coma, and significant psychosocial burden. Despite advances in glucose monitoring, predicting SH remains challenging, as most models focus on milder hypoglycemic events. Objective: To develop a machine learning model for early prediction of SH using continuous glucose monitoring (CGM) data in children and adolescent T1D patients. Methodology: This retrospective study analyzed CGM data from 67 patients (37 SH episodes, 1430 non-SH segments). Glycemic curves were segmented into 5-day windows, and 21 features were extracted, including glycemic mean, variability, time below range (TBR < 60 mg/dL), and PCA components of glucose trends. A support vector machine (SVM) model was trained using repeated cross-validation to predict SH 15 min before onset. Model performance was evaluated using sensitivity, specificity, balanced classification rate (BCR), and area under the ROC curve (AUC). Results: The model achieved robust performance, with a median AUC of 90% (IQR: 87–93%) and median BCR of 84% (IQR: 80–89%). Sensitivity and specificity exceeded 80%, demonstrating reliable detection of impending SH. However, the positive predictive value (PPV) was low (12%), with false alarms frequently triggered during descending glucose trends or near-hypoglycemic values (end glucose <54 mg/dL). SH episodes were stratified into two subgroups: group 1 (<45 mg/dL, n = 26) and group 2 (>52 mg/dL, n = 15). Notably, false alarms occurred at a median interval of 25 days, minimizing alarm fatigue. Conclusions: These findings confirm the feasibility of SH prediction in clinical practice, prioritizing high-risk events over milder hypoglycemia. By alerting patients and medical teams early on, this tool could facilitate individualized treatment adjustments, reduce the risk of serious hypoglycemic events, and thus contribute to more personalized management of pediatric diabetes, while improving patients’ quality of life. Full article
Show Figures

Figure 1

31 pages, 3210 KB  
Systematic Review
The Mind-Wandering Phenomenon While Driving: A Systematic Review
by Gheorghe-Daniel Voinea, Florin Gîrbacia, Răzvan Gabriel Boboc and Cristian-Cezar Postelnicu
Information 2025, 16(8), 681; https://doi.org/10.3390/info16080681 - 8 Aug 2025
Viewed by 4210
Abstract
Mind wandering (MW) is a significant safety risk in driving, yet research on its scope, underlying mechanisms, and mitigation strategies remains fragmented across disciplines. In this review guided by the PRISMA framework, we analyze findings from 64 empirical studies to address these factors. [...] Read more.
Mind wandering (MW) is a significant safety risk in driving, yet research on its scope, underlying mechanisms, and mitigation strategies remains fragmented across disciplines. In this review guided by the PRISMA framework, we analyze findings from 64 empirical studies to address these factors. The presented study quantifies the prevalence of MW in naturalistic and simulated driving environments and shows its impact on driving behaviors. We document its negative effects on braking reaction times and lane-keeping consistency, and we assess recent advancements in objective detection methods, including EEG signatures, eye-tracking metrics, and physiological markers. We also identify key cognitive and contextual risk factors, including high perceived risk, route familiarity, and driver fatigue, which increase MW episodes. Also, we survey emergent countermeasures, such as haptic steering wheel alerts and adaptive cruise control perturbations, designed to sustain driver engagement. Despite these advancements, the MW research shows persistent challenges, including methodological heterogeneity that limits cross-study comparisons, a lack of real-world validation of detection algorithms, and a scarcity of long-term field trials of interventions. Our integrated synthesis, therefore, outlines a research agenda prioritizing harmonized measurement protocols, on-road algorithm deployment, and rigorous evaluation of countermeasures under naturalistic driving conditions. Full article
(This article belongs to the Section Information and Communications Technology)
Show Figures

Figure 1

Back to TopTop