Sign in to use this feature.

Years

Between: -

Subjects

remove_circle_outline
remove_circle_outline
remove_circle_outline
remove_circle_outline
remove_circle_outline
remove_circle_outline
remove_circle_outline

Journals

Article Types

Countries / Regions

Search Results (14)

Search Parameters:
Keywords = airport throughput optimization

Order results
Result details
Results per page
Select all
Export citation of selected articles as:
14 pages, 709 KB  
Article
Infrastructure-Driven Performance Effects in Airport Stand Allocation: A Simulation-Based Analysis of Configuration Impact on System Capacity at International Airports
by Edina Jenčová, Peter Hanák and Marek Hanzlík
Appl. Sci. 2026, 16(8), 3656; https://doi.org/10.3390/app16083656 - 8 Apr 2026
Viewed by 127
Abstract
Airport stand allocation research has traditionally focused on optimizing assignments within fixed infrastructure configurations, while strategic decisions regarding stand category composition remain underexplored. This study investigates how different proportional distributions of stand categories affect system-level performance under high traffic demand at international airports. [...] Read more.
Airport stand allocation research has traditionally focused on optimizing assignments within fixed infrastructure configurations, while strategic decisions regarding stand category composition remain underexplored. This study investigates how different proportional distributions of stand categories affect system-level performance under high traffic demand at international airports. A discrete-event simulation model implemented in MATLAB evaluates fifteen infrastructure configurations with varying distributions of small, medium, and large stands, classified according to the ICAO Annex 14. The model employed a first-come–first-served allocation logic to isolate infrastructure-driven effects from algorithmic decision-making. System throughput was measured through acceptance and rejection rates, disaggregated by aircraft stand category. Acceptance rates ranged from 33% to 92% across tested configurations, demonstrating pronounced sensitivity to stand composition. Balanced configurations consistently outperformed asymmetric alternatives. Insufficient stand availability in any single category led to concentrated rejection patterns and non-linear performance degradation; excess capacity in unconstrained categories could not compensate for shortfalls in constrained ones. Proportionality across stand categories is identified as a critical determinant of infrastructure robustness. The proposed simulation framework provides a computationally efficient tool for early-stage (pre-operational planning phase) infrastructure screening, supporting informed strategic capacity decisions prior to detailed operational optimization. Full article
Show Figures

Figure 1

27 pages, 22029 KB  
Article
Evaluating the Siphon Effect on Airport Cluster Resilience Using Accessibility and a Benchmark System for Sustainable Development
by Xinglong Wang, Weiqi Lin, Hao Yin and Fang Sun
Sustainability 2025, 17(15), 7013; https://doi.org/10.3390/su17157013 - 1 Aug 2025
Viewed by 1324
Abstract
The siphon effect between airports has amplified the polarization in passenger throughput, undermining the balanced development and sustainability of airport clusters. The airport siphon effect occurs when one airport attracts a disproportionate share of passengers, concentrating traffic at the expense of others, which [...] Read more.
The siphon effect between airports has amplified the polarization in passenger throughput, undermining the balanced development and sustainability of airport clusters. The airport siphon effect occurs when one airport attracts a disproportionate share of passengers, concentrating traffic at the expense of others, which affects the overall resilience of the entire airport cluster. To address this issue, this study proposes a siphon index, expands the range of ground transportation options for passengers, and establishes a zero-siphon model to assess the impact of siphoning on the resiliency of airport clusters. Using this framework, four major airport clusters in China were selected as research subjects, with regional aviation accessibility serving as a measure of resilience. The results showed that among the four airport clusters, the siphon effect is most pronounced in the Guangzhou region. To explore the implications of this effect further, three airport disruption scenarios were simulated to assess the resilience of the Pearl River Delta airport cluster. The results indicated that the intensity and timing of disruptive events significantly affect airport cluster resilience, with hub airports being particularly sensitive. This study analyzes the risks associated with excessive route concentration, providing policymakers with critical insights to enhance the sustainability, equity, and resilience of airport clusters. The proposed strategies facilitate coordinated infrastructure development, optimized air–ground intermodal connectivity, and risk mitigation. These measures contribute to building more sustainable and adaptive aviation networks in rapidly urbanizing regions. Full article
Show Figures

Figure 1

21 pages, 2533 KB  
Article
Application of the Holt–Winters Model in the Forecasting of Passenger Traffic at Szczecin–Goleniów Airport (Poland)
by Natalia Drop and Adriana Bohdan
Sustainability 2025, 17(14), 6407; https://doi.org/10.3390/su17146407 - 13 Jul 2025
Cited by 2 | Viewed by 2940
Abstract
Accurate short-term passenger forecasts help regional airports align capacity with demand and plan investments effectively. Drawing on quarterly traffic data for 2010–2024 supplied by the Polish Civil Aviation Authority, this study employs Holt–Winters exponential smoothing to predict passenger volumes at Szczecin–Goleniów Airport for [...] Read more.
Accurate short-term passenger forecasts help regional airports align capacity with demand and plan investments effectively. Drawing on quarterly traffic data for 2010–2024 supplied by the Polish Civil Aviation Authority, this study employs Holt–Winters exponential smoothing to predict passenger volumes at Szczecin–Goleniów Airport for 2025. Additive and multiplicative formulations were parameterized with Excel Solver, using the mean absolute percentage error to identify the better-fitting model. The additive version captured both the steady post-pandemic recovery and pronounced seasonal peaks, indicating that passenger throughput is likely to rise modestly year on year, with the highest loads expected in the summer quarter and the lowest in early spring. These findings suggest the airport should anticipate continued growth and consider adjustments to terminal capacity, apron allocation, and staffing schedules to maintain service quality. Because the Holt–Winters method extrapolates historical patterns and does not incorporate external shocks—such as economic downturns, policy changes, or public health crises—its projections are most reliable over the short horizon examined and should be complemented by scenario-based analyses in future work. This study contributes to sustainable airport management by providing a reproducible, data-driven forecasting framework that can optimize resource allocation with minimal environmental impact. Full article
Show Figures

Figure 1

16 pages, 1140 KB  
Article
Study on Green Airport Construction and Aviation Pollution Control: A Case Study of Four International Airports
by Shiguo Deng, Shuolei Zhou, Li Zhang and Jiani Zhao
Atmosphere 2025, 16(3), 261; https://doi.org/10.3390/atmos16030261 - 24 Feb 2025
Cited by 2 | Viewed by 2628
Abstract
In the era of globalization and information technology, the aviation industry has experienced rapid growth. However, the increase in flight numbers has exacerbated environmental issues such as exhaust emissions and noise pollution, raising significant concerns across society. This paper aims to explore the [...] Read more.
In the era of globalization and information technology, the aviation industry has experienced rapid growth. However, the increase in flight numbers has exacerbated environmental issues such as exhaust emissions and noise pollution, raising significant concerns across society. This paper aims to explore the current state of environmental pollution within the aviation industry and propose solutions to promote the development of green airports and effective pollution control measures. This study primarily employs a literature analysis. Initially, a preliminary evaluation index system was established to represent various aspects of aviation pollution. The system was then refined and optimized using the entropy weight method. Subsequently, kernel density estimation and Moran index methods are applied to analyze the temporal and spatial trends in the evaluation indicators. An empirical study is conducted to investigate the degree of endogenous correlation and lag effects among the indices. The results are as follows: (1) Regional neutrality in pollution indicators. The spatial autocorrelation test reveals a lack of significant spatial correlation among the studied aviation environmental pollution indicators, indicating that these variables maintain a degree of regional neutrality. (2) Cargo throughput affects aviation environmental pollution. The PVAR model analysis highlights that cargo throughput has a significant self-impact on aviation environmental pollution, indicating that monitoring and managing cargo operations could be crucial in predicting and mitigating future pollution levels. Full article
(This article belongs to the Special Issue Transport, Transformation and Mitigation of Air Pollutants)
Show Figures

Figure 1

18 pages, 2176 KB  
Article
Sustainable Governance for Promotional Market Competitiveness in Chinese Airports after COVID-19
by Yongrok Choi, Siyu Li and Wenying Zhao
Sustainability 2024, 16(11), 4713; https://doi.org/10.3390/su16114713 - 31 May 2024
Cited by 2 | Viewed by 1588
Abstract
Like many countries, China’s airports faced severe operational challenges after the COVID-19 outbreak. However, this predicament has been better mitigated by the Chinese government’s strong support for the aviation industry. However, whether this supportive policy can ensure the sustainable development of the industry [...] Read more.
Like many countries, China’s airports faced severe operational challenges after the COVID-19 outbreak. However, this predicament has been better mitigated by the Chinese government’s strong support for the aviation industry. However, whether this supportive policy can ensure the sustainable development of the industry needs to be further evaluated. In order to better understand the role of government promotional policies, this paper attempts to explore the driving mechanisms behind the sustainable development performance of Chinese airports. Using the bootstrap Data Envelopment Analysis (DEA) methodology, this study evaluates the operational efficiency of 43 major airports over the period from 2015 to 2022. The efficiency scores are compared with the regional distributions of supply and demand factors, as well as the different sizes based on their annual passenger throughput. The overall operational efficiency showed a fluctuating trend of an initial increase followed by a decline due to COVID-19, with significant regional disparities in airport efficiency. Regional differences are evident, with the eastern region having the highest efficiency value of 0.719, while the central region has the lowest efficiency of 0.594. The findings show that airports in the eastern region perform the best due to the proactive market support with rapidly increasing logistics demand, while airports in the west and northeast regions supported by the strong promotional policies follow closely in terms of operational efficiency. In contrast, airports in the central region are much less efficient due to the lack of market or policy support. To analyze more precisely this conflict on the governance, further analyses show that airport size also has a significant impact on the operational efficiency. Larger airports are typically more efficient, while smaller airports are less efficient, implying the market demand is slightly better to promote the airport operational efficiency than the promotional policies. These findings help us to gain a deeper understanding of the mechanism in the sustainable governance behind the operational efficiency of airports and suggest that more market-oriented appropriate policy direction is required to enhance the competitiveness of the aviation industry. These findings offer valuable insights for policymakers and stakeholders of the developing countries as well, underlining the necessity not for supply-driven policies, but for the demand–pull efforts to optimize resource allocation and adapt to evolving market dynamics. Full article
Show Figures

Figure 1

11 pages, 1060 KB  
Article
An Optimization Model for Flight Rescheduling from an Airport’s Centralized Perspective for Better Management of Demand and Capacity Utilization
by Abbas Seifi, Kumaraswamy Ponnambalam, Anna Kudiakova and Lisa Aultman-Hall
Computation 2024, 12(5), 98; https://doi.org/10.3390/computation12050098 - 11 May 2024
Cited by 3 | Viewed by 3971
Abstract
Over-capacity flight scheduling by commercial airlines due to the surging demand in recent years creates congestion and significant delays at major airports. This attitude towards maximizing throughput calls for tactical flight rescheduling to comply with airports’ capacity limitations and distribute the peak hour [...] Read more.
Over-capacity flight scheduling by commercial airlines due to the surging demand in recent years creates congestion and significant delays at major airports. This attitude towards maximizing throughput calls for tactical flight rescheduling to comply with airports’ capacity limitations and distribute the peak hour demand over the course of a day. Such displacements of flights may cause significant problems and costs for airlines and some cancellations or missed connections for passengers. This paper presents an optimization model for flight rescheduling at a schedule-coordinated airport to minimize congestion and flight delays at peak hours. The optimization model is used to make better scheduling intervention decisions considering airport resource constraints and safety of operation. A simulation algorithm is also developed to replicate arrival and departure processes in such an airport. The simulation adheres to a first come first served (FCFS) discipline and enforces runway capacity constraints and minimum turnaround times. We compare the delays caused by an ad hoc FCFS operation with those of the optimization model. Computational results from a case study demonstrate that a reduction of 52.6% and 61% in total delay times for arrival and departure flights, respectively, can be achieved. The optimization model also facilitates the implementation of a collaborative decision-making system for better coordination of airport traffic flow management with commercial airlines. Full article
(This article belongs to the Section Computational Engineering)
Show Figures

Figure 1

16 pages, 471 KB  
Article
A Methodology for Assessing Capacity of the Terminal Maneuvering Area Based on Service Resource Equilibrium
by Qifeng Mou, Ze Yang and Liming Zhang
Aerospace 2023, 10(10), 894; https://doi.org/10.3390/aerospace10100894 - 19 Oct 2023
Cited by 1 | Viewed by 3078
Abstract
To effectively estimate and optimize the airport terminal maneuvering area throughput based on the equilibrium of air traffic service resource supply and demand, this research proposes an approach to assess terminal maneuvering area capacity from the perspective of air traffic service resource availability. [...] Read more.
To effectively estimate and optimize the airport terminal maneuvering area throughput based on the equilibrium of air traffic service resource supply and demand, this research proposes an approach to assess terminal maneuvering area capacity from the perspective of air traffic service resource availability. Terminal maneuvering area capacity is optimized based on the equilibrium of air traffic service resource supply and demand. The supply–demand nexus is examined in consideration of terminal maneuvering area route structure, traffic flow characteristics, and safety regulations. A flight service probability matrix and a terminal maneuvering area demand and supply service time model are constructed to quantify resource expenditure at varied capacity levels. An optimization model is then developed to allocate the airport resources effectively, fully utilizing the capacity to provide maximal outputs under resource limitations. Model computation and simulation results demonstrate the deviation between estimated and amended capacities is under 0.3 flight sorties per hour. The outcomes are congruent with historical statistics, thereby validating the accuracy and reliability of the model proposed in this study. Given capacity parameters, the model can deduce the maximal aircraft quantity served concurrently in terminal maneuvering areas during peak periods. These revelations indicate that the submitted model furnishes theoretical foundation and reference for terminal maneuvering area sector partition and traffic alerting. Full article
(This article belongs to the Special Issue Advances in Air Traffic and Airspace Control and Management)
Show Figures

Figure 1

27 pages, 6391 KB  
Article
Digital Assistant for Arrival Scheduling with Conflict Prevention Capabilities
by Francesco Nebula, Roberto Palumbo, Gabriella Gigante and Angela Vozella
Information 2023, 14(4), 216; https://doi.org/10.3390/info14040216 - 1 Apr 2023
Cited by 4 | Viewed by 3001
Abstract
Nowadays, in view of the growing traffic volume, an appropriate aircraft sequencing in the arrival sector is needed to maintain safety levels and improve the performance of the runway system and flight times. This paper presents a digital assistant supporting the air traffic [...] Read more.
Nowadays, in view of the growing traffic volume, an appropriate aircraft sequencing in the arrival sector is needed to maintain safety levels and improve the performance of the runway system and flight times. This paper presents a digital assistant supporting the air traffic controller in aircraft sequencing by providing suggestions for next waypoints, speed adjustments and altitude holdings. On the one hand, the suggested paths are such to preserve safety by ensuring the prescribed minimum separation, while also promoting environmental benefits through continuous descent operations (CDO). On the other hand, the suggestions aim to reduce landing times, improving the runway throughput. The proposed tool exploits multipath planning, for which a global optimization technique is used in conjunction with the dynamic time warping distance metric and a reinforcement learning approach to resolve conflicts through speed modulation and/or altitude holding. The performances of the assistant are assessed by means of a multi-agent simulator tailoring its reasoning on the procedures of Olbia airport (Italy). The analysis of a stream of many random aircraft has revealed its effectiveness in terms of arrival time reduction against a standard first-come-first-served strategy, usually adopted by controllers, and strong conflict reduction while considering a CDO-like adherence. Additionally, the man/machine interaction is investigated through an analysis of the overall latency from the suggestions provided by the digital assistant up to the actual aircraft maneuvers. Full article
(This article belongs to the Special Issue Systems Safety and Security—Challenges and Trends)
Show Figures

Figure 1

16 pages, 8510 KB  
Article
Terminal Cooling Load Forecasting Model Based on Particle Swarm Optimization
by Lifei Song, Weijun Gao, Yongwen Yang, Liting Zhang, Qifen Li and Ziwen Dong
Sustainability 2022, 14(19), 11924; https://doi.org/10.3390/su141911924 - 21 Sep 2022
Cited by 5 | Viewed by 2143
Abstract
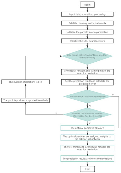
With the development of the civil aviation industry, the passenger throughput of airports has increased explosively, and they need to carry a large number of passengers every day and maintain operations for a long time. These factors cause the large space buildings in [...] Read more.
With the development of the civil aviation industry, the passenger throughput of airports has increased explosively, and they need to carry a large number of passengers every day and maintain operations for a long time. These factors cause the large space buildings in the airport to have higher energy consumption than ordinary buildings and have energy-saving potential. In practical engineering, there are problems such as low accuracy of prediction results due to inability to provide accurate building parameters and design parameters, some scholars oversimplify the large space building load forecasting model, and the prediction results have no reference significance. Therefore, establishing a load forecasting model that is closer to the actual operating characteristics and laws of large space buildings has become a research difficulty. This paper analyzes and compares the building and load characteristics of airport large space buildings, which are different from general large space buildings. The factors influencing large space architecture are divided into time characteristics and space characteristics, and the influencing reasons and characteristics of each factor are discussed. The Pearson analysis method is used to eliminate the influence parameters that have a very low connection with the cooling load, and then the historical data that affect the cooling load parameters are input. The MATLAB software is used to select a variety of neural network models for training and prediction. On this basis, the particle swarm optimization algorithm is used to optimize the prediction model. The results show that the prediction effect of the gated recurrent neural network based on particle swarm optimization algorithm is the best, the average absolute percentage error is only 0.7%, and the prediction accuracy is high. Full article
Show Figures

Figure 1

24 pages, 2507 KB  
Article
Sensitivity-Based Non-Linear Model Predictive Control for Aircraft Descent Operations Subject to Time Constraints
by Ramon Dalmau, Xavier Prats and Brian Baxley
Aerospace 2021, 8(12), 377; https://doi.org/10.3390/aerospace8120377 - 4 Dec 2021
Cited by 5 | Viewed by 3686
Abstract
The ability to meet a controlled time of arrival while also flying a continuous descent operation will enable environmentally friendly and fuel efficient descent operations while simultaneously maintaining airport throughput. Previous work showed that model predictive control, a guidance strategy based on a [...] Read more.
The ability to meet a controlled time of arrival while also flying a continuous descent operation will enable environmentally friendly and fuel efficient descent operations while simultaneously maintaining airport throughput. Previous work showed that model predictive control, a guidance strategy based on a reiterated update of the optimal trajectory during the descent, provides excellent environmental impact mitigation figures while meeting operational constraints in the presence of modeling errors. Despite that, the computational delay associated with the solution of the trajectory optimization problem could lead to performance degradation and stability issues. This paper proposes two guidance strategies based on the theory of neighboring extremals that alleviate this problem. Parametric sensitivities are obtained by linearization of the necessary conditions of optimality along the active optimal trajectory plan to rapidly update it for small perturbations, effectively converting the complex and time consuming non-linear programming problem into a manageable quadratic programming problem. Promising results, derived from more than 4000 simulations, show that the performance of this method is comparable to that of instantaneously recalculating the optimal trajectory at each time sample. Full article
Show Figures

Figure 1

36 pages, 15890 KB  
Article
Airplane Vortices Evolution Near Ground
by Josep M. Duró and Josep M. Bergadà
Appl. Sci. 2021, 11(1), 457; https://doi.org/10.3390/app11010457 - 5 Jan 2021
Cited by 1 | Viewed by 3677
Abstract
Airport traffic around the world has sharply increased over the years; as a result, airports need to be enlarged and the landing or taking off times between two consecutive airplanes must be reduced. To precisely determine the minimum time required between two consecutive [...] Read more.
Airport traffic around the world has sharply increased over the years; as a result, airports need to be enlarged and the landing or taking off times between two consecutive airplanes must be reduced. To precisely determine the minimum time required between two consecutive airplanes, it is essential to understand the main physical characteristics of the vortices generated under airplanes’ wings and their evolution under different atmospheric conditions. In the present paper, such information is obtained through the complex potential equation of a vortex together with the potential Bernoulli equation. The process starts with the characteristic complex potential equation, which is simplified to find the velocity potential function. Then, the temporal movement of the vortices’ central core, the velocity and pressure fields around the vortical structures and the effect of the crosswind on the vortices’ displacement, velocity and pressure fields are obtained. The paper shows how optimizing the process of measuring and calculating the vortices’ behavior could save a certain amount of time between airplanes, therefore increasing airport throughput. This paper introduces a potential flow method, which is coupled with the temporal variation of the flow circulation, to predict the vortices’ behavior and movement over time. The inclusion of circulation decay over time is employed to simulate the viscosity effect over the vortical structures. The in-house code generates results in less than one minute and needs to be seen as a tool to determine, for each airport and crosswind condition, the minimum time needed between two consecutive airplanes. Full article
(This article belongs to the Section Aerospace Science and Engineering)
Show Figures

Figure 1

16 pages, 365 KB  
Article
Bandwidth Cost Minimization via User Association for Enterprise WLANs
by Xili Wan, Xinjie Guan, Wentian Zhao, Guangwei Bai and Baek-Young Choi
Sensors 2018, 18(12), 4104; https://doi.org/10.3390/s18124104 - 23 Nov 2018
Cited by 1 | Viewed by 2563
Abstract
Enterprise Wireless LANs (E-WLANs) such as airport WiFi, have become a convenient way for Internet access for mobile users. In an E-WLAN, access points (APs) are usually deployed with high-density around the infrastructure to provide sufficient coverage and for a better service, where [...] Read more.
Enterprise Wireless LANs (E-WLANs) such as airport WiFi, have become a convenient way for Internet access for mobile users. In an E-WLAN, access points (APs) are usually deployed with high-density around the infrastructure to provide sufficient coverage and for a better service, where a mobile user chooses one AP to associate with among multiple available APs in the vicinity. Many studies have been done on developing user association techniques to increase system performance, with various objectives including network throughput maximization, load balancing etc. Our work is unique in that we focused on bandwidth cost minimization via user association from the perspective of the E-WLAN operators. Specifically, by considering the bandwidth demands from mobile users, we modeled the joint user association and cost minimization problem in the heterogeneous E-WLAN with additional constraints from individual bandwidth demands as an optimization problem. To solve the optimization problem efficiently, we propose an approximation algorithm using relaxation and rounding techniques. We prove that the proposed algorithm has performance bound with a constant ratio to the optimization problem. Furthermore, our simulation results exhibit the superiority of our proposed algorithm over prior schemes. Full article
(This article belongs to the Section Sensor Networks)
Show Figures

Figure 1

26 pages, 1425 KB  
Article
A Cooperative Co-Evolutionary Optimisation Model for Best-Fit Aircraft Sequence and Feasible Runway Configuration in a Multi-Runway Airport
by Md Shohel Ahmed, Sameer Alam and Michael Barlow
Aerospace 2018, 5(3), 85; https://doi.org/10.3390/aerospace5030085 - 9 Aug 2018
Cited by 24 | Viewed by 8522
Abstract
A careful arrival and departure sequencing of aircraft can reduce the inter-arrival/departure time, thereby opening up opportunities for new landing and/or take-off slots, which may increase the runway throughput. This sequence when serviced with a suitable runway configuration may result in an optimal [...] Read more.
A careful arrival and departure sequencing of aircraft can reduce the inter-arrival/departure time, thereby opening up opportunities for new landing and/or take-off slots, which may increase the runway throughput. This sequence when serviced with a suitable runway configuration may result in an optimal aircraft sequence with a runway configuration that can process the maximum number of aircraft within a given time interval. In this paper, we propose a Cooperative Co-evolutionary Genetic Algorithm (CCoGA) to find the combined solution of a best-fit sequence with a feasible runway configuration for a given traffic demand at an airport. The aircraft sequence and the runway configuration are modelled as individual species, which can cooperatively interact with each other. Therefore, we computationally evolve the best possible combination of aircraft sequence (arrival and departure) and the feasible runway configuration. The proposed CCoGA algorithm is evaluated for Chicago O’Hare International Airport runway layout and resulting configurations. Arrival and departure traffic demand is modelled through a Poisson distribution. Two different arrival/departure sequencing methods, i.e., constraint position shifting with one, two and N-position shifting and first come first serve, are modelled. Runway configuration and traffic sequence (arrivals and departure) are modelled as two species, which are evolved co-operatively, through the CCoGA algorithm, to achieve the optimal traffic sequencing with a feasible runway configuration. Time-space diagrams are presented for the best-evolved population of arrival-departure sequence and runway configuration to illustrate the possibility of using available departure slots between arrivals to maximize capacity. Arrival-departure capacity envelopes are then presented to illustrate the trade-off between the arrivals and departures, given a runway configuration for each sequencing method. Results demonstrate the high mutual dependence between arrival-departure sequence and the runway configuration, as well as its effect on overall runway capacity. The results also demonstrate the viability of using evolutionary computation-based methods for modelling and evaluating complex problems in the air transport domain. Full article
(This article belongs to the Collection Air Transportation—Operations and Management)
Show Figures

Figure 1

19 pages, 4462 KB  
Article
Sustainable Queuing-Network Design for Airport Security Based on the Monte Carlo Method
by Xiangqian Xu, Zhexuan Zhou, Yajie Dou, Yuejin Tan and Tianjun Liao
Sustainability 2018, 10(2), 1; https://doi.org/10.3390/su10020001 - 23 Jan 2018
Cited by 244 | Viewed by 11518
Abstract
The design of airport queuing networks is a significant research field currently for researchers. Many factors must to be considered in order to achieve the optimized strategies, including the passenger flow volume, boarding time, and boarding order of passengers. Optimizing these factors lead [...] Read more.
The design of airport queuing networks is a significant research field currently for researchers. Many factors must to be considered in order to achieve the optimized strategies, including the passenger flow volume, boarding time, and boarding order of passengers. Optimizing these factors lead to the sustainable development of the queuing network, which currently faces a few difficulties. In particular, the high variance in checkpoint lines can be extremely costly to passengers as they arrive unduly early or possibly miss their scheduled flights. In this article, the Monte Carlo method is used to design the queuing network so as to achieve sustainable development. Thereafter, a network diagram is used to determine the critical working point, and design a structurally and functionally sustainable network. Finally, a case study for a sustainable queuing-network design in the airport is conducted to verify the efficiency of the proposed model. Specifically, three sustainable queuing-network design solutions are proposed, all of which not only maintain the same standards of security, but also increase checkpoint throughput and reduce passenger waiting time variance. Full article
(This article belongs to the Section Economic and Business Aspects of Sustainability)
Show Figures

Graphical abstract

Back to TopTop