Sign in to use this feature.

Years

Between: -

Subjects

remove_circle_outline
remove_circle_outline
remove_circle_outline
remove_circle_outline
remove_circle_outline

Journals

Article Types

Countries / Regions

Search Results (60)

Search Parameters:
Keywords = aconitase

Order results
Result details
Results per page
Select all
Export citation of selected articles as:
30 pages, 850 KB  
Review
Oxidative Stress and Antioxidant Therapies in Friedreich’s Ataxia
by Félix Javier Jiménez-Jiménez, Hortensia Alonso-Navarro, Elena García-Martín, Alba Cárcamo-Fonfría, Miguel Angel Martín-Gómez and José A. G. Agúndez
Cells 2025, 14(18), 1406; https://doi.org/10.3390/cells14181406 - 9 Sep 2025
Viewed by 2475
Abstract
The pathogenesis of Friedreich’s ataxia (FRDA) remains poorly understood. The most important event is the deficiency of frataxin, a protein related to iron metabolism and, therefore, involved in oxidative stress. Studies on oxidative stress markers and gene expression in FRDA patients have yielded [...] Read more.
The pathogenesis of Friedreich’s ataxia (FRDA) remains poorly understood. The most important event is the deficiency of frataxin, a protein related to iron metabolism and, therefore, involved in oxidative stress. Studies on oxidative stress markers and gene expression in FRDA patients have yielded inconclusive results. This is largely due to the limited number of studies, small sample sizes, and methodological differences. A notable finding is the decreased activity of mitochondrial respiratory chain complexes I, II, and III, as well as aconitase, in endomyocardial tissue. In contrast, numerous studies in experimental models of FRDA (characterized by frataxin deficiency) have shown evidence of the involvement of oxidative stress in cellular degeneration. These findings include increased iron concentration, mitochondrial dysfunction (with reduced respiratory chain complex activity and membrane potential), and decreased aconitase activity. Additionally, there is the induction of antioxidant enzymes, reduced glutathione levels, elevated markers of lipoperoxidation, and DNA and carbonyl protein oxidation. The expression of NRF2 is decreased, along with the downregulation of PGC-1α. Therefore, it is plausible that antioxidant treatment may help improve symptoms and slow the progression of FRDA. Among the antioxidant treatments tested in FRDA patients, only omaveloxolone and, to a lesser extent, idebenone (particularly for cardiac hypertrophy) have shown some efficacy. However, many antioxidant drugs have shown the ability to reduce oxidative stress in experimental models of FRDA. Therefore, these drugs may be useful in treating FRDA and are likely candidates for future clinical trials. Future studies investigating oxidative stress and antioxidant therapies in FRDA should adopt a prospective, multicenter, long-term, double-blind design. Full article
(This article belongs to the Special Issue Emerging Therapies for Hereditary Ataxia—Second Edition)
Show Figures

Figure 1

15 pages, 1866 KB  
Article
A High-Fat Diet Induces Oxidative Stress in OPA1+/− Mouse Cortices: A Critical Double Challenge
by Camille Champigny, Marlène Botella, Djamaa Atamena, Sébastien Bullich, Corentin Coustham, Bruno Guiard, Pascale Belenguer and Noélie Davezac
Antioxidants 2025, 14(7), 876; https://doi.org/10.3390/antiox14070876 - 17 Jul 2025
Viewed by 1139
Abstract
A high-fat diet (HFD) has significant effects on health, leading to cardiovascular, metabolic, neurodegenerative, and psychiatric conditions and contributing to obesity and type 2 diabetes. Mitochondria, essential for energy production and oxidative metabolism, are adversely affected by a HFD, causing oxidative stress and [...] Read more.
A high-fat diet (HFD) has significant effects on health, leading to cardiovascular, metabolic, neurodegenerative, and psychiatric conditions and contributing to obesity and type 2 diabetes. Mitochondria, essential for energy production and oxidative metabolism, are adversely affected by a HFD, causing oxidative stress and impaired cellular function. Mutations in the OPA1 (OPtic Atrophy 1) gene, crucial for mitochondrial dynamics and functions, are responsible for dominant optic atrophy (DOA), a mitochondrial neurodegenerative disease associated with increased reactive oxygen species (ROS). The expressivity of DOA is highly variable, even within the same family. This suggests that both modifying genetics and environmental factors could influence the penetrance of the disease. We previously demonstrated that genetic background modulates DOA expressivity and now ask if this is also the case for external cues. We thus explore how OPA1 deficiency interacts with HFD-induced metabolic disturbances, hypothesizing that long-term HFD consumption impairs brain mitochondrial function and disrupts oxidative metabolism. OPA1+/− mice were thus subjected to a HFD for a period of 12 weeks, and ROS levels and the expression of antioxidant genes were evaluated by Western blot and spectrophotometry. Cortices from high-fat diet-fed OPA1+/− mice showed lower aconitase activity than those of their wild-type (WT) litter mates, indicative of an unbalanced increase in mitochondrial ROS. Accordingly, OPA1+/− mice present lower levels of the antioxidant enzyme superoxide dismutase 2 compared to WT mice. Therefore, this study (i) reveals the onset of oxidative stress in brain cortices from OPA1+/− mice challenged with a HFD, (ii) shows that diet is a modifying factor for DOA, and (iii) suggests that food control could be used to moderate the severity of the disease. Full article
(This article belongs to the Special Issue Redox Signaling in Brain Aging and Neurodegeneration)
Show Figures

Figure 1

12 pages, 4707 KB  
Article
Table Grape Ferritin1 Is Implicated in Iron Accumulation, Iron Homeostasis, and Plant Tolerance to Iron Toxicity and H2O2 Induced Oxidative Stress
by Zhenqiang Xie, Bin Peng, Matthew Shi, Guangrong Yang and Zhizhong Song
Horticulturae 2025, 11(2), 146; https://doi.org/10.3390/horticulturae11020146 - 31 Jan 2025
Cited by 1 | Viewed by 1252
Abstract
In plants, Ferritin is the earliest discovered regulator of iron (Fe) metabolism and plays a critical role in maintaining Fe storage and sequestration, which contributes to cellular Fe homeostasis and tolerance to abiotic stresses. However, biological functions of Ferritin proteins in perennial fruit [...] Read more.
In plants, Ferritin is the earliest discovered regulator of iron (Fe) metabolism and plays a critical role in maintaining Fe storage and sequestration, which contributes to cellular Fe homeostasis and tolerance to abiotic stresses. However, biological functions of Ferritin proteins in perennial fruit crops are largely rare. In this study, VvFerritin1 was isolated from ‘Irsay Oliver’ table grape, and it was mainly expressed in roots and induced under Fe toxicity, H2O2 stress, and abscisic acid (ABA) treatment. Complementation of VvFerritin2 in yeast mutant DEY1453 directly restored the mutant growth, and VvFerritin1 can transport Fe2+ in yeast. The heterologous expression of VvFerritin1 in fer1-2 mutant effectively rescued the dwarfed growth of Arabidopsis fer1-2 mutant, under the control condition, Fe toxicity, or H2O2 stress, embodied in enhanced fresh weight (126%, 81%, or 48%), total root length (140%, 98%, or 64%), total root surface (70%, 84%, or 120%), and total leaf chlorophyll (56%, 51%, or 53%), respectively. In particular, tissue Fe concentration and activities of nitrite reductase (NiR), aconitase (ACO), and succinate dehydrogenase (SDH) were significantly enhanced in fer1-2/35S::Ferritin1 lines, respectively, compared to that of fer1-2 mutant. This work contributes to the study of molecular mechanisms of Fe storage and homeostasis in ‘Irsay Oliver’ table grape. Full article
Show Figures

Figure 1

11 pages, 2619 KB  
Article
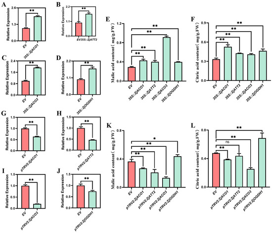
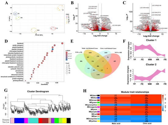
Identification and Functional Analysis of Key Genes Regulating Organic Acid Metabolism in Jujube Fruit
by Panpan Tong, Dengyang Lu, Guanglian Liao, Cuiyun Wu and Jiangbo Wang
Agronomy 2024, 14(11), 2515; https://doi.org/10.3390/agronomy14112515 - 26 Oct 2024
Cited by 3 | Viewed by 1727
Abstract
Organic acids are crucial indicators of fruit flavor quality, but the metabolic characteristics and regulatory genes of organic acids during jujube fruit development remain largely unexplored. In this study, the cultivar ‘Heigeda’ with a high organic acid content was used as the experimental [...] Read more.
Organic acids are crucial indicators of fruit flavor quality, but the metabolic characteristics and regulatory genes of organic acids during jujube fruit development remain largely unexplored. In this study, the cultivar ‘Heigeda’ with a high organic acid content was used as the experimental material. The organic acid content was quantified, and key candidate genes were identified through transcriptome analysis. The results indicated that malic acid and citric acid were the main organic acid content in jujube fruit and increased gradually with fruit development. Transcriptome analysis identified nine genes associated with malic acid and seven with citric acid, with four genes co-regulating malic acid and citric acid. Functional assays by transient overexpression and silencing of these four genes in the jujube fruits revealed that overexpression significantly upregulated the malic and citric acid content. However, only the silencing of aconitase1 (ZjACO1) and aconitase3 (ZjACO3) significantly downregulated the content of malic and citric acids. Therefore, aconitase1 (ZjACO1) and aconitase3 (ZjACO3) are considered the key genes that regulate the metabolism of citric acid and malic acid in jujube fruits. Our study can enrich the regulation mechanism of the organic acid metabolism of jujube fruit and provide theoretical support for the efficient cultivation of jujube fruit. Full article
(This article belongs to the Section Horticultural and Floricultural Crops)
Show Figures

Figure 1

21 pages, 8409 KB  
Article
Interactions between Brassinosteroids and Strigolactones in Alleviating Salt Stress in Maize
by Xinqi Wang, Xue Qi, Zelong Zhuang, Jianwen Bian, Jiawei Li, Jiangtao Chen, Zhiming Li and Yunling Peng
Int. J. Mol. Sci. 2024, 25(19), 10505; https://doi.org/10.3390/ijms251910505 - 29 Sep 2024
Cited by 5 | Viewed by 2376
Abstract
Exogenous brassinolide (BR) and strigolactones (SLs) play an important role in alleviating salt stress in maize. We studied the morphological and physiological responses of the salt-sensitive genotype PH4CV and salt-tolerant genotype Zheng58 to BR (1.65 nM), SL (1 µM), and BS (1.65 nM [...] Read more.
Exogenous brassinolide (BR) and strigolactones (SLs) play an important role in alleviating salt stress in maize. We studied the morphological and physiological responses of the salt-sensitive genotype PH4CV and salt-tolerant genotype Zheng58 to BR (1.65 nM), SL (1 µM), and BS (1.65 nM BR + 1 µM SL) under salt stress. Phenotypic analysis showed that salt stress significantly inhibited the growth of maize seedlings and significantly increased the content of Na+ in the roots. Exogenous hormones increased oxidase activity and decreased Na+ content in the roots and mitigated salt stress. Transcriptome analysis showed that the interaction of BR and SL is involved in photosynthesis–antenna proteins, the TCA cycle, and plant hormone signal transduction pathways. This interaction influences the expression of chlorophyll a/b-binding protein and glucose-6-phosphate isomerase 1 chloroplastic, and aconitase genes are affected. Furthermore, the application of exogenous hormones regulates the expression of genes associated with the signaling pathways of cytokinin (CK), gibberellins (GA), auxin (IAA), brassinosteroid (BR), abscisic acid (ABA), and jasmonic acid (JA). Additionally, exogenous hormones inhibit the expression of the AKT2/3 genes, which are responsible for regulating ion transduction and potassium ion influx. Four candidate genes that may regulate the seedling length of maize were screened out through WGCNA. Respective KOG notes concerned inorganic ion transport and metabolism, signal transduction mechanisms, energy production and conversion, and amino acid transport and metabolism. The findings of this study provide a foundation for the proposition that BR and SL can be employed to regulate salt stress alleviation in maize. Full article
Show Figures

Figure 1

33 pages, 2994 KB  
Review
Mitochondrial Aconitase and Its Contribution to the Pathogenesis of Neurodegenerative Diseases
by Volodymyr Padalko, Filip Posnik and Malgorzata Adamczyk
Int. J. Mol. Sci. 2024, 25(18), 9950; https://doi.org/10.3390/ijms25189950 - 15 Sep 2024
Cited by 12 | Viewed by 5957
Abstract
This survey reviews modern ideas on the structure and functions of mitochondrial and cytosolic aconitase isoenzymes in eukaryotes. Cumulative experimental evidence about mitochondrial aconitases (Aco2) as one of the main targets of reactive oxygen and nitrogen species is generalized. The important role of [...] Read more.
This survey reviews modern ideas on the structure and functions of mitochondrial and cytosolic aconitase isoenzymes in eukaryotes. Cumulative experimental evidence about mitochondrial aconitases (Aco2) as one of the main targets of reactive oxygen and nitrogen species is generalized. The important role of Aco2 in maintenance of homeostasis of the intracellular iron pool and maintenance of the mitochondrial DNA is discussed. The role of Aco2 in the pathogenesis of some neurodegenerative diseases is highlighted. Inactivation or dysfunction of Aco2 as well as mutations found in the ACO2 gene appear to be significant factors in the development and promotion of various types of neurodegenerative diseases. A restoration of efficient mitochondrial functioning as a source of energy for the cell by targeting Aco2 seems to be one of the promising therapeutic directions to minimize progressive neurodegenerative disorders. Full article
(This article belongs to the Special Issue Mitochondrial Function in Human Health and Disease: 2nd Edition)
Show Figures

Figure 1

15 pages, 5096 KB  
Article
Downregulation of Iron–Sulfur Cluster Biogenesis May Contribute to Hyperglycemia-Mediated Diabetic Peripheral Neuropathy in Murine Models
by Lin Wu, Fei Huang, Zichen Sun, Jinghua Zhang, Siyu Xia, Hongting Zhao, Yutong Liu, Lu Yang, Yibing Ding, Dezhi Bian, Kuanyu Li and Yu Sun
Antioxidants 2024, 13(9), 1036; https://doi.org/10.3390/antiox13091036 - 26 Aug 2024
Cited by 6 | Viewed by 1928
Abstract
Background: Diabetic peripheral neuropathy (DPN) is considered one of the most common chronic complications of diabetes. Impairment of mitochondrial function is regarded as one of the causes. Iron–sulfur clusters are essential cofactors for numerous iron–sulfur (Fe-S)-containing proteins/enzymes, including mitochondrial electron transport chain complex [...] Read more.
Background: Diabetic peripheral neuropathy (DPN) is considered one of the most common chronic complications of diabetes. Impairment of mitochondrial function is regarded as one of the causes. Iron–sulfur clusters are essential cofactors for numerous iron–sulfur (Fe-S)-containing proteins/enzymes, including mitochondrial electron transport chain complex I, II, and III and aconitase. Methods: To determine the impact of hyperglycemia on peripheral nerves, we used Schwann-like RSC96 cells and classical db/db mice to detect the expression of Fe-S-related proteins, mitochondrially enzymatic activities, and iron metabolism. Subsequently, we treated high-glucose-induced RSC96 cells and db/db mice with pioglitazone (PGZ), respectively, to evaluate the effects on Fe-S cluster biogenesis, mitochondrial function, and animal behavior. Results: We found that the core components of Fe-S biogenesis machinery, such as frataxin (Fxn) and scaffold protein IscU, significantly decreased in high-glucose-induced RSC96 cells and db/db mice, accompanied by compromised mitochondrial Fe-S-containing enzymatic activities, such as complex I and II and aconitase. Consequently, oxidative stress and inflammation increased. PGZ not only has antidiabetic effects but also increases the expression of Fxn and IscU to enhance mitochondrial function in RSC96 cells and db/db mice. Meanwhile, PGZ significantly alleviated sciatic nerve injury and improved peripheral neuronal behavior, accompanied by suppressed oxidative stress and inflammation in the sciatic nerve of the db/db mice. Conclusions: Iron–sulfur cluster deficiency may contribute to hyperglycemia-mediated DPN. Full article
(This article belongs to the Special Issue Trace Elements, Redox Balance, and Neurological Diseases)
Show Figures

Figure 1

17 pages, 2727 KB  
Article
Concept of Normativity in Multi-Omics Analysis of Axon Regeneration
by Isabella Moceri, Sean Meehan, Emily Gonzalez, Kevin K. Park, Abigail Hackam, Richard K. Lee and Sanjoy Bhattacharya
Biomolecules 2024, 14(7), 735; https://doi.org/10.3390/biom14070735 - 21 Jun 2024
Cited by 2 | Viewed by 2134
Abstract
Transcriptomes and proteomes can be normalized with a handful of RNAs or proteins (or their peptides), such as GAPDH, β-actin, RPBMS, and/or GAP43. Even with hundreds of standards, normalization cannot be achieved across different molecular mass ranges for small molecules, such as lipids [...] Read more.
Transcriptomes and proteomes can be normalized with a handful of RNAs or proteins (or their peptides), such as GAPDH, β-actin, RPBMS, and/or GAP43. Even with hundreds of standards, normalization cannot be achieved across different molecular mass ranges for small molecules, such as lipids and metabolites, due to the non-linearity of mass by charge ratio for even the smallest part of the spectrum. We define the amount (or range of amounts) of metabolites and/or lipids per a defined amount of a protein, consistently identified in all samples of a multiple-model organism comparison, as the normative level of that metabolite or lipid. The defined protein amount (or range) is a normalized value for one cohort of complete samples for which intrasample relative protein quantification is available. For example, the amount of citrate (a metabolite) per µg of aconitate hydratase (normalized protein amount) identified in the proteome is the normative level of citrate with aconitase. We define normativity as the amount of metabolites (or amount range) detected when compared to normalized protein levels. We use axon regeneration as an example to illustrate the need for advanced approaches to the normalization of proteins. Comparison across different pharmacologically induced axon regeneration mouse models entails the comparison of axon regeneration, studied at different time points in several models designed using different agents. For the normalization of the proteins across different pharmacologically induced models, we perform peptide doping (fixed amounts of known peptides) in each sample to normalize the proteome across the samples. We develop Regen V peptides, divided into Regen III (SEB, LLO, CFP) and II (HH4B, A1315), for pre- and post-extraction comparisons, performed with the addition of defined, digested peptides (bovine serum albumin tryptic digest) for protein abundance normalization beyond commercial labeled relative quantification (for example, 18-plex tandem mass tags). We also illustrate the concept of normativity by using this normalization technique on regenerative metabolome/lipidome profiles. As normalized protein amounts are different in different biological states (control versus axon regeneration), normative metabolite or lipid amounts are expected to be different for specific biological states. These concepts and standardization approaches are important for the integration of different datasets across different models of axon regeneration. Full article
(This article belongs to the Special Issue Advances in Neuroproteomics)
Show Figures

Figure 1

13 pages, 2405 KB  
Article
Using Biotinylated Iron-Responsive Element to Analyze the Activity of Iron Regulatory Proteins
by De-Liang Zhang, Hayden Ollivierre and Tracey A. Rouault
Int. J. Mol. Sci. 2024, 25(9), 4852; https://doi.org/10.3390/ijms25094852 - 29 Apr 2024
Cited by 1 | Viewed by 1908
Abstract
Iron regulatory proteins (IRP1 and IRP2) are the master regulators of mammalian iron homeostasis. They bind to the iron-responsive elements (IREs) of the transcripts of iron-related genes to regulate their expression, thereby maintaining cellular iron availability. The primary method to measure the IRE-binding [...] Read more.
Iron regulatory proteins (IRP1 and IRP2) are the master regulators of mammalian iron homeostasis. They bind to the iron-responsive elements (IREs) of the transcripts of iron-related genes to regulate their expression, thereby maintaining cellular iron availability. The primary method to measure the IRE-binding activity of IRPs is the electrophoresis mobility shift assay (EMSA). This method is particularly useful for evaluating IRP1 activity, since IRP1 is a bifunctional enzyme and its protein levels remain similar during conversion between the IRE-binding protein and cytosolic aconitase forms. Here, we exploited a method of using a biotinylated-IRE probe to separate IRE-binding IRPs followed by immunoblotting to analyze the IRE-binding activity. This method allows for the successful measurement of IRP activity in cultured cells and mouse tissues under various iron conditions. By separating IRE-binding IRPs from the rest of the lysates, this method increases the specificity of IRP antibodies and verifies whether a band represents an IRP, thereby revealing some previously unrecognized information about IRPs. With this method, we showed that the S711-phosphorylated IRP1 was found only in the IRE-binding form in PMA-treated Hep3B cells. Second, we found a truncated IRE-binding IRP2 isoform that is generated by proteolytic cleavage on sites in the 73aa insert region of the IRP2 protein. Third, we found that higher levels of SDS, compared to 1–2% SDS in regular loading buffer, could dramatically increase the band intensity of IRPs in immunoblots, especially in HL-60 cells. Fourth, we found that the addition of SDS or LDS to cell lysates activated protein degradation at 37 °C or room temperature, especially in HL-60 cell lysates. As this method is more practical, sensitive, and cost-effective, we believe that its application will enhance future research on iron regulation and metabolism. Full article
(This article belongs to the Special Issue Iron Metabolism and Toxicity)
Show Figures

Figure 1

12 pages, 3089 KB  
Article
Anaplerotic Therapy Using Triheptanoin in Two Brothers Suffering from Aconitase 2 Deficiency
by Maximilian Penkl, Johannes A. Mayr, René G. Feichtinger, Ralf Reilmann, Otfried Debus, Manfred Fobker, Anja Penkl, Janine Reunert, Stephan Rust and Thorsten Marquardt
Metabolites 2024, 14(4), 238; https://doi.org/10.3390/metabo14040238 - 20 Apr 2024
Viewed by 2969
Abstract
Citric acid cycle deficiencies are extremely rare due to their central role in energy metabolism. The ACO2 gene encodes the mitochondrial isoform of aconitase (aconitase 2), the second enzyme of the citric acid cycle. Approximately 100 patients with aconitase 2 deficiency have been [...] Read more.
Citric acid cycle deficiencies are extremely rare due to their central role in energy metabolism. The ACO2 gene encodes the mitochondrial isoform of aconitase (aconitase 2), the second enzyme of the citric acid cycle. Approximately 100 patients with aconitase 2 deficiency have been reported with a variety of symptoms, including intellectual disability, hypotonia, optic nerve atrophy, cortical atrophy, cerebellar atrophy, and seizures. In this study, a homozygous deletion in the ACO2 gene in two brothers with reduced aconitase 2 activity in fibroblasts has been described with symptoms including truncal hypotonia, optic atrophy, hyperopia, astigmatism, and cerebellar atrophy. In an in vivo trial, triheptanoin was used to bypass the defective aconitase 2 and fill up the citric acid cycle. Motor abilities in both patients improved. Full article
Show Figures

Graphical abstract

20 pages, 3015 KB  
Article
Surface Proteome of Extracellular Vesicles and Correlation Analysis Reveal Breast Cancer Biomarkers
by Nico Hüttmann, Yingxi Li, Suttinee Poolsup, Emil Zaripov, Rochelle D’Mello, Vanessa Susevski, Zoran Minic and Maxim V. Berezovski
Cancers 2024, 16(3), 520; https://doi.org/10.3390/cancers16030520 - 25 Jan 2024
Cited by 12 | Viewed by 6359
Abstract
Breast cancer (BC) is the second most frequently diagnosed cancer and accounts for approximately 25% of new cancer cases in Canadian women. Using biomarkers as a less-invasive BC diagnostic method is currently under investigation but is not ready for practical application in clinical [...] Read more.
Breast cancer (BC) is the second most frequently diagnosed cancer and accounts for approximately 25% of new cancer cases in Canadian women. Using biomarkers as a less-invasive BC diagnostic method is currently under investigation but is not ready for practical application in clinical settings. During the last decade, extracellular vesicles (EVs) have emerged as a promising source of biomarkers because they contain cancer-derived proteins, RNAs, and metabolites. In this study, EV proteins from small EVs (sEVs) and medium EVs (mEVs) were isolated from BC MDA-MB-231 and MCF7 and non-cancerous breast epithelial MCF10A cell lines and then analyzed by two approaches: global proteomic analysis and enrichment of EV surface proteins by Sulfo-NHS-SS-Biotin labeling. From the first approach, proteomic profiling identified 2459 proteins, which were subjected to comparative analysis and correlation network analysis. Twelve potential biomarker proteins were identified based on cell line-specific expression and filtered by their predicted co-localization with known EV marker proteins, CD63, CD9, and CD81. This approach resulted in the identification of 11 proteins, four of which were further investigated by Western blot analysis. The presence of transmembrane serine protease matriptase (ST14), claudin-3 (CLDN3), and integrin alpha-7 (ITGA7) in each cell line was validated by Western blot, revealing that ST14 and CLDN3 may be further explored as potential EV biomarkers for BC. The surface labeling approach enriched proteins that were not identified using the first approach. Ten potential BC biomarkers (Glutathione S-transferase P1 (GSTP1), Elongation factor 2 (EEF2), DEAD/H box RNA helicase (DDX10), progesterone receptor (PGR), Ras-related C3 botulinum toxin substrate 2 (RAC2), Disintegrin and metalloproteinase domain-containing protein 10 (ADAM10), Aconitase 2 (ACO2), UTP20 small subunit processome component (UTP20), NEDD4 binding protein 2 (N4BP2), Programmed cell death 6 (PDCD6)) were selected from surface proteins commonly identified from MDA-MB-231 and MCF7, but not identified in MCF10A EVs. In total, 846 surface proteins were identified from the second approach, of which 11 were already known as BC markers. This study supports the proposition that Evs are a rich source of known and novel biomarkers that may be used for non-invasive detection of BC. Furthermore, the presented datasets could be further explored for the identification of potential biomarkers in BC. Full article
(This article belongs to the Special Issue Extracellular Vesicles (EVs) in Cancer Diagnostics and Therapy)
Show Figures

Figure 1

18 pages, 3623 KB  
Article
The Impact of PSR™ (Plant Small RNA Technology), Tea Extract, and Its Principal Components on Mitochondrial Function and Antioxidant Properties in Skin Cells
by Marielle Moreau, Tanesha Naiken, Gérard Bru, Clarisse Marteau, Laurence Canaple, Lorène Gourguillon, Emmanuelle Leblanc, Elodie Oger, Audrey Le Mestr, Joel Mantelin, Isabelle Imbert, Carine Nizard and Anne-Laure Bulteau
Cosmetics 2023, 10(6), 172; https://doi.org/10.3390/cosmetics10060172 - 18 Dec 2023
Cited by 3 | Viewed by 4460
Abstract
Objective: This study explored the impact of a black tea extract obtained through (plant small RNA) PSRTM technology, characterized by its abundance of small molecules, particularly citric acid—an antioxidant and tricarboxylic acid (TCA) cycle contributor—on mitochondrial health. The primary focus was to [...] Read more.
Objective: This study explored the impact of a black tea extract obtained through (plant small RNA) PSRTM technology, characterized by its abundance of small molecules, particularly citric acid—an antioxidant and tricarboxylic acid (TCA) cycle contributor—on mitochondrial health. The primary focus was to assess whether this extract could counteract reactive oxygen species (ROS)-induced mitochondrial alterations associated with aging, which lead to impaired mitochondrial function, reduced ATP production, and increased ROS generation. Methods: The PSRTM extraction method was employed to obtain a high content of polyphenols and small molecules, particularly citric acid. Results: In comparison with a conventional extract, the PSRTM extract demonstrated significant enhancements in aconitase activity, an ROS-sensitive enzyme in the TCA cycle, as well as basal respiration and ATP synthesis in fibroblast cells and skin biopsies. Moreover, the PSRTM extract effectively reduced ROS production by safeguarding this critical enzyme within the Krebs cycle and displayed superior capabilities in scavenging free radicals when exposed to UV-induced stress. When administered post-UV exposure, the PSRTM extract protected nuclear DNA by reducing the formation of cyclobutane pyrimidine dimers (CPDs) and promoting DNA repair mechanisms. Furthermore, the extract exhibited beneficial effects on the extracellular matrix, characterized by a reduction in matrix metalloprotease 1 (MMP1) and an increase in fibrillin 1 expression. Conclusions: These findings collectively suggest that the PSRTM extract holds promising antiaging potential, potentially functioning as a mitochondrial nutrient/protector due to its multifaceted benefits on mitochondrial function, nuclear DNA integrity, and the extracellular matrix. Full article
Show Figures

Graphical abstract

12 pages, 1847 KB  
Article
Deacetylation of ACO2 Is Essential for Inhibiting Bombyx mori Nucleopolyhedrovirus Propagation
by Miao Hu, Yi You, Yao Li, Shiyi Ma, Jiaqi Li, Meng Miao, Yanping Quan and Wei Yu
Viruses 2023, 15(10), 2084; https://doi.org/10.3390/v15102084 - 12 Oct 2023
Cited by 4 | Viewed by 2069
Abstract
Bombyx mori nucleopolyhedrovirus (BmNPV) is a specific pathogen of Bombyx mori that can significantly impede agricultural development. Accumulating evidence indicates that the viral proliferation in the host requires an ample supply of energy. However, the correlative reports of baculovirus are deficient, especially on [...] Read more.
Bombyx mori nucleopolyhedrovirus (BmNPV) is a specific pathogen of Bombyx mori that can significantly impede agricultural development. Accumulating evidence indicates that the viral proliferation in the host requires an ample supply of energy. However, the correlative reports of baculovirus are deficient, especially on the acetylation modification of tricarboxylic acid cycle (TCA cycle) metabolic enzymes. Our recent quantitative analysis of protein acetylome revealed that mitochondrial aconitase (ACO2) could be modified by (de)acetylation at lysine 56 (K56) during the BmNPV infection; however, the underlying mechanism is yet unknown. In order to understand this regulatory mechanism, the modification site K56 was mutated to arginine (Lys56Arg; K56R) to mimic deacetylated lysine. The results showed that mimic deacetylated mitochondrial ACO2 restricted enzymatic activity. Although the ATP production was enhanced after viral infection, K56 deacetylation of ACO2 suppressed BmN cellular ATP levels and mitochondrial membrane potential by affecting citrate synthase and isocitrate dehydrogenase activities compared with wild-type ACO2. Furthermore, the deacetylation of exogenous ACO2 lowered BmNPV replication and generation of progeny viruses. In summary, our study on ACO2 revealed the potential mechanism underlying WT ACO2 promotes the proliferation of BmNPV and K56 deacetylation of ACO2 eliminates this promotional effect, which might provide novel insights for developing antiviral strategies. Full article
(This article belongs to the Special Issue New Insights into Silkworm Viral Disease Research)
Show Figures

Figure 1

12 pages, 1719 KB  
Article
Protein–Protein Interactions and Quantitative Phosphoproteomic Analysis Reveal Potential Mitochondrial Substrates of Protein Phosphatase 2A-B’ζ Holoenzyme
by Ahmed Elshobaky, Cathrine Lillo, Kristian Persson Hodén and Amr R. A. Kataya
Plants 2023, 12(13), 2586; https://doi.org/10.3390/plants12132586 - 7 Jul 2023
Cited by 1 | Viewed by 2572
Abstract
Protein phosphatase 2A (PP2A) is a heterotrimeric conserved serine/threonine phosphatase complex that includes catalytic, scaffolding, and regulatory subunits. The 3 A subunits, 17 B subunits, and 5 C subunits that are encoded by the Arabidopsis genome allow 255 possible PP2A holoenzyme combinations. The [...] Read more.
Protein phosphatase 2A (PP2A) is a heterotrimeric conserved serine/threonine phosphatase complex that includes catalytic, scaffolding, and regulatory subunits. The 3 A subunits, 17 B subunits, and 5 C subunits that are encoded by the Arabidopsis genome allow 255 possible PP2A holoenzyme combinations. The regulatory subunits are crucial for substrate specificity and PP2A complex localization and are classified into the B, B’, and B” non-related families in land plants. In Arabidopsis, the close homologs B’η, B’θ, B’γ, and B’ζ are further classified into a subfamily of B’ called B’η. Previous studies have suggested that mitochondrial targeted PP2A subunits (B’ζ) play a role in energy metabolism and plant innate immunity. Potentially, the PP2A-B’ζ holoenzyme is involved in the regulation of the mitochondrial succinate/fumarate translocator, and it may affect the enzymes involved in energy metabolism. To investigate this hypothesis, the interactions between PP2A-B’ζ and the enzymes involved in the mitochondrial energy flow were investigated using bimolecular fluorescence complementation in tobacco and onion cells. Interactions were confirmed between the B’ζ subunit and the Krebs cycle proteins succinate/fumarate translocator (mSFC1), malate dehydrogenase (mMDH2), and aconitase (ACO3). Additional putative interacting candidates were deduced by comparing the enriched phosphoproteomes of wild type and B’ζ mutants: the mitochondrial regulator Arabidopsis pentatricopeptide repeat 6 (PPR6) and the two metabolic enzymes phosphoenolpyruvate carboxylase (PPC3) and phosphoenolpyruvate carboxykinase (PCK1). Overall, this study identifies potential PP2A substrates and highlights the role of PP2A in regulating energy metabolism in mitochondria. Full article
Show Figures

Figure 1

14 pages, 1893 KB  
Article
The Mycobacterium smegmatis HesB Protein, MSMEG_4272, Is Required for In Vitro Growth and Iron Homeostasis
by Nandi Niemand Wolhuter, Lerato Ngakane, Timothy J. de Wet, Robin M. Warren and Monique J. Williams
Microorganisms 2023, 11(6), 1573; https://doi.org/10.3390/microorganisms11061573 - 14 Jun 2023
Viewed by 2721
Abstract
A-type carrier (ATC) proteins are proposed to function in the biogenesis of Fe-S clusters, although their exact role remains controversial. The genome of Mycobacterium smegmatis encodes a single ATC protein, MSMEG_4272, which belongs to the HesB/YadR/YfhF family of proteins. Attempts to generate an [...] Read more.
A-type carrier (ATC) proteins are proposed to function in the biogenesis of Fe-S clusters, although their exact role remains controversial. The genome of Mycobacterium smegmatis encodes a single ATC protein, MSMEG_4272, which belongs to the HesB/YadR/YfhF family of proteins. Attempts to generate an MSMEG_4272 deletion mutant by two-step allelic exchange were unsuccessful, suggesting that the gene is essential for in vitro growth. CRISPRi-mediated transcriptional knock-down of MSMEG_4272 resulted in a growth defect under standard culture conditions, which was exacerbated in mineral-defined media. The knockdown strain displayed reduced intracellular iron levels under iron-replete conditions and increased susceptibility to clofazimine, 2,3-dimethoxy-1,4-naphthoquinone (DMNQ), and isoniazid, while the activity of the Fe-S containing enzymes, succinate dehydrogenase, and aconitase were not affected. This study suggests that MSMEG_4272 plays a role in the regulation of intracellular iron levels and is required for in vitro growth of M. smegmatis, particularly during exponential growth. Full article
Show Figures

Figure 1

Back to TopTop