Sign in to use this feature.

Years

Between: -

Subjects

remove_circle_outline
remove_circle_outline
remove_circle_outline
remove_circle_outline
remove_circle_outline
remove_circle_outline
remove_circle_outline
remove_circle_outline
remove_circle_outline

Journals

remove_circle_outline
remove_circle_outline
remove_circle_outline
remove_circle_outline
remove_circle_outline
remove_circle_outline
remove_circle_outline
remove_circle_outline
remove_circle_outline
remove_circle_outline

Article Types

Countries / Regions

remove_circle_outline
remove_circle_outline
remove_circle_outline
remove_circle_outline
remove_circle_outline

Search Results (1,834)

Search Parameters:
Keywords = Zebrafish models

Order results
Result details
Results per page
Select all
Export citation of selected articles as:
18 pages, 2059 KB  
Article
Network Pharmacology and Zebrafish Model Elucidate the Hypoglycemic Mechanism of Major Compounds in Cyclocarya paliurus
by Yuwei Du, Lin Su, Jinhua Chen, Yajie Zheng and Ying Lu
Foods 2026, 15(5), 881; https://doi.org/10.3390/foods15050881 - 4 Mar 2026
Abstract
Diabetes Mellitus is a complex metabolic disorder, primarily characterized by persistent high blood sugar levels, and it is becoming increasingly prevalent with numerous associated complications. The leaves of Cyclocarya paliurus (Batal.) Iljinskja, traditionally prepared as a tea beverage in China, is frequently used [...] Read more.
Diabetes Mellitus is a complex metabolic disorder, primarily characterized by persistent high blood sugar levels, and it is becoming increasingly prevalent with numerous associated complications. The leaves of Cyclocarya paliurus (Batal.) Iljinskja, traditionally prepared as a tea beverage in China, is frequently used in folk medicine for managing metabolic syndromes, particularly diabetes and hyperlipidemia. However, the main active components responsible for its hypoglycemic effect and their underlying mechanisms remain unclear. The current study aimed to clarify the main chemical components of the aqueous extract of C. paliurus leaves and to explore their mechanisms of action. The primary constituents from the aqueous extract of C. paliurus leaves were isolated and identified using macroporous adsorption resin, preparative liquid chromatography, and nuclear magnetic resonance technology. The contents of these identified compounds in the leaves were quantified using HPLC. An integrated approach combining network pharmacology and molecular docking was initially used to predict the potential molecular targets and associated signaling pathways responsible for the hypoglycemic activity of the compounds, with subsequent experimental validation performed in a hyperglycemic zebrafish model. From the aqueous extract, a total of seven compounds were obtained and subsequently identified as Chlorogenic Acid (CA), Quercetin-3-O-β-D-glucuronide (Q3GA), Astragalin, 3,4-Dicaffeoylquinic Acid (3,4-DCA), Afzelin, Quercetin, and Kaempferol. Their contents in C. paliurus leaves, as determined by HPLC, were 24.88 mg/g, 30.87 mg/g, 1.21 mg/g, 1.19 mg/g, 5.24 mg/g, 2.43 mg/g, and 1.34 mg/g, respectively. Network pharmacology analysis identified AKT1, TNF, and IL1B as key targets for the hypoglycemic effects of both the aqueous extract and the seven individual compounds. These findings were further supported by RT-PCR experiments in a zebrafish model, which showed that blood glucose regulation occurs through the downregulation of TNF and IL1B and the upregulation of AKT1 protein. The aqueous extract is rich in Chlorogenic Acid, Quercetin, and their derivatives, all of which display significant hypoglycemic activity. Full article
(This article belongs to the Section Plant Foods)
Show Figures

Figure 1

28 pages, 10543 KB  
Article
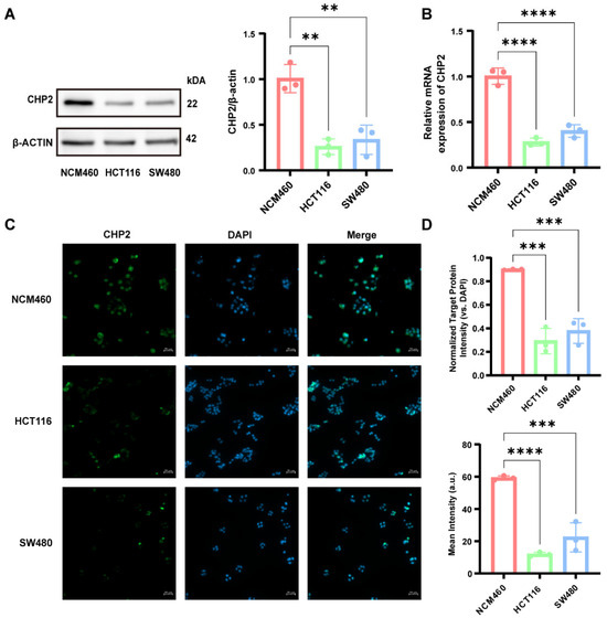
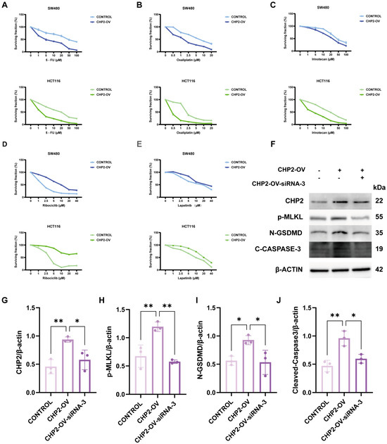
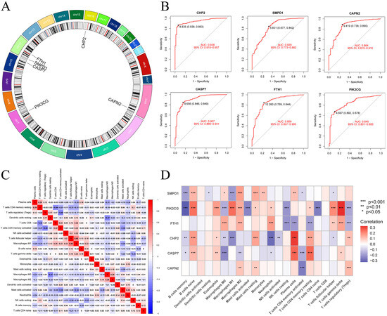
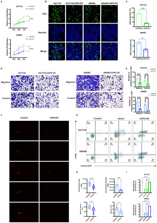
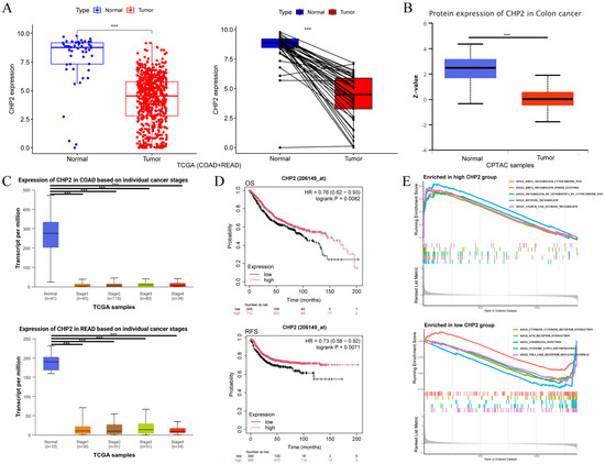
Machine Learning-Driven Multi-Omics Analysis Identifies CHP2 as a Key PANoptosis-Related Dual-Function Biomarker in Colorectal Cancer
by Zetian Zhang, Xingyu Jiang, Xin Zhang and Fan Li
Cells 2026, 15(5), 430; https://doi.org/10.3390/cells15050430 - 28 Feb 2026
Viewed by 148
Abstract
The heterogeneity of colorectal cancer (CRC) represents a great challenge in therapy. We integrated multiomics and machine learning, interpreted by SHAP models to provide a clinical rationale, to identify Calcineurin B Homologous Protein 2 (CHP2) as a core candidate, which was further validated [...] Read more.
The heterogeneity of colorectal cancer (CRC) represents a great challenge in therapy. We integrated multiomics and machine learning, interpreted by SHAP models to provide a clinical rationale, to identify Calcineurin B Homologous Protein 2 (CHP2) as a core candidate, which was further validated via in vitro and zebrafish models. The expression of CHP2 are decreased in CRC, which is associated with a poor prognosis and an immune suppressed “cold” TIME. Functionally, CHP2 overexpression inhibits cell growth and invasion by inducing PANoptosis. Clinically, specific CHP2 expression profiles discriminate patients at high risk that are resistant to standard chemotherapy (e.g., 5-FU) but sensitive to targeted inhibitors. CHP2 is a powerful dual-function biomarker—prognostic for survival and predictive for the response to therapy—that could lead to a personalized approach in treating drug-resistant CRC. Full article
(This article belongs to the Section Cell and Gene Therapy)
Show Figures

Graphical abstract

19 pages, 2268 KB  
Article
Behavioral Alterations in Male Zebrafish After Administration of Androgen Receptor Blockers and an Activator
by Ching-Yu Huang, Gilbert Audira, Ross D. Vasquez, Honeymae C. Alos, Hung-Yu Lin, Chung-Der Hsiao and Chih-Hsin Hung
Biology 2026, 15(5), 393; https://doi.org/10.3390/biology15050393 - 27 Feb 2026
Viewed by 305
Abstract
Androgen receptor (AR) signaling is crucial for mediating male-typical behaviors across vertebrates. Enzalutamide (ENZ) and apalutamide (APA) are two second-generation androgen receptor inhibitors (SGARIs) that have been primarily used in the treatment of prostate cancer. However, these drugs still possess side effects, and [...] Read more.
Androgen receptor (AR) signaling is crucial for mediating male-typical behaviors across vertebrates. Enzalutamide (ENZ) and apalutamide (APA) are two second-generation androgen receptor inhibitors (SGARIs) that have been primarily used in the treatment of prostate cancer. However, these drugs still possess side effects, and there remains limited information regarding their behavioral and neurophysiological impacts following chronic exposure in non-mammalian animal models, particularly in fish. Thus, this study aimed to evaluate the behavioral alterations in adult male zebrafish (Danio rerio) following exposure to specific AR blockers (ENZ and APA) and an activator, dihydrotestosterone (DHT), to provide a comprehensive comparison between each tested drug. Adult male zebrafish were exposed via aqueous immersion to each compound at a 1 ppm concentration for ~2 weeks and were subjected to a battery of behavioral tests. From the results, both AR blockers were found to slightly compromise fish locomotion, with contrary results observed in DHT-treated fish, which displayed an increased locomotor activity together with slight alterations in fish exploratory behaviors. Furthermore, ENZ also caused a tightened shoal formation in zebrafish, while exposure to APA was observed to slightly diminish the fear response of fish. On the other hand, the DHT-treated group displayed a higher level of aggression compared to the vehicle control group. In conclusion, functional modulation of androgen receptor signaling leads to significant alterations in male zebrafish behavior, particularly affecting fear responses, aggression, and anxiety-related behaviors. We believe that these findings could contribute to a deeper understanding of the relationship between androgens and behaviors in vertebrates, especially zebrafish. Full article
Show Figures

Graphical abstract

25 pages, 2001 KB  
Article
Transcriptomic Responses of Zebrafish Embryos to Environmentally Relevant, Low-Dose (2-Ethylhexyl) Phthalate Exposure at 96–120 hpf
by Mariagiovanna Pais, Kate McCafferty, Guillermo Lopez Campos and Gary Hardiman
Genes 2026, 17(3), 257; https://doi.org/10.3390/genes17030257 - 25 Feb 2026
Viewed by 140
Abstract
Background: Di(2-ethylhexyl) phthalate (DEHP) is a high-production-volume plasticizer and ubiquitous environ-mental contaminant with established endocrine-disrupting potential. While zebrafish transcriptomic studies have typically used high concentrations and long exposure windows, less is known about genome-wide responses during late embryogenesis/early larval maturation under environmentally relevant [...] Read more.
Background: Di(2-ethylhexyl) phthalate (DEHP) is a high-production-volume plasticizer and ubiquitous environ-mental contaminant with established endocrine-disrupting potential. While zebrafish transcriptomic studies have typically used high concentrations and long exposure windows, less is known about genome-wide responses during late embryogenesis/early larval maturation under environmentally relevant exposures. Here we profiled whole-organism transcriptomic responses to a short DEHP exposure during a developmentally sensitive transition (96–120) hours post-fertilization, hpf) and interpreted responses using differential expression, enrichment analyses, and endocrine-focused protein–protein interaction (PPI) network modeling. Methods: Wild-type AB zebrafish lar-vae (96 hpf) were exposed to DEHP at [10−9 M] or solvent control for 24 h. Larvae were pooled per replicate (25 lar-vae/pool) and processed for poly(A)-selected RNA-seq. Reads were quality-controlled, aligned to the Danio rerio reference genome, and quantified at gene- level. Differential expression was performed using DESeq2. Functional enrichment used KEGG over-representation analysis (ORA) and gene set enrichment analysis (GSEA). Zebrafish genes were mapped to human orthologs for GO/KEGG and STRING-based endocrine subnetworks, which were visualized and interrogated using STRINGdb and visNetwork. Results: Low-dose, short-term exposure does not produce large gene-level effects but induces coordinated, pathway-level transcriptional remodeling. KEGG ORA showed significant enrichment of MAPK signaling and regulation of actin cytoskeleton with additional enrichment of axon guidance and neuroactive ligand–receptor interaction. GSEA detected coordinated downregulation of KEGG neurodegeneration collections with negative normalized enrichment scores reflecting shared gene sets re-lated to mitochondrial function, proteostasis, cytoskeletal organization, and stress-response pathways. Endo-crine-focused STRING subnetworks indicated consistent downregulation of CYP19A1 within estrogen metabo-lism/biosynthesis modules and downregulation of upstream androgen biosynthetic enzymes HSD3B2 and CYP17A1, alongside upregulation of HSD17B3 and proteostasis-associated factors including DNAJA1. Endocrine network to-pology highlighted regulatory and cofactor nodes affecting receptor-linked transcription, consistent with indirect endocrine modulation rather than large receptor-transcript changes. Conclusions: In summary, this study demon-strates that exposure to low-dose DEHP during a critical period of zebrafish embryonic development is associated with modest but coordinated transcriptomic changes across multiple biological pathways. Pathway enrichment and network-based analyses highlight estrogen- and androgen-associated processes, along with broader signaling, met-abolic, and structural pathways, as transcriptionally responsive during this window. Importantly, these findings reflect molecular-level associations rather than direct evidence of functional or physiological endocrine disruption. Instead, they identify candidate pathways and regulatory networks that may be sensitive to low-level environmen-tal exposure and warrant further investigation. Collectively, this work underscores the value of systems-level tran-scriptomic approaches for detecting subtle, pathway-wide responses to environmentally relevant exposures during development. Full article
(This article belongs to the Section Toxicogenomics)
Show Figures

Figure 1

13 pages, 1124 KB  
Article
Preliminary Data Regarding the Potential of Oxytocin to Modulate Aggressive Behaviour in a VPA-Based Animal Model of Autism Spectrum Disorder
by Oana-Georgiana Oprea, Petru Fabian Lungu, Alexandru Ionut Chelaru, Ioana-Miruna Balmus, Roxana Strungaru-Jijie, Gabriel Plavan, Mircea Nicusor Nicoara, Alin Ciobica, Diana Gheban and Stefan Chiriac
Pharmaceuticals 2026, 19(2), 343; https://doi.org/10.3390/ph19020343 - 23 Feb 2026
Viewed by 293
Abstract
Background/Objectives: Aggressive behaviour is commonly associated with neurodevelopmental disorders, such as autism spectrum disorder (ASD), and could be understood as a response to daily stress routines, which negatively impacts patients’ quality of life. Oxytocin (OT), a neuropeptide involved in social bonding and [...] Read more.
Background/Objectives: Aggressive behaviour is commonly associated with neurodevelopmental disorders, such as autism spectrum disorder (ASD), and could be understood as a response to daily stress routines, which negatively impacts patients’ quality of life. Oxytocin (OT), a neuropeptide involved in social bonding and socio-affective regulation, has emerged as a promising candidate to enrich, rather than replace, current pharmacological approaches in managing ASD-associated aggressive behaviour. In this study, we examined the potential of OT to modulate aggressive behaviour frequency in a VPA-based animal model of ASD. Methods: Sixty adult zebrafish (1:1 sex ratio) were divided into six groups (n = 10/group) and received the following treatment for 7 consecutive days: CTR—control (no treatment); VPA (28.8 mg/L valproic acid); OT (33.2 ng/mL oxytocin); RIS (170 μg/L risperidone); VPA + OT (28.8 mg/L valproic acid and 33.2 ng/mL oxytocin); and VPA + RIS (28.8 mg/L valproic acid and 170 μg/L risperidone). The locomotor performance, and socio-affective and aggressive behaviours, were measured in the Novel Tank and Mirror Biting tests at the end of the treatments. Results: We observed that the VPA treatment led to locomotion and socio-affective impairments, as well as aggressive behaviour. Also, we found that OT and RIS had comparable potential to modulate the frequency of aggressive and anxiety-like behaviours. Conclusions: Our preliminary data showed that OT has the potential to modulate the frequency of anxiety-like and aggressive behaviours, similarly to the atypical antipsychotic, RIS, in our VPA zebrafish model. However, further studies are needed to investigate the mechanisms of action and their potential synergistic effects. Full article
Show Figures

Figure 1

30 pages, 4855 KB  
Article
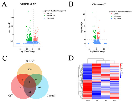
Mechanism of Liver Injury Induced by Cr6+ in Zebrafish and Protective Effect of Selenomethionine
by Yangfan Xu, Xinru Bo, Yan Zhang, Xinxu Li, Lingtian Xie, Yang Yang, Jianhua Yu, Wu Dong and Hongxing Chen
Animals 2026, 16(4), 687; https://doi.org/10.3390/ani16040687 - 22 Feb 2026
Viewed by 196
Abstract
Hexavalent chromium (Cr6+) is a potent environmental toxicant known to accumulate in the liver; however, the molecular underpinnings of its hepatotoxicity remain incompletely understood. In this study, we investigated the biochemical mechanisms of Cr6+-induced liver injury and the protective [...] Read more.
Hexavalent chromium (Cr6+) is a potent environmental toxicant known to accumulate in the liver; however, the molecular underpinnings of its hepatotoxicity remain incompletely understood. In this study, we investigated the biochemical mechanisms of Cr6+-induced liver injury and the protective efficacy of selenomethionine (Se-Met) using a transgenic zebrafish model. We demonstrate that exposure precipitates severe hepatic steatosis and mitochondrial dysfunction, characterized by the dysregulation of lipid metabolism genes and the activation of ferroptosis pathways. Specifically, Cr6+ toxicity was driven by the depletion of glutathione (GSH) and the suppression of the anti-ferroptotic protein glutathione peroxidase 4 (GPX4). Notably, these pathological alterations were significantly attenuated by both the ferroptosis inhibitor ferrostatin-1 (Fer-1) and low-dose Se-Met. Furthermore, transcriptomic profiling revealed that Se-Met exerts its protective effects primarily by modulating glycerolipid metabolism, thereby mitigating lipid accumulation. Collectively, our findings establish ferroptosis as a critical driver of Cr6+-induced hepatotoxicity and highlight Se-Met as a promising biochemical intervention to mitigate chromium-associated hepatic damage in aquaculture systems. Full article
(This article belongs to the Special Issue Advances in Fish Toxicology and Pharmacology)
Show Figures

Figure 1

28 pages, 4950 KB  
Article
Combined Aluminum Chloride and Lead Acetate Exposure Induces Anxiety-like Behavior, Cognitive Impairment, and Cholinergic–Oxidative Dysregulation in Adult Zebrafish: Optimization of a Dementia-like Model
by Lucia-Florina Popovici, Andrei Samuel Rusu, Simona Oancea, Ioan Tăușan, Ion Brînza and Lucian Hritcu
Appl. Sci. 2026, 16(4), 2058; https://doi.org/10.3390/app16042058 - 19 Feb 2026
Viewed by 249
Abstract
Dementia-related neurotoxicity induced by environmental metals remains a public health concern, and experimentally tractable vertebrate models that integrate behavioral and molecular endpoints are needed. Here, we established an adult zebrafish (Danio rerio) co-exposure paradigm using aluminum chloride (AlCl3; 0.75 [...] Read more.
Dementia-related neurotoxicity induced by environmental metals remains a public health concern, and experimentally tractable vertebrate models that integrate behavioral and molecular endpoints are needed. Here, we established an adult zebrafish (Danio rerio) co-exposure paradigm using aluminum chloride (AlCl3; 0.75 and 1.50 μM) and lead acetate (AcPb; 0.26 and 0.53 μM) and assessed anxiety-like behavior and cognition together with cholinergic and oxidative stress biomarkers. In the Novel Tank Diving Test, co-exposure increased latency to the top zone and reduced vertical exploration (top/bottom time ratio), with enhanced freezing, while average speed and total distance were not significantly altered, indicating an anxiogenic phenotype without major locomotor impairment. In the Novel Approach Test, the high co-exposure condition (AlCl3 1.5 μM + AcPb 0.53 μM) produced the strongest avoidance of the inner zone and increased immobility, effects attenuated by mexazolam (10 µM). Cognitive performance was markedly impaired under combined exposure: in the Novel Object Recognition Test, the novel-object preference index decreased from 64.83% (control) to 35.75–36.73% (co-exposure; p = 0.0016), whereas galantamine improved preference (58.60%). In the Y-maze test, spontaneous alternation dropped from 78.22% (control) to ~42.90–44.94% in AlCl3 200 and both co-exposures (p = 0.0048), and time in the novel arm decreased from 26.09 s to 10.53–11.35 s (p < 0.0001). Biochemically, metals inhibited brain acetylcholinesterase, most strongly under high co-exposure (7.60 vs. 15.92 nmol ATCh/min/mg; ~52%), and induced severe oxidative stress, evidenced by decreased superoxide dismutase, catalase, glutathione peroxidase and reduced glutathione, alongside increased malondialdehyde (MDA) and protein carbonyls (with MDA doubling to 14.90 vs. 7.04 nmol/mg). Pearson correlations supported coupling between the cholinergic/redox axis and novelty-related behaviors. Overall, this easy-to-implement zebrafish Al–Pb model provides a practical platform for mechanistic studies and in vivo screening of candidate neuroprotective agents. Full article
(This article belongs to the Section Applied Neuroscience and Neural Engineering)
Show Figures

Figure 1

21 pages, 3828 KB  
Review
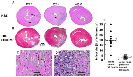
Lessons of Macrophage-Associated Heart Regeneration in Fish, Amphibians, and Neonatal Mice, Applied to Adult Mice: A Perspective on α-Gal Nanoparticles
by Uri Galili and Gary L. Schaer
Int. J. Mol. Sci. 2026, 27(4), 1950; https://doi.org/10.3390/ijms27041950 - 18 Feb 2026
Viewed by 246
Abstract
An ancient evolutionary regenerative mechanism of injured myocardium in vertebrates has been conserved in zebrafish, urodeles (salamander, newt, and axolotl) and neonatal mice. This innate regenerative mechanism is characterized by extensive migration of pro-regenerative macrophages into the injured myocardium and non-immune activation of [...] Read more.
An ancient evolutionary regenerative mechanism of injured myocardium in vertebrates has been conserved in zebrafish, urodeles (salamander, newt, and axolotl) and neonatal mice. This innate regenerative mechanism is characterized by extensive migration of pro-regenerative macrophages into the injured myocardium and non-immune activation of parts of the complement system. Loss of regenerative activity in neonatal mice within a few days after birth implies that it is suppressed and replaced by fibrotic repair and scar formation. Fibrosis prevents ventricular wall rupture following myocardial infarction (MI), but it compromises contractility and can lead to heart failure and premature death. Reactivation of the suppressed regenerative mechanism in post-MI adult mice may be feasible by localized immune activation of the complement system, resulting in extensive recruitment of pro-regenerative macrophages into the injured myocardium, recapitulating neonatal mechanisms. Localized complement activation can be achieved by a new method of harnessing the natural anti-Gal antibody, which constitutes ~1% of human immunoglobulins and binds the carbohydrate antigen “α-gal epitope”. α-Gal nanoparticles (small liposomes presenting multiple α-gal epitopes) bind anti-Gal when administered into reperfused myocardium post-MI in anti-Gal-producing mice, thereby inducing localized complement activation. In this novel approach, macrophages recruited into the ischemic myocardium by complement cleavage chemotactic peptides, and binding anti-Gal-coated α-gal nanoparticles, polarize to become pro-regenerative macrophages that produce pro-regenerative cytokines and recruit stem cells. This process results in near-complete regeneration of the injured myocardium within 14 days. Future evaluation of this novel approach in larger animal models will help in determining whether trans-endocardial delivery by catheter of α-gal nanoparticles into ischemic myocardium warrants clinical application in acute MI. Full article
(This article belongs to the Special Issue Cardioimmunology: Inflammation and Immunity in Cardiovascular Disease)
Show Figures

Figure 1

19 pages, 5247 KB  
Article
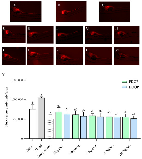
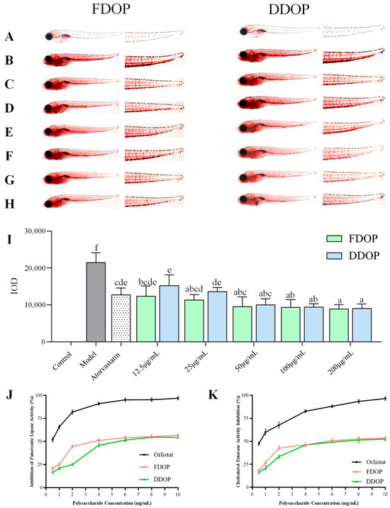
Structural Characterization, Constipation-Relieving, and Hypolipidemic Activity of Polysaccharides from Fresh and Processed Dendrobium officinale
by Tingting Ding, Qingquan Ma, Xin Xu, Caiyue Chen, Ya Song, Xiang Zou, Shuqi Gao, Tingting Zhang, Fengzhong Wang, Jing Sun and Bei Fan
Foods 2026, 15(4), 727; https://doi.org/10.3390/foods15040727 - 15 Feb 2026
Viewed by 315
Abstract
Dendrobium officinale (DO) is a traditional medicinal and edible plant whose polysaccharides help modulate gastrointestinal and metabolic functions. Fresh DO is commonly processed into “Fengdou” to prolong shelf life, but the effects of this processing on polysaccharide structure and bioactivity remain unclear. In [...] Read more.
Dendrobium officinale (DO) is a traditional medicinal and edible plant whose polysaccharides help modulate gastrointestinal and metabolic functions. Fresh DO is commonly processed into “Fengdou” to prolong shelf life, but the effects of this processing on polysaccharide structure and bioactivity remain unclear. In this study, polysaccharides from fresh DO (FDOP) and Fengdou (DDOP) were isolated, purified, and comparatively characterized. Based on structural analyses, FDOP and DDOP have similar functional groups and O-acetylated pyranosyl structures in both polysaccharides, which are identified as mannose–glucose heteropolysaccharides. However, FDOP was characterized by a higher mannose-to-glucose ratio (79.77:19.57) and molecular weight (187.1 kDa), as well as a more structurally diversified →4-linked backbone. In contrast, DDOP contained more glucose (68.74:30.94) and exhibited a lower molecular weight (125.1 kDa) and simplified backbone. In zebrafish models, both polysaccharides were found to alleviate loperamide-induced constipation and reduce lipid accumulation. DDOP showed stronger constipation-relieving activity, whereas FDOP exerted more pronounced hypolipidaemic effects, which can be ascribed to the higher molecular weight, mannose enrichment, and more complex backbone structure. These findings provide a structural basis and theoretical support for developing DO-derived polysaccharides as functional food ingredients targeting constipation and dyslipidaemia. Full article
Show Figures

Figure 1

17 pages, 1810 KB  
Article
Toxicometabolomics Characterization of Two N1-Sulfonated Dimethyltryptamine Derivatives in Zebrafish Larvae and Human Liver S9 Fractions Using Liquid Chromatography–High-Resolution Mass Spectrometry
by Prajwal Punnamraju, Sascha K. Manier, Selina Hemmer, Matthias Grill, Philip Schippers, Jennifer Herrmann and Markus R. Meyer
Metabolites 2026, 16(2), 134; https://doi.org/10.3390/metabo16020134 - 14 Feb 2026
Viewed by 319
Abstract
Introduction: The availability of toxicokinetic data is critical for detecting and monitoring the intake of psychoactive substances. Timely characterization of novel psychoactive substances (NPS) is particularly important to assess their abuse potential and inform public health responses. Methods: Toxicometabolomics offers a [...] Read more.
Introduction: The availability of toxicokinetic data is critical for detecting and monitoring the intake of psychoactive substances. Timely characterization of novel psychoactive substances (NPS) is particularly important to assess their abuse potential and inform public health responses. Methods: Toxicometabolomics offers a powerful approach to characterize xenobiotic metabolism through high-resolution profiling of biochemical transformations. It thus allows the finding of exogenous biomarkers, such as new drug metabolites, and endogenous biomarkers, which could be indications of acute drug ingestions or sample manipulation, as well as offering information on the mode of action of drugs. In this study, we applied a liquid chromatography–high-resolution mass spectrometry workflow to investigate the toxicometabolomics of two N1-sulfonated N,N-dimethyltryptamine derivatives with potential for both therapeutic use and recreational abuse. Results: Zebrafish (Danio rerio), an increasingly valuable model for preclinical pharmacology and toxicology studies, along with pooled human liver S9 fractions were used to elucidate metabolic pathways and identify key phase I and phase II biotransformations. Furthermore, untargeted metabolomics revealed significant downregulation of L-threonine associated with compound exposure. Conclusions: These findings advance the current understanding of tryptamine metabolism and underscore the utility of toxicometabolomics in the analytical evaluation of NPS. Full article
Show Figures

Figure 1

31 pages, 1919 KB  
Article
Synthesis and Antitumor Potency of 2E,21E-bis-(2-Pyridinylidene)-hollongdione in NCI-60 Panel and Zebrafish Model
by Irina Smirnova, Zarema Galimova, Alexander Lobov, Anastasiia Mikheenko, Irina Khan, Gulalek Babayeva, Vadim S. Pokrovsky and Oxana Kazakova
Int. J. Mol. Sci. 2026, 27(4), 1813; https://doi.org/10.3390/ijms27041813 - 13 Feb 2026
Viewed by 390
Abstract
Michael acceptors, such as chalcones and benzylidenes, are privileged scaffolds for the development of anticancer agents. Taking this into account, we developed a selective Claisen–Schmidt condensation of the dammarane-type triterpenoid hollongdione with pyridine-2-carbaldehyde, enabling controlled synthesis of mono- and bis-substituted triterpenes depending on [...] Read more.
Michael acceptors, such as chalcones and benzylidenes, are privileged scaffolds for the development of anticancer agents. Taking this into account, we developed a selective Claisen–Schmidt condensation of the dammarane-type triterpenoid hollongdione with pyridine-2-carbaldehyde, enabling controlled synthesis of mono- and bis-substituted triterpenes depending on the reaction conditions. The reaction demonstrated high temperature-dependent regioselectivity, providing C2-mono- 2 or 2,21-bis-substituted 3 triterpenes with yields up to 96% and 95%, respectively. The structures of the newly synthesized triterpene chalcones were elucidated by 1D and 2D NMR spectroscopy and unambiguously confirmed by a single-crystal X-ray diffraction, which established the E configuration of the exocyclic double bond. In biological studies, the bis-2-pyridylidene derivative 3 exhibited a pronounced and broad-spectrum antitumor activity in the NCI-60 panel, inducing cell death in 58 of 59 cancer cell lines. High selectivity toward melanoma, renal, and prostate cancer cell lines was observed, with selectivity indices (SI) of up to 18.82 for melanoma LOX IMVI. In MTT assays, compound 3 displayed a submicromolar cytotoxicity, particularly against the KRAS-mutant PANC-1 cell line (IC50 = 0.22 µM). Anticancer activity was further confirmed in a zebrafish (Danio rerio) xenograft model of human HCT116 colon cancer, where tumor growth inhibition reached 72% without pronounced embryotoxicity (LC50 = 1.4 µM). We have developed an efficient approach for the site-selective modification of hollongdione, providing access to potent anticancer dammarane-type chalcones. The bis-2-pyridylidene derivative 3 emerged as a promising lead compound, demonstrating submicromolar potency, high selectivity towards melanoma, and significant in vivo efficacy in a zebrafish xenograft model. Full article
(This article belongs to the Special Issue Design, Synthesis and Biological Activity of Heterocyclic Compounds)
Show Figures

Figure 1

13 pages, 5410 KB  
Article
Guang Chenpi Extract as a Multifunctional Phytotherapeutic: Enhanced Effects with Ergothioneine and Polydeoxyribonucleotide on Redox Homeostasis and Tissue Resilience
by Zongxiao Cen, Zhiyuan Chen, Ding Wang, Yuqin Zuo, Jinghui Peng, Junyuan Chen and Xueping Chen
Pharmaceuticals 2026, 19(2), 293; https://doi.org/10.3390/ph19020293 - 10 Feb 2026
Viewed by 303
Abstract
Background/Objectives: Guang Chenpi, the aged pericarp of Citrus reticulata ‘Chachi’, is a traditional Chinese medicinal food with documented health benefits. This study aimed to systematically evaluate the multifaceted bioactivity of a standardized Guang Chenpi extract (GCE), both alone and in combination with ergothioneine [...] Read more.
Background/Objectives: Guang Chenpi, the aged pericarp of Citrus reticulata ‘Chachi’, is a traditional Chinese medicinal food with documented health benefits. This study aimed to systematically evaluate the multifaceted bioactivity of a standardized Guang Chenpi extract (GCE), both alone and in combination with ergothioneine (EGT) and polydeoxyribonucleotide (PDRN), using in vitro and in vivo models. Methods: GCE quality was characterized by LC-MS/MS. Combination regimens of GCE with EGT or PDRN were assessed in UVB-irradiated 3D MelaKutis® skin tissue for ROS levels, antioxidation defense markers (NNT, GSH-PX1), and melanocyte protein (Pmel17). In zebrafish, GCE was evaluated for toxicity, antioxidant activity, tail fin regeneration, skin barrier protection, melanogenesis inhibition, and expression of collagen (col1a1a, col1a1b, and col1a2) and elastin (elna) genes. Results: In 3D skin models, GCE combined with EGT or PDRN significantly enhanced antioxidant defenses (NNT increased by 113–186%; GSH-PX1 by 173–231%), reduced ROS by 46.27–57.76%, and decreased melanocyte protein (Pmel17) by 23.44–44.27%. In zebrafish, GCE showed low toxicity (≤0.63 mg/mL) and exhibited dose-dependent antioxidant activity (ROS reduction: 27.57–61.85%), enhanced tail fin regeneration (11.35–27.84%), and strengthened skin barrier function (65.20–89.32% protection). GCE also upregulated collagen and elastin gene expression, improved blood circulation, and suppressed melanogenesis. Conclusions: GCE is a promising multifunctional natural ingredient with significant antioxidant, regenerative, and skin-protective properties. Its combination with EGT or PDRN results in enhanced protective effects against UVB-induced skin damage, supporting its potential use in advanced pharmaceutical and cosmeceutical formulations. Full article
(This article belongs to the Section Biopharmaceuticals)
Show Figures

Graphical abstract

33 pages, 3491 KB  
Article
Opuntia ficus-indica (L.) Mill. Extract: From Chemical Characterization to Inflammatory Profiling and Its Potential Effects in a Zebrafish Model of Spinal Cord Injury—A Morphological and Molecular Study
by Lidia Pansera, Stefania Pagliari, Kamel Mhalhel, Marialuisa Aragona, Mirea Sicari, Mariarosaria Galeano, Michele Rosario Colonna, Maria Levanti, Rosaria Laurà, Francesco Abbate, Nicola Cicero, Massimo Labra, Sepand Rastegar, Antonino Germanà, Luca Campone and Giuseppe Montalbano
Int. J. Mol. Sci. 2026, 27(4), 1687; https://doi.org/10.3390/ijms27041687 - 9 Feb 2026
Viewed by 370
Abstract
Natural compounds are increasingly explored for their ability to modulate multiple molecular pathways involved in inflammation and oxidative stress and for their therapeutic potential. Among these, Opuntia ficus-indica (L.) Mill. has attracted growing interest due to its rich phytochemical profile; however, the biological [...] Read more.
Natural compounds are increasingly explored for their ability to modulate multiple molecular pathways involved in inflammation and oxidative stress and for their therapeutic potential. Among these, Opuntia ficus-indica (L.) Mill. has attracted growing interest due to its rich phytochemical profile; however, the biological properties of unripe fruits remain largely unexplored. In this study, a hydroalcoholic extract obtained from unripe O. ficus-indica fruits was characterized for its chemical composition, antioxidant capacity, and concentration-dependent embryotoxic profile and subsequently investigated in a zebrafish model of spinal cord injury (SCI). UHPLC-HRMS/MS analysis identified 14 secondary metabolites, mainly flavonoids and phenylpropanoid acids. Antioxidant activity was confirmed by DPPH and ABTS assays. An embryotoxicity assessment conducted according to OECD Test Guideline 236 revealed no mortality at concentrations below 100 µg mL−1 and an LC50 of 323.59 µg mL−1 at 96 h post-fertilization, allowing the identification of non-toxic concentrations for subsequent in vivo experiments. Based on these results, the extract was tested in a larval zebrafish SCI transection model. Treated larvae showed improved locomotor recovery, particularly under continuous exposure, accompanied by modulation of molecular pathways involved in inflammation, neurotrophic support, and neurogenesis, including reduced pro-inflammatory cytokine expression and increased BDNF and Sonic Hedgehog signaling markers. Overall, these findings expand current knowledge on unripe O. ficus-indica and highlight its potential to modulate molecular pathways involved in SCI-induced damage and repair. Full article
(This article belongs to the Section Bioactives and Nutraceuticals)
Show Figures

Figure 1

15 pages, 11782 KB  
Article
Anthropogenic Underwater Noise Induces Anxiety-like Behavior in Zebrafish
by Wei Yang, Yuchi Duan, Tong Zhou, Zhiming Zhang, Ya Li, Hui Huang, Mantang Xiong and Qiliang Chen
Animals 2026, 16(4), 536; https://doi.org/10.3390/ani16040536 - 9 Feb 2026
Viewed by 208
Abstract
Underwater noise pollution, driven by human activities, is an emerging environmental concern, yet its effects on fish behavior and physiology remain poorly understood. As a vertebrate model with conserved stress pathways, zebrafish (Danio rerio) is well-suited for investigating the mechanistic basis [...] Read more.
Underwater noise pollution, driven by human activities, is an emerging environmental concern, yet its effects on fish behavior and physiology remain poorly understood. As a vertebrate model with conserved stress pathways, zebrafish (Danio rerio) is well-suited for investigating the mechanistic basis of such impacts. We hypothesized that daytime and nighttime noise exposure would differentially induce anxiety-like behavior and associated neuroendocrine disruptions in zebrafish, with effects varying by sex. To evaluate this hypothesis, adult zebrafish were exposed to anthropogenic noise (100–1000 Hz, 130 dB) for seven days, specifically during daytime (08:00–20:00) and nighttime (20:00–08:00) periods. Behavioral assays revealed that noise exposure delayed the first entry of females into the top zone during daytime, while both sexes exhibited prolonged bottom-dwelling and reduced exploratory behavior under nighttime noise. Physiological analyses showed elevated plasma cortisol levels in females, accompanied by up-regulated HPI-axis genes, whereas males displayed a non-significant cortisol increase. Neurotransmitter profiling indicated a sex-specific response to nighttime noise: In females, brain 5-hydroxytryptamine (5-HT) showed a non-significant increasing trend, whereas in males it was significantly elevated, while dopamine (DA) decreased in both sexes. Gene expression analysis further revealed disruptions in 5-HT and DA pathways. These findings demonstrate that underwater noise induces anxiety-like behavior in zebrafish by dysregulating endocrine and neurotransmitter systems, with nighttime noise exhibiting more pronounced effects, suggesting that chronic exposure to anthropogenic noise may impair natural behavior and stress regulation in aquatic species, particularly during nighttime periods. Full article
(This article belongs to the Section Animal Physiology)
Show Figures

Figure 1

21 pages, 9532 KB  
Article
Sodium Nitroprusside as a Xenobiotic Model of Oxidative and Nitrosative Stress in Cellular and Zebrafish Systems
by Carlos Alberto-Silva, Felipe Assumpção da Cunha e Silva, Brenda Rufino da Silva, Leticia Ribeiro de Barros, Adolfo Luis Almeida Maleski and Maricilia Silva Costa
J. Xenobiot. 2026, 16(1), 29; https://doi.org/10.3390/jox16010029 - 6 Feb 2026
Viewed by 315
Abstract
Oxidative and nitrosative stress are central mechanisms in the pathogenesis of neurodegenerative diseases, where excessive production of reactive oxygen and nitrogen species (ROS/RNS) leads to mitochondrial dysfunction, membrane damage, and neuronal death. In this study, we established and compared short-term (2 h) and [...] Read more.
Oxidative and nitrosative stress are central mechanisms in the pathogenesis of neurodegenerative diseases, where excessive production of reactive oxygen and nitrogen species (ROS/RNS) leads to mitochondrial dysfunction, membrane damage, and neuronal death. In this study, we established and compared short-term (2 h) and long-term (20 h) exposure paradigms to sodium nitroprusside (SNP), used as a xenobiotic nitric oxide donor, in two neuronal cell lines (mHippoE-18 and PC12) and zebrafish larvae, aiming to provide a preclinical framework for neurodegenerative drug discovery. In vitro, SNP exposure caused concentration-dependent reductions in viability and alterations in oxidative balance, with mHippoE-18 cells exhibiting higher susceptibility than PC12 cells. In the short-term exposure paradigm, cytotoxicity was primarily associated with membrane disruption at higher concentrations, whereas oxidative stress contributed more strongly at intermediate doses. In the long-term exposure, mHippoE-18 cells showed strong integrated correlations between ROS, LDH release, and viability loss, highlighting their increased vulnerability to nitrosative stress. In zebrafish, SNP exposure impaired metabolic activity and swimming behavior in both paradigms. Long-term exposure led to consistent dose-dependent increases in ROS, accompanied by locomotor deficits tightly linked to energy metabolism. Overall, the higher sensitivity of mHippoE-18 cells compared with PC12 cells, together with the dose-dependent metabolic and behavioral impairments observed in zebrafish, indicates that cellular responses partially mirror in vivo outcomes. This integrative approach underscores the value of combining neuronal cell lines with zebrafish larvae to capture complementary aspects of SNP-induced neurotoxicity and to strengthen preclinical evaluation of candidate compounds with protective or therapeutic potential. These findings support the use of SNP as a xenobiotic model to probe nitrosative stress-driven neurotoxicity across cellular and organismal systems. Full article
Show Figures

Graphical abstract

Back to TopTop