Due to scheduled maintenance work on our servers, there may be short service disruptions on this website between 11:00 and 12:00 CEST on March 28th.
Sign in to use this feature.

Years

Between: -

Subjects

remove_circle_outline
remove_circle_outline
remove_circle_outline
remove_circle_outline
remove_circle_outline

Journals

Article Types

Countries / Regions

Search Results (32)

Search Parameters:
Keywords = U2AF1 mutation

Order results
Result details
Results per page
Select all
Export citation of selected articles as:
12 pages, 5295 KB  
Article
Mutational Spectrum and Clinical Outcomes of Myelodysplastic/Myeloproliferative Neoplasms: A Single-Institution Study in Korea with Emphasis on U2AF1
by Min-Seung Park, Dae-Ho Choi, Jun Ho Jang, Chul Won Jung, Hee-Jin Kim and Hyun-Young Kim
J. Clin. Med. 2025, 14(19), 7074; https://doi.org/10.3390/jcm14197074 - 7 Oct 2025
Cited by 1 | Viewed by 801
Abstract
Background: Myelodysplastic/myeloproliferative neoplasms (MDS/MPNs) are rare hematopoietic disorders that exhibit overlapping pathological and molecular features of both MDS and MPN. This study aimed to investigate the mutational profiles and prognostic implications of MDS/MPN subtypes in Korean patients. Methods: We retrospectively reviewed [...] Read more.
Background: Myelodysplastic/myeloproliferative neoplasms (MDS/MPNs) are rare hematopoietic disorders that exhibit overlapping pathological and molecular features of both MDS and MPN. This study aimed to investigate the mutational profiles and prognostic implications of MDS/MPN subtypes in Korean patients. Methods: We retrospectively reviewed 53 patients with MDS/MPN who underwent bone marrow examination and next-generation sequencing panel testing. Overall survival was analyzed with 3-year censoring. The cohort included chronic myelomonocytic leukemia (CMML; N = 30); MDS/MPN with neutrophilia (N = 6); MDS/MPN with SF3B1 mutation and thrombocytosis (N = 4); and MDS/MPN, not otherwise specified (MDS/MPN-NOS; N = 13). Results: The most frequently mutated gene was ASXL1 (52.8%), followed by TET2 (39.6%) and U2AF1 (18.9%), in total MDS/MPN. U2AF1 mutations were particularly frequent in myelodysplastic CMML (33.3%) and MDS/MPN-NOS (30.8%). In CMML, ASXL1 and TET2 mutations were associated with a trend toward better prognosis compared with wild-type (HR 0.21, p = 0.052; HR 0.25, p = 0.057, respectively), while U2AF1 mutations were associated with adverse prognosis in univariate analysis with borderline significance (HR 12.20, p = 0.050). Clinical/Molecular CMML-Specific Prognostic Scoring System and Mayo Molecular Model showed stepwise survival patterns across risk groups without statistical significance. In univariate analysis, transfusion dependency was associated with poor prognosis (HR 7.78, p = 0.013). Conclusions: This study provides the first single-institution analysis in Korean patients with MDS/MPN and identified U2AF1 mutations as a potentially significant prognostic factor, enhancing the molecular understanding of MDS/MPN. Full article
(This article belongs to the Section Hematology)
Show Figures

Figure 1

11 pages, 3371 KB  
Case Report
A Relapsed AML Case Featuring MYC and MECOM Rearrangements
by Kevin A. Murgas, Pons Materum, Luke Z. Li, Jacob Rocha, Michael Schuster, Tahmeena Ahmed and Carlos A. Tirado
Diagnostics 2025, 15(18), 2410; https://doi.org/10.3390/diagnostics15182410 - 22 Sep 2025
Cited by 1 | Viewed by 1527
Abstract
Background/Objectives: Relapsed acute myeloid leukemia (AML) is often characterized by clonal evolution and acquired genomic abnormalities, which can inform prognosis and direct therapeutic decisions. The emergence of high-risk chromosomal rearrangements during relapse is of particular significance, yet the impact of rare and complex [...] Read more.
Background/Objectives: Relapsed acute myeloid leukemia (AML) is often characterized by clonal evolution and acquired genomic abnormalities, which can inform prognosis and direct therapeutic decisions. The emergence of high-risk chromosomal rearrangements during relapse is of particular significance, yet the impact of rare and complex events remains poorly understood. This report details a case of relapsed AML that demonstrated rare MYC and MECOM rearrangements and additional features that were not observed at initial diagnosis, emphasizing the clinical relevance of serial cytogenetic assessments. Case Description: A 70-year-old man was initially diagnosed with AML, exhibiting monocytic differentiation, an 11q23 deletion involving KMT2A loss, and a U2AF1 mutation. After achieving remission with azacitidine and venetoclax, the patient relapsed within ten months, necessitating reevaluation and modification of therapy. Repeat cytogenetic analysis at relapse revealed a distinct t(3;8)(q26.2;q24.3) exhibiting MYC and MECOM rearrangements, features that were absent at initial diagnosis. Conclusions: This case underscores the importance of serial cytogenetic and molecular profiling in relapsed AML. The emergence of new abnormalities upon relapse suggested underlying genomic instability and clonal evolution. MYC rearrangements are notably rare in AML, especially with concurrent MECOM rearrangements, highlighting a unique feature of this case. The identification of novel abnormalities at relapse may carry prognostic and therapeutic significance and may be used to refine risk stratification. Thus, ongoing cytogenetic monitoring is essential to adapt management approaches in evolving disease contexts. Full article
Show Figures

Figure 1

22 pages, 364 KB  
Review
Biological Markers of Myeloproliferative Neoplasms in Children, Adolescents and Young Adults
by Aleksandra Ozygała, Joanna Rokosz-Mierzwa, Paulina Widz, Paulina Skowera, Mateusz Wiliński, Borys Styka and Monika Lejman
Cancers 2024, 16(23), 4114; https://doi.org/10.3390/cancers16234114 - 8 Dec 2024
Cited by 1 | Viewed by 3961
Abstract
Myeloproliferative neoplasms (MPNs) are clonal hematopoietic cancers characterized by hyperproliferation of the myeloid lineages. These clonal marrow disorders are extremely rare in pediatric patients. MPN is reported to occur 100 times more frequently in adults, and thus research is primarily focused on this [...] Read more.
Myeloproliferative neoplasms (MPNs) are clonal hematopoietic cancers characterized by hyperproliferation of the myeloid lineages. These clonal marrow disorders are extremely rare in pediatric patients. MPN is reported to occur 100 times more frequently in adults, and thus research is primarily focused on this patient group. At present, modern diagnostic techniques, primarily genetic, facilitate the identification of the biology of these diseases. The key genes are JAK2, MPL, and CALR, namely, driver mutations, which are present in approximately 90% of patients with suspected MPN. Moreover, there are more than 20 other mutations that affect the development of these hematological malignancies, as evidenced by a review of the literature. The pathogenic mechanism of MPNs is characterized by the dysregulation of the JAK/STAT signaling pathway (JAK2, MPL, CALR), DNA methylation (TET2, DNMT3A, IDH1/2), chromatin structure (ASXL1, EZH2), and splicing (SF3B1, U2AF2, SRSF2). Although rare, myeloproliferative neoplasms can involve young patients and pose unique challenges for clinicians in diagnosis and therapy. The paper aims to review the biological markers of MPNs in pediatric populations—a particular group of patients that has been poorly studied due to the low frequency of MPN diagnosis. Full article
Show Figures

Graphical abstract

16 pages, 1312 KB  
Review
Alternative Splicing: A Potential Therapeutic Target in Hematological Malignancies
by Gazmend Temaj, Silvia Chichiarelli, Sarmistha Saha, Pelin Telkoparan-Akillilar, Nexhibe Nuhii, Rifat Hadziselimovic and Luciano Saso
Hematol. Rep. 2024, 16(4), 682-697; https://doi.org/10.3390/hematolrep16040066 - 29 Oct 2024
Cited by 1 | Viewed by 2749
Abstract
Leukemia represents the most prevalent malignancy in children, constituting 30% of childhood cancer cases, with acute lymphoblastic leukemia (ALL) being particularly heterogeneous. This paper explores the role of alternative splicing in leukemia, highlighting its significance in cancer development and progression. Aberrant splicing is [...] Read more.
Leukemia represents the most prevalent malignancy in children, constituting 30% of childhood cancer cases, with acute lymphoblastic leukemia (ALL) being particularly heterogeneous. This paper explores the role of alternative splicing in leukemia, highlighting its significance in cancer development and progression. Aberrant splicing is often driven by mutations in splicing-factor genes, which can lead to the production of variant proteins that contribute to oncogenesis. The spliceosome, a complex of small nuclear RNAs and proteins, facilitates RNA splicing, a process critical for generating diverse mRNA and protein products from single genes. Mutations in splicing factors, such as U2AF1, SF3B1, SRSF2, ZRSR2, and HNRNPH1, are frequently observed across various hematological malignancies and are associated with poor prognosis and treatment resistance. This research underscores the necessity of understanding the mechanisms of RNA splicing dysregulation in order to develop targeted therapies to correct these aberrant processes, thereby improving outcomes for patients with leukemia and related disorders. Full article
Show Figures

Figure 1

20 pages, 10744 KB  
Article
A Study of Alternative TrkA Splicing Identifies TrkAIII as a Novel Potentially Targetable Participant in PitNET Progression
by Maddalena Sbaffone, Marie-Lise Jaffrain-Rea, Lucia Cappabianca, Francesca Carbonara, Francesca Gianno, Tiziana Feola, Marianna Ruggieri, Veronica Zelli, Rita Maccarone, Stefano Guadagni, Marco Clementi, Antonietta Arcella, Vincenzo Esposito, Giulia Carozza, Ilaria Martelli, Antonietta Rosella Farina and Andrew Reay Mackay
Biology 2024, 13(3), 171; https://doi.org/10.3390/biology13030171 - 7 Mar 2024
Cited by 2 | Viewed by 2695
Abstract
Pituitary neuroendocrine tumors (PitNETs) are generally benign but comprise an aggressive, invasive, therapy-resistant, metastatic subset, underpinning a need for novel therapeutic targets. PitNETs exhibit low mutation rates but are associated with conditions linked to alternative splicing, an alternative oncogene pathway activation mechanism. PitNETs [...] Read more.
Pituitary neuroendocrine tumors (PitNETs) are generally benign but comprise an aggressive, invasive, therapy-resistant, metastatic subset, underpinning a need for novel therapeutic targets. PitNETs exhibit low mutation rates but are associated with conditions linked to alternative splicing, an alternative oncogene pathway activation mechanism. PitNETs express the neurotrophin receptor TrkA, which exhibits oncogenic alternative TrkAIII splicing in other neuroendocrine tumors. We, therefore, assessed whether TrkAIII splicing represents a potential oncogenic participant in PitNETs. TrkAIII splicing was RT-PCR assessed in 53 PitNETs and TrkA isoform(s) expression and activation were assessed by confocal immunofluorescence. TrkAIII splicing was also compared to HIF1α, HIF2α, SF3B1, SRSF2, U2AF1, and JCPyV large T antigen mRNA expression, Xbp1 splicing, and SF3B1 mutation. TrkAIII splicing was detected in all invasive and most non-invasive PitNETs and was significantly elevated in invasive cases. In PitNET lineages, TrkAIII splicing was significantly elevated in invasive PIT1 PitNETs and high in invasive and non-invasive SF1 and TPIT lineages. Immunoreactivity consistent with TrkAIII activation characterized PitNET expressing TrkAIII mRNA, and invasive Pit1 PitNETs exhibited elevated HIF2α expression. TrkAIII splicing did not associate with SF3B1 mutations, altered SF3B1, SRSF2, and U2AF1 or JCPyV large T antigen expression, or Xbp1 splicing. Therefore, TrkAIII splicing is common in PitNETs, is elevated in invasive, especially PIT1 tumors, can result in intracellular TrkAIII activation, and may involve hypoxia. The data support a role for TrkAIII splicing in PitNET pathogenesis and progression and identify TrkAIII as a novel potential target in refractory PitNETs. Full article
Show Figures

Graphical abstract

12 pages, 807 KB  
Article
Genetic Characteristics of Patients with Young-Onset Myelodysplastic Neoplasms
by Hyun-Young Kim, Keon Hee Yoo, Chul Won Jung, Hee-Jin Kim and Sun-Hee Kim
J. Clin. Med. 2023, 12(24), 7651; https://doi.org/10.3390/jcm12247651 - 13 Dec 2023
Cited by 2 | Viewed by 2126
Abstract
Myelodysplastic neoplasm (MDS) is a heterogeneous group of myeloid neoplasms affected by germline and somatic genetic alterations. The incidence of MDS increases with age but rarely occurs at a young age. We investigated the germline and somatic genetic alterations of Korean patients with [...] Read more.
Myelodysplastic neoplasm (MDS) is a heterogeneous group of myeloid neoplasms affected by germline and somatic genetic alterations. The incidence of MDS increases with age but rarely occurs at a young age. We investigated the germline and somatic genetic alterations of Korean patients with young-onset MDS (<40 years). Among the thirty-one patients, five (16.1%) had causative germline variants predisposing them to myeloid neoplasms (three with GATA2 variants and one each with PGM3 and ETV variants). We found that PGM3 deficiency, a subtype of severe immunodeficiency, predisposes patients to MDS. Somatic mutations were identified in 14 patients (45.2%), with lower rates in patients aged < 20 years (11.1%). Nine (29%) patients had U2AF1 S34F/Y mutations, and patients with U2AF1 mutations showed significantly worse progression-free survival (p < 0.001) and overall survival (p = 0.006) than those without U2AF1 mutations. A UBA1 M41T mutation that causes VEXAS syndrome was identified in a male patient. In conclusion, a germline predisposition to myeloid neoplasms occurred in ~16% of young-onset MDS patients and was largely associated with primary immunodeficiencies, including GATA2 deficiency. Furthermore, the high frequency of somatic U2AF1 mutations in patients with young-onset MDS suggests the presence of a distinct MDS subtype. Full article
(This article belongs to the Section Hematology)
Show Figures

Figure 1

14 pages, 1388 KB  
Review
Diagnosis- and Prognosis-Related Gene Alterations in BCR::ABL1-Negative Myeloproliferative Neoplasms
by Soji Morishita and Norio Komatsu
Int. J. Mol. Sci. 2023, 24(16), 13008; https://doi.org/10.3390/ijms241613008 - 21 Aug 2023
Cited by 1 | Viewed by 3538
Abstract
BCR::ABL1-negative myeloproliferative neoplasms (MPNs) are a group of hematopoietic malignancies in which somatic mutations are acquired in hematopoietic stem/progenitor cells, resulting in an abnormal increase in blood cells in peripheral blood and fibrosis in bone marrow. Mutations in JAK2, MPL, [...] Read more.
BCR::ABL1-negative myeloproliferative neoplasms (MPNs) are a group of hematopoietic malignancies in which somatic mutations are acquired in hematopoietic stem/progenitor cells, resulting in an abnormal increase in blood cells in peripheral blood and fibrosis in bone marrow. Mutations in JAK2, MPL, and CALR are frequently found in BCR::ABL1-negative MPNs, and detecting typical mutations in these three genes has become essential for the diagnosis of BCR::ABL1-negative MPNs. Furthermore, comprehensive gene mutation and expression analyses performed using massively parallel sequencing have identified gene mutations associated with the prognosis of BCR::ABL1-negative MPNs such as ASXL1, EZH2, IDH1/2, SRSF2, and U2AF1. Furthermore, single-cell analyses have partially elucidated the effect of the order of mutation acquisition on the phenotype of BCR::ABL1-negative MPNs and the mechanism of the pathogenesis of BCR::ABL1-negative MPNs. Recently, specific CREB3L1 overexpression has been identified in megakaryocytes and platelets in BCR::ABL1-negative MPNs, which may be promising for the development of diagnostic applications. In this review, we describe the genetic mutations found in BCR::ABL1-negative MPNs, including the results of analyses conducted by our group. Full article
(This article belongs to the Special Issue Molecular Research on Myeloproliferative Disorders)
Show Figures

Figure 1

25 pages, 1170 KB  
Review
The Genetic Landscape of Myelodysplastic Neoplasm Progression to Acute Myeloid Leukemia
by Claudia Bănescu, Florin Tripon and Carmen Muntean
Int. J. Mol. Sci. 2023, 24(6), 5734; https://doi.org/10.3390/ijms24065734 - 17 Mar 2023
Cited by 23 | Viewed by 7594
Abstract
Myelodysplastic neoplasm (MDS) represents a heterogeneous group of myeloid disorders that originate from the hematopoietic stem and progenitor cells that lead to the development of clonal hematopoiesis. MDS was characterized by an increased risk of transformation into acute myeloid leukemia (AML). In recent [...] Read more.
Myelodysplastic neoplasm (MDS) represents a heterogeneous group of myeloid disorders that originate from the hematopoietic stem and progenitor cells that lead to the development of clonal hematopoiesis. MDS was characterized by an increased risk of transformation into acute myeloid leukemia (AML). In recent years, with the aid of next-generation sequencing (NGS), an increasing number of molecular aberrations were discovered, such as recurrent mutations in FLT3, NPM1, DNMT3A, TP53, NRAS, and RUNX1 genes. During MDS progression to leukemia, the order of gene mutation acquisition is not random and is important when considering the prognostic impact. Moreover, the co-occurrence of certain gene mutations is not random; some of the combinations of gene mutations seem to have a high frequency (ASXL1 and U2AF1), while the co-occurrence of mutations in splicing factor genes is rarely observed. Recent progress in the understanding of molecular events has led to MDS transformation into AML and unraveling the genetic signature has paved the way for developing novel targeted and personalized treatments. This article reviews the genetic abnormalities that increase the risk of MDS transformation to AML, and the impact of genetic changes on evolution. Selected therapies for MDS and MDS progression to AML are also discussed. Full article
(This article belongs to the Special Issue Advanced Research in Acute Myeloid Leukemia)
Show Figures

Figure 1

21 pages, 3121 KB  
Article
Molecular Landscape and Validation of New Genomic Classification in 2668 Adult AML Patients: Real Life Data from the PETHEMA Registry
by Claudia Sargas, Rosa Ayala, María José Larráyoz, María Carmen Chillón, Estrella Carrillo-Cruz, Cristina Bilbao-Sieyro, Esther Prados de la Torre, David Martínez-Cuadrón, Rebeca Rodríguez-Veiga, Blanca Boluda, Cristina Gil, Teresa Bernal, Juan Miguel Bergua, Lorenzo Algarra, Mar Tormo, Pilar Martínez-Sánchez, Elena Soria, Josefina Serrano, Juan Manuel Alonso-Domínguez, Raimundo García-Boyero, María Luz Amigo, Pilar Herrera-Puente, María José Sayas, Esperanza Lavilla-Rubira, Joaquín Martínez-López, María José Calasanz, Ramón García-Sanz, José Antonio Pérez-Simón, María Teresa Gómez-Casares, Joaquín Sánchez-García, Eva Barragán, Pau Montesinos and on behalf of PETHEMA groupadd Show full author list remove Hide full author list
Cancers 2023, 15(2), 438; https://doi.org/10.3390/cancers15020438 - 10 Jan 2023
Cited by 26 | Viewed by 7830
Abstract
Next–Generation Sequencing (NGS) implementation to perform accurate diagnosis in acute myeloid leukemia (AML) represents a major challenge for molecular laboratories in terms of specialization, standardization, costs and logistical support. In this context, the PETHEMA cooperative group has established the first nationwide diagnostic network [...] Read more.
Next–Generation Sequencing (NGS) implementation to perform accurate diagnosis in acute myeloid leukemia (AML) represents a major challenge for molecular laboratories in terms of specialization, standardization, costs and logistical support. In this context, the PETHEMA cooperative group has established the first nationwide diagnostic network of seven reference laboratories to provide standardized NGS studies for AML patients. Cross–validation (CV) rounds are regularly performed to ensure the quality of NGS studies and to keep updated clinically relevant genes recommended for NGS study. The molecular characterization of 2856 samples (1631 derived from the NGS–AML project; NCT03311815) with standardized NGS of consensus genes (ABL1, ASXL1, BRAF, CALR, CBL, CEBPA, CSF3R, DNMT3A, ETV6, EZH2, FLT3, GATA2, HRAS, IDH1, IDH2, JAK2, KIT, KRAS, MPL, NPM1, NRAS, PTPN11, RUNX1, SETBP1, SF3B1, SRSF2, TET2, TP53, U2AF1 and WT1) showed 97% of patients having at least one mutation. The mutational profile was highly variable according to moment of disease, age and sex, and several co–occurring and exclusion relations were detected. Molecular testing based on NGS allowed accurate diagnosis and reliable prognosis stratification of 954 AML patients according to new genomic classification proposed by Tazi et al. Novel molecular subgroups, such as mutated WT1 and mutations in at least two myelodysplasia–related genes, have been associated with an adverse prognosis in our cohort. In this way, the PETHEMA cooperative group efficiently provides an extensive molecular characterization for AML diagnosis and risk stratification, ensuring technical quality and equity in access to NGS studies. Full article
(This article belongs to the Collection Acute Myeloid Leukemia (AML))
Show Figures

Figure 1

20 pages, 4072 KB  
Article
Clinical Features, Gene Alterations, and Outcomes in Prefibrotic and Overt Primary and Secondary Myelofibrotic Patients
by Tong-Yoon Kim, Daehun Kwag, Jong-Hyuk Lee, Joonyeop Lee, Gi-June Min, Sung-Soo Park, Silvia Park, Young-Woo Jeon, Jae-Ho Yoon, Seung-Hawn Shin, Seung-Ah Yahng, Byung-Sik Cho, Ki-Seong Eom, Yoo-Jin Kim, Seok Lee, Hee-Je Kim, Chang-Ki Min, Seok-Goo Cho, Jong-Wook Lee, Jong-Mi Lee, Myungshin Kim and Sung-Eun Leeadd Show full author list remove Hide full author list
Cancers 2022, 14(18), 4485; https://doi.org/10.3390/cancers14184485 - 16 Sep 2022
Cited by 8 | Viewed by 3528
Abstract
The Philadelphia-negative myeloproliferative neoplasms (MPNs) are divided in three major groups: polycythemia vera (PV), essential thrombocythemia (ET), and primary myelofibrosis (PMF). The 2016 WHO classification incorporates also prefibrotic PMF (pre-PMF) and overt PMF. This study aimed to discriminate the clinical features, genetic alterations, [...] Read more.
The Philadelphia-negative myeloproliferative neoplasms (MPNs) are divided in three major groups: polycythemia vera (PV), essential thrombocythemia (ET), and primary myelofibrosis (PMF). The 2016 WHO classification incorporates also prefibrotic PMF (pre-PMF) and overt PMF. This study aimed to discriminate the clinical features, genetic alterations, and outcomes in patients with prefibrotic, overt PMF, and secondary MF (SMF). This study included 229 patients with diagnosed myelofibrosis (MF). Among 229 patients, 67 (29%), 122 (53%), and 40 (18%) were confirmed as SMF, overt PMF, and pre-PMF, respectively. The JAK2 V617F mutation was differentially distributed in SMF and PMF, contradictory to CALR and MPL mutations. Regarding nondriver mutations, the occurrence of ASXL1 mutations differed between PMF and SMF or pre-PMF. The three-year overall survival was 91.5%, 85.3%, and 94.8% in SMF, overt PMF, and pre-PMF groups. Various scoring systems could discriminate the overall survival in PMF but not in SMF and pre-PMF. Still, clinical features including anemia and thrombocytopenia were poor prognostic factors throughout the myelofibrosis, whereas mutations contributed differently. Molecular grouping by wild-type SF3B1 and SRSF2/RUNX1/U2AF1/ASXL1/TP53 mutations showed inferior progression-free survival (PFS) in PMF, SMF, and pre-PMF. We determined the clinical and genetic features related to poor prognosis in myelofibrosis. Full article
Show Figures

Graphical abstract

16 pages, 1504 KB  
Review
The Biological and Clinical Consequences of RNA Splicing Factor U2AF1 Mutation in Myeloid Malignancies
by Yangjing Zhao, Weili Cai, Ye Hua, Xiaochen Yang and Jingdong Zhou
Cancers 2022, 14(18), 4406; https://doi.org/10.3390/cancers14184406 - 10 Sep 2022
Cited by 22 | Viewed by 8411
Abstract
Mutations of spliceosome genes have been frequently identified in myeloid malignancies with the large-scale application of advanced sequencing technology. U2 small nuclear RNA auxiliary factor 1 (U2AF1), an essential component of U2AF heterodimer, plays a pivotal role in the pre-mRNA splicing processes to [...] Read more.
Mutations of spliceosome genes have been frequently identified in myeloid malignancies with the large-scale application of advanced sequencing technology. U2 small nuclear RNA auxiliary factor 1 (U2AF1), an essential component of U2AF heterodimer, plays a pivotal role in the pre-mRNA splicing processes to generate functional mRNAs. Over the past few decades, the mutation landscape of U2AF1 (most frequently involved S34 and Q157 hotspots) has been drawn in multiple cancers, particularly in myeloid malignancies. As a recognized early driver of myelodysplastic syndromes (MDSs), U2AF1 mutates most frequently in MDS, followed by acute myeloid leukemia (AML) and myeloproliferative neoplasms (MPNs). Here, for the first time, we summarize the research progress of U2AF1 mutations in myeloid malignancies, including the correlations between U2AF1 mutations with clinical and genetic characteristics, prognosis, and the leukemic transformation of patients. We also summarize the adverse effects of U2AF1 mutations on hematopoietic function, and the alterations in downstream alternative gene splicing and biological pathways, thus providing comprehensive insights into the roles of U2AF1 mutations in the myeloid malignancy pathogenesis. U2AF1 mutations are expected to be potential novel molecular markers for myeloid malignancies, especially for risk stratification, prognosis assessment, and a therapeutic target of MDS patients. Full article
(This article belongs to the Special Issue At the Interface of Genetics, Epigenetics and Metabolism in Cancer)
Show Figures

Figure 1

18 pages, 889 KB  
Review
Cytogenetic and Genetic Abnormalities with Diagnostic Value in Myelodysplastic Syndromes (MDS): Focus on the Pre-Messenger RNA Splicing Process
by Nathalie Douet-Guilbert, Benoît Soubise, Delphine G. Bernard and Marie-Bérengère Troadec
Diagnostics 2022, 12(7), 1658; https://doi.org/10.3390/diagnostics12071658 - 7 Jul 2022
Cited by 8 | Viewed by 5638
Abstract
Myelodysplastic syndromes (MDS) are considered to be diseases associated with splicing defects. A large number of genes involved in the pre-messenger RNA splicing process are mutated in MDS. Deletion of 5q and 7q are of diagnostic value, and those chromosome regions bear the [...] Read more.
Myelodysplastic syndromes (MDS) are considered to be diseases associated with splicing defects. A large number of genes involved in the pre-messenger RNA splicing process are mutated in MDS. Deletion of 5q and 7q are of diagnostic value, and those chromosome regions bear the numbers of splicing genes potentially deleted in del(5q) and del(7q)/-7 MDS. In this review, we present the splicing genes already known or suspected to be implicated in MDS pathogenesis. First, we focus on the splicing genes located on chromosome 5 (HNRNPA0, RBM27, RBM22, SLU7, DDX41), chromosome 7 (LUC7L2), and on the SF3B1 gene since both chromosome aberrations and the SF3B1 mutation are the only genetic abnormalities in splicing genes with clear diagnostic values. Then, we present and discuss other splicing genes that are showing a prognostic interest (SRSF2, U2AF1, ZRSR2, U2AF2, and PRPF8). Finally, we discuss the haploinsufficiency of splicing genes, especially from chromosomes 5 and 7, the important amplifier process of splicing defects, and the cumulative and synergistic effect of splicing genes defects in the MDS pathogenesis. At the time, when many authors suggest including the sequencing of some splicing genes to improve the diagnosis and the prognosis of MDS, a better understanding of these cooperative defects is needed. Full article
(This article belongs to the Special Issue Myelodysplastic Syndrome: Diagnosis and Screening)
Show Figures

Figure 1

12 pages, 1818 KB  
Article
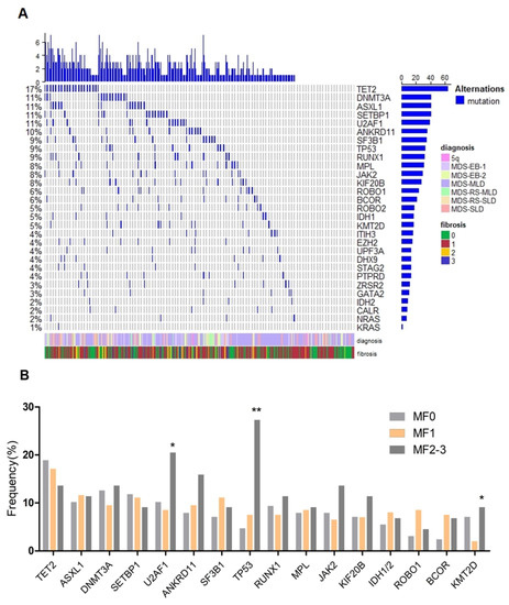
Bone Marrow Fibrosis at Diagnosis and during the Course of Disease Is Associated with TP53 Mutations and Adverse Prognosis in Primary Myelodysplastic Syndrome
by Youshan Zhao, Juan Guo, Sida Zhao, Roujia Wang, Lei Shi, Ying Fang, Zheng Zhang, Luxi Song, Dong Wu and Chunkang Chang
Cancers 2022, 14(12), 2984; https://doi.org/10.3390/cancers14122984 - 16 Jun 2022
Cited by 14 | Viewed by 3494
Abstract
The prognostic significance of bone marrow fibrosis (MF) grade in patients with myelodysplastic syndrome (MDS) is still debated and the molecular changes remain unclear. In our large cohort, a normal reticulum was found in 211 (25.9%) patients, whereas MF1, MF2 and MF3 were [...] Read more.
The prognostic significance of bone marrow fibrosis (MF) grade in patients with myelodysplastic syndrome (MDS) is still debated and the molecular changes remain unclear. In our large cohort, a normal reticulum was found in 211 (25.9%) patients, whereas MF1, MF2 and MF3 were detected in 478 (58.7%), 90 (11.1%) and 35 (4.3%) patients at initial diagnosis, respectively. Patients with MF often correlated with some poor prognostic characteristics, including older age, anemia, unfavorable karyotype, higher BM blast and a higher IPSS-R category. For the entire cohort, the median OS was not reached, 30, 16 and 15 months for patients with MF 0, 1, 2 and 3, respectively. After adjusting for IPSS-R, the hazard ratio for mortality was 1.56 (95% CI, 1.18–2.06) for patients with MF1, 2.29 (95% CI, 1.61–3.27) for patients with MF2 and 2.75 (95% CI, 1.69–4.49) for patients with MF3 compared with those with MF0. The mutational landscape of 370 patients showed that TP53, U2AF1 and KMT2D mutations were more frequent in patients with MF2-3. In addition, of the 408 patients with MF0-1, 62 patients (15.1%) progressed to MF2-3 during the follow-up interval. The clinical features, mutation landscape and prognosis of patients with progressed fibrosis were similar to those of patients with MF2-3 at diagnosis. We concluded that BM fibrosis (MF1, 2 and 3) was an adverse prognosis feature in primary MDS and correlated with TP53 mutations both at the time of initial diagnosis and during the course of the disease. Therefore, BM fibrosis should be included in the revised prognostic scoring system and carefully considered in treatment selection. Full article
Show Figures

Figure 1

16 pages, 2027 KB  
Review
Recurrent Spliceosome Mutations in Cancer: Mechanisms and Consequences of Aberrant Splice Site Selection
by Carlos A. Niño, Rossella Scotto di Perrotolo and Simona Polo
Cancers 2022, 14(2), 281; https://doi.org/10.3390/cancers14020281 - 7 Jan 2022
Cited by 9 | Viewed by 4436
Abstract
Splicing alterations have been widely documented in tumors where the proliferation and dissemination of cancer cells is supported by the expression of aberrant isoform variants. Splicing is catalyzed by the spliceosome, a ribonucleoprotein complex that orchestrates the complex process of intron removal and [...] Read more.
Splicing alterations have been widely documented in tumors where the proliferation and dissemination of cancer cells is supported by the expression of aberrant isoform variants. Splicing is catalyzed by the spliceosome, a ribonucleoprotein complex that orchestrates the complex process of intron removal and exon ligation. In recent years, recurrent hotspot mutations in the spliceosome components U1 snRNA, SF3B1, and U2AF1 have been identified across different tumor types. Such mutations in principle are highly detrimental for cells as all three spliceosome components are crucial for accurate splice site selection: the U1 snRNA is essential for 5′ splice site recognition, and SF3B1 and U2AF1 are important for 3′ splice site selection. Nonetheless, they appear to be selected to promote specific types of cancers. Here, we review the current molecular understanding of these mutations in cancer, focusing on how they influence splice site selection and impact on cancer development. Full article
Show Figures

Figure 1

11 pages, 1245 KB  
Review
Alternative Splicing in Myeloid Malignancies
by Carmelo Gurnari, Simona Pagliuca and Valeria Visconte
Biomedicines 2021, 9(12), 1844; https://doi.org/10.3390/biomedicines9121844 - 6 Dec 2021
Cited by 8 | Viewed by 5076
Abstract
Alternative RNA splicing (AS) is an essential physiologic function that diversifies the human proteome. AS also has a crucial role during cellular development. In fact, perturbations in RNA-splicing have been implicated in the development of several cancers, including myeloid malignancies. Splicing dysfunction can [...] Read more.
Alternative RNA splicing (AS) is an essential physiologic function that diversifies the human proteome. AS also has a crucial role during cellular development. In fact, perturbations in RNA-splicing have been implicated in the development of several cancers, including myeloid malignancies. Splicing dysfunction can be independent of genetic lesions or appear as a direct consequence of mutations in components of the RNA-splicing machinery, such as in the case of mutations occurring in splicing factor genes (i.e., SF3B1, SRSF2, U2AF1) and their regulators. In addition, cancer cells exhibit marked gene expression alterations, including different usage of AS isoforms, possibly causing tissue-specific effects and perturbations of downstream pathways. This review summarizes several modalities leading to splicing diversity in myeloid malignancies. Full article
(This article belongs to the Special Issue Molecular Mechanisms of Normal and Malignant Hematopoiesis)
Show Figures

Figure 1

Back to TopTop