Sign in to use this feature.

Years

Between: -

Subjects

remove_circle_outline
remove_circle_outline
remove_circle_outline
remove_circle_outline
remove_circle_outline
remove_circle_outline

Journals

Article Types

Countries / Regions

Search Results (10)

Search Parameters:
Keywords = Tachysurus fulvidraco

Order results
Result details
Results per page
Select all
Export citation of selected articles as:
31 pages, 3790 KB  
Systematic Review
Plants Used in Constructed Wetlands for Aquaculture: A Systematic Review
by Erick Arturo Betanzo-Torres, Gastón Ballut-Dajud, Graciano Aguilar-Cortés, Elizabeth Delfín-Portela and Luis Carlos Sandoval Herazo
Sustainability 2025, 17(14), 6298; https://doi.org/10.3390/su17146298 - 9 Jul 2025
Cited by 1 | Viewed by 2260
Abstract
The latest FAO report indicates that aquaculture accounts for 51% of the global production volume of fish and seafood. However, despite the continuous growth of this activity, there is evidence of the excessive use of groundwater in its production processes, as well as [...] Read more.
The latest FAO report indicates that aquaculture accounts for 51% of the global production volume of fish and seafood. However, despite the continuous growth of this activity, there is evidence of the excessive use of groundwater in its production processes, as well as pollution caused by nutrient discharges into surface waters due to the water exchange required to maintain water quality in fishponds. Given this context, the objectives of this study were as follows: (1) to review which emergent and floating plant species are used in constructed wetlands (CWs) for the bioremediation of aquaculture wastewater; (2) to identify the aquaculture species whose wastewater has been treated with CW systems; and (3) to examine the integration of CWs with recirculating aquaculture systems (RASs) for water reuse. A systematic literature review was conducted, selecting 70 scientific articles published between 2003 and 2023. The results show that the most used plant species in CW systems were Phragmites australis, Typha latifolia, Canna indica, Eichhornia crassipes, and Arundo donax, out of a total of 43 identified species. These plants treated wastewater generated by 25 aquaculture species, including Oreochromis niloticus, Litopenaeus vannamei, Ictalurus punctatus, Clarias gariepinus, Tachysurus fulvidraco, and Cyprinus carpio, However, only 40% of the reviewed studies addressed aspects related to the incorporation of RAS elements in their designs. In conclusion, the use of plants for wastewater treatment in CW systems is feasible; however, its application remains largely at the experimental scale. Evidence indicates that there are limited real-scale applications and few studies focused on the reuse of treated water for agricultural purposes. This highlights the need for future research aimed at production systems that integrate circular economy principles in this sector, through RAS–CW systems. Additionally, there is a wide variety of plant species that remain unexplored for these purposes. Full article
Show Figures

Figure 1

15 pages, 9809 KB  
Article
Cloning and Identification of Common Carp (Cyprinus carpio) PI3KC3 and Its Expression in Response to CyHV-3 Infection
by Xiaona Jiang, Lijing Tian, Wanying Ren, Chitao Li, Xuesong Hu, Yanlong Ge, Lei Cheng, Xiaodan Shi and Zhiying Jia
Curr. Issues Mol. Biol. 2024, 46(10), 11714-11728; https://doi.org/10.3390/cimb46100696 - 21 Oct 2024
Viewed by 1649
Abstract
Phosphoinositide 3-kinases (PI3Ks) are a class of key regulatory factors in eukaryotes that can inhibit viral replication by influencing autophagy. Currently, cyprinid herpesvirus 3 (CyHV-3) poses a serious threat to common carp culture. However, PI3K has not yet been identified in common carp. [...] Read more.
Phosphoinositide 3-kinases (PI3Ks) are a class of key regulatory factors in eukaryotes that can inhibit viral replication by influencing autophagy. Currently, cyprinid herpesvirus 3 (CyHV-3) poses a serious threat to common carp culture. However, PI3K has not yet been identified in common carp. In this study, full-length PI3KC3 from common carp (CcPI3KC3), consisting of an open reading frame (ORF) of 2664 bp encoding a polypeptide of 887 amino acids, with a predicted molecular mass of 101.19 kDa and a theoretical isoelectric point (pI) of 5.97, was cloned. The amino acid and nucleotide sequences of CcPI3KC3 displayed high similarity to yellow catfish’s (Tachysurus fulvidraco) PI3KC3. The tissue expression profile revealed that the mRNA levels of CcPI3KC3 in the liver, spleen, and head kidney were significantly greater than those in the brain, heart, intestines, gills, eyes, testes, and ovaries of common carp. We compared the expression patterns of CcPI3KC3 between “Longke-11” mirror carp (CyHV-3-resistant carp) and German mirror carp (non-resistant to CyHV-3) at different times (0, 48, 96, 144 h, 192, 240, 288 h post-infection (hpi)) after CyHV-3 infection. The results revealed that CcPI3KC3 mRNA expression significantly increased in the early infection stage. In the CyHV-3-resistant mirror carp variety, the relative expression of CcPI3KC3 was significantly greater at 48, 96, and 144 hpi compared with the nonbreeding strain groups after infection (p < 0.001). These results indicate that the full-length CcPI3KC3 sequence was successfully cloned from common carp for the first time, and it might play an important role in the immune system of common carp against CyHV-3 infection. This study provides a theoretical basis for the molecular mechanism of CyHV-3 resistance. Full article
(This article belongs to the Special Issue Research on Virus-Induced Cellular and Molecular Responses)
Show Figures

Figure 1

11 pages, 1588 KB  
Article
Genetic Structure and Diversity of Hatchery and Wild Populations of Yellow Catfish Tachysurus fulvidraco (Siluriformes: Bagridae) from Korea
by Kang-Rae Kim, Keun-Yong Kim and Ha Yoon Song
Int. J. Mol. Sci. 2024, 25(7), 3923; https://doi.org/10.3390/ijms25073923 - 31 Mar 2024
Cited by 4 | Viewed by 2127
Abstract
Yellow catfish Tachysurus fulvidraco is an important commercial fish species in South Korea. However, due to their current declines in its distribution area and population size, it is being released from hatchery populations into wild populations. Hatchery populations also produced from wild broodstocks [...] Read more.
Yellow catfish Tachysurus fulvidraco is an important commercial fish species in South Korea. However, due to their current declines in its distribution area and population size, it is being released from hatchery populations into wild populations. Hatchery populations also produced from wild broodstocks are used for its captive breeding. We reported 15 new microsatellite DNA markers of T. fulvidraco to identify the genetic diversity and structure of its hatchery and wild populations, providing baseline data for useful resource development strategies. The observed heterozygosity of the hatchery populations ranged from 0.816 to 0.873, and that of the wild populations ranged from 0.771 to 0.840. Their inbreeding coefficient ranged from −0.078 to 0.024. All populations experienced a bottleneck (p < 0.05), with effective population sizes ranging from 21 to infinity. Their gene structure was divided into two groups with STRUCTURE results of K = 2. It was confirmed that each hatchery population originated from a different wild population. This study provides genetic information necessary for the future development and conservation of fishery resources for T. fulvidraco. Full article
(This article belongs to the Special Issue Fish Genomics and Developmental Biology)
Show Figures

Figure 1

18 pages, 1829 KB  
Article
Selenium Protects Yellow Catfish (Tachysurus fulvidraco) from Low-Temperature Damage via the Perspective Analysis of Metabolomics and Intestinal Microbes
by Junru Hu, Lei Wang, Guoxia Wang, Hongxia Zhao, Huijie Lu, Kai Peng, Wen Huang, Zhenxing Liu, Ding Liu and Yuping Sun
Fishes 2024, 9(2), 56; https://doi.org/10.3390/fishes9020056 - 30 Jan 2024
Cited by 3 | Viewed by 2577
Abstract
The effects of selenium supplementation in Tachysurus fulvidraco (T. fulvidraco) on low-temperature stress are not known. In this study, 280 healthy T. fulvidraco were divided into two groups, the G0 group (a control group) and the T0 group (a selenium treatment group on [...] Read more.
The effects of selenium supplementation in Tachysurus fulvidraco (T. fulvidraco) on low-temperature stress are not known. In this study, 280 healthy T. fulvidraco were divided into two groups, the G0 group (a control group) and the T0 group (a selenium treatment group on a 0.22 mg/kg diet), for a 6-week feeding time. Then, low-temperature stress (water temperature dropped from 26 to 13 °C, with a rate of 1 °C/h) was administered after that. The feeding results showed that selenium increased the percent weight gain (PWG), specific growth rate (SGR), and survival rate (SR) of T. fulvidraco and decreased the feed conversion rate (FCR), but these differences were not significant (p > 0.05). Under low temperatures, selenium still has no significant effects on antioxidant indexes such as glutathione peroxidase (GSH-Px) activity, superoxide dismutase (SOD) activity, and malondialdehyde (MDA) content in serum (p > 0.05). However, metabolomic analysis revealed that selenium caused changes in lipids and lipid-like molles, organic acids and their derivatives, and fatty acyls. Choline, linoleic acid, and glycerophospholipid metabolism pathways; d-arginine and d-ornithine metabolism; valine, leucine, and isoleucine degradation; and biosynthesis pathways, as well as pyrimidine metabolism pathways, were activated to produce these metabolites to combat against this stress. In addition, selenium increased the diversity of intestinal microbes in T. fulvidraco and decreased the relative abundance of Plesiomonas. However, the combined analysis showed the intestinal microbe changes did not affect metabolite production. In summary, selenium activated lipid, carbohydrate, and amino acid metabolism for energy substance provision, reduced the oxidation and production of other harmful substances, and increased the intestinal microbe diversity of T. fulvidraco to improve resistance to low-temperature stress. Full article
(This article belongs to the Special Issue Relationship between Nutrition and the Immune Response of Fish)
Show Figures

Figure 1

20 pages, 1426 KB  
Article
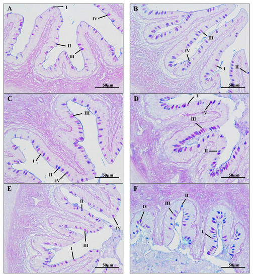
Effects of Solid-State Fermented (SSF) Pelleted Feed with Lactobacillus plantarum on Tachysurus fulvidraco: Growth, Digestion, Antioxidant, Immunity, Intestinal Morphology, and Microbiota
by Tao Wang, Jianqiao Wang, Shasha Zhang, Junjie Xu, Xiaojing Dong, Shuyan Miao and Longsheng Sun
Fishes 2024, 9(1), 18; https://doi.org/10.3390/fishes9010018 - 30 Dec 2023
Cited by 2 | Viewed by 3142
Abstract
This study aimed to evaluate the effects of solid-state fermented commercial pelleted feed with Lactobacillus plantarum on growth performance, digestive physiology, antioxidant, and immune capacity, as well as morphology and microbiota in intestinal of Tachysurus fulvidraco. A total of 420 fish (49.96 [...] Read more.
This study aimed to evaluate the effects of solid-state fermented commercial pelleted feed with Lactobacillus plantarum on growth performance, digestive physiology, antioxidant, and immune capacity, as well as morphology and microbiota in intestinal of Tachysurus fulvidraco. A total of 420 fish (49.96 ± 7.10 g) were randomly allocated to twelve 300 L buckets for a 60 d farming trial. The diets of three treatments were established: the untreated commercial diet (UCD), the commercial diet mixed with fermented liquid (MFLD), and the solid-state fermented commercial diet (SSFD). The results indicated that SSFD treatment had a significant positive effect on the growth performance of T. fulvidraco, with an increase of 15.69% to 16.57% (p < 0.05) compared with UCD and MFLD treatments. MFLD and SSFD treatments also showed higher total anti-oxygen capacity, catalase, and glutathione peroxidase activities in the intestine significantly compared with UCD treatment (p < 0.05). Furthermore, the activities of alkaline phosphatase and lysozyme activities both in the liver and intestine were significantly higher in MFLD and SSFD treatments than in UCD treatment (p < 0.05). The villus height in the midintestine was also greater in MFLD and SSFD treatments compared with UCD treatment (p < 0.05). Regarding the intestinal microbiota, the dominant bacteria in UCD treatment was Cetobacterium, with the highest abundance in whole intestinal segments. However, in MFLD and SSFD treatments, the abundance of Cetobacterium in the foreintestine significantly decreased (p < 0.05). In conclusion, this study elucidates that solid-state fermentation feed may not only improve the digestive capacity, antioxidant ability, immune function, and intestinal morphology of T. fulvidraco to enhance growth performance but also influence intestinal microbial composition. These findings provide beneficial proof for developing fermented feed of T. fulvidraco. Full article
Show Figures

Figure 1

13 pages, 285 KB  
Article
Effects of Replacing Fish Meal with Stickwater Hydrolysate and Meal on the Growth, Serum Biochemical Indexes, and Muscle Quality of Yellow Catfish (Tachysurus fulvidraco)
by Shuang Zheng, Yong Shi, Junzhi Zhang, Jihong Dai, Yi Hu and Lei Zhong
Fishes 2023, 8(12), 566; https://doi.org/10.3390/fishes8120566 - 21 Nov 2023
Cited by 6 | Viewed by 2956
Abstract
An eight-week feeding experiment was conducted to evaluate the effects of replacing fish meal with stickwater hydrolysate (SWH) or stickwater hydrolysate meal (SWM) on the growth, serum biochemical parameters, intestinal digestive enzyme activity, and muscle quality of yellow catfish (Tachysurus fulvidraco). [...] Read more.
An eight-week feeding experiment was conducted to evaluate the effects of replacing fish meal with stickwater hydrolysate (SWH) or stickwater hydrolysate meal (SWM) on the growth, serum biochemical parameters, intestinal digestive enzyme activity, and muscle quality of yellow catfish (Tachysurus fulvidraco). The control diet (CON) contained 30% fish meal and the remaining five diets were substituted for fish meal with 2.5% (SWM2.5), 5% (SWM5) SWM, and 5% (SWH5), 10% (SWH10), and 15% (SWH15) SWH, respectively. The results showed that there were no significant differences in weight gain rate, feed conversion rate, survival rate, hepatosomatic index, and viscerosomatic index among the groups. The substitution of fish meal with SWH significantly augmented the serum triglyceride and total cholesterol levels, whereas urea nitrogen content exhibited a reduction proportional to the replacement ratio. The incorporation of SWH led to a notable rise in glutamate-pyruvate transaminase activity, albeit with a gradual decline as the substitution ratio escalated. Relative to the CON group, the SWH5 group displayed a significant reduction in serum superoxide dismutase activity and a significant elevation in serum catalase activity. The substitution of fish meal with SWM yielded noticeable increments in the activities of complement 3, immunoglobulin M, and alkaline phosphatase. Neither SWH nor SWM exerted a substantial influence on intestinal amylase activity. Regarding muscle characteristics, neither SWH nor SWM showed a marked effect on hardness and springiness; however, adhesiveness, cohesiveness, gumminess, and chewiness properties exhibited enhancement as the proportion of fish meal replacement increased. In conclusion, within this experimental context, substituting fish meal with SWH and SWM did not adversely impact the growth and meat quality of yellow catfish. Specifically, replacing 15% fish meal with stickwater hydrolysate and 5% fish meal with stickwater hydrolysate meal contributed to an enhanced immune capacity in yellow catfish to a certain extent. Full article
Show Figures

Graphical abstract

14 pages, 1966 KB  
Article
Effect of Astragalus membranaceus on Transcriptome and Survival of Hybrid Yellow Catfish (Pseudobagrus vachellii× Tachysurus fulvidraco ♀) in Response to Aeromonas hydrophila Challenge
by Tingshuang Pan, Min Yang, He Jiang, Tong Li, Guoqing Duan, Jun Ling and Qian Gao
Fishes 2023, 8(9), 454; https://doi.org/10.3390/fishes8090454 - 10 Sep 2023
Cited by 3 | Viewed by 1847
Abstract
Intensive culturing of hybrid yellow catfish (Pseudobagrus vachellii ♂ × Tachysurus fulvidraco ♀) has increased their mortality. Astragalus membranaceus has been used as an immune stimulant and antioxidant in fish for several years. A. membranaceus was decocted and mixed with the diet. [...] Read more.
Intensive culturing of hybrid yellow catfish (Pseudobagrus vachellii ♂ × Tachysurus fulvidraco ♀) has increased their mortality. Astragalus membranaceus has been used as an immune stimulant and antioxidant in fish for several years. A. membranaceus was decocted and mixed with the diet. After feeding for 28 d, the hybrid yellow catfish were challenged with Aeromonas hydrophila. To better understand the function of A. membranaceus in the defense of hybrid yellow catfish against A. hydrophila, we analyzed the spleen transcriptome data and relative percentage survival (RPS). There were 396 differentially expressed genes (DEGs) between the A. membranaceus and control groups at 24 h after A. hydrophila stimulation, including 263 upregulated and 133 downregulated DEGs. A significant enrichment of DEGs was found in the A. membranaceus group when the GO enrichment terms in the spleen were analyzed. The qRTPCRresults for the five upregulated and two downregulated DEGs from the spleen, intestine, and liver were consistent with the transcriptome data. The relative percentage survival of A. membranaceus was 85.71% after the fish were challenged with A. hydrophila. Full article
(This article belongs to the Special Issue Interactions Between Fish and Pathogens in Aquaculture)
Show Figures

Figure 1

22 pages, 10750 KB  
Article
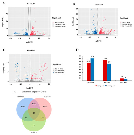
Integrated Transcriptome and 16S rDNA Analyses Reveal That Transport Stress Induces Oxidative Stress and Immune and Metabolic Disorders in the Intestine of Hybrid Yellow Catfish (Tachysurus fulvidraco× Pseudobagrus vachellii♂)
by Tao Zheng, Yifan Tao, Siqi Lu, Jun Qiang and Pao Xu
Antioxidants 2022, 11(9), 1737; https://doi.org/10.3390/antiox11091737 - 31 Aug 2022
Cited by 19 | Viewed by 3082
Abstract
Live fish are often transported in aquaculture. To explore the effects of transport stress, hybrid yellow catfish (Tachysurus fulvidraco♀ × Pseudobagrus vachellii♂) were subjected to simulated transport treatments (0–16 h) with 96 h of recovery after the 16-h transport treatment, [...] Read more.
Live fish are often transported in aquaculture. To explore the effects of transport stress, hybrid yellow catfish (Tachysurus fulvidraco♀ × Pseudobagrus vachellii♂) were subjected to simulated transport treatments (0–16 h) with 96 h of recovery after the 16-h transport treatment, and intestinal biochemical parameters, the transcriptome, and gut microbiota were analyzed. Transportation affected the number of mucus cells and led to oxidative stress in the intestine, which activated immune responses. Changes in lipid metabolism reflected metabolic adaptation to oxidative stress. Toll-like receptor signaling, peroxisome proliferator-activated receptor signaling, and steroid biosynthesis pathways were involved in the transport stress response. Gene expression analyses indicated that transport-induced local immune damage was reversible, whereas disordered metabolism recovered more slowly. A 16S rDNA analysis revealed that transport stress decreased the alpha diversity of the gut microbiota and disrupted its homeostasis. The dominant phyla (Fusobacteria, Bacteroidetes) and genera (Cetobacterium, Barnesiellaceae) were involved in the antioxidant, immune, and metabolic responses of the host to transportation stress. Correlation analyses suggested that gut microbes participate in the transport stress response and the host–microbiota interaction may trigger multiple events in antioxidant, immune, and metabolic pathways. Our results will be useful for optimizing transport processes. Full article
Show Figures

Figure 1

12 pages, 1106 KB  
Article
Fishery Status and Rebuilding of Major Economic Fishes in the Largest Freshwater Lake in China Based on Limited Data
by Yang Liu, Huiyun Fu, Linlong Wang, Li Lin, Gang He, Peifeng Fu, Changlai Wang, Yanping Zhang and Bin Kang
Fishes 2022, 7(1), 47; https://doi.org/10.3390/fishes7010047 - 15 Feb 2022
Cited by 7 | Viewed by 4366
Abstract
Poyang Lake, the largest freshwater lake in China, possesses abundant fishery resources, but its fish stock status is still unclear. In this work, the stock status of and fishing efforts of nine major economic fishes in the Poyang Lake were estimated from 2000 [...] Read more.
Poyang Lake, the largest freshwater lake in China, possesses abundant fishery resources, but its fish stock status is still unclear. In this work, the stock status of and fishing efforts of nine major economic fishes in the Poyang Lake were estimated from 2000 to 2019 with a catch-based maximum sustainable yield (CMSY) model based on catch and resilience data. It was further predicted whether the biomass of those fishes could be restored to support maximum sustainable yield (Bmsy) under the policy of “Ten years fishing moratorium in the Yangtze River”. The results showed that goldfish Carassius auratus, grass carp Ctenopharyngodon idella, and black carp Mylopharyngodon piceus suffered from higher fishing efforts and low biomass in the past 20 years; bighead carp Hypophthalmichthys nobilis, yellow catfish Tachysurus fulvidraco, and common carp Cyprinus carpio responded differently to their fishing efforts; silver carp Hypophthalmichthys molitrix, Amur catfish Silurus asotus, and mandarin fish Siniperca chuatsi were underexploited. Six species were overfished in 2019, and their biomass would be expected to recover for sustainable exploitation during the fishing moratorium, except for M. piceus. This study provided a case study of feasible freshwater fishery evaluation in limnetic ecosystems. Full article
Show Figures

Figure 1

13 pages, 3886 KB  
Article
Fish Diversity Monitored by Environmental DNA in the Yangtze River Mainstream
by Hui Jia, Hui Zhang and Weiwei Xian
Fishes 2022, 7(1), 1; https://doi.org/10.3390/fishes7010001 - 22 Dec 2021
Cited by 14 | Viewed by 5040
Abstract
Surveys and assessments based on environmental DNA are not only efficient and time-saving, but also cause less harm to monitoring targets. Environmental DNA has become a common tool for the assessment and monitoring of aquatic organisms. In this study, we investigated fish resources [...] Read more.
Surveys and assessments based on environmental DNA are not only efficient and time-saving, but also cause less harm to monitoring targets. Environmental DNA has become a common tool for the assessment and monitoring of aquatic organisms. In this study, we investigated fish resources in the Yangtze River mainstream using environmental DNA, and the variations in fish during two seasons (spring and autumn) were compared. The results showed that 13 species were identified in spring, and nine species of fish were identified in autumn. The fish with higher eDNA detection were Sinibotia superciliaris, Tachysurus fulvidraco, Cyprinus carpio, Ctenopharyngodon Idella, Monopterus albus, Acanthogobius hasta, Saurogobio dabryi, Oncorhynchus mykiss, Mugil cephalus, Odontamblyopus rubicundus. Seasonal variation between spring and autumn was not significant, and the environmental factors had different effects on fish assemblages during the two seasons. Our study used the eDNA technique to monitor the composition of fish in the spring and autumn in the Yangtze River mainstream, providing a new technology for the long-term management and protection of fishery resources in the region. Of course, problems such as pollution and insufficient databases are the current shortcomings of environmental DNA, which will be the focus of our future research and study. Full article
(This article belongs to the Special Issue Sustainable Aquaculture and Fisheries)
Show Figures

Figure 1

Back to TopTop