Sign in to use this feature.

Years

Between: -

Subjects

remove_circle_outline
remove_circle_outline
remove_circle_outline
remove_circle_outline
remove_circle_outline
remove_circle_outline
remove_circle_outline

Journals

Article Types

Countries / Regions

Search Results (37)

Search Parameters:
Keywords = System Modeling Language (SysML)

Order results
Result details
Results per page
Select all
Export citation of selected articles as:
17 pages, 9306 KB  
Article
Research on the Digital Twin System for Rotation Construction Monitoring of Cable-Stayed Bridge Based on MBSE
by Yuhan Zhang, Yimeng Zhao, Zhiyi Li, Wei He and Yi Liu
Buildings 2025, 15(9), 1492; https://doi.org/10.3390/buildings15091492 - 28 Apr 2025
Cited by 1 | Viewed by 914
Abstract
Digital twin is a virtual replica of a physical system that updates in real time using sensor data to enable simulations and predictions. For bridges constructed using rotation construction methods, the rotation phase demands continuous monitoring of structural behavior and coordination with surrounding [...] Read more.
Digital twin is a virtual replica of a physical system that updates in real time using sensor data to enable simulations and predictions. For bridges constructed using rotation construction methods, the rotation phase demands continuous monitoring of structural behavior and coordination with surrounding traffic infrastructure. Therefore, a digital twin system for monitoring rotation construction is vital to ensure safety and schedule compliance. This paper explores the application of model-based systems engineering (MBSE), a modern approach that replaces text-based documentation with visual system models, to design a digital twin system for monitoring the rotation construction of a 90 m + 90 m single-tower cable-stayed bridge. A V-model architecture for the digital twin system, based on requirements analysis, functional analysis, logical design, and physical design analysis (RFLP), is proposed. Based on SysML language, the system’s requirements, functions, behaviors, and other aspects are modeled and analyzed using the MBSE approach, converting all textual specifications into the unified visual models. Compared to the traditional document-driven method, MBSE improves design efficiency by reducing ambiguities in system specifications and enabling early detection of design flaws through simulations. The digital twin system allows engineers to predict potential risks during bridge rotation and optimize construction plans before implementation. These advancements demonstrate how MBSE supports proactive problem-solving (forward design) and provides a robust foundation for future model validation and engineering applications. Full article
(This article belongs to the Section Construction Management, and Computers & Digitization)
Show Figures

Figure 1

29 pages, 40685 KB  
Article
Evaluating the Benefits and Drawbacks of Visualizing Systems Modeling Language (SysML) Diagrams in the 3D Virtual Reality Environment
by Mostafa Lutfi and Ricardo Valerdi
Systems 2025, 13(4), 221; https://doi.org/10.3390/systems13040221 - 23 Mar 2025
Cited by 2 | Viewed by 1860
Abstract
Model-Based Systems Engineering (MBSE) prioritizes system design through models rather than documents, and it is implemented with the Systems Modeling Language (SysML), which is the state-of-the-art language in academia and industry. Virtual Reality (VR), an immersive visualization technology, can simulate reality in virtual [...] Read more.
Model-Based Systems Engineering (MBSE) prioritizes system design through models rather than documents, and it is implemented with the Systems Modeling Language (SysML), which is the state-of-the-art language in academia and industry. Virtual Reality (VR), an immersive visualization technology, can simulate reality in virtual environments with varying degrees of fidelity. In recent years, the technology industry has invested substantially in the development of head-mounted displays (HMDs) and related virtual reality (VR) technologies. Various research has suggested that VR-based immersive design reviews enhance system issue/fault identification, collaboration, focus, and presence compared to non-immersive approaches. Additionally, several research efforts have demonstrated that the VR environment provides higher understanding and knowledge retention levels than traditional approaches. In recent years, multiple attempts have been made to visualize conventional 2D SysML diagrams in a virtual reality environment. To the best of the author’s knowledge, no empirical evaluation has been performed to analyze the benefits and drawbacks of visualizing SysML diagrams in a VR environment. Hence, the authors aimed to evaluate four key benefit types and drawbacks through experiments with human subjects. The authors chose four benefit types—Systems Understanding, Information Sharing, Modeling and Training Experience, and Digital Twin based on the MBSE value and benefits review performed by researchers and benefits claimed by the evaluations for similar visual formalism languages. Experiments were conducted to compare the understanding, interaction, and knowledge retention for 3D VR and conventional 2D SysML diagrams. The authors chose a ground-based telescope system as the system of interest (SOI) for system modeling. The authors utilized a standalone wireless HMD unit for a virtual reality experience, which enabled experiments to be conducted irrespective of location. Students and experts from multiple disciplines, including systems engineering, participated in the experiment and provided their opinions on the VR SysML implementation. The knowledge test, perceived evaluation results, and post-completion surveys were analyzed to determine whether the 3D VR SysML implementation improved these benefits and identified potential drawbacks. The authors utilized a few VR scenario efficacy measures, namely the Simulation Sickness Questionnaire (SSQ) and System Usability Scale (SUS), to avoid evaluation design-related anomalies. Full article
Show Figures

Figure 1

31 pages, 9910 KB  
Article
Automated Identification and Representation of System Requirements Based on Large Language Models and Knowledge Graphs
by Lei Wang, Ming-Chao Wang, Yuan-Rong Zhang, Jian Ma, Hong-Yu Shao and Zhi-Xing Chang
Appl. Sci. 2025, 15(7), 3502; https://doi.org/10.3390/app15073502 - 23 Mar 2025
Cited by 4 | Viewed by 1531
Abstract
In the product design and manufacturing process, the effective management and representation of system requirements (SRs) are crucial for ensuring product quality and consistency. However, current methods are hindered by document ambiguity, weak requirement interdependencies, and limited semantic expressiveness in model-based systems engineering. [...] Read more.
In the product design and manufacturing process, the effective management and representation of system requirements (SRs) are crucial for ensuring product quality and consistency. However, current methods are hindered by document ambiguity, weak requirement interdependencies, and limited semantic expressiveness in model-based systems engineering. To address these challenges, this paper proposes a prompt-driven integrated framework that synergizes large language models (LLMs) and knowledge graphs (KGs) to automate the visualization of SR text and structured knowledge extraction. Specifically, this paper introduces a template for information extraction tailored to arbitrary requirement documents, designed around five SysML-defined SR categories: functional requirements, interface requirements, performance requirements, physical requirements, and design constraints. By defining structured elements for each category and leveraging the GPT-4 model to extract key information from unstructured texts, the system can effectively extract and present the structured requirement information. Furthermore, the system constructs a knowledge graph to represent system requirements, visually illustrating the interdependencies and constraints between them. A case study applying this approach to Chapters 18–22 of the ‘Code for Design of Metro’ demonstrates the effectiveness of the proposed method in automating requirement representation, enhancing requirement traceability, and improving management. Moreover, a comparison of information extraction accuracy between GPT-4, GPT-3.5-turbo, BERT, and RoBERTa using the same dataset reveals that GPT-4 achieves an overall extraction accuracy of 84.76% compared to 79.05% for GPT-3.5-turbo and 59.05% for both BERT and RoBERTa. This proves the effectiveness of the proposed method in information extraction and provides a new technical pathway for intelligent requirement management. Full article
(This article belongs to the Section Computing and Artificial Intelligence)
Show Figures

Figure 1

24 pages, 7034 KB  
Article
An Approach Integrating Model-Based Systems Engineering, IoT, and Digital Twin for the Design of Electric Unmanned Autonomous Vehicles
by Clara A. Ramirez, Priyanshu Agrawal and Amy E. Thompson
Systems 2025, 13(2), 73; https://doi.org/10.3390/systems13020073 - 23 Jan 2025
Cited by 3 | Viewed by 1903
Abstract
This article proposes a novel methodology aimed at streamlining the system’s development process. By examining existing state-of-the-art approaches and the capabilities inherent in Model-Based Systems Engineering (MBSE) tools, the article introduces a methodology centered around transforming a descriptive Systems Modeling Language (SysML) model [...] Read more.
This article proposes a novel methodology aimed at streamlining the system’s development process. By examining existing state-of-the-art approaches and the capabilities inherent in Model-Based Systems Engineering (MBSE) tools, the article introduces a methodology centered around transforming a descriptive Systems Modeling Language (SysML) model into a digital twin. This virtual representation of the physical asset leverages real-time data and simulations to mirror its behavior and characteristics. When integrated with MBSE, this synergy allows for a comprehensive and dynamic approach, enhancing innovation by providing a holistic and adaptable framework for designing, analyzing, and optimizing complex systems throughout their lifecycle. The practical application of this Real-Time Communication and Data Acquisition (RT-CDA) methodology is implemented in a context and operational scenario of an electric unmanned autonomous vehicle employing both Software-in-the-Loop (SITL) and Hardware-in-the-Loop (HITL) approaches. The methodology empowers systems engineers to iteratively update and refine their system model’s fidelity based on real-world testing insights. The article specifically demonstrates the real-time communication capabilities achieved between an electric unmanned autonomous vehicle (a physical asset) and a descriptive (SysML) model, illustrating the real-time data aspect integral to the concept of a digital twin. This study serves as a foundation for future endeavors, envisioning real-time communication among virtual and physical models to construct comprehensive digital twins of complex systems to predict behavior and performance. Full article
(This article belongs to the Special Issue Advanced Model-Based Systems Engineering)
Show Figures

Figure 1

31 pages, 26175 KB  
Article
X-RMTV: An Integrated Approach for Requirement Modeling, Traceability Management, and Verification in MBSE
by Pengfei Gu, Yuteng Zhang, Zhen Chen, Chun Zhao, Kunyu Xie, Zhuoyi Wu and Lin Zhang
Systems 2024, 12(10), 443; https://doi.org/10.3390/systems12100443 - 20 Oct 2024
Cited by 3 | Viewed by 2297
Abstract
Formal requirements modeling and traceability management are essential for effectively implementing Model-Based Systems Engineering (MBSE). However, few studies have explored the integration of requirement modeling, traceability management, and verification within MBSE-based systems engineering methodologies. Moreover, the predominant modeling language for MBSE, SysML, lacks [...] Read more.
Formal requirements modeling and traceability management are essential for effectively implementing Model-Based Systems Engineering (MBSE). However, few studies have explored the integration of requirement modeling, traceability management, and verification within MBSE-based systems engineering methodologies. Moreover, the predominant modeling language for MBSE, SysML, lacks sufficient capabilities for requirement description and traceability management and for depicting physical attributes and executable capabilities, making it challenging to verify functional and non-functional requirements collaboratively. This paper proposes an integrated approach for requirement modeling, traceability management, and verification, building on the previously proposed integrated modeling and the simulation language called X language. Our contributions primarily include defining the ReqXL specification for MBSE-oriented requirement modeling based on X language, proposing an algorithm for automatically generating requirement traces, and an integrated framework for requirements modeling, traceability management, and verification was developed by combining the X language with ReqXL. These functionalities were customized on the self-developed integrated modeling and simulation platform, XLab, which is specifically tailored for the X language. Furthermore, we showcase the efficacy and promise of our approach through a case study involving the design of an aircraft electrical system. Full article
(This article belongs to the Special Issue Advanced Model-Based Systems Engineering)
Show Figures

Figure 1

22 pages, 3020 KB  
Article
Text-to-Model Transformation: Natural Language-Based Model Generation Framework
by Aditya Akundi, Joshua Ontiveros and Sergio Luna
Systems 2024, 12(9), 369; https://doi.org/10.3390/systems12090369 - 14 Sep 2024
Cited by 6 | Viewed by 4585
Abstract
System modeling language (SysML) diagrams generated manually by system modelers can sometimes be prone to errors, which are time-consuming and introduce subjectivity. Natural language processing (NLP) techniques and tools to create SysML diagrams can aid in improving software and systems design processes. Though [...] Read more.
System modeling language (SysML) diagrams generated manually by system modelers can sometimes be prone to errors, which are time-consuming and introduce subjectivity. Natural language processing (NLP) techniques and tools to create SysML diagrams can aid in improving software and systems design processes. Though NLP effectively extracts and analyzes raw text data, such as text-based requirement documents, to assist in design specification, natural language, inherent complexity, and variability pose challenges in accurately interpreting the data. In this paper, we explore the integration of NLP with SysML to automate the generation of system models from input textual requirements. We propose a model generation framework leveraging Python and the spaCy NLP library to process text input and generate class/block definition diagrams using PlantUML for visual representation. The intent of this framework is to aid in reducing the manual effort in creating SysML v1.6 diagrams—class/block definition diagrams in this case. We evaluate the effectiveness of the framework using precision and recall measures. The contribution of this paper to the systems modeling domain is two-fold. First, a review and analysis of natural language processing techniques for the automated generation of SysML diagrams are provided. Second, a framework to automatically extract textual relationships tailored for generating a class diagram/block diagram that contains the classes/blocks, their relationships, methods, and attributes is presented. Full article
Show Figures

Figure 1

21 pages, 9936 KB  
Article
Integration of EMU Overall Design Model Based on Ontology–Knowledge Collaboration
by Baomin Wang, Tingli Huang, Lujie Zhou, Lin Guan and Keyan Wan
Appl. Sci. 2024, 14(17), 7828; https://doi.org/10.3390/app14177828 - 4 Sep 2024
Cited by 2 | Viewed by 1442
Abstract
The whole train design of an Electric Multiple Unit (EMU) involves multiple domains and scenarios, thus requiring comprehensive consideration of various factors during the design process. Traditional design methods often utilize text-based approaches to model systems; however, such documentation-based designs often suffer from [...] Read more.
The whole train design of an Electric Multiple Unit (EMU) involves multiple domains and scenarios, thus requiring comprehensive consideration of various factors during the design process. Traditional design methods often utilize text-based approaches to model systems; however, such documentation-based designs often suffer from semantic heterogeneity, inconsistent data sources, and also struggle to provide a more intuitive overview of the overall design process. To address these issues, this paper proposes a method based on ontology–knowledge collaborative drive to achieve integration of the overall EMU design. Firstly, we employ the System Modeling Language (SysML) to construct the Model-Based Systems Engineering (MBSE) model of the EMU, establishing functional and physical architecture element models, with the EMU MBSE model serving as input. Subsequently, in the requirement model, architecture model, and traceability model, we utilize top-level ontology to construct the EMU ontology framework in a top-down manner. Lastly, leveraging the Neo4j database, we employ a knowledge graph (KG) approach to fill domain knowledge into each model in a bottom-up manner, thereby realizing the ontology–knowledge collaborative drive for the overall EMU design construction. The effectiveness of the proposed method is validated using the EMU Passenger Information System (PIS) and Traction transformer System (TS) as examples. Full article
(This article belongs to the Section Transportation and Future Mobility)
Show Figures

Figure 1

26 pages, 3780 KB  
Article
Open-Source Data Formalization through Model-Based Systems Engineering for Concurrent Preliminary Design of CubeSats
by Giacomo Luccisano, Sophia Salas Cordero, Thibault Gateau and Nicole Viola
Aerospace 2024, 11(9), 702; https://doi.org/10.3390/aerospace11090702 - 27 Aug 2024
Cited by 4 | Viewed by 1581
Abstract
Market trends in the space sector suggest a notable increase in satellite operations and market value for the coming decade. In parallel, there has been a shift in the industrial and academic sectors from traditional Document-Based System Engineering to Model-based systems engineering (MBSE) [...] Read more.
Market trends in the space sector suggest a notable increase in satellite operations and market value for the coming decade. In parallel, there has been a shift in the industrial and academic sectors from traditional Document-Based System Engineering to Model-based systems engineering (MBSE) combined with Concurrent engineering (CE) practices. Due to growing demands, the drivers behind this change have been the need for quicker and more cost-effective design processes. A key challenge in this transition remains to determine how to effectively formalize and exchange data during all design stages and across all discipline-specific tools; as representing systems through models can be a complex endeavor. For instance, during the Preliminary design (PD) phase, the integration of system models with external mathematical models for simulations, analyses, and system budgeting is crucial. The introduction of CubeSats and their standard has partly addressed the question of standardization and has aided in reducing overall development time and costs in the space sector. Nevertheless, questions about how to successfully exchange data endure. This paper focuses on formalizing a CubeSat model for use across various stages of the PD phase. The entire process is conducted with the exclusive use of open-source tools, to facilitate the transparency of data integration across the PD phases, and the overall life cycle of a CubeSat. The paper has two primary outcomes: (i) developing a generic CubeSat model using Systems modeling language (SysML) that includes data storage and visualization through the application of Unified modeling language (UML) stereotypes, streamlining in parallel information exchange for integration with various simulation and analysis tools; (ii) creating an end-to-end use case scenario within the Nanostar software suite (NSS), an open-source framework designed to streamline data exchange across different software during CE sessions. A case study from a theoretical academic space mission concept is presented as the illustration of how to utilize the proposed formalization, and it serves as well as a preliminary validation of the proposed formalization. The proposed formalization positions the CubeSat SysML model as the central data source throughout the design process. It also supports automated trade-off analyses by combining the benefits of SysML with effective data instantiating across all PD study phases. Full article
(This article belongs to the Special Issue Space Systems Preliminary Design)
Show Figures

Figure 1

15 pages, 4246 KB  
Article
An OOSEM-Based Design Pattern for the Development of AUV Controllers
by Cao Duc Sang, Ngo Van He, Ngo Van Hien and Nguyen Trong Khuyen
J. Mar. Sci. Eng. 2024, 12(8), 1342; https://doi.org/10.3390/jmse12081342 - 7 Aug 2024
Viewed by 1645
Abstract
This article introduces a new design pattern that provides an optimal solution for the systematic development of AUV controllers. In this study, a hybrid control model is designed on the basis of the OOSEM (Object-Oriented Systems Engineering Method), combined with MDA (Model-Driven Architecture) [...] Read more.
This article introduces a new design pattern that provides an optimal solution for the systematic development of AUV controllers. In this study, a hybrid control model is designed on the basis of the OOSEM (Object-Oriented Systems Engineering Method), combined with MDA (Model-Driven Architecture) concepts, real-time UML/SysML (Unified Modeling Language/Systems Modeling Language), and the UKF (unscented Kalman filter) algorithm. This hybrid model enables the implementation of the control elements of autonomous underwater vehicles (AUVs), which are considered HDSs (hybrid dynamic systems), and it can be adapted for reuse for most standard AUV platforms. To achieve this goal, a dynamic AUV model is integrated with the specializations of the OOSEM/MDA, in which an analysis model is clarified via a use-case model definition and then combined with HA (hybrid automata) to precisely define the control requirements. Next, the designed model is tailored via real-time UML/SysML to obtain the core control blocks, which describe the behaviors and structures of the control parts in detail. This design model is then transformed into an implementation model with the assistance of round-trip engineering to conveniently realize a controller for AUVs. Based on this new model, a feasible AUV controller for low-cost, turtle-shaped AUVs is implemented, and it is utilized to perform planar trajectory tracking. Full article
(This article belongs to the Section Ocean Engineering)
Show Figures

Figure 1

28 pages, 4419 KB  
Article
Engineering Systems with Standards and Digital Models: Development of a 15288-SysML Grid
by Kevin MacG. Adams, Irfan Ibrahim and Steven Krahn
Systems 2024, 12(8), 276; https://doi.org/10.3390/systems12080276 - 31 Jul 2024
Cited by 3 | Viewed by 3100
Abstract
The paradigm shift that has spurred the fourth industrial revolution, in what is termed Industry 4.0, has ushered in the need to adopt digital technologies throughout the worldwide industrial base to support system design efforts. The adoption of digital technologies with a [...] Read more.
The paradigm shift that has spurred the fourth industrial revolution, in what is termed Industry 4.0, has ushered in the need to adopt digital technologies throughout the worldwide industrial base to support system design efforts. The adoption of digital technologies with a digital enterprise and the creation of cyber–physical systems are central tenets of Industry 4.0 and directly support profitable business models, improvements in efficiency, and ensure durable quality for the modern industrial base. However, the techniques for engineering systems require new, improved, digital life cycle process models if Industry 4.0—and the goals for its integrated systems—are to be realized. The development of a technique that improves the life cycles for systems within the digital enterprise is required. The 15288-SysML Grid described herein supports the Industry 4.0 paradigm and its associated digital enterprise. This is accomplished through (1) the application of a modern life cycle process model (i.e., the adapted diamond); (2) the utilization of international standards for systems; and (3) the adoption of the four fundamental aspects of system design supported by model-based systems engineering (MBSE) and the systems modeling language (SysML). Full article
(This article belongs to the Section Systems Engineering)
Show Figures

Figure 1

18 pages, 2188 KB  
Article
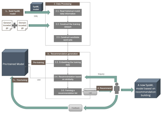
Recommendations for the Model-Based Systems Engineering Modeling Process Based on the SysML Model and Domain Knowledge
by Jia Zhang and Shuqun Yang
Appl. Sci. 2024, 14(10), 4010; https://doi.org/10.3390/app14104010 - 8 May 2024
Cited by 6 | Viewed by 4177
Abstract
Model-based systems engineering (MBSE) is a modeling approach used in industry to support the formalization, analysis, design, checking and verification of systems. In MBSE modeling, domain knowledge is the basis of the modeling. However, modeling does not happen overnight; it requires systematic training [...] Read more.
Model-based systems engineering (MBSE) is a modeling approach used in industry to support the formalization, analysis, design, checking and verification of systems. In MBSE modeling, domain knowledge is the basis of the modeling. However, modeling does not happen overnight; it requires systematic training and a significant investment of resources. Unfortunately, many domain experts lack the expertise required for modeling, even though they know the domain well. The question arises about how to provide system modelers with domain knowledge at the right time to support the efficient completion of modeling. Since MBSE research that integrates AI is just beginning to take off, no public dataset is available. In this paper, aerospace SysML models are constructed based on spacecraft-related domain knowledge to form SysML model data. The validation rules are studied to validate the SysML model data, and combined with the concept of the recommended system, a recommendation method for the MBSE modeling process based on the knowledge and SysML model is proposed. A GLOVE language model is pre-trained by using domain knowledge and general knowledge; the model data are also used to fine-tune the GLOVE language model combined with the pre-training to recommend some domain development processes. The recommendation list is manually quality-verified and fed into the pre-training phase, while new requirement texts are continuously added in the fine-tuning phase, resulting in a more relevant and accurate recommendation list. Experiments show that the incremental recommender system can not only effectively recommend SysML models, but also improve the quality and efficiency of MBSE development. Full article
Show Figures

Figure 1

25 pages, 815 KB  
Article
Enhancing Safety in IoT Systems: A Model-Based Assessment of a Smart Irrigation System Using Fault Tree Analysis
by Alhassan Abdulhamid, Md Mokhlesur Rahman, Sohag Kabir and Ibrahim Ghafir
Electronics 2024, 13(6), 1156; https://doi.org/10.3390/electronics13061156 - 21 Mar 2024
Cited by 11 | Viewed by 3574
Abstract
The agricultural industry has the potential to undergo a revolutionary transformation with the use of Internet of Things (IoT) technology. Crop monitoring can be improved, waste reduced, and efficiency increased. However, there are risks associated with system failures that can lead to significant [...] Read more.
The agricultural industry has the potential to undergo a revolutionary transformation with the use of Internet of Things (IoT) technology. Crop monitoring can be improved, waste reduced, and efficiency increased. However, there are risks associated with system failures that can lead to significant losses and food insecurity. Therefore, a proactive approach is necessary to ensure the effective safety assessment of new IoT systems before deployment. It is crucial to identify potential causes of failure and their severity from the conceptual design phase of the IoT system within smart agricultural ecosystems. This will help prevent such risks and ensure the safety of the system. This study examines the failure behaviour of IoT-based Smart Irrigation Systems (SIS) to identify potential causes of failure. This study proposes a comprehensive Model-Based Safety Analysis (MBSA) framework to model the failure behaviour of SIS and generate analysable safety artefacts of the system using System Modelling Language (SysML). The MBSA approach provides meticulousness to the analysis, supports model reuse, and makes the development of a Fault Tree Analysis (FTA) model easier, thereby reducing the inherent limitations of informal system analysis. The FTA model identifies component failures and their propagation, providing a detailed understanding of how individual component failures can lead to the overall failure of the SIS. This study offers valuable insights into the interconnectedness of various component failures by evaluating the SIS failure behaviour through the FTA model. This study generates multiple minimal cut sets, which provide actionable insights into designing dependable IoT-based SIS. This analysis identifies potential weak points in the design and provides a foundation for safety risk mitigation strategies. This study emphasises the significance of a systematic and model-driven approach to improving the dependability of IoT systems in agriculture, ensuring sustainable and safe implementation. Full article
(This article belongs to the Collection Electronics for Agriculture)
Show Figures

Figure 1

25 pages, 7890 KB  
Article
SysML4GDPSim: A SysML Profile for Modeling Geometric Deviation Propagation in Multistage Manufacturing Systems Simulation
by Sergio Benavent-Nácher, Pedro Rosado Castellano and Fernando Romero Subirón
Appl. Sci. 2024, 14(5), 1830; https://doi.org/10.3390/app14051830 - 23 Feb 2024
Cited by 1 | Viewed by 1309
Abstract
In recent years, paradigms like production quality or zero-defect manufacturing have emerged, highlighting the need to improve quality and reduce waste in manufacturing systems. Although quality can be analyzed from various points of view during different stages of a manufacturing system’s lifecycle, this [...] Read more.
In recent years, paradigms like production quality or zero-defect manufacturing have emerged, highlighting the need to improve quality and reduce waste in manufacturing systems. Although quality can be analyzed from various points of view during different stages of a manufacturing system’s lifecycle, this research focuses on a multidomain simulation model definition oriented toward the analysis of productivity and geometric quality during early design stages. To avoid inconsistencies, the authors explored the definition of descriptive models using system modeling language (SysML) profiles that capture domain-specific semantics defining object constraint language (OCL) rules, facilitating the assurance of model completeness and consistency regarding this specific knowledge. This paper presents a SysML profile for the simulation of geometric deviation propagation in multistage manufacturing systems (SysML4GDPSim), containing the concepts for the analysis of two data flows: (a) coupled discrete behavior simulation characteristic of manufacturing systems defined using discrete events simulation (DEVS) formalism; and (b) geometric deviation propagation through the system based on the geometrical modeling of artifacts using concepts from the topologically and technologically related surfaces (TTRS) theory. Consistency checking for this type of multidomain simulation model and the adoption of TTRS for the mathematical analysis of geometric deviations are the main contributions of this work, oriented towards facilitating the collaboration between design and analysis experts in the manufacturing domain. Finally, a case study shows the application of the proposed profile for the simulation model of an assembling line, including the model’s transformation to Modelica and some experimental results of this type of analysis. Full article
(This article belongs to the Special Issue Design and Optimization of Manufacturing Systems, 2nd Edition)
Show Figures

Figure 1

22 pages, 6442 KB  
Article
Collaborative Model-Based Systems Engineering Using Dataspaces and SysML v2
by Zirui Li, Faizan Faheem and Stephan Husung
Systems 2024, 12(1), 18; https://doi.org/10.3390/systems12010018 - 9 Jan 2024
Cited by 5 | Viewed by 7181
Abstract
Collaborative Model-based Systems Engineering between companies is becoming increasingly important. The utilization of the modeling possibilities of the standard language SysML v2 and the multilateral data exchange via Dataspaces open new possibilities for efficient collaboration. Based on systemic approaches, a modeling concept for [...] Read more.
Collaborative Model-based Systems Engineering between companies is becoming increasingly important. The utilization of the modeling possibilities of the standard language SysML v2 and the multilateral data exchange via Dataspaces open new possibilities for efficient collaboration. Based on systemic approaches, a modeling concept for decomposing the system into sub-systems is developed as a basis for the exchange. In addition, based on the analysis of collaboration processes in the context of Systems Engineering, an architectural approach with a SysML editor and Dataspace for the exchange is elaborated. The architecture is implemented on the basis of open-source solutions. The investigations are based on an application example from precision engineering. The potential and challenges are discussed. Full article
Show Figures

Figure 1

24 pages, 7332 KB  
Article
A Model-Based Engineering Approach for Evaluating Software-Defined Radio Architecture
by Mohammed G. Albayati, Eric B. Dano, Ravi Rajamani and Amy E. Thompson
Systems 2023, 11(9), 480; https://doi.org/10.3390/systems11090480 - 20 Sep 2023
Cited by 1 | Viewed by 3410
Abstract
In product development, important specification and design decisions must be made at various stages of the lifecycle that include design, manufacturing, operations, and support. However, making these decisions becomes more complex when a multi-disciplinary team of stakeholders is involved in system-level or subsystem-level [...] Read more.
In product development, important specification and design decisions must be made at various stages of the lifecycle that include design, manufacturing, operations, and support. However, making these decisions becomes more complex when a multi-disciplinary team of stakeholders is involved in system-level or subsystem-level architecture and design decisions. Model-Based Engineering (MBE) approaches are enabling a digital thread of connected data and models. This work demonstrates a novel MBE approach that incorporates a model-based systems engineering (MBSE) method and a multi-criteria decision-making (MCDM) method to determine the best architecture solution that aligns with stakeholder needs and objectives over multiple domains. This approach demonstrates the connection of a system descriptive model, modeled using the systems modeling language (SysML), to underlying physics-based engineering models for the purpose of better predicting the technical performance of systems during the architecture development phase. This approach is demonstrated for a common aerospace communications application, a software-defined radio. This novel MBE approach supports digital transformation at organizations and allows for earlier design validation, enabling designers to test and select the best system architecture from many candidates and validate that the design meets stakeholder needs. Full article
(This article belongs to the Special Issue Decision Making with Model-Based Systems Engineering)
Show Figures

Figure 1

Back to TopTop