Collaborative Model-Based Systems Engineering Using Dataspaces and SysML v2
Abstract
1. Introduction and Motivation
- OEMs and suppliers need means to exchange their model-based descriptions of the requirements in connection with the defined division of tasks and responsibilities as well as solution descriptions in a version-consistent form [15].
- Product development, especially in a network with partners, is highly dynamic, as new findings, e.g., from verification and validation [32], can lead to new decisions. This requires the information and its relationships to be updated, which leads to new versions of the models. For efficient CMBSE, the new versions of the models must be exchanged with the partners.
- The information in product development is highly sensitive [33]. Against this background, the partners must decide selectively and comprehensibly who receives which information and for what purpose.
- How can CMBSE be implemented efficiently using SysML v2 and Dataspaces? Details of the main research questions are provided in the following sub-questions.
- How do development partners need to structure the system models in SysML v2 for CMBSE?
- How can the necessary SysML v2 models be exchanged using Dataspaces?
- How should a collaborative development process be designed?
- What future developments in the context of SysML v2 and Dataspaces are necessary to support the CMBSE in a targeted manner?
2. State of the Art
2.1. Systems Modeling Using SysML
2.2. Collaboration in Engineering
2.3. Dataspaces
3. Approach
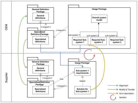
3.1. General Approach
- OEM needs means to transfer the requirements specification to the supplier (in the context of MBSE, at least partly model-based, even if many textual or graphical requirements are knowingly still necessary today in parallel to the models [84]). The known requirements regarding consistency of information, versioning, etc. apply to the transfer [51].
- The supplier aims to develop the sub-system based on the black-box description provided by the OEM and subsequently sends the developed description back to the OEM for comparison. Additionally, it is also necessary to ensure that configuration management rules [51] are applied for the return transfer so that the versions of the sub-system models can be assigned to the versions of the requirements.
- Product development includes highly iterative processes, as there are always uncertainties and new findings lead to adapted decisions. It is therefore important that the exchange of information between OEMs and suppliers can also take place dynamically and that partners can use the respective model versions consistently.
- During the collaboration, relevant information on the requirements and the solution description is exchanged. For such sensitive information, it must be determined specifically and selectively who receives which information in order to guarantee information sovereignty and security [33]. This means that the OEM and the suppliers must extract and provide relevant parts of the respective models for the overall system and the required sub-systems (including the requirements for the required functions, interfaces, and other properties; possibly further information on the context).
- To ensure consistency between models from suppliers and OEMs, it is essential that the modeling methodology and other definitions, including units, are aligned [85]. The agreed-upon definitions must be accessible to all partners. For this article, it is assumed that the OEM provides the definition, the supplier can make additions if necessary, and then provides these as a supplemented description.
3.2. System Modeling with SysML v2 in the Context of CMBSE
3.3. Data Exchange via Dataspace
3.4. Collaboration Approach
4. Implementation
- System modeling with SysML v2 in Eclipse
- Data exchange with Dataspace in the IDS-testbed
- Modeling by Data Provider in Eclipse:
- 2.
- Data Provider: import the model into Dataspace.
- Upload the model to a server (e.g., a PDM/PLM tool for the companies, but using a simple web server in the investigation from the author’s side also works);
- Create a post request for the model address to the Dataspace connector address in Postman (one of the most famous API platforms for building and using APIs).
- Send the request.
- 3.
- Data Provider: configures model data provision.
- 4.
- Data Consumers request and obtain model data.
- 5.
- Data Consumers obtain a model and import it into Eclipse for subsequent modeling.
5. Example
6. Conclusions and Outlook
Supplementary Materials
Author Contributions
Funding
Data Availability Statement
Acknowledgments
Conflicts of Interest
References
- Albers, A.; Haug, F.; Fahl, J.; Hirschter, T.; Reinemann, J.; Rapp, S. Customer-Oriented Product Development: Supporting the Development of the Complete Vehicle through the Systematic Use of Engineering Generations. In Proceedings of the 2018 IEEE International Systems Engineering Symposium (ISSE), Rome, Italy, 1–3 October 2018; pp. 1–8. [Google Scholar]
- Husung, S.; Weber, C.; Mahboob, A. Model-Based Systems Engineering—A New Way for Function-Driven Product Development. In Design Methodology for Future Products—Data Driven, Agile and Flexible, 1st ed.; Krause, D., Heyden, E., Eds.; Springer International Publishing: Cham, Switzerland, 2022; ISBN 978-3-030-78367-9. [Google Scholar]
- acatech. Cyber-Physical Systems—Driving Force for Innovation in Mobility, Health, Energy and Production; acatech: Munich Germany, 2021. [Google Scholar]
- Eigner, M.; Dickopf, T.; Schneider, M.; Schulte, T. mecPro2-A holistic concept for the model-based development of cybertronic systems. In Proceedings of the 21st International Conference on Engineering Design (ICED 17), Vancouver, BC, Canada, 21–25 August 2017; pp. 378–388. [Google Scholar]
- Waschle, M.; Wolter, K.; Bause, K.; Behrendt, M.; Albers, A. Considering Functional Safety—Supporting the development of automated driving vehicles by the use of Model-Based Systems Engineering. In Proceedings of the 2022 17th Annual System of Systems Engineering Conference (SOSE), Rochester, NY, USA, 7–11 June 2022; IEEE: New York, NY, USA, 2022; pp. 275–280, ISBN 978-1-6654-9623-0. [Google Scholar]
- Trauer, J.; Schweigert-Recksiek, S.; Engel, C.; Spreitzer, K.; Zimmermann, M. What is a Digital Twin?—Defintions and Insights from an Industrial Case Study in Technical Product Development. In Proceedings of the 16th International Design Conference (DESIGN 2020), Cavtat, Croatia, 26–29 October 2020; pp. 757–766. [Google Scholar]
- Mahboob, A. Modelling and Use of SysML Behaviour Models for Achieving Dynamic Use Cases of Technical Products in Different VR-Systems. Ph.D. Thesis, Technische Universität Ilmenau, Ilmenau, Germany, 2021. [Google Scholar]
- Duehr, K.; Heimicke, J.; Breitschuh, J.; Spadinger, M.; Kopp, D.; Haertenstein, L.; Albers, A. Understanding Distributed Product Engineering: Dealing with Complexity for Situation- and Demand-Oriented Process Design. Procedia CIRP 2019, 84, 136–142. [Google Scholar] [CrossRef]
- Larsson, A.; Törlind, P.; Karlsson, L.; Mabogunje, A.; Leifer, L.; Larsson, T.; Elfström, B.-O. Distributed Team Innovation—A Framework for Distributed Product Development. In Proceedings of the 14th International Conference on Engineering Design, Stockholm, Sweden, 19–21 August 2003. [Google Scholar]
- Borsato, M.; Peruzzini, M. Collaborative Engineering. In Concurrent Engineering in the 21st Century; Stjepandić, J., Wognum, N.J.C., Verhagen, W., Eds.; Springer International Publishing: Cham, Switzerland, 2015; pp. 165–196. ISBN 978-3-319-13775-9. [Google Scholar]
- Lu, S.-Y.; Elmaraghy, W.; Schuh, G.; Wilhelm, R. A Scientific Foundation of Collaborative Engineering. CIRP Annals 2007, 56, 605–634. [Google Scholar] [CrossRef]
- Steck, M.; Husung, S. Surrogate-Based Calculation Method for Robust Design Optimization Considering the Fatigue Probability for Variable Service Loads of eBike Drive Units. Designs 2024, 8, 4. [Google Scholar] [CrossRef]
- Belkadi, F.; Messaadia, M.; Bernard, A.; Baudry, D. Collaboration management framework for OEM—Suppliers relationships: A trust-based conceptual approach. Enterp. Inf. Syst. 2017, 11, 1018–1042. [Google Scholar] [CrossRef]
- Bogaschewsky, R.; Eßig, M.; Lasch, R.; Stölzle, W. (Eds.) Supply Management Research; Gabler: Wiesbaden, Germany, 2010; ISBN 978-3-8349-2057-7. [Google Scholar]
- prostep ivip Association. prostep ivip Recommendation 2023 PSI 28—SysML WF/IF; prostep ivip Association: Darmstadt, Germany, 2023; Available online: https://www.prostep.org/shop/detail?ai%5Baction%5D=detail&ai%5Bcontroller%5D=Catalog&ai%5Bd_name%5D=sysml_rec_wfif&ai%5Bd_pos%5D=7 (accessed on 20 December 2023).
- Schilli, B.; Dai, F. Collaborative life cycle management between suppliers and OEM. Comput. Ind. 2006, 57, 725–731. [Google Scholar] [CrossRef]
- Schmidt, M.M.; Zimmermann, T.C.; Stark, R. Systematic Literature Review of System Models for Technical System Development. Appl. Sci. 2021, 11, 3014. [Google Scholar] [CrossRef]
- Fritz, J.; Zingel, C.; Kokko, J.; Lenardon, G.; Brier, B. Systems Engineering Methods and Tools. In Systems Engineering for Automotive Powertrain Development, 1st ed.; Hick, H., Küpper, K., Sorger, H., Eds.; Springer International Publishing: Cham, Switzerland, 2021; pp. 271–302. ISBN 9783319996295. [Google Scholar]
- Husung, S.; Weber, C.; Mahboob, A. Integrating Model-Based Design of Mechatronic Systems with Domain-Specific Design Approaches. In Proceedings of the 17th International Design Conference, Cavtat, Croatia, 23–26 May 2022; pp. 1895–1904. [Google Scholar]
- Ropohl, G. Allgemeine Systemtheorie: Einführung in Transdisziplinäres Denken; Edition Sigma: Berlin, Germnay, 2012; ISBN 9783845269153. [Google Scholar]
- Hubka, V.; Eder, W.E. Theory of Technical Systems; Springer: Berlin/Heidelberg, Germany, 1988; ISBN 978-3-642-52123-2. [Google Scholar]
- Ariyo, O.O.; Eckert, C.M.; Clarkson, P.J. Hierarchical decompositions for complex product representation. In Proceedings of the 10th International Design Conference, Dubrovnik, Croatia, 19–22 May 2008; pp. 737–744. [Google Scholar]
- Browning, T.R. Applying the design structure matrix to system decomposition and integration problems: A review and new directions. IEEE Trans. Eng. Manag. 2001, 48, 292–306. [Google Scholar] [CrossRef]
- Friedenthal, S. A Practical Guide to SysML: The Systems Modeling Language, 3rd ed.; Elsevier Science: San Francisco, CA, USA, 2014; ISBN 978-0128002025. [Google Scholar]
- Morkevicius, A.; Aleksandraviciene, A.; Krisciuniene, G. From UAF to SysML: Transitioning from System of Systems to Systems Architecture. In Proceedings of the INCOSE International Symposium 2021, Virtual Event, 16–19 November 2021; pp. 585–598. [Google Scholar]
- Schumacher, T.; Kaczmarek, D.; Inkermann, D.; Lohrengel, A. Fostering Model Consistency in Interdisciplinary Engineering by Linking SysML and CAD-Models. In Proceedings of the 2022 IEEE International Symposium on Systems Engineering (ISSE), Vienna, Austria, 24–26 October 2022; IEEE: New York, NY, USA, 2022; pp. 1–7, ISBN 978-1-6654-8182-3. [Google Scholar]
- Leite, J.; Oquendo, F.; Batista, T. SysADL: A SysML Profile for Software Architecture Description. In Software Architecture; Hutchison, D., Kanade, T., Kittler, J., Kleinberg, J.M., Mattern, F., Mitchell, J.C., Naor, M., Nierstrasz, O., Pandu Rangan, C., Steffen, B., et al., Eds.; Springer: Berlin/Heidelberg, Germany, 2013; pp. 106–113. ISBN 978-3-642-39030-2. [Google Scholar]
- Schamai, W.; Fritzson, P.; Paredis, C.; Pop, A. Towards Unified System Modeling and Simulation with ModelicaML: Modeling of Executable Behavior Using Graphical Notations. In Proceedings of the 7th International Modelica Conference, Como, Italy, 20–22 September 2009; Linköping University Electronic Press: Linköping, Sweden, 2009; pp. 612–621. [Google Scholar]
- Mahboob, A. C. Pulse: An industrial demonstrator for a digital twin powered by MBSE for achieving digital continuity during the complete development process. In Proceedings of the 60th Ilmenau Scientific Colloquium, Ilmenau, Germany, 4–8 September 2023. [Google Scholar]
- Hick, H.; Bajzek, M.; Faustmann, C. Definition of a system model for model-based development. SN Appl. Sci. 2019, 1, 1074. [Google Scholar] [CrossRef]
- Trujillo, A.; de Weck, O.L.; Madni, A.M. An MBSE Approach Supporting Technical Inheritance and Design Reuse Decisions. In ASCEND 2020, Virtual Event; American Institute of Aeronautics and Astronautics: Reston, Virginia, 2020; ISBN 978-1-62410-608-8. [Google Scholar]
- Mandel, C.; Böning, J.; Behrendt, M.; Albers, A. A Model-Based Systems Engineering Approach to Support Continuous Validation in PGE—Product Generation Engineering. In Proceedings of the IEEE ISSE International Symposium on Systems Engineering 2021, Vienna, Austria, 13 September–13 October 2021. [Google Scholar]
- Amara, N.; Landry, R.; Traoré, N. Managing the protection of innovations in knowledge-intensive business services. Res. Policy 2008, 37, 1530–1547. [Google Scholar] [CrossRef]
- Friedenthal, S. Requirements for the Next Generation Systems Modeling Language (SysML® v2). Insight 2018, 21, 21–25. [Google Scholar] [CrossRef]
- Curry, E.; Scerri, S.; Tuikka, T. Data Spaces: Design, Deployment, and Future Directions. In Data Spaces; Curry, E., Scerri, S., Tuikka, T., Eds.; Springer International Publishing: Cham, Switzerland, 2022; pp. 1–17. ISBN 978-3-030-98635-3. [Google Scholar]
- Estefan, J.A. Survey of model-based systems engineering (MBSE) methodologies. INCOSE MBSE Focus Group 2007, 25, 1–12. [Google Scholar]
- Dori, D. Model-Based Systems Engineering with OPM and SysML; Springer: New York, NY, USA, 2016; ISBN 978-1-4939-3294-8. [Google Scholar]
- SysML.org. SysML FAQ: What Is SysML? Available online: https://sysml.org/sysml-faq/what-is-sysml.html (accessed on 4 January 2024).
- Aleksandraviciene, A.; Morkevicius, A. (Eds.) MagicGrid® Book of Knowledge—A Practical Guide to Systems Modeling Using MagicGrid; Vitae Litera, UAB: Kaunas, Lithuania, 2018. [Google Scholar]
- Morkevicius, A.; Aleksandraviciene, A.; Mazeika, D.; Bisikirskiene, L.; Strolia, Z. MBSE Grid: A Simplified SysML-Based Approach for Modeling Complex Systems. In Proceedings of the INCOSE International Symposium, Adelaide, Australia, 15–20 July 2017. [Google Scholar]
- Petitdemange, F.; Borne, I.; Buisson, J. Modeling System of Systems configurations. In Proceedings of the 2018 13th Annual Conference on System of Systems Engineering (SoSE), Paris, France, 19–22 June 2018; IEEE: New York, NY, USA, 2018; pp. 392–399, ISBN 978-1-5386-4876-6. [Google Scholar]
- Husung, S.; Weber, C.; Mahboob, A.; Kleiner, S. Using Model-Based Systems Engineering for Need-Based and Consistent Support of the Design Process. In Proceedings of the International Conference on Engineering Design (ICED21), Gothenburg, Sweden, 16–20 August 2021; pp. 3369–3378. [Google Scholar]
- GfSE/SAF. GfSE/SAF-Specification: The Specification for the System Architecture Framework (SAF). Available online: https://github.com/GfSE/SAF-Specification (accessed on 4 January 2024).
- Inkermann, D.; Huth, T.; Vietor, T.; Grewe, A.; Knieke, C.; Rausch, A. Model-Based Requirement Engineering to Support Development of Complex Systems. In Proceedings of the Procedia CIRP 2019, Póvoa de Varzim, Portgal, 8–10 May 2019; pp. 239–244. [Google Scholar]
- Böhm, W. Model-Based Engineering of Collaborative Embedded Systems: Extensions of the SPES Methodology; Springer: Berlin/Heidelberg, Germany, 2021. [Google Scholar]
- Bajaj, M.; Friedenthal, S.; Seidewitz, E. Systems Modeling Language (SysML v2) Support for Digital Engineering. Insight 2022, 25, 19–24. [Google Scholar] [CrossRef]
- Systems Modeling Language (SysML): Version 2.0 Beta 1. Part 1: Language Specification. Available online: https://www.omg.org/spec/SysML/2.0/Beta1/Language/PDF (accessed on 11 December 2023).
- Systems-Modeling/SysML-v2-Release: The Latest Incremental Release of SysML v2. Start Here. Available online: https://github.com/Systems-Modeling/SysML-v2-Release (accessed on 11 December 2023).
- Gogan, L.M.; Popescu, A.-D.; Duran, V. Misunderstandings between Cross-cultural Members within Collaborative Engineering Teams. Procedia—Soc. Behav. Sci. 2014, 109, 370–374. [Google Scholar] [CrossRef]
- Barbosa, C.E.; Trindade, G.; Epelbaum, V.J.; Chang, J.G.; Oliveira, J.; Rodrigues Neto, J.A.; de Souza, J.M. Challenges on designing a distributed collaborative UML editor. In Proceedings of the 2014 IEEE 18th International Conference on Computer Supported Cooperative Work in Design (CSCWD 2014), Hsinchu, Taiwan, 21–23 May 2014; Hou, J.-L., Ed.; IEEE: Piscataway, NJ, USA, 2014; pp. 59–64, ISBN 978-1-4799-3776-9. [Google Scholar]
- ISO/IEC/IEEE 24748-1; Systems and Software Engineering—Life Cycle Management: Part 1:Guidelines for Life Cycle Management. IEEE: Piscataway, NJ, USA, 2018.
- ISO/IEC/IEEE 15288:2023; Systems and Software Engineering: System Life Cycle Processes. IEEE: Piscataway, NJ, USA, 2023.
- Wouters, L.; Creff, S.; Bella, E.E.; Koudri, A. Collaborative systems engineering: Issues & challenges. In Proceedings of the 2017 IEEE 21st International Conference on Computer Supported Cooperative Work in Design (CSCWD), Wellington, New Zealand, 26–28 April 2017; IEEE: Piscataway, NJ, USA, 2017; pp. 486–491, ISBN 978-1-5090-6199-0. [Google Scholar]
- Zerwas, T.; Jacobs, G.; Kowalski, J.; Husung, S.; Gerhard, D.; Rumpe, B.; Zeman, K.; Vafaei, S.; König, F.; Höpfner, G. Model Signatures for the Integration of Simulation Models into System Models. Systems 2022, 10, 199. [Google Scholar] [CrossRef]
- Heber, D.T.; Groll, M.W. A Meta-Model to Connect Model-based Systems Engineering with Product Data Management by Dint of the Blockchain. In Proceedings of the 2018 International Conference on Intelligent Systems (IS), Funchal-Madeira, Portugal, 25–27 September 2018; IEEE: Piscataway, NJ, USA, 2018; pp. 280–287, ISBN 978-1-5386-7097-2. [Google Scholar]
- Wang, C. MBSE-Compliant Product Lifecycle Model Management. In Proceedings of the 2019 14th Annual Conference System of Systems Engineering (SoSE), Anchorage, AK, USA, 19–22 May 2019; IEEE: Piscataway, NJ, USA, 2019; pp. 248–253, ISBN 978-1-7281-0457-7. [Google Scholar]
- Eigner, M.; Gilz, T.; Denger, A.; Fritz, J. Applicability of model-based system lifecycle management for cyber-physical systems. In Proceedings of the 14th Mechatronics Forum International Conference, Karlstad, Sweden, 16–18 June 2014; pp. 294–302. [Google Scholar]
- Gerhard, D.; Salas Cordero, S.; Vingerhoeds, R.; Sullivan, B.P.; Rossi, M.; Brovar, Y.; Menshenin, Y.; Fortin, C.; Eynard, B. MBSE-PLM Integration: Initiatives and Future Outlook. In Product Lifecycle Management. PLM in Transition Times: The Place of Humans and Transformative Technologies; Noël, F., Nyffenegger, F., Rivest, L., Bouras, A., Eds.; Springer Nature Switzerland: Cham, Switzerland, 2023; pp. 165–175. ISBN 978-3-031-25181-8. [Google Scholar]
- Pol, G.; Merlo, C.; Legardeur, J.; Jared, G. Implementation of collaborative design processes into PLM systems. Int. J. Prod. Lifecycle Manag. 2008, 3, 279. [Google Scholar] [CrossRef]
- Messaadia, M.; Belkadi, F.; Eynard, B.; Sahraoui, A.-E.-K. System Engineering and PLM as an integrated approach for industry collaboration management. IFAC Proc. Vol. 2012, 45, 1135–1140. [Google Scholar] [CrossRef]
- Tilioua, N.; Bennouna, F.; Chalh, Z. Using Internet of Things to Increase Efficient Collaboration in PLM. In Digital Technologies and Applications; Motahhir, S., Bossoufi, B., Eds.; Springer International Publishing: Cham, Switzerland, 2021; pp. 825–833. ISBN 978-3-030-73881-5. [Google Scholar]
- Mas, F.; Arista, R.; Oliva, M.; Hiebert, B.; Gilkerson, I.; Rios, J. A Review of PLM Impact on US and EU Aerospace Industry. Procedia Eng. 2015, 132, 1053–1060. [Google Scholar] [CrossRef]
- Otto, B.; Jarke, M. Designing a multi-sided data platform: Findings from the International Data Spaces case. Electron. Mark. 2019, 29, 561–580. [Google Scholar] [CrossRef]
- Halevy, A.; Franklin, M.; Maier, D. Principles of dataspace systems. In Proceedings of the SIGMOD/PODS06: International Conference on Management of Data and Symposium on Principles Database and Systems, Chicago, IL, USA, 26–28 June 2006; Gottlob, G., van den Bussche, J., Eds.; ACM: New York, NY, USA, 2006; pp. 1–9, ISBN 1595933182. [Google Scholar]
- Sarma, A.D.; Dong, X.; Halevy, A.Y. Data Modeling in Dataspace Support Platforms. Concept. Model. Found. Appl. 2009, 5600, 122–138. [Google Scholar] [CrossRef]
- Usmani, A.; Khan, M.J.; Breslin, J.G.; Curry, E. Towards Multimodal Knowledge Graphs for Data Spaces. In Companion, Proceedings of the ACM Web Conference 2023, WWW ‘23: The ACM Web Conference 2023, Austin, TX, USA, 20 April–4 May 2023; Ding, Y., Tang, J., Sequeda, J., Aroyo, L., Castillo, C., Houben, G.-J., Eds.; ACM: New York, NY, USA, 2023; pp. 1494–1499. ISBN 9781450394192. [Google Scholar]
- Song, S.; Chen, L.; Yu, P.S. On data dependencies in dataspaces. In Data Engineering (ICDE), Proceedings of the 2011 IEEE 27th International Conference on Data Engineering (ICDE 2011), Hannover, Germany, 11–16 April 2011; IEEE: New York, NY, USA, 2011; pp. 470–481. ISBN 978-1-4244-8959-6. [Google Scholar]
- Li, Y.; Meng, X. Supporting context-based query in personal DataSpace. In Proceedings of the 18th ACM Conference on Information and Knowledge Management, Hong Kong, China, 2–6 November 2009; ACM: New York, NY, USA, 2009. [Google Scholar]
- International Data Spaces Association. Dataspace Protocol—Working Draft—Terminology. Available online: https://docs.internationaldataspaces.org/ids-knowledgebase/v/dataspace-protocol/overview/terminology (accessed on 14 December 2023).
- Data Spaces Support Centre. Core Concepts—Glossary. Available online: https://dssc.eu/space/Glossary/176554052/2.+Core+Concepts (accessed on 14 December 2023).
- Abel, R.; Crispin, N.; Peter, K. What Is a Data Space. Available online: https://gaia-x-hub.de/wp-content/uploads/2022/10/white_paper_definition_dataspace_en.pdf (accessed on 20 December 2023).
- European Commission. Communication from the Commission to the European Parliament, the Council, the European Economic and Social Committee, and the Committee of the Regions: A European Strategy for Data. Available online: https://eur-lex.europa.eu/legal-content/EN/TXT/HTML/?uri=CELEX:52020DC0066&from=EN (accessed on 15 December 2023).
- Hellmeier, M.; von Scherenberg, F. A Delimitation of Data Sovereignty from Digital and Technological Sovereignty. In Proceedings of the ECIS 2023, Kristiansand, Norway, 11–16 June 2023. [Google Scholar]
- European Commission. Staff Working Document on Data Spaces. Available online: https://digital-strategy.ec.europa.eu/en/library/staff-working-document-data-spaces (accessed on 14 December 2023).
- International Data Spaces. Data Spaces Radar—International Data Spaces. Available online: https://internationaldataspaces.org/adopt/data-spaces-radar/ (accessed on 14 December 2023).
- Catena-X. Available online: https://www.t-systems.com/de/de/branchen/automotive/loesungen/catena-x (accessed on 14 December 2023).
- Smart Connected Supplier Network (SCSN) Process Documentation Manual. Available online: https://smart-connected-supplier-network.gitbook.io/processmanual/ (accessed on 14 December 2023).
- Volz, F.; Sutschet, G.; Stojanovic, L.; Usländer, T. On the Role of Digital Twins in Data Spaces. Sensors 2023, 23, 7601. [Google Scholar] [CrossRef]
- Usländer, T.; Baumann, M.; Boschert, S.; Rosen, R.; Sauer, O.; Stojanovic, L.; Wehrstedt, J.C. Symbiotic Evolution of Digital Twin Systems and Dataspaces. Automation 2022, 3, 378–399. [Google Scholar] [CrossRef]
- Göhlich, D.; Bender, B.; Fay, T.-A.; Gericke, K. Product requirements specification process in product development. In Proceedings of the 23rd International Conference on Engineering Design (ICED21), Gothenburgh, Sweden, 16–20 August 2021. [Google Scholar]
- Pohl, K. Requirements Engineering: Fundamentals, Principles, and Techniques; Springer: Berlin/Heidelberg, Germany, 2010. [Google Scholar]
- Glinz, M. Improving the Quality of Requirements with Scenarios. In Proceedings of the Second World Congress on Software Quality, Yokohama, Japan, 25–29 September 2000. [Google Scholar]
- Douglass, B.P. Agile Stakeholder Requirements Engineering. In Agile Systems Engineering; Douglass, B.P., Ed.; Morgan Kaufmann an Imprint of Elsevier: Amsterdam, The Netherlands; Boston, MA, USA; Heidelberg, Germany, 2016; pp. 147–188. ISBN 9780128021200. [Google Scholar]
- Ebert, C.; Jastram, M. ReqIF: Seamless Requirements Interchange Format between Business Partners. IEEE Softw. 2012, 29, 82–87. [Google Scholar] [CrossRef]
- Li, Z.; Faheem, F.; Husung, S. Systematic use of model-based solution patterns using the example of a load cell. In Proceedings of the 60th Ilmenau Scientific Colloquium, Ilmenau, Germany, 4–8 September 2023. [Google Scholar]
- Seidewitz, E. Systems-Modeling/SysML-v2-Pilot-Implementation: Proof-of-Concept Pilot Implementation of the SysML v2 Textual Notation and Visualization. Available online: https://github.com/Systems-Modeling/SysML-v2-Pilot-Implementation (accessed on 10 December 2023).
- GitHub. International-Data-Spaces-Association/DataspaceConnector: This Is an IDS Connector Reference Implementation. Available online: https://github.com/International-Data-Spaces-Association/DataspaceConnector (accessed on 20 December 2023).
- Dataspace Connector. Data Model. Available online: https://international-data-spaces-association.github.io/DataspaceConnector/Documentation/v6/DataModel (accessed on 11 December 2023).
- 3.5.2 IDS Connector. Available online: https://docs.internationaldataspaces.org/ids-knowledgebase/v/ids-ram-4/layers-of-the-reference-architecture-model/3-layers-of-the-reference-architecture-model/3_5_0_system_layer/3_5_1_identity_provider (accessed on 20 December 2023).
- GitHub. International-Data-Spaces-Association/IDS-Testbed. Available online: https://github.com/International-Data-Spaces-Association/IDS-testbed (accessed on 11 December 2023).
- International Data Spaces. International Data Spaces. Available online: https://internationaldataspaces.org/ (accessed on 19 December 2023).
- Minimum Viable Data Space (MVDS). Available online: https://docs.internationaldataspaces.org/knowledge-base/mvds (accessed on 20 December 2023).
- GitHub. Ziruili-Tu-Ilmenau/CMBSE: Repository for the Model Used in the Paper “Collaborative Model-Based Systems Engineering Using Dataspaces and SysML v2”. Available online: https://github.com/ziruili-tu-ilmenau/CMBSE (accessed on 20 December 2023).
- International Recommendation OIML R60 for Load Cells; Bureau International de Métrologie Légale: Paris, France, 2000.














Disclaimer/Publisher’s Note: The statements, opinions and data contained in all publications are solely those of the individual author(s) and contributor(s) and not of MDPI and/or the editor(s). MDPI and/or the editor(s) disclaim responsibility for any injury to people or property resulting from any ideas, methods, instructions or products referred to in the content. |
© 2024 by the authors. Licensee MDPI, Basel, Switzerland. This article is an open access article distributed under the terms and conditions of the Creative Commons Attribution (CC BY) license (https://creativecommons.org/licenses/by/4.0/).
Share and Cite
Li, Z.; Faheem, F.; Husung, S. Collaborative Model-Based Systems Engineering Using Dataspaces and SysML v2. Systems 2024, 12, 18. https://doi.org/10.3390/systems12010018
Li Z, Faheem F, Husung S. Collaborative Model-Based Systems Engineering Using Dataspaces and SysML v2. Systems. 2024; 12(1):18. https://doi.org/10.3390/systems12010018
Chicago/Turabian StyleLi, Zirui, Faizan Faheem, and Stephan Husung. 2024. "Collaborative Model-Based Systems Engineering Using Dataspaces and SysML v2" Systems 12, no. 1: 18. https://doi.org/10.3390/systems12010018
APA StyleLi, Z., Faheem, F., & Husung, S. (2024). Collaborative Model-Based Systems Engineering Using Dataspaces and SysML v2. Systems, 12(1), 18. https://doi.org/10.3390/systems12010018

