Evaluating the Benefits and Drawbacks of Visualizing Systems Modeling Language (SysML) Diagrams in the 3D Virtual Reality Environment
Abstract
1. Introduction
2. Related Work
3. Methodology
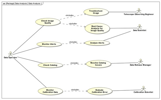
3.1. SysML Models in 2D Environment
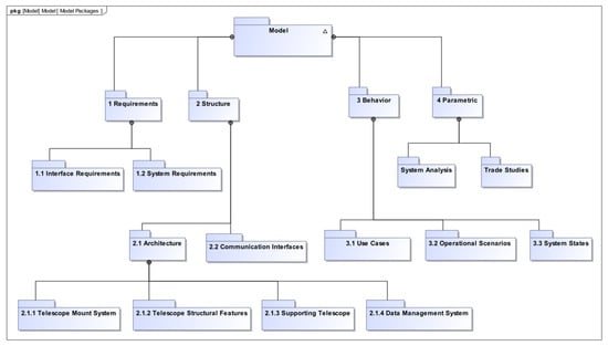
3.2. SysML Models in 3D VR Environment
3.3. Evaluation Set-Up
3.4. VR Scenario Efficacy Considerations
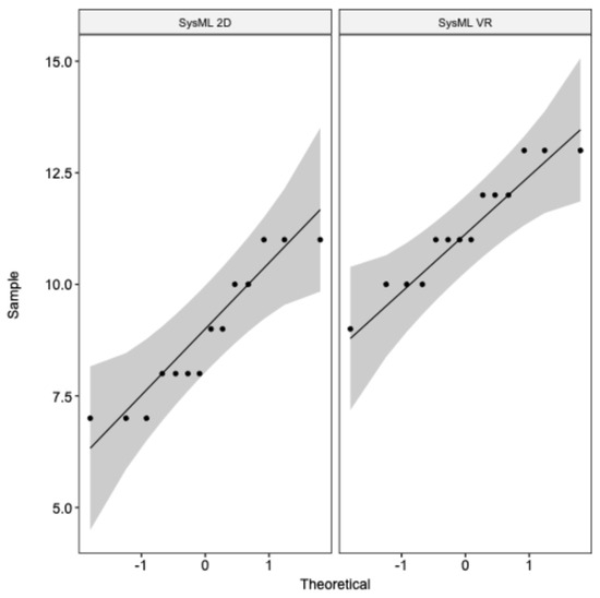
4. Results
5. Discussion
6. Conclusions
Author Contributions
Funding
Data Availability Statement
Conflicts of Interest
References
- Calvano, C.N.; John, P. Systems engineering in an age of complexity. Syst. Eng. 2004, 7, 25–34. [Google Scholar] [CrossRef]
- Siddique, I. Systems engineering in complex systems: Challenges and strategies for success. Eur. J. Adv. Eng. Technol. 2022, 9, 61–66. [Google Scholar] [CrossRef]
- Morkevicius, A.; Aleksandraviciene, A.; Mazeika, D.; Bisikirskiene, L.; Strolia, Z. MBSE Grid: A Simplified SysML-Based Approach for Modeling Complex Systems. In Proceedings of the INCOSE International Symposium, Adelaide, Australia, 15–20 July 2017; Volume 27, pp. 136–150. [Google Scholar] [CrossRef]
- Duprez, J. An MBSE modeling approach to efficiently address complex systems and scalability. In Proceedings of the INCOSE International Symposium, Washington, DC, USA, 7–11 July 2018; Volume 28, pp. 940–954. [Google Scholar] [CrossRef]
- Zeigler, B.P.; Mittal, S.; Traore, M.K. MBSE with/out Simulation: State of the Art and Way Forward. Systems 2018, 6, 40. [Google Scholar] [CrossRef]
- Ciampa, P.D.; Nagel, B. Accelerating the Development of Complex Systems in Aeronautics via MBSE and MDAO: A Roadmap to Agility. In Proceedings of the AIAA Aviation 2021 Forum, Virtual Event, 2–6 August 2021; p. 3056. [Google Scholar] [CrossRef]
- Estefan, J.A. Survey of model-based systems engineering (MBSE) methodologies. Incose MBSE Focus Group 2007, 25, 1–12. [Google Scholar]
- Roques, P. MBSE with the ARCADIA Method and the Capella Tool. In Proceedings of the 8th European Congress on Embedded Real Time Software and Systems (ERTS 2016), Toulouse, France, 27–29 January 2016. [Google Scholar]
- Weilkiens, T.; Scheithauer, A.; Di Maio, M.; Klusmann, N. Evaluating and comparing MBSE methodologies for practitioners. In Proceedings of the 2016 IEEE International Symposium on Systems Engineering (ISSE), Edinburgh, UK, 3–5 October 2016; IEEE: Piscataway, NJ, USA, 2016; pp. 1–8. [Google Scholar] [CrossRef]
- Lykins, H.; Friedenthal, S.; Meilich, A. 4.4. 4 Adapting Uml for an object-oriented systems engineering method (Oosem). In Proceedings of the INCOSE International Symposium, Minneapolis, MN, USA, 16–20 July 2000; Volume 10, pp. 490–497. [Google Scholar]
- De Saqui-Sannes, P.; Vingerhoeds, R.A.; Garion, C.; Thirioux, X. A taxonomy of MBSE approaches by languages, tools and methods. IEEE Access 2022, 10, 120936–120950. [Google Scholar] [CrossRef]
- Santos, T.L.; Soares, M.S. A survey on what users think about SysML. Syst. Eng. 2023, 26, 379–392. [Google Scholar] [CrossRef]
- Friedenthal, S.; Moore, A.; Steiner, R. A Practical Guide to SysML: The Systems Modeling Language; Morgan Kaufmann: Burlington, MA, USA, 2014. [Google Scholar]
- Friedenthal, S.; Wolfrom, J.A. Modeling with SysML. In Proceedings of the INCOSE International Symposium, Chicago, IL, USA, 12–15 July 2010; Volume 20, pp. 1847–1995. [Google Scholar]
- Zimmerman, P.; Gilbert, T.; Salvatore, F. Digital engineering transformation across the Department of Defense. J. Def. Model. Simul. 2019, 16, 325–338. [Google Scholar] [CrossRef]
- Hill, T.R.; Nicoli, P.; Pierce, G.J.; Woodham, K.; Gati, F. Digital Transformation of the NASA Engineering Domain. In Proceedings of the 2024 IEEE Aerospace Conference, Big Sky, MT, USA, 2–9 March 2024; IEEE: Piscataway, NJ, USA, 2024; pp. 1–15. [Google Scholar]
- VanDerHorn, E.; Mahadevan, S. Digital Twin: Generalization, characterization and implementation. Decis. Support Syst. 2021, 145, 113524. [Google Scholar] [CrossRef]
- Tao, F.; Zhang, H.; Liu, A.; Nee, A.Y.C. Digital twin in industry: State-of-the-art. IEEE Trans. Ind. Inform. 2018, 15, 2405–2415. [Google Scholar] [CrossRef]
- Liu, Y.K.; Ong, S.K.; Nee, A.Y.C. State-of-the-art survey on digital twin implementations. Adv. Manuf. 2022, 10, 1–23. [Google Scholar] [CrossRef]
- Tu, X.; Autiosalo, J.; Jadid, A.; Tammi, K.; Klinker, G. A mixed reality interface for a digital twin based crane. Appl. Sci. 2021, 11, 9480. [Google Scholar] [CrossRef]
- Kaarlela, T.; Pieska, S.; Pitkaaho, T. Digital twin and virtual reality for safety training. In Proceedings of the 2020 11th IEEE International Conference on Cognitive Infocommunications (CogInfoCom), Mariehamn, Finland, 23–25 September 2020; IEEE: Piscataway, NJ, USA, 2020; pp. 000115–000120. [Google Scholar] [CrossRef]
- Haluck, R.S.; Krummel, T.M. Computers and virtual reality for surgical education in the 21st century. Arch. Surg. 2000, 135, 786–792. [Google Scholar] [CrossRef] [PubMed]
- Rivas, Y.C.; Valdivieso, P.A.V.; Rodriguez, M.A.Y. Virtual reality and 21st century education. Int. Res. J. Manag. IT Soc. Sci. 2020, 7, 37–44. [Google Scholar] [CrossRef]
- Ma, M.; Jain, L.C.; Anderson, P. Future trends of virtual, augmented reality, and games for health. In Virtual, Augmented Reality and Serious Games for Healthcare 1; Springer: Berlin/Heidelberg, Germany, 2014; pp. 1–6. [Google Scholar] [CrossRef]
- Papanastasiou, G.; Drigas, A.; Skianis, C.; Lytras, M.; Papanastasiou, E. Virtual and augmented reality effects on K-12, higher and tertiary education students’ twenty-first century skills. Virtual Real. 2019, 23, 425–436. [Google Scholar] [CrossRef]
- Steuer, J.; Biocca, F.; Levy, M.R. Defining virtual reality: Dimensions determining telepresence. Commun. Age Virtual Real. 1995, 33, 1. [Google Scholar] [CrossRef]
- Biocca, F. Virtual reality technology: A tutorial. J. Commun. 1992, 42, 23–72. [Google Scholar] [CrossRef]
- Bamodu, O.; Ye, X.M. Virtual reality and virtual reality system components. Adv. Mater. Res. 2013, 765, 1169–1172. [Google Scholar] [CrossRef]
- Ren, Z.; Fu, X.; Dong, K.; Lai, Y.; Zhang, J. Advanced study of optical imaging systems for virtual reality head-mounted displays. Photonics 2023, 10, 555. [Google Scholar] [CrossRef]
- Salah, B.; Abidi, M.H.; Mian, S.H.; Krid, M.; Alkhalefah, H.; Abdo, A. Virtual Reality-Based Engineering Education to Enhance Manufacturing Sustainability in Industry 4.0. Sustainability 2019, 11, 1477. [Google Scholar] [CrossRef]
- Dinis, F.M.; Guimaraes, A.S.; Carvalho, B.R.; Martins, J.P.P. Virtual and augmented reality game-based applications to civil engineering education. In Proceedings of the 2017 IEEE Global Engineering Education Conference (EDUCON), Athens, Greece, 25–28 April 2017; IEEE: Piscataway, NJ, USA, 2017; pp. 1683–1688. [Google Scholar] [CrossRef]
- Hilfert, T.; König, M. Low-cost virtual reality environment for engineering and construction. Vis. Eng. 2016, 4, 2. [Google Scholar] [CrossRef]
- Stone, R.J.; Panfilov, P.B.; Shukshunov, V.E. Evolution of aerospace simulation: From immersive Virtual Reality to serious games. In Proceedings of the 5th International Conference on Recent Advances in Space Technologies—RAST2011, Istanbul, Turkey, 9–11 June 2011; pp. 655–662. [Google Scholar] [CrossRef]
- Brusa, E. Digital twin: Toward the integration between system design and rams assessment through the model-based systems engineering. IEEE Syst. J. 2020, 15, 3549–3560. [Google Scholar] [CrossRef]
- Madni, A.M.; Madni, C.C.; Lucero, S.D. Leveraging digital twin technology in model-based systems engineering. Systems 2019, 7, 7. [Google Scholar] [CrossRef]
- Ferko, E.; Berardinelli, L.; Bucaioni, A.; Behnam, M.; Wimmer, M. Towards interoperable digital twins: Integrating SysML into AAS with higher-order transformations. In Proceedings of the 2024 IEEE 21st International Conference on Software Architecture Companion (ICSA-C), Hyderabad, India, 4–8 June 2024; IEEE: Piscataway, NJ, USA, 2024; pp. 342–349. [Google Scholar]
- Pierce, G.J.; Heeren, J.D.; Hill, T.R. Orion SysML model, digital twin, and lessons learned for artemis I. In Proceedings of the INCOSE International Symposium, Honolulu, HI, USA, 15–20 July 2023; Volume 33, pp. 290–304. [Google Scholar]
- Madni, A.M.; Nance, M.; Richey, M.; Hubbard, W.; Hanneman, L. Toward an experiential design language: Augmenting model-based systems engineering with technical storytelling in virtual worlds. Procedia Comput. Sci. 2014, 28, 848–856. [Google Scholar] [CrossRef]
- Hause, M. The digital twin throughout the se lifecycle. In Proceedings of the INCOSE International Symposium, Orlando, FL, USA, 20–25 July 2019; Volume 29, pp. 203–217. [Google Scholar] [CrossRef]
- Koca, B.A.; Çubukçu, B.; Yüzgeç, U. Augmented Reality Application for Preschool Children with Unity 3D Platform. In Proceedings of the 2019 3rd International Symposium on Multidisciplinary Studies and Innovative Technologies (ISMSIT), Ankara, Turkey, 11–13 October 2019; pp. 1–4. [Google Scholar] [CrossRef]
- Riofrio-Morales, M.; Garcia, M.V. Training virtual reality-based system for detection and simulation of motors failures. In Journal of Physics: Conference Series; IOP Publishing: Bristol, UK, 2021; Volume 1983, p. 012099. [Google Scholar] [CrossRef]
- Wolfartsberger, J. Analyzing the potential of Virtual Reality for engineering design review. Autom. Constr. 2019, 104, 27–37. [Google Scholar] [CrossRef]
- Tea, S.; Panuwatwanich, K.; Ruthankoon, R.; Kaewmoracharoen, M. Multiuser immersive virtual reality application for real-time remote collaboration to enhance design review process in the social distancing era. J. Eng. Des. Technol. 2022, 20, 281–298. [Google Scholar] [CrossRef]
- Webb, M.; Tracey, M.; Harwin, W.; Tokatli, O.; Hwang, F.; Johnson, R.; Barrett, N.; Jones, C. Haptic-enabled collaborative learning in virtual reality for schools. Educ. Inf. Technol. 2022, 27, 937–960. [Google Scholar] [CrossRef]
- Petersen, G.B.; Stenberdt, V.; Mayer, R.E.; Makransky, G. Collaborative generative learning activities in immersive virtual reality increase learning. Comput. Educ. 2023, 207, 104931. [Google Scholar] [CrossRef]
- Brown, C.E.; Alrmuny, D.; Williams, M.K.; Whaley, B.; Hyslop, R.M. Visualizing molecular structures and shapes: A comparison of virtual reality, computer simulation, and traditional modeling. Chem. Teach. Int. 2021, 3, 69–80. [Google Scholar] [CrossRef]
- Ferrell, J.B.; Campbell, J.P.; McCarthy, D.R.; McKay, K.T.; Hensinger, M.; Srinivasan, R.; Zhao, X.; Wurthmann, A.; Li, J.; Schneebeli, S.T. Chemical exploration with virtual reality in organic teaching laboratories. J. Chem. Educ. 2019, 96, 1961–1966. [Google Scholar] [CrossRef]
- Shao, X.; Yuan, Q.; Qian, D.; Ye, Z.; Chen, G.; Le Zhuang, K.; Jiang, X.; Jin, Y.; Qiang, D. Virtual reality technology for teaching neurosurgery of skull base tumor. BMC Med. Educ. 2020, 20, 3. [Google Scholar]
- Venkatesan, M.; Mohan, H.; Ryan, J.R.; Schürch, C.M.; Nolan, G.P.; Frakes, D.H.; Coskun, A.F. Virtual and augmented reality for biomedical applications. Cell Rep. Med. 2021, 2, 100348. [Google Scholar] [CrossRef] [PubMed]
- Leyer, M.; Brown, R.; Aysolmaz, B.; Vanderfeesten, I.; Turetken, O. 3D Virtual World BPM Training Systems: Process Gateway Experimental Results. In Advanced Information Systems Engineering, Proceedings of the 31st International Conference, CAiSE 2019, Rome, Italy, 3–7 June 2019; Lecture Notes in Computer Science; Giorgini, P., Weber, B., Eds.; Springer International Publishing: Cham, Switzerland, 2019; pp. 415–429. [Google Scholar] [CrossRef]
- Pöhler, L.; Schuir, J.; Lübbers, S.; Teuteberg, F. Enabling Collaborative Business Process Elicitation in Virtual Environments. In Business Modeling and Software Design; Lecture Notes in Business Information Processing; Shishkov, B., Ed.; Springer International Publishing: Cham, Switzerland, 2020; pp. 375–385. [Google Scholar] [CrossRef]
- Oberhauser, R.; Pogolski, C.; Matic, A. VR-BPMN: Visualizing BPMN models in virtual reality. In Business Modeling and Software Design, Proceedings of the 8th International Symposium, BMSD 2018, Vienna, Austria, 2-4 July 2018; Proceedings 8; Springer International Publishing: Cham, Switzerland, 2018; pp. 83–97. [Google Scholar] [CrossRef]
- Reuter, R.; Hauser, F.; Muckelbauer, D.; Stark, T.; Antoni, E.; Mottok, J.; Wolff, C. Using Augmented Reality in Software Engineering Education? First insights to a comparative study of 2D and AR UML modeling. In Proceedings of the 52nd Hawaii International Conference on System Sciences, Grand Wailea, HI, USA, 8–11 January 2019. [Google Scholar]
- Oberhauser, R. VR-UML: The unified modeling language in virtual reality—An immersive modeling experience. In Proceedings of the International Symposium on Business Modeling and Software Design, Sofia, Bulgaria, 5–7 July 2021; Springer International Publishing: Cham, Switzerland, 2021; pp. 40–58. [Google Scholar] [CrossRef]
- Henderson, K.; Salado, A. Value and benefits of model-based systems engineering (MBSE): Evidence from the literature. Syst. Eng. 2021, 24, 51–66. [Google Scholar] [CrossRef]
- Henderson, K.; McDermott, T.; Van Aken, E.; Salado, A. Towards Developing Metrics to Evaluate Digital Engineering. Syst. Eng. 2023, 26, 3–31. [Google Scholar] [CrossRef]
- Lutfi, M.; Valerdi, R. Virtual reality in model based systems engineering: A review paper. In Proceedings of the International Conference on Human-Computer Interaction, 2020; Springer International Publishing: Cham, Switzerland, 2020; pp. 197–205. [Google Scholar] [CrossRef]
- Madni, A.M.; Purohit, S.; Madni, C.C. Exploiting Digital Twins in MBSE to Enhance System Modeling and Life Cycle Coverage. In Handbook of Model-Based Systems Engineering; Springer International Publishing: Cham, Switzerland, 2023; pp. 527–548. [Google Scholar] [CrossRef]
- Oberhauser, R. VR-SysML: SysML model visualization and immersion in virtual reality. In Proceedings of the International Conference of Modern Systems Engineering Solutions, Nice, France, 24–28 July 2022; pp. 61–66. [Google Scholar]
- Romero, V.; Pinquié, R.; Noël, F. An immersive virtual environment for reviewing model-centric designs. Proc. Des. Soc. 2021, 1, 447–456. [Google Scholar] [CrossRef]
- Rodrigues, C.S.C.; Werner, C.M.L.; Landau, L. VisAr3D: An innovative 3D visualization of UML models. In Proceedings of the 38th International Conference on Software Engineering Companion, Austin, TX, USA, 14–22 May 2016; pp. 451–460. [Google Scholar] [CrossRef]
- Yigitbas, E.; Schmidt, M.; Bucchiarone, A.; Bassanelli, S.; Engels, G. Gamification-and Virtual Reality-Based Learning Environment for UML Class Diagram Modeling. In Proceedings of the 2024 IEEE Global Engineering Education Conference (EDUCON), Kos Island, Greece, 8–11 May 2024; IEEE: Piscataway, NJ, USA, 2024; pp. 1–10. [Google Scholar] [CrossRef]
- Casse, O. SysML in Action with Cameo Systems Modeler; Elsevier: Amsterdam, The Netherlands, 2017. [Google Scholar]
- Isar, C. A glance into virtual reality development using unity. Inform. Econ. 2018, 22, 14–22. [Google Scholar] [CrossRef]
- dos Santos Soares, M.; Vrancken, J.L.M. Model-Driven User Requirements Specification using SysML. J. Softw. 2008, 3, 57–68. [Google Scholar] [CrossRef]
- Hause, M. The SysML modelling language. In Proceedings of the Fifteenth European Systems Engineering Conference, Edinburgh, UK, 18–20 September 2006; Volume 9, pp. 1–12. [Google Scholar]
- Jarraya, Y.; Debbabi, M.; Bentahar, J. On the meaning of SysML activity diagrams. In Proceedings of the 2009 16th Annual IEEE International Conference and Workshop on the Engineering of Computer Based Systems, San Francisco, CA, USA, 14–16 April 2009; IEEE: Piscataway, NJ, USA, 2009; pp. 95–105. [Google Scholar] [CrossRef]
- Johnson, T.; Kerzhner, A.; Paredis, C.J.J.; Burkhart, R. Integrating models and simulations of continuous dynamics into SysML. J. Comput. Inf. Sci. Eng. 2012, 12, 011002. [Google Scholar] [CrossRef]
- Raymer, E.; MacDermott, Á.; Akinbi, A. Virtual reality forensics: Forensic analysis of Meta Quest 2. Forensic Sci. Int. Digit. Investig. 2023, 47, 301658. [Google Scholar] [CrossRef]
- Riaz, F.; Ali, K.M. Applications of graph theory in computer science. In Proceedings of the 2011 third international conference on Computational Intelligence, Communication Systems and Networks, Bali, Indonesia, 26–28 July 2011; IEEE: Piscataway, NJ, USA, 2011; pp. 142–145. [Google Scholar] [CrossRef]
- Moody, D. The “physics” of notations: Toward a scientific basis for constructing visual notations in software engineering. IEEE Trans. Softw. Eng. 2009, 35, 756–779. [Google Scholar] [CrossRef]
- Lutfi, M.; Valerdi, R. Integration of SysML and virtual reality environment: A ground based telescope system example. Systems 2023, 11, 189. [Google Scholar] [CrossRef]
- Canto. Available online: https://rubin.canto.com/v/ConstructionGallery/album/HDSNU?viewIndex=2&display=curatedView&from=curatedView&referenceTo=&filter=%7B%22fileTypes%22:%22ZIP%22%7D&column=other&id=i342ihfh8170r4s0ig1j79th10 (accessed on 24 December 2024).
- Autodesk Viewer | Free Online File Viewer. Available online: https://viewer.autodesk.com/ (accessed on 28 December 2024).
- Review 2D & 3D Designs with eDrawings. Available online: https://www.edrawingsviewer.com/review-2d-3d-designs-edrawings (accessed on 28 December 2024).
- Kennedy, R.S.; Lane, N.E.; Berbaum, K.S.; Lilienthal, M.G. Simulator sickness questionnaire: An enhanced method for quantifying simulator sickness. Int. J. Aviat. Psychol. 1993, 3, 203–220. [Google Scholar] [CrossRef]
- Brooke, J. SUS-A quick and dirty usability scale. Usability Eval. Ind. 1996, 189, 4–7. [Google Scholar]
- Kim, T.K. T test as a parametric statistic. Korean J. Anesthesiol. 2015, 68, 540–546. [Google Scholar] [CrossRef]
- Shapiro, S.S.; Wilk, M.B. An analysis of variance test for normality (complete samples). Biometrika 1965, 52, 591–611. [Google Scholar] [CrossRef]
- Bevan, N.; Carter, J.; Earthy, J.; Geis, T.; Harker, S. New ISO standards for usability, usability reports and usability measures. In Human-Computer Interaction. Theory, Design, Development and Practice, Proceedings of the 18th International Conference, HCI International 2016, Toronto, ON, Canada, 17–22 July 2016; Proceedings, Part I 18; Springer International Publishing: Cham, Switzerland, 2016; pp. 268–278. [Google Scholar] [CrossRef]
- Villagrasa, S.; Fonseca, D.; Durán, J. Teaching case: Applying gamification techniques and virtual reality for learning building engineering 3D arts. In Proceedings of the Second International Conference on Technological Ecosystems for Enhancing Multiculturality, Salamanca, Spain, 1–3 October 2014; pp. 171–177. [Google Scholar] [CrossRef]
- Hennig-Thurau, T.; Herting, A.M.; Jütte, D. Adoption of Virtual Reality Headsets: The Role of Metaverse Trials for Consumers’ Usage and Purchase Intentions. J. Interact. Mark. 2024. [Google Scholar] [CrossRef]
- Wu, W.; Sivaparthipan, C.B.; Sanz-Prieto, I. Application of automobile modelling optimization design based on virtual reality technology. J. Interconnect. Netw. 2022, 22 (Suppl. S2), 2143007. [Google Scholar] [CrossRef]
- Hassanien, A.E.; Gupta, D.; Khanna, A.; Slowik, A. (Eds.) Virtual and Augmented Reality for Automobile Industry: Innovation Vision and Applications; Springer: Berlin/Heidelberg, Germany, 2022. [Google Scholar]
- Taherysayah, F.; Malathouni, C.; Liang, H.-N.; Westermann, C. Virtual reality and electroencephalography in architectural design: A systematic review of empirical studies. J. Build. Eng. 2024, 85, 108611. [Google Scholar] [CrossRef]
- Yu, R.; Gu, N.; Lee, G.; Khan, A. A systematic review of architectural design collaboration in immersive virtual environments. Designs 2022, 6, 93. [Google Scholar] [CrossRef]
- Barosan, I.; Van Der Heijden, J. Integration of SysML models in a 3D environment for Virtual Testing and Validation. In Proceedings of the Federated Africa and Middle East Conference on Software Engineering, Cairo-Kampala, Egypt, 7–8 June 2022; pp. 39–45. [Google Scholar] [CrossRef]
- Bajaj, M.; Friedenthal, S.; Seidewitz, E. Systems modeling language (SysML v2) support for digital engineering. Insight 2022, 25, 19–24. [Google Scholar] [CrossRef]



































| Benefit Types | Explanation |
|---|---|
| System Understanding | Level of understanding between stakeholders, Understanding of system requirements, design and behavior, Insight of the problem. |
| Communication or Information Sharing | Communication with stakeholders/designers’ developers/various engineering disciplines, collaboration within the development team, Information capture, and knowledge sharing. |
| Modeling and Training Experience | Interaction experience with the modeling environment, and level of motivation for training. |
| Digital Twin Integration Experience | If SysML diagrams accompany the virtual twins, how well it improves the DT experience for the user. |
| Weight | |||
|---|---|---|---|
| SSQ symptom | Nausea | Oculomotor | Disorientation |
| General discomfort | o | o | |
| Fatigue | o | ||
| Headache | o | ||
| Eyestrain | o | ||
| Difficulty focusing | o | o | |
| Increased salivation | o | ||
| Sweating | o | ||
| Nausea | o | o | |
| Difficulty concentrating | o | o | |
| Fullness of head | o | ||
| Blurred vision | o | o | |
| Dizzy (eyes open) | o | ||
| Dizzy (eyes closed) | o | ||
| Vertigo | o | ||
| Stomach awareness | o | ||
| Burping | o | ||
| Total | [1] | [2] | [3] |
| Scoring | [1] × 9.54 | [2] × 7.58 | [3] × 13.92 |
| Total score | ([1] + [2] + [3]) × 3.74 |
| # | Statements |
|---|---|
| 1 | I think that I would like to use these VR scenarios. |
| 2 | I found these VR scenarios to be unnecessarily complex. |
| 3 | I thought these VR scenarios were easy to use. |
| 4 | I think that I would need the help of a support person to use the VR headset. |
| 5 | I found the various functions in these scenarios were well integrated. |
| 6 | I thought there was too much inconsistency in these VR scenarios. |
| 7 | I would imagine that most people would learn to use these VR scenarios very quickly. |
| 8 | I found these VR scenarios very cumbersome to use. |
| 9 | I felt very confident using these VR scenarios. |
| 10 | I needed to learn a lot of things before I could get going with these scenarios. |
| # | Drawbacks | Frequency |
|---|---|---|
| 1 | Lack of Technology Adoption | 18 |
| 2 | Cumbersome Instruments | 14 |
| 3 | Long term Usability | 12 |
| 4 | Concerns about Modeling Redundancy | 9 |
| 5 | Reliability of the VR Scenarios | 8 |
| 6 | Lack of Keyboard Support | 6 |
Disclaimer/Publisher’s Note: The statements, opinions and data contained in all publications are solely those of the individual author(s) and contributor(s) and not of MDPI and/or the editor(s). MDPI and/or the editor(s) disclaim responsibility for any injury to people or property resulting from any ideas, methods, instructions or products referred to in the content. |
© 2025 by the authors. Licensee MDPI, Basel, Switzerland. This article is an open access article distributed under the terms and conditions of the Creative Commons Attribution (CC BY) license (https://creativecommons.org/licenses/by/4.0/).
Share and Cite
Lutfi, M.; Valerdi, R. Evaluating the Benefits and Drawbacks of Visualizing Systems Modeling Language (SysML) Diagrams in the 3D Virtual Reality Environment. Systems 2025, 13, 221. https://doi.org/10.3390/systems13040221
Lutfi M, Valerdi R. Evaluating the Benefits and Drawbacks of Visualizing Systems Modeling Language (SysML) Diagrams in the 3D Virtual Reality Environment. Systems. 2025; 13(4):221. https://doi.org/10.3390/systems13040221
Chicago/Turabian StyleLutfi, Mostafa, and Ricardo Valerdi. 2025. "Evaluating the Benefits and Drawbacks of Visualizing Systems Modeling Language (SysML) Diagrams in the 3D Virtual Reality Environment" Systems 13, no. 4: 221. https://doi.org/10.3390/systems13040221
APA StyleLutfi, M., & Valerdi, R. (2025). Evaluating the Benefits and Drawbacks of Visualizing Systems Modeling Language (SysML) Diagrams in the 3D Virtual Reality Environment. Systems, 13(4), 221. https://doi.org/10.3390/systems13040221

