Sign in to use this feature.

Years

Between: -

Subjects

remove_circle_outline
remove_circle_outline
remove_circle_outline
remove_circle_outline

Journals

Article Types

Countries / Regions

Search Results (31)

Search Parameters:
Keywords = Sema3E

Order results
Result details
Results per page
Select all
Export citation of selected articles as:
16 pages, 6350 KB  
Article
Loss of Myostatin Shapes the Transcriptomic and Epigenetic Landscapes Across Multiple Muscle Types in Cattle
by Chao Hai, Xuefei Liu, Chunling Bai, Guanghua Su, Lei Yang and Guangpeng Li
Curr. Issues Mol. Biol. 2025, 47(6), 431; https://doi.org/10.3390/cimb47060431 - 7 Jun 2025
Viewed by 968
Abstract
Myostatin (MSTN) is a critical regulator of muscle development. This study aimed to investigate the transcriptional and epigenetic mechanisms by which MSTN gene editing affects skeletal, cardiac, and smooth muscle function in cattle. The results showed that the MSTN gene-edited (MT) [...] Read more.
Myostatin (MSTN) is a critical regulator of muscle development. This study aimed to investigate the transcriptional and epigenetic mechanisms by which MSTN gene editing affects skeletal, cardiac, and smooth muscle function in cattle. The results showed that the MSTN gene-edited (MT) cattle skeletal muscle exhibited significantly larger myofiber cross-sectional areas (p = 0.049), accompanied by reduced shear force (p = 0.044), cooking loss rate (p = 0.0029), and pH (p = 0.014). Transcriptomic and whole-genome bisulfite sequencing (WGBS) revealed distinct expression and methylation patterns across muscle types. Notably, axon guidance signaling was identified as a shared enriched pathway in both transcriptional and CG/CHG/CHH methylation profiles of the gluteus. Further, 102 differentially expressed genes (DEGs) were commonly identified across all three muscle types; their KEGG enrichment included immune-related and cellular interaction pathways (e.g., antigen processing and presentation, and cell adhesion molecules), many of which intersect with axon guidance functions. Core regulators such as SEMA3A, PLXNA1, and NTN1 were epigenetically modulated in MT gluteus and heart. These findings suggest that MSTN knockout remodels neuromuscular signaling through muscle-type-specific transcriptional and epigenetic reprogramming. Full article
Show Figures

Figure 1

20 pages, 1573 KB  
Article
High Polygenic Risk Scores Positively Associated with Gastric Cancer Risk Interact with Coffee and Polyphenol Intake and Smoking Status in Korean Adults
by Meiling Liu, Sang-Shin Song and Sunmin Park
Nutrients 2024, 16(19), 3263; https://doi.org/10.3390/nu16193263 - 27 Sep 2024
Viewed by 2188
Abstract
Background/Objectives: This study investigated the relationship between single nucleotide polymorphisms (SNPs) and gastric cancer (GC) risk, while also examining the interaction of genetic factors with lifestyle variables including the nutrient and bioactive compound intake in Korean adults of a large hospital-based cohort. Methods: [...] Read more.
Background/Objectives: This study investigated the relationship between single nucleotide polymorphisms (SNPs) and gastric cancer (GC) risk, while also examining the interaction of genetic factors with lifestyle variables including the nutrient and bioactive compound intake in Korean adults of a large hospital-based cohort. Methods: We conducted a genome-wide association study (GWAS) comparing GC patients (n = 312) with healthy controls without cancers (n = 47,994) to identify relevant genetic variants. Generalized multifactor dimensionality reduction (GMDR) was employed to detect SNP interactions between diets and lifestyles. We utilized polygenic risk scores (PRSs) to assess individuals’ GC risk based on multiple SNP loci. Among the selected SNPs, since SEMA3C_rs1527482 was a missense mutation, bioactive compounds which decrease the binding energy were found with its wild and mutated proteins by molecular docking analysis. Results: Individuals with high PRSs exhibited a 4.12-fold increased risk of GC compared to those with low PRSs. Additional factors associated with elevated GC risk included a low white blood cell count (OR = 5.13), smoking (OR = 3.83), and low coffee consumption (OR = 6.30). The SEMA3C_rs1527482 variant showed a positive correlation with GC risk. Molecular docking analyses suggested that certain polyphenols, including theaflavate, rugosin E, vitisifuran B, and plantacyanin, reduced the binding free energy in both wild-type and mutated SEMA3C_rs1527482. However, some polyphenols exhibited differential binding energies between its wild and mutated forms, suggesting they might modulate wild and mutated proteins differently. Conclusion: High PRSs and SEMA3C_rs1527482 interact with immune function, coffee intake, polyphenol consumption, and smoking status to influence GC risk. These findings could contribute to developing personalized nutrition and lifestyle interventions to reduce GC risk. Full article
(This article belongs to the Special Issue Anticancer Activities of Dietary Phytochemicals)
Show Figures

Figure 1

16 pages, 14083 KB  
Article
Autism Spectrum Disorder- and/or Intellectual Disability-Associated Semaphorin-5A Exploits the Mechanism by Which Dock5 Signalosome Molecules Control Cell Shape
by Miyu Okabe, Takanari Sato, Mikito Takahashi, Asahi Honjo, Maho Okawa, Miki Ishida, Mutsuko Kukimoto-Niino, Mikako Shirouzu, Yuki Miyamoto and Junji Yamauchi
Curr. Issues Mol. Biol. 2024, 46(4), 3092-3107; https://doi.org/10.3390/cimb46040194 - 2 Apr 2024
Cited by 1 | Viewed by 2599
Abstract
Autism spectrum disorder (ASD) is a neurodevelopmental disorder that includes autism, Asperger’s syndrome, and pervasive developmental disorder. Individuals with ASD may exhibit difficulties in social interactions, communication challenges, repetitive behaviors, and restricted interests. While genetic mutations in individuals with ASD can either activate [...] Read more.
Autism spectrum disorder (ASD) is a neurodevelopmental disorder that includes autism, Asperger’s syndrome, and pervasive developmental disorder. Individuals with ASD may exhibit difficulties in social interactions, communication challenges, repetitive behaviors, and restricted interests. While genetic mutations in individuals with ASD can either activate or inactivate the activities of the gene product, impacting neuronal morphogenesis and causing symptoms, the underlying mechanism remains to be fully established. Herein, for the first time, we report that genetically conserved Rac1 guanine-nucleotide exchange factor (GEF) Dock5 signalosome molecules control process elongation in the N1E-115 cell line, a model line capable of achieving neuronal morphological changes. The increased elongation phenotypes observed in ASD and intellectual disability (ID)-associated Semaphorin-5A (Sema5A) Arg676-to-Cys [p.R676C] were also mediated by Dock5 signalosome molecules. Indeed, knockdown of Dock5 using clustered regularly interspaced short palindromic repeat (CRISPR)/CasRx-based guide(g)RNA specifically recovered the mutated Sema5A-induced increase in process elongation in cells. Knockdown of Elmo2, an adaptor molecule of Dock5, also exhibited similar recovery. Comparable results were obtained when transfecting the interaction region of Dock5 with Elmo2. The activation of c-Jun N-terminal kinase (JNK), one of the primary signal transduction molecules underlying process elongation, was ameliorated by either their knockdown or transfection. These results suggest that the Dock5 signalosome comprises abnormal signaling involved in the process elongation induced by ASD- and ID-associated Sema5A. These molecules could be added to the list of potential therapeutic target molecules for abnormal neuronal morphogenesis in ASD at the molecular and cellular levels. Full article
(This article belongs to the Section Biochemistry, Molecular and Cellular Biology)
Show Figures

Figure 1

19 pages, 7049 KB  
Article
RhoG-Binding Domain of Elmo1 Ameliorates Excessive Process Elongation Induced by Autism Spectrum Disorder-Associated Sema5A
by Miyu Okabe, Yuki Miyamoto, Yuta Ikoma, Mikito Takahashi, Remina Shirai, Mutsuko Kukimoto-Niino, Mikako Shirouzu and Junji Yamauchi
Pathophysiology 2023, 30(4), 548-566; https://doi.org/10.3390/pathophysiology30040040 - 27 Nov 2023
Cited by 2 | Viewed by 2582
Abstract
Autism spectrum disorder (ASD) is a neurodevelopmental disorder that includes autism, Asperger’s syndrome, and pervasive developmental disorder. ASD is characterized by poor interpersonal relationships and strong attachment. The correlations between activated or inactivated gene products, which occur as a result of genetic mutations [...] Read more.
Autism spectrum disorder (ASD) is a neurodevelopmental disorder that includes autism, Asperger’s syndrome, and pervasive developmental disorder. ASD is characterized by poor interpersonal relationships and strong attachment. The correlations between activated or inactivated gene products, which occur as a result of genetic mutations affecting neurons in ASD patients, and ASD symptoms are now of critical concern. Here, for the first time, we describe the process in which that the respective ASD-associated mutations (Arg676-to-Cys [R676C] and Ser951-to-Cys [S951C]) of semaphorin-5A (Sema5A) localize Sema5A proteins themselves around the plasma membrane in the N1E-115 cell line, a model line that can achieve neuronal morphological differentiation. The expression of each mutated construct resulted in the promotion of excessive elongation of neurite-like processes with increased differentiation protein markers; R676C was more effective than S951C. The differentiated phenotypes were very partially neutralized by an antibody, against Plexin-B3 as the specific Sema5A receptor, suggesting that the effects of Sema5A act in an autocrine manner. R676C greatly increased the activation of c-Jun N-terminal kinase (JNK), one of the signaling molecules underlying process elongation. In contrast, the blocking of JNK signaling, by a chemical JNK inhibitor or an inhibitory construct of the interaction of RhoG with Elmo1 as JNK upstream signaling molecules, recovered the excessive process elongation. These results suggest that ASD-associated mutations of Sema5A, acting through the JNK signaling cascade, lead to excessive differentiated phenotypes, and the inhibition of JNK signaling recovers them, revealing possible therapeutic targets for recovering the potential molecular and cellular phenotypes underlying certain ASD symptoms. Full article
Show Figures

Graphical abstract

16 pages, 1012 KB  
Review
Plexins as Regulators of Cancer Cell Proliferation, Migration, and Invasivity
by Shira Toledano and Gera Neufeld
Cancers 2023, 15(16), 4046; https://doi.org/10.3390/cancers15164046 - 10 Aug 2023
Cited by 9 | Viewed by 3869
Abstract
Plexins are a family of nine single-pass transmembrane receptors with a conserved GTPase activating protein (GAP) domain. The plexin family is divided into four subfamilies: Type-A, type-B, type-C, and type-D plexins. Plexins function as receptors for axon guidance factors of the semaphorin family. [...] Read more.
Plexins are a family of nine single-pass transmembrane receptors with a conserved GTPase activating protein (GAP) domain. The plexin family is divided into four subfamilies: Type-A, type-B, type-C, and type-D plexins. Plexins function as receptors for axon guidance factors of the semaphorin family. The semaphorin gene family contains 22 genes that are divided into eight subclasses of which subclasses three to seven represent vertebrate semaphorins. The plexins and their semaphorin ligands have important roles as regulators of angiogenesis, cancer proliferation, and metastasis. Class 3 semaphorins, with the exception of sema3E, are the only semaphorins that do not bind directly to plexins. In order to transduce their signals, they bind instead to complexes consisting of receptors of the neuropilin family and various plexins. Some plexins also form complexes with tyrosine-kinase receptors such as the epidermal growth factor receptor ErbB2, the mesenchymal epithelial transition factor receptor (MET), and the Vascular endothelial growth factor receptor 2 (VEGFR2) and, as a result, can modulate cell proliferation and tumor progression. This review focuses on the roles of the different plexins in the control of cancer cell proliferation and invasiveness. Plexins also affect tumor progression and tumor metastasis by indirect mechanisms, such as modulation of angiogenesis and immune responses. However, these topics are not covered in the present review. Full article
(This article belongs to the Special Issue The Biological Mechanism of Cancer Proliferation and Metastasis)
Show Figures

Figure 1

12 pages, 3670 KB  
Article
Semaphorin 4D Induces Vasculogenic Differentiation of Dental Pulp Stem Cells
by Najla Al Turkestani, Zhaocheng Zhang and Jacques Eduardo Nör
Dent. J. 2023, 11(7), 160; https://doi.org/10.3390/dj11070160 - 27 Jun 2023
Cited by 3 | Viewed by 2293
Abstract
This work aimed to evaluate the effect of Semaphorin 4D (SEMA4D) signaling through Plexin B1 on the vasculogenic differentiation of dental pulp stem cells. We assessed the protein expression of SEMA4D and Plexin B1 in dental pulp stem cells (DPSC) from permanent human [...] Read more.
This work aimed to evaluate the effect of Semaphorin 4D (SEMA4D) signaling through Plexin B1 on the vasculogenic differentiation of dental pulp stem cells. We assessed the protein expression of SEMA4D and Plexin B1 in dental pulp stem cells (DPSC) from permanent human teeth and stem cells from human exfoliated deciduous (SHED) teeth using Western blots. Their expression in human dental pulp tissues and DPSC-engineered dental pulps was determined using immunofluorescence. We then exposed dental pulp stem cells to recombinant human SEMA4D (rhSEMA4D), evaluated the expression of endothelial cell differentiation markers, and assessed the vasculogenic potential of rhSEMA4D using an in vitro sprouting assay. Lastly, Plexin B1 was silenced to ascertain its role in SEMA4D-mediated vasculogenic differentiation. We found that SEMA4D and Plexin B1 are expressed in DPSC, SHED, and human dental pulp tissues. rhSEMA4D (25–100 ng/mL) induced the expression of endothelial markers, i.e., vascular endothelial growth factor receptor (VEGFR)-2, cluster of differentiation (CD)-31, and tyrosine kinase with immunoglobulin-like and EGF-like domains (Tie)-2, in dental pulp stem cells and promoted capillary-like sprouting in vitro (p < 0.05). Furthermore, Plexin B1 silencing abrogated the vasculogenic differentiation of dental pulp stem cells and significantly inhibited capillary sprouting upon exposure to rhSEMA4D. Collectively, these data provide evidence that SEMA4D induces vasculogenic differentiation of dental pulp stem cells through Plexin B1 signaling. Full article
(This article belongs to the Special Issue Regenerative Approaches in Dental Sciences)
Show Figures

Figure 1

18 pages, 3552 KB  
Article
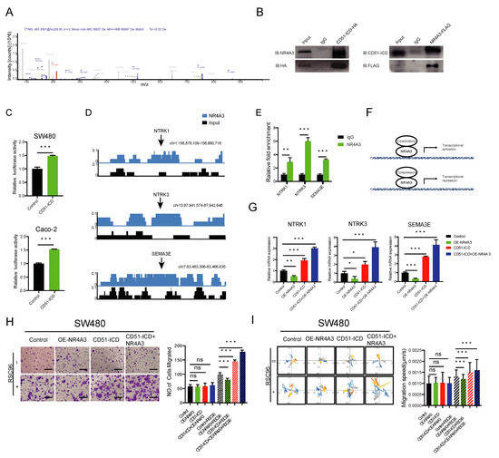
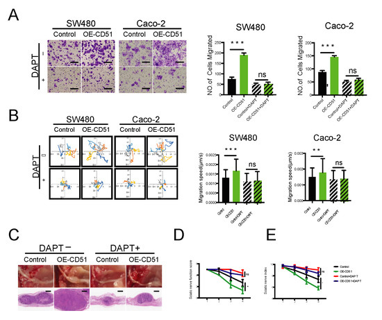
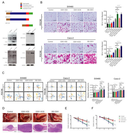
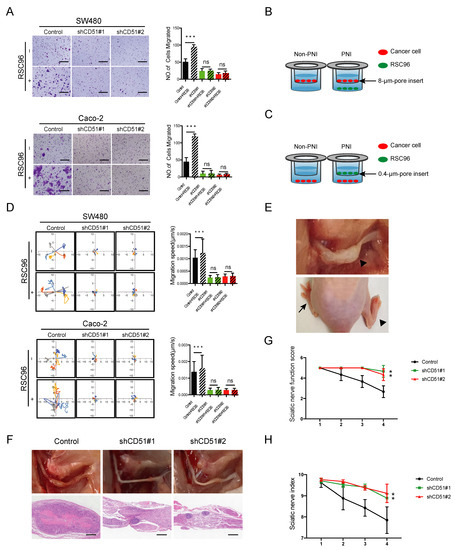
CD51 Intracellular Domain Promotes Cancer Cell Neurotropism through Interacting with Transcription Factor NR4A3 in Colorectal Cancer
by Tianze Huang, Yanyun Lin, Junguo Chen, Jiancong Hu, Hao Chen, Yanhong Zhang, Bin Zhang and Xiaosheng He
Cancers 2023, 15(9), 2623; https://doi.org/10.3390/cancers15092623 - 5 May 2023
Cited by 5 | Viewed by 2636
Abstract
The abundant nervous system in intestine provides the basis for perineural invasion (PNI) of colorectal cancer (CRC). PNI is defined as the invasion of the nerves by cancer cells. Although PNI is already known to be an independent prognostic factor in CRC, the [...] Read more.
The abundant nervous system in intestine provides the basis for perineural invasion (PNI) of colorectal cancer (CRC). PNI is defined as the invasion of the nerves by cancer cells. Although PNI is already known to be an independent prognostic factor in CRC, the molecular mechanism underlying PNI remains obscure. In this study, we first demonstrated that CD51 could promote the neurotropism of tumor cells through cleavage with γ-secretase to generate an intracellular domain (ICD). Mechanistically, ICD of CD51 could bind to the transcription factor NR4A3, and act as a coactivator to promote the expression of downstream effectors, such as NTRK1, NTRK3, and SEMA3E. Pharmacological inhibition of γ-secretase impedes PNI mediated by CD51 in CRC both in vitro and in vivo and may become a potential therapeutic target for PNI in CRC. Full article
Show Figures

Graphical abstract

17 pages, 3134 KB  
Article
The Combination of Natural Molecules Naringenin, Hesperetin, Curcumin, Polydatin and Quercetin Synergistically Decreases SEMA3E Expression Levels and DPPIV Activity in In Vitro Models of Insulin Resistance
by Emanuele-Salvatore Scarpa, Chiara Giordani, Antonella Antonelli, Massimiliano Petrelli, Giancarlo Balercia, Francesca Silvetti, Alessio Pieroni, Jacopo Sabbatinelli, Maria Rita Rippo, Fabiola Olivieri and Giulia Matacchione
Int. J. Mol. Sci. 2023, 24(9), 8071; https://doi.org/10.3390/ijms24098071 - 29 Apr 2023
Cited by 14 | Viewed by 3586
Abstract
Type 2 diabetes mellitus (T2DM) is a disease characterized by a prolonged hyperglycemic condition caused by insulin resistance mechanisms in muscle and liver, reduced insulin production by pancreatic β cells, and a chronic inflammatory state with increased levels of the pro-inflammatory marker semaphorin [...] Read more.
Type 2 diabetes mellitus (T2DM) is a disease characterized by a prolonged hyperglycemic condition caused by insulin resistance mechanisms in muscle and liver, reduced insulin production by pancreatic β cells, and a chronic inflammatory state with increased levels of the pro-inflammatory marker semaphorin 3E. Phytochemicals present in several foods have been used to complement oral hypoglycemic drugs for the management of T2DM. Notably, dipeptidyl peptidase IV (DPPIV) inhibitors have demonstrated efficacy in the treatment of T2DM. Our study aimed to investigate, in in vitro models of insulin resistance, the ability of the flavanones naringenin and hesperetin, used alone and in combination with the anti-inflammatory natural molecules curcumin, polydatin, and quercetin, to counteract the insulin resistance and pro-inflammatory molecular mechanisms that are involved in T2DM development. Our results show for the first time that the combination of naringenin, hesperetin, curcumin, polydatin, and quercetin (that mirror the nutraceutical formulation GliceFen®, Mivell, Italy) synergistically decreases expression levels of the pro-inflammatory gene SEMA3E in insulin-resistant HepG2 cells and synergistically decreases DPPIV activity in insulin-resistant Hep3B cells, indicating that the combination of these five phytochemicals is able to inhibit pro-inflammatory and insulin resistance molecular mechanisms and could represent an effective innovative complementary approach to T2DM pharmacological treatment. Full article
(This article belongs to the Collection State-of-the-Art Bioactives and Nutraceuticals in Italy)
Show Figures

Figure 1

2 pages, 175 KB  
Abstract
Maternal Hyperhomocysteinemia Disturbs the Brain Development and Maturation in Offspring
by Dmitrii S. Vasilev, Anastasiia D. Shcherbitskaia, Natalia L. Tumanova, Yulia P. Milyutina, Anna A. Kovalenko, Nadezhda M. Dubrovskaya, Anastasiia V. Mikhel, Daria B. Inozemtseva, Irina V. Zalozniaia and Alexander V. Arutjunyan
Biol. Life Sci. Forum 2023, 21(1), 28; https://doi.org/10.3390/blsf2023021028 - 27 Mar 2023
Viewed by 1292
Abstract
The effect of the homocysteine toxicity on both mother and embryo is known to induce disruption of placental blood flow and disturbances of the brain formation in offspring. The mechanisms of these effects are poorly understood and should be studied. The effects of [...] Read more.
The effect of the homocysteine toxicity on both mother and embryo is known to induce disruption of placental blood flow and disturbances of the brain formation in offspring. The mechanisms of these effects are poorly understood and should be studied. The effects of prenatal hyperhomocysteinemia (pHHC) on the expression of some neuronal genes, neural tissue maturation and neuronal migration were analyzed in this study. Hyperhomocysteinemia was induced in female rats by per os administration of 0.15% aqueous methionine solution during pregnancy. On P5–P20 some features of developmental delay were observed in both cortical and hippocampus tissue ultrastructure in pHHC pups, accompanied by a retardation in body weight and motor development. In hippocampus tissue of P20 pHHC pups of synaptic glomeruli were absence suggesting more essential tissue immaturity compared to the cortical one. In pHHC pupst was shown decreased number and disturbed positioning of the neuronal cells labeled on E14 or E18, suggesting decrease in generation of cortical neuroblasts and disturbance in their radial migration into the cortical plate. On E14 the expression of the Kdr gene (an angiogenesis system component) was decreased in pHHC fetus brains. The content of SEMA3E and the MMP-2 activity level was increased. On E20 the increase in proBDNF/mBDNF ratio was also shown in pHHC pups, it might affect positioning maturation and viability of neuronal cell. The activation of caspase-3 accompanied by decrease in the level of procaspase-8 in the brain tissue of E20 pHHC fetuses may suggest the presence of cell apoptosis. It can be concluded that pHHC disturbs the mechanisms of early brain development and delay in brain tissue maturation in both neocortex and hippocampus of pups during early postnatal ontogenesis. Full article
13 pages, 313 KB  
Article
Heritable Risk and Protective Genetic Components of Glaucoma Medication Non-Adherence
by Julie L. Barr, Michael Feehan, Casey Tak, Leah A. Owen, Robert C. Finley, Parker A. Cromwell, John H. Lillvis, Patrice M. Hicks, Elizabeth Au, Michael H. Farkas, Asher Weiner, Andrew L. Reynolds, Sandra F. Sieminski, Richard M. Sherva, Mark A. Munger, Murray H. Brilliant and Margaret M. DeAngelis
Int. J. Mol. Sci. 2023, 24(6), 5636; https://doi.org/10.3390/ijms24065636 - 15 Mar 2023
Cited by 4 | Viewed by 3301
Abstract
Glaucoma is the leading cause of irreversible blindness, affecting 76 million globally. It is characterized by irreversible damage to the optic nerve. Pharmacotherapy manages intraocular pressure (IOP) and slows disease progression. However, non-adherence to glaucoma medications remains problematic, with 41–71% of patients being [...] Read more.
Glaucoma is the leading cause of irreversible blindness, affecting 76 million globally. It is characterized by irreversible damage to the optic nerve. Pharmacotherapy manages intraocular pressure (IOP) and slows disease progression. However, non-adherence to glaucoma medications remains problematic, with 41–71% of patients being non-adherent to their prescribed medication. Despite substantial investment in research, clinical effort, and patient education protocols, non-adherence remains high. Therefore, we aimed to determine if there is a substantive genetic component behind patients’ glaucoma medication non-adherence. We assessed glaucoma medication non-adherence with prescription refill data from the Marshfield Clinic Healthcare System’s pharmacy dispensing database. Two standard measures were calculated: the medication possession ratio (MPR) and the proportion of days covered (PDC). Non-adherence on each metric was defined as less than 80% medication coverage over 12 months. Genotyping was done using the Illumina HumanCoreExome BeadChip in addition to exome sequencing on the 230 patients (1) to calculate the heritability of glaucoma medication non-adherence and (2) to identify SNPs and/or coding variants in genes associated with medication non-adherence. Ingenuity pathway analysis (IPA) was utilized to derive biological meaning from any significant genes in aggregate. Over 12 months, 59% of patients were found to be non-adherent as measured by the MPR80, and 67% were non-adherent as measured by the PDC80. Genome-wide complex trait analysis (GCTA) suggested that 57% (MPR80) and 48% (PDC80) of glaucoma medication non-adherence could be attributed to a genetic component. Missense mutations in TTC28, KIAA1731, ADAMTS5, OR2W3, OR10A6, SAXO2, KCTD18, CHCHD6, and UPK1A were all found to be significantly associated with glaucoma medication non-adherence by whole exome sequencing after Bonferroni correction (p < 10−3) (PDC80). While missense mutations in TINAG, CHCHD6, GSTZ1, and SEMA4G were found to be significantly associated with medication non-adherence by whole exome sequencing after Bonferroni correction (p < 10−3) (MPR80). The same coding SNP in CHCHD6 which functions in Alzheimer’s disease pathophysiology was significant by both measures and increased risk for glaucoma medication non-adherence by three-fold (95% CI, 1.62–5.8). Although our study was underpowered for genome-wide significance, SNP rs6474264 within ZMAT4 (p = 5.54 × 10–6) was found to be nominally significant, with a decreased risk for glaucoma medication non-adherence (OR, 0.22; 95% CI, 0.11–0.42)). IPA demonstrated significant overlap, utilizing, both standard measures including opioid signaling, drug metabolism, and synaptogenesis signaling. CREB signaling in neurons (which is associated with enhancing the baseline firing rate for the formation of long-term potentiation in nerve fibers) was shown to have protective associations. Our results suggest a substantial heritable genetic component to glaucoma medication non-adherence (47–58%). This finding is in line with genetic studies of other conditions with a psychiatric component (e.g., post-traumatic stress disorder (PTSD) or alcohol dependence). Our findings suggest both risk and protective statistically significant genes/pathways underlying glaucoma medication non-adherence for the first time. Further studies investigating more diverse populations with larger sample sizes are needed to validate these findings. Full article
(This article belongs to the Special Issue Genetic and Molecular Advances in Glaucoma)
12 pages, 3521 KB  
Article
The Inflammatory Gene PYCARD of the Entorhinal Cortex as an Early Diagnostic Target for Alzheimer’s Disease
by Wenjia Liu, Sophia Chen, Xin Rao, Yisong Yang, Xiaodong Chen and Liyang Yu
Biomedicines 2023, 11(1), 194; https://doi.org/10.3390/biomedicines11010194 - 12 Jan 2023
Cited by 10 | Viewed by 3076
Abstract
The incidence of Alzheimer’s disease (AD) is increasing year by year, which brings great challenges to human health. However, the pathogenesis of AD is still unclear, and it lacks early diagnostic targets. The entorhinal cortex (EC) is a key brain region for the [...] Read more.
The incidence of Alzheimer’s disease (AD) is increasing year by year, which brings great challenges to human health. However, the pathogenesis of AD is still unclear, and it lacks early diagnostic targets. The entorhinal cortex (EC) is a key brain region for the occurrence of AD neurodegeneration, and neuroinflammation plays a significant role in EC degeneration in AD. This study aimed to reveal the close relationship between inflammation-related genes in the EC and AD by detecting key differentially expressed genes (DEGs) via gene function enrichment pathway analysis. GSE4757 and GSE21779 gene expression profiles of AD were downloaded from the Gene Expression Omnibus (GEO) database. R language was used for the standardization and differential analysis of DEGs. Then, significantly enriched Gene Ontology (GO) terms and Kyoto Encyclopedia of Genes and Genomes (KEGG) pathways were analyzed to predict the potential biological functions of the DEGs. Finally, the significant expressions of identified DEGs were verified, and the therapeutic values were detected by a receiver operating characteristic (ROC) curve. The results showed that eight up-regulated genes (SLC22A2, ITGB2-AS1, NIT1, FGF14-AS2, SEMA3E, PYCARD, PRORY, ADIRF) and two down-regulated genes (AKAIN1, TRMT2B) may have a potential diagnostic value for AD, and participate in inflammatory pathways. The area under curve (AUC) results of the ten genes showed that they had potential diagnostic value for AD. The AUC of PYCARD was 0.95, which had the most significant diagnostic value, and it is involved in inflammatory processes such as the inflammasome complex adaptor protein. The DEGs screened, and subsequent pathway analysis revealed a close relationship between inflammation-related PYCARD and AD, thus providing a new basis for an early diagnostic target for AD. Full article
(This article belongs to the Section Immunology and Immunotherapy)
Show Figures

Figure 1

28 pages, 4672 KB  
Article
Maternal Hyperhomocysteinemia Disturbs the Mechanisms of Embryonic Brain Development and Its Maturation in Early Postnatal Ontogenesis
by Dmitrii S. Vasilev, Anastasiia D. Shcherbitskaia, Natalia L. Tumanova, Anastasiia V. Mikhel, Yulia P. Milyutina, Anna A. Kovalenko, Nadezhda M. Dubrovskaya, Daria B. Inozemtseva, Irina V. Zalozniaia and Alexander V. Arutjunyan
Cells 2023, 12(1), 189; https://doi.org/10.3390/cells12010189 - 3 Jan 2023
Cited by 10 | Viewed by 2871
Abstract
Maternal hyperhomocysteinemia causes the disruption of placental blood flow and can lead to serious disturbances in the formation of the offspring’s brain. In the present study, the effects of prenatal hyperhomocysteinemia (PHHC) on the neuronal migration, neural tissue maturation, and the expression of [...] Read more.
Maternal hyperhomocysteinemia causes the disruption of placental blood flow and can lead to serious disturbances in the formation of the offspring’s brain. In the present study, the effects of prenatal hyperhomocysteinemia (PHHC) on the neuronal migration, neural tissue maturation, and the expression of signaling molecules in the rat fetal brain were described. Maternal hyperhomocysteinemia was induced in female rats by per os administration of 0.15% aqueous methionine solution in the period of days 4–21 of pregnancy. Behavioral tests revealed a delay in PHHC male pups maturing. Ultrastructure of both cortical and hippocampus tissue demonstrated the features of the developmental delay. PHHC was shown to disturb both generation and radial migration of neuroblasts into the cortical plate. Elevated Bdnf expression, together with changes in proBDNF/mBDNF balance, might affect neuronal cell viability, positioning, and maturation in PHHC pups. Reduced Kdr gene expression and the content of SEMA3E might lead to impaired brain development. In the brain tissue of E20 PHHC fetuses, the content of the procaspase-8 was decreased, and the activity level of the caspase-3 was increased; this may indicate the development of apoptosis. PHHC disturbs the mechanisms of early brain development leading to a delay in brain tissue maturation and formation of the motor reaction of pups. Full article
(This article belongs to the Collection How Perinatal Stress Affects Brain Plasticity in Ontogenesis)
Show Figures

Figure 1

14 pages, 4890 KB  
Article
A Comprehensive Prognostic Analysis of Tumor-Related Blood Group Antigens in Pan-Cancers Suggests That SEMA7A as a Novel Biomarker in Kidney Renal Clear Cell Carcinoma
by Yange Wang, Chenyang Li, Xinlei Qi, Yafei Yao, Lu Zhang, Guosen Zhang, Longxiang Xie, Qiang Wang, Wan Zhu and Xiangqian Guo
Int. J. Mol. Sci. 2022, 23(15), 8799; https://doi.org/10.3390/ijms23158799 - 8 Aug 2022
Cited by 6 | Viewed by 2827
Abstract
Blood group antigen is a class of heritable antigenic substances present on the erythrocyte membrane. However, the role of blood group antigens in cancer prognosis is still largely unclear. In this study, we investigated the expression of 33 blood group antigen genes and [...] Read more.
Blood group antigen is a class of heritable antigenic substances present on the erythrocyte membrane. However, the role of blood group antigens in cancer prognosis is still largely unclear. In this study, we investigated the expression of 33 blood group antigen genes and their association with the prognosis of 30 types of cancers in 31,870 tumor tissue samples. Our results revealed that blood group antigens are abnormally expressed in a variety of cancers. The high expression of these antigen genes was mainly related to the activation of the epithelial-mesenchymal transition (EMT) pathway. High expression of seven antigen genes, i.e., FUT7, AQP1, P1, C4A, AQP3, KEL and DARC, were significantly associated with good OS (Overall Survival) in six types of cancers, while ten genes, i.e., AQP1, P1, C4A, AQP3, BSG, CD44, CD151, LU, FUT2, and SEMA7A, were associated with poor OS in three types of cancers. Kidney renal clear cell carcinoma (KIRC) is associated with the largest number (14 genes) of prognostic antigen genes, i.e., CD44, CD151, SEMA7A, FUT7, CR1, AQP1, GYPA, FUT3, FUT6, FUT1, SLC14A1, ERMAP, C4A, and B3GALT3. High expression of SEMA7A gene was significantly correlated with a poor prognosis of KIRC in this analysis but has not been reported previously. SEMA7A might be a putative biomarker for poor prognosis in KIRC. In conclusion, our analysis indicates that blood group antigens may play functional important roles in tumorigenesis, progression, and especially prognosis. These results provide data to support prognostic marker development and future clinical management. Full article
(This article belongs to the Special Issue Precision Medicine in Oncology)
Show Figures

Figure 1

12 pages, 808 KB  
Article
Circulating Neurovascular Guidance Molecules and Their Relationship with Peripheral Microvascular Impairment in Systemic Sclerosis
by Eloisa Romano, Irene Rosa, Bianca Saveria Fioretto, Marco Matucci-Cerinic and Mirko Manetti
Life 2022, 12(7), 1056; https://doi.org/10.3390/life12071056 - 14 Jul 2022
Cited by 6 | Viewed by 2355
Abstract
Systemic sclerosis (SSc, scleroderma) is a complex connective tissue disease whose earliest clinical manifestations are microvascular tone dysregulation and peripheral microcirculatory abnormalities. Following previous evidence of an association between circulating neurovascular guidance molecules and SSc disturbed angiogenesis, here, we measured the levels of [...] Read more.
Systemic sclerosis (SSc, scleroderma) is a complex connective tissue disease whose earliest clinical manifestations are microvascular tone dysregulation and peripheral microcirculatory abnormalities. Following previous evidence of an association between circulating neurovascular guidance molecules and SSc disturbed angiogenesis, here, we measured the levels of soluble neuropilin 1 (sNRP1), semaphorin 3E (Sema3E), and Slit2 by enzyme-linked immunosorbent assay in serum samples from a large case series of 166 SSc patients vs. 110 healthy controls. We focused on their possible correlation with vascular disease clinical features and applied logistic regression analysis to determine which of them could better reflect disease activity and severity. Our results demonstrate that, in SSc: (i) sNRP1 is significantly decreased, with lower sNRP1 serum levels correlating with the severity of nailfold videocapillaroscopy (NVC) abnormalities and the presence of ischemic digital ulcers (DUs); (ii) both Sema3E and Slit2 are increased, with Sema3E better reflecting early NVC abnormalities; and (iii) higher Sema3E correlates with the absence of DUs, while augmented Slit2 associates with the presence of DUs. Receiver operator characteristics curve analysis revealed that both circulating sNRP1 and Sema3E show a moderate diagnostic accuracy. Moreover, logistic regression analysis allowed to identify sNRP1 and Sema3E as more suitable independent biomarkers reflecting the activity and severity of SSc-related peripheral microvasculopathy. Full article
Show Figures

Figure 1

17 pages, 2779 KB  
Article
Constraint-Based, Score-Based and Hybrid Algorithms to Construct Bayesian Gene Networks in the Bovine Transcriptome
by Amin Mortazavi, Amir Rashidi, Mostafa Ghaderi-Zefrehei, Parham Moradi, Mohammad Razmkabir, Ikhide G. Imumorin, Sunday O. Peters and Jacqueline Smith
Animals 2022, 12(10), 1305; https://doi.org/10.3390/ani12101305 - 19 May 2022
Cited by 2 | Viewed by 2752
Abstract
Bayesian gene networks are powerful for modelling causal relationships and incorporating prior knowledge for making inferences about relationships. We used three algorithms to construct Bayesian gene networks around genes expressed in the bovine uterus and compared the efficacies of the algorithms. Dataset GSE33030 [...] Read more.
Bayesian gene networks are powerful for modelling causal relationships and incorporating prior knowledge for making inferences about relationships. We used three algorithms to construct Bayesian gene networks around genes expressed in the bovine uterus and compared the efficacies of the algorithms. Dataset GSE33030 from the Gene Expression Omnibus (GEO) repository was analyzed using different algorithms for hub gene expression due to the effect of progesterone on bovine endometrial tissue following conception. Six different algorithms (grow-shrink, max-min parent children, tabu search, hill-climbing, max-min hill-climbing and restricted maximum) were compared in three higher categories, including constraint-based, score-based and hybrid algorithms. Gene network parameters were estimated using the bnlearn bundle, which is a Bayesian network structure learning toolbox implemented in R. The results obtained indicated the tabu search algorithm identified the highest degree between genes (390), Markov blankets (25.64), neighborhood sizes (8.76) and branching factors (4.38). The results showed that the highest number of shared hub genes (e.g., proline dehydrogenase 1 (PRODH), Sam-pointed domain containing Ets transcription factor (SPDEF), monocyte-to-macrophage differentiation associated 2 (MMD2), semaphorin 3E (SEMA3E), solute carrier family 27 member 6 (SLC27A6) and actin gamma 2 (ACTG2)) was seen between the hybrid and the constraint-based algorithms, and these genes could be recommended as central to the GSE33030 data series. Functional annotation of the hub genes in uterine tissue during progesterone treatment in the pregnancy period showed that the predicted hub genes were involved in extracellular pathways, lipid and protein metabolism, protein structure and post-translational processes. The identified hub genes obtained by the score-based algorithms had a role in 2-arachidonoylglycerol and enzyme modulation. In conclusion, different algorithms and subsequent topological parameters were used to identify hub genes to better illuminate pathways acting in response to progesterone treatment in the bovine uterus, which should help with our understanding of gene regulatory networks in complex trait expression. Full article
(This article belongs to the Collection Advances in Cattle Breeding, Genetics and Genomics)
Show Figures

Figure 1

Back to TopTop