Autism Spectrum Disorder- and/or Intellectual Disability-Associated Semaphorin-5A Exploits the Mechanism by Which Dock5 Signalosome Molecules Control Cell Shape
Abstract
1. Introduction
2. Materials and Methods
2.1. Key Antibodies and Plasmids
2.2. Generation of Plasmids
2.3. RNA Isolation and Reverse Transcription–Polymerase Chain Reaction (RT-PCR)
2.4. Culture of the Cell Line, Generation of a Stable Clone, and Induction of Neurite-Like Process Elongation
2.5. Plasmid Transfection
2.6. Polyacrylamide Gel Electrophoresis and Immunoblotting
2.7. Affinity Precipitation Assay to Detect GTP-Bound, Active Rac1
2.8. Statistical Analysis
2.9. Ethics Statement
3. Results
3.1. Dock5 and Partner Elmo2 Are Involved in the Regulation of Process Elongation during Normal Morphogenesis
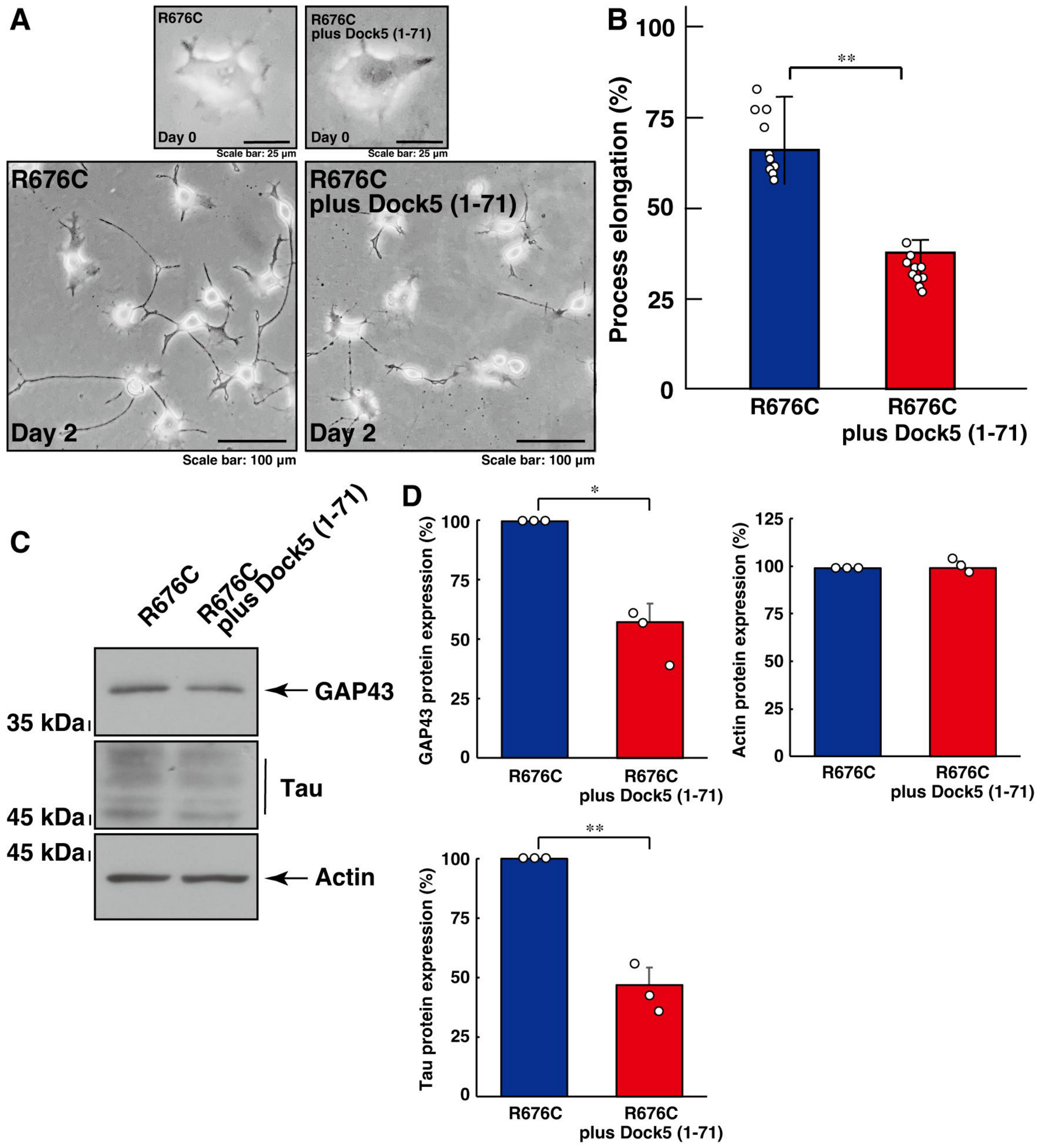
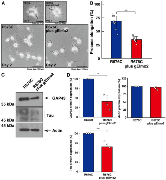
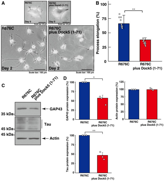
3.2. Dock5 and Elmo2 Are Required for Mutated Sema5A-Induced Process Elongation
3.3. Rac1 Acts Downstream of Dock5 and Elmo2 in Mutated Sema5A-Induced Process Elongation
4. Discussion
Supplementary Materials
Author Contributions
Funding
Institutional Review Board Statement
Informed Consent Statement
Data Availability Statement
Acknowledgments
Conflicts of Interest
References
- Craig, A.M.; Banker, G. Neuronal polarity. Annu. Rev. Neurosci. 1994, 17, 267–310. [Google Scholar] [CrossRef] [PubMed]
- Da Silva, J.S.; Dotti, C.G. Breaking the neuronal sphere: Regulation of the actin cytoskeleton in neuritogenesis. Nat. Rev. Neurosci. 2002, 3, 694–704. [Google Scholar] [CrossRef] [PubMed]
- Arimura, N.; Kaibuchi, K. Neuronal polarity: From extracellular signals to intracellular mechanisms. Nat. Rev. Neurosci. 2007, 8, 194–205. [Google Scholar] [CrossRef] [PubMed]
- Park, H.; Poo, M.-M. Neurotrophin regulation of neural circuit development and function. Nat. Rev. Neurosci. 2013, 14, 7–23. [Google Scholar] [CrossRef] [PubMed]
- Bray, D. Surface movements during the growth of single explanted neurons. Proc. Natl. Acad. Sci. USA 1970, 65, 905–910. [Google Scholar] [CrossRef] [PubMed]
- Markus, A.; Patel, T.D.; Snider, W.D. Neurotrophic factors and axonal growth. Curr. Opin. Neurobiol. 2002, 12, 523–531. [Google Scholar] [CrossRef] [PubMed]
- Rigby, M.J.; Gomez, T.M.; Puglielli, L. Glial cell-axonal growth cone interactions in neurodevelopment and regeneration. Front. Neurosci. 2020, 14, 203. [Google Scholar] [CrossRef]
- Taylor, K.R.; Monje, M. Neuron–oligodendroglial interactions in health and malignant disease. Nat. Rev. Neurosci. 2023, 24, 733–746. [Google Scholar] [CrossRef] [PubMed]
- Bernier, R.; Mao, A.; Yen, J. Psychopathology, families, and culture: Autism. Child Adolesc. Psychiatr. Clin. N. Am. 2010, 19, 855–867. [Google Scholar] [CrossRef]
- Mazza, M.; Pino, M.C.; Mariano, M.; Tempesta, D.; Ferrara, M.; De Berardis, D.; Masedu, F.; Valenti, M. Affective and cognitive empathy in adolescents with autism spectrum disorder. Front. Hum. Neurosci. 2014, 8, 791. [Google Scholar] [CrossRef]
- Arnett, A.B.; Trinh, S.; Bernier, R.A. The state of research on the genetics of autism spectrum disorder: Methodological, clinical and conceptual progress. Curr. Opin. Psychol. 2019, 27, 1–5. [Google Scholar] [CrossRef] [PubMed]
- Peterson, J.L.; Earl, R.K.; Fox, E.A.; Ma, R.; Haidar, G.; Pepper, M.; Berliner, L.; Wallace, A.S.; Bernier, R.A. Trauma and autism spectrum disorder: Review, proposed treatment adaptations and future directions. J. Child Adolesc. Trauma 2019, 12, 529–547. [Google Scholar] [CrossRef] [PubMed]
- Modabbernia, A.; Velthorst, E.; Reichenberg, A. Environmental risk factors for autism: An evidence-based review of systematic reviews and meta-analyses. Mol. Autism 2017, 8, 13. [Google Scholar] [CrossRef] [PubMed]
- Varghese, M.; Keshav, N.; Jacot-Descombes, S.; Warda, T.; Wicinski, B.; Dickstein, D.L.; Harony-Nicolas, H.; De Rubeis, S.; Drapeau, E.; Buxbaum, J.D.; et al. Autism spectrum disorder: Neuropathology and animal models. Acta Neuropathol. 2017, 134, 537–566. [Google Scholar] [CrossRef] [PubMed]
- Genovese, A.; Butler, M.G. Clinical assessment, genetics, and treatment approaches in autism spectrum disorder (ASD). Int. J. Mol. Sci. 2020, 21, 4726. [Google Scholar] [CrossRef] [PubMed]
- Wang, L.; Wang, B.; Wu, C.; Wang, J.; Sun, M. Autism spectrum disorder: Neurodevelopmental risk factors, biological mechanism, and precision therapy. Int. J. Mol. Sci. 2023, 24, 1819. [Google Scholar] [CrossRef] [PubMed]
- Lin, L.; Lesnick, T.G.; Maraganore, D.M.; Isacson, O. Axon guidance and synaptic maintenance: Preclinical markers for neurodegenerative disease and therapeutics. Trends Neurosci. 2009, 32, 142–149. [Google Scholar] [CrossRef]
- Worzfeld, T.; Offermanns, S. Semaphorins and plexins as therapeutic targets. Nat. Rev. Drug Discov. 2014, 13, 603–621. [Google Scholar] [CrossRef]
- Limoni, G.; Niquille, M. Semaphorins and Plexins in central nervous system patterning: The key to it all? Curr. Opin. Neurobiol. 2021, 66, 224–232. [Google Scholar] [CrossRef]
- Zang, Y.; Chaudhari, K.; Bashaw, G.J. New insights into the molecular mechanisms of axon guidance receptor regulation and signaling. Curr. Top. Dev. Biol. 2021, 142, 147–196. [Google Scholar]
- Adams, R.H.; Betz, H.; Püschel, A.W. A novel class of murine semaphorins with homology to thrombospondin is differentially expressed during early embryogenesis. Mech. Dev. 1996, 57, 33–45. [Google Scholar] [CrossRef] [PubMed]
- Oster, S.F.; Bodeker, M.O.; He, F.; Sretavan, D.W. Invariant Sema5A inhibition serves an ensheathing function during optic nerve development. Development 2003, 130, 775–784. [Google Scholar] [CrossRef]
- Goldberg, J.L.; Vargas, M.E.; Wang, J.T.; Mandemakers, W.; Oster, S.F.; Sretavan, D.W.; Barres, B.A. An oligodendrocyte lineage-specific semaphorin, Sema5A, inhibits axon growth by retinal ganglion cells. J. Neurosci. 2004, 24, 4989–4999. [Google Scholar] [CrossRef] [PubMed]
- Matsuoka, R.L.; Chivatakarn, O.; Badea, T.C.; Samuels, I.S.; Cahill, H.; Katayama, K.-I.; Kumar, S.R.; Suto, F.; Chédotal, A.; Peachey, N.S.; et al. Class 5 transmembrane semaphorins control selective mammalian retinal lamination and function. Neuron 2011, 71, 460–473. [Google Scholar] [CrossRef] [PubMed]
- Melin, M.; Carlsson, B.; Anckarsater, H.; Rastam, M.; Betancur, C.; Isaksson, A.; Gillberg, C.; Dahl, N. Constitutional Downregulation of SEMA5A Expression in Autism. Neuropsychobiology 2006, 54, 64–69. [Google Scholar] [CrossRef] [PubMed]
- Zhang, B.; Willing, M.; Grange, D.K.; Shinawi, M.; Manwaring, L.; Vineyard, M.; Kulkarni, S.; Cottrell, C.E. Multigenerational autosomal dominant inheritance of 5p chromosomal deletions. Am. J. Med. Genet. Part A 2016, 170, 583–593. [Google Scholar] [CrossRef] [PubMed]
- Ito, H.; Morishita, R.; Nagata, K.-I. Autism spectrum disorder-associated genes and the development of dentate granule cells. Med. Mol. Morphol. 2017, 50, 123–129. [Google Scholar] [CrossRef]
- Mosca-Boidron, A.-L.; Gueneau, L.; Huguet, G.; Goldenberg, A.; Henry, C.; Gigot, N.; Pallesi-Pocachard, E.; Falace, A.; Duplomb, L.; Thevenon, J.; et al. A de novo microdeletion of SEMA5A in a boy with autism spectrum disorder and intellectual disability. Eur. J. Hum. Genet. 2016, 24, 838–843. [Google Scholar] [CrossRef]
- Depienne, C.; Magnin, E.; Bouteiller, D.; Stevanin, G.; Saint-Martin, C.; Vidailhet, M.; Apartis, E.; Hirsch, E.; LeGuern, E.; Labauge, P.; et al. Familial cortical myoclonic tremor with epilepsy: The third locus (FCMTE3) maps to 5p. Neurology 2010, 74, 2000–2003. [Google Scholar] [CrossRef]
- Wang, Q.; Liu, Z.; Lin, Z.; Zhang, R.; Lu, Y.; Su, W.; Li, F.; Xu, X.; Tu, M.; Lou, Y.; et al. De Novo Germline Mutations in SEMA5A Associated With Infantile Spasms. Front. Genet. 2019, 10, 605. [Google Scholar] [CrossRef]
- Gunn, R.K.; Huentelman, M.J.; Brown, R.E. Are Sema5a mutant mice a good model of autism? A behavioral analysis of sensory systems, emotionality and cognition. Behav. Brain Res. 2011, 225, 142–150. [Google Scholar] [CrossRef]
- Duan, Y.; Wang, S.H.; Song, J.; Mironova, Y.; Ming, G.L.; Kolodkin, A.L.; Giger, R.J. Semaphorin 5A inhibits synaptogenesis in early postnatal- and adult-born hippocampal dentate granule cells. eLife 2014, 3, e04390. [Google Scholar] [CrossRef]
- Hirose, M.; Ishizaki, T.; Watanabe, N.; Uehata, M.; Kranenburg, O.; Moolenaar, W.H.; Matsumura, F.; Maekawa, M.; Bito, H.; Narumiya, S. Molecular Dissection of the Rho-associated Protein Kinase (p160ROCK)-regulated Neurite Remodeling in Neuroblastoma N1E-115 Cells. J. Cell Biol. 1998, 141, 1625–1636. [Google Scholar] [CrossRef] [PubMed]
- Miyamoto, Y.; Yamauchi, J. Cellular signaling of Dock family proteins in neural function. Cell Signal. 2010, 22, 175–182. [Google Scholar] [CrossRef] [PubMed]
- Miyamoto, Y.; Torii, T.; Yamamori, N.; Ogata, T.; Tanoue, A.; Yamauchi, J. Akt and PP2A reciprocally regulate the guanine nucleotide exchange factor Dock6 to control axon growth of sensory neurons. Sci. Signal. 2013, 6, ra15. [Google Scholar] [CrossRef]
- Okabe, M.; Miyamoto, Y.; Ikoma, Y.; Takahashi, M.; Shirai, R.; Kukimoto-Niino, M.; Shirouzu, M.; Yamauchi, J. RhoG-binding domain of Elmo1 ameliorates excessive process elongation induced by autism spectrum disorder-associated Sema5A. Pathophysiology 2023, 30, 548–566. [Google Scholar] [CrossRef] [PubMed]
- Numakawa, T.; Yokomaku, D.; Kiyosue, K.; Adachi, N.; Matsumoto, T.; Numakawa, Y.; Taguchi, T.; Hatanaka, H.; Yamada, M. Basic fibroblast growth factor evokes a rapid glutamate release through activation of the MAPK pathway in cultured cortical neurons. J. Biol. Chem. 2002, 277, 28861–28869. [Google Scholar] [CrossRef] [PubMed]
- Hwang, S.; Lee, S.-E.; Ahn, S.-G.; Lee, G.H. Psoralidin stimulates expression of immediate-early genes and synapse development in primary cortical neurons. Neurochem. Res. 2018, 43, 2460–2472. [Google Scholar] [CrossRef] [PubMed]
- Matsuda, M.; Kurata, T. Emerging components of the Crk oncogene product: The first identified adaptor protein. Cell Signal. 1996, 8, 335–340. [Google Scholar] [CrossRef]
- Reddien, P.W.; Horvitz, H.R. The engulfment process of programmed cell death in Caenorhabditis elegans. Annu. Rev. Cell Dev. Biol. 2004, 20, 193–221. [Google Scholar] [CrossRef]
- Ravichandran, K.S.; Lorenz, U. Engulfment of apoptotic cells: Signals for a good meal. Nat. Rev. Immunol. 2007, 7, 964–974. [Google Scholar] [CrossRef] [PubMed]
- Laurin, M.; Côté, J.-F. Insights into the biological functions of Dock family guanine nucleotide exchange factors. Minerva Anestesiol. 2014, 28, 533–547. [Google Scholar] [CrossRef] [PubMed]
- Gadea, G.; Blangy, A. Dock-family exchange factors in cell migration and disease. Eur. J. Cell Biol. 2014, 93, 466–477. [Google Scholar] [CrossRef] [PubMed]
- Samani, A.; English, K.G.; Lopez, M.A.; Birch, C.L.; Brown, D.M.; Kaur, G.; Worthey, E.A.; Alexander, M.S. DOCKopathies: A systematic review of the clinical pathologies associated with human DOCK pathogenic variants. Hum. Mutat. 2022, 43, 1149–1161. [Google Scholar] [CrossRef] [PubMed]
- Kukimoto-Niino, M.; Ihara, K.; Murayama, K.; Shirouzu, M. Structural insights into the small GTPase specificity of the DOCK guanine nucleotide exchange factors. Curr. Opin. Struct. Biol. 2021, 71, 249–258. [Google Scholar] [CrossRef] [PubMed]
- Moore, C.A.; Parkin, C.A.; Bidet, Y.; Ingham, P.W. A role for the Myoblast city homologues Dock1 and Dock5 and the adaptor proteins Crk and Crk-like in zebrafish myoblast fusion. Development 2007, 134, 3145–3153. [Google Scholar] [CrossRef] [PubMed]
- Omi, N.; Kiyokawa, E.; Matsuda, M.; Kinoshita, K.; Yamada, S.; Yamada, K.; Matsushima, Y.; Wang, Y.; Kawai, J.; Suzuki, M.; et al. Mutation of Dock5, a member of the guanine exchange factor Dock180 superfamily, in the rupture of lens cataract mouse. Exp. Eye Res. 2008, 86, 828–834. [Google Scholar] [CrossRef] [PubMed][Green Version]
- Katoh, H.; Fujimoto, S.; Ishida, C.; Ishikawa, Y.; Negishi, M. Differential distribution of ELMO1 and ELMO2 mRNAs in the developing mouse brain. Brain Res. 2006, 1073–1074, 103–108. [Google Scholar] [CrossRef] [PubMed]
- Ueda, S.; Fujimoto, S.; Hiramoto, K.; Negishi, M.; Katoh, H. Dock4 regulates dendritic development in hippocampal neurons. J. Neurosci. Res. 2008, 86, 3052–3061. [Google Scholar] [CrossRef]
- Ueda, S.; Negishi, M.; Katoh, H.; Jaudon, F.; Raynaud, F.; Wehrlé, R.; Bellanger, J.-M.; Doulazmi, M.; Vodjdani, G.; Gasman, S.; et al. Rac GEF Dock4 interacts with cortactin to regulate dendritic spine formation. Mol. Biol. Cell 2013, 24, 1602–1613. [Google Scholar] [CrossRef]
- Makihara, S.; Morin, S.; Ferent, J.; Côté, J.-F.; Yam, P.T.; Charron, F. Polarized Dock activity drives Shh-mediated axon guidance. Dev. Cell 2018, 46, 410–425.e7. [Google Scholar] [CrossRef]
- Cano, E.; Mahadevan, L.C. Parallel signal processing among mammalian MAPKs. Trends Biochem. Sci. 1995, 20, 117–122. [Google Scholar] [CrossRef]
- Kim, E.K.; Choi, E.-J. Pathological roles of MAPK signaling pathways in human diseases. Biochim. Biophys. Acta (BBA) Mol. Basis Dis. 2010, 1802, 396–405. [Google Scholar] [CrossRef]
- Artigiani, S.; Conrotto, P.; Fazzari, P.; Gilestro, G.F.; Barberis, D.; Giordano, S.; Comoglio, P.M.; Tamagnone, L. Plexin-B3 is a functional receptor for semaphorin 5A. Embo Rep. 2004, 5, 710–714. [Google Scholar] [CrossRef]
- Zuo, Q.; Yang, Y.; Lyu, Y.; Yang, C.; Chen, C.; Salman, S.; Huang, T.Y.; Wicks, E.E.; Jackson, W., 3rd; Datan, E.; et al. Plexin-B3 expression stimulates MET signaling, breast cancer stem cell specification, and lung metastasis. Cell Rep. 2023, 42, 112164. [Google Scholar] [CrossRef]
- Heuer, L.; Braunschweig, D.; Ashwood, P.; Van de Water, J.; Campbell, D.B. Association of a MET genetic variant with autism-associated maternal autoantibodies to fetal brain proteins and cytokine expression. Transl. Psychiatry 2011, 1, e48. [Google Scholar] [CrossRef]
- Desole, C.; Gallo, S.; Vitacolonna, A.; Montarolo, F.; Bertolotto, A.; Vivien, D.; Comoglio, P.; Crepaldi, T. HGF and MET: From Brain Development to Neurological Disorders. Front. Cell Dev. Biol. 2021, 9, 683609. [Google Scholar] [CrossRef]
- Carulli, D.; de Winter, F.; Verhaagen, J. Semaphorins in adult nervous system plasticity and disease. Front. Synaptic Neurosci. 2021, 13, 672891. [Google Scholar] [CrossRef]
- Zhang, L.; Qi, Z.; Li, J.; Li, M.; Du, X.; Wang, S.; Zhou, G.; Xu, B.; Liu, W.; Xi, S.; et al. Roles and Mechanisms of Axon-Guidance Molecules in Alzheimer’s Disease. Mol. Neurobiol. 2021, 58, 3290–3307. [Google Scholar] [CrossRef] [PubMed]
- Ueki, M.; Kawasaki, Y.; Tamiya, G.; Alzheimer’s Disease Neuroimaging Initiative. Detecting genetic association through shortest paths in a bidirected graph. Genet. Epidemiol. 2017, 41, 481–497. [Google Scholar] [CrossRef] [PubMed]
- Zhang, C.; Tan, G.; Zhang, Y.; Zhong, X.; Zhao, Z.; Peng, Y.; Cheng, Q.; Xue, K.; Xu, Y.; Li, X.; et al. Comprehensive analyses of brain cell communications based on multiple scRNA-seq and snRNA-seq datasets for revealing novel mechanism in neurodegenerative diseases. CNS Neurosci. Ther. 2023, 29, 2775–2786. [Google Scholar] [CrossRef]





| Reagents or Materials | Companies or Sources | Cat. Nos. | Lot. Nos. | Concentrations Used |
|---|---|---|---|---|
| Key antibodies | ||||
| Anti-growth-associated protein 43 (GAP43) | Santa Cruz Biotechnology (Santa Cruz, CA, USA) | sc-17790 | J0920 | Immunoblotting (IB), 1:5000 |
| Anti-beta III tubulin | Santa Cruz | sc-80005 | H2721 | IB, 1:5000 |
| Anti-Tau | Santa Cruz Biotechnology | sc-21796 | 007 | IB, 1:500 |
| Anti-actin (also called pan-beta type actin) | MBL (Tokyo, Japan) | M177-3 | J2521 | IB, 1:5000 |
| Anti-c-Jun N-terminal kinase (JNK, pan-JNK) | Santa Cruz Biotechnology | sc-7345 | C1722 | IB, 1:250 |
| Anti-phospho-c-Jun N-terminal kinase (pJNK, pan-pJNK) | Santa Cruz Biotechnology | sc-6254 | sc-6254 | IB, 1:500 |
| anti-Rac1 | Proteintech (Rosemont, IL, USA) | 66122-1-Ig | 10011346 | IB, 1:500 |
| Anti-IgG (H + L chain) (rabbit) pAb-HRP | MBL | 458 | 353 | IF, 1:5000 |
| Anti-IgG (H + L chain) (mouse) pAb-HRP | MBL | 330 | 365 | IF, 1:5000 |
| Recombinant DNAs | ||||
| pCMV-SV40ori-mouse Sema5A-His | Addgene (Watertown, MA, USA) | 72035 | n.d. | 1.25 microgram of DNA per 6 cm dish |
| pCMV-SV40ori-mouse Sema5A (R676C)-His | A construct generated using Cat. No. 72035 (Addgene) | derived from 72035 | n.d. | 1.25 microgram of DNA per 6 cm dish |
| CasRx (NLS-RfxCas13d-NLS) | Addgene | 109049 | n.d. | 1.25 microgram of DNA per 6 cm dish |
| pSINsi-mU6-gRNA for mouse Dock5 (nucleotide numbers 1266 and 1410) | Generated in this study | n.d. | n.d. | 1.25 microgram of DNA per 6 cm dish |
| pSINsi-mU6-gRNA for mouse Elmo2 (nucleotide numbers 909 and 1239) | Generated in this study | n.d. | n.d. | 1.25 microgram of DNA per 6 cm dish |
| pcDNA3.1-N-eGFP-human Dock5 (amino acids 1 to 71 of the Elmo family molecule-binding region) | GenScript (Piscataway, NJ, USA) | n.d. | n.d. | 1.25 microgram of DNA per 6 cm dish |
| pET42a-conserved Cdc42 and Rac interactive binding (CRIB) domain of human Pak1 | see Pathophysiology 2023 30:548-566 | n.d. | n.d. | 5 micrograms of DNA per 1 litter size bacteria culture bottle |
Disclaimer/Publisher’s Note: The statements, opinions and data contained in all publications are solely those of the individual author(s) and contributor(s) and not of MDPI and/or the editor(s). MDPI and/or the editor(s) disclaim responsibility for any injury to people or property resulting from any ideas, methods, instructions or products referred to in the content. |
© 2024 by the authors. Licensee MDPI, Basel, Switzerland. This article is an open access article distributed under the terms and conditions of the Creative Commons Attribution (CC BY) license (https://creativecommons.org/licenses/by/4.0/).
Share and Cite
Okabe, M.; Sato, T.; Takahashi, M.; Honjo, A.; Okawa, M.; Ishida, M.; Kukimoto-Niino, M.; Shirouzu, M.; Miyamoto, Y.; Yamauchi, J. Autism Spectrum Disorder- and/or Intellectual Disability-Associated Semaphorin-5A Exploits the Mechanism by Which Dock5 Signalosome Molecules Control Cell Shape. Curr. Issues Mol. Biol. 2024, 46, 3092-3107. https://doi.org/10.3390/cimb46040194
Okabe M, Sato T, Takahashi M, Honjo A, Okawa M, Ishida M, Kukimoto-Niino M, Shirouzu M, Miyamoto Y, Yamauchi J. Autism Spectrum Disorder- and/or Intellectual Disability-Associated Semaphorin-5A Exploits the Mechanism by Which Dock5 Signalosome Molecules Control Cell Shape. Current Issues in Molecular Biology. 2024; 46(4):3092-3107. https://doi.org/10.3390/cimb46040194
Chicago/Turabian StyleOkabe, Miyu, Takanari Sato, Mikito Takahashi, Asahi Honjo, Maho Okawa, Miki Ishida, Mutsuko Kukimoto-Niino, Mikako Shirouzu, Yuki Miyamoto, and Junji Yamauchi. 2024. "Autism Spectrum Disorder- and/or Intellectual Disability-Associated Semaphorin-5A Exploits the Mechanism by Which Dock5 Signalosome Molecules Control Cell Shape" Current Issues in Molecular Biology 46, no. 4: 3092-3107. https://doi.org/10.3390/cimb46040194
APA StyleOkabe, M., Sato, T., Takahashi, M., Honjo, A., Okawa, M., Ishida, M., Kukimoto-Niino, M., Shirouzu, M., Miyamoto, Y., & Yamauchi, J. (2024). Autism Spectrum Disorder- and/or Intellectual Disability-Associated Semaphorin-5A Exploits the Mechanism by Which Dock5 Signalosome Molecules Control Cell Shape. Current Issues in Molecular Biology, 46(4), 3092-3107. https://doi.org/10.3390/cimb46040194

