Sign in to use this feature.

Years

Between: -

Subjects

remove_circle_outline
remove_circle_outline
remove_circle_outline
remove_circle_outline
remove_circle_outline

Journals

Article Types

Countries / Regions

Search Results (30)

Search Parameters:
Keywords = Scavenger receptor B class 1

Order results
Result details
Results per page
Select all
Export citation of selected articles as:
19 pages, 968 KB  
Review
Beyond TLR4 and Its Alternative Lipopolysaccharide (LPS) Sensing Pathways in Zebrafish
by Dara V. Grebennikova, Umesh K. Shandilya and Niel A. Karrow
Genes 2025, 16(9), 1014; https://doi.org/10.3390/genes16091014 - 27 Aug 2025
Cited by 1 | Viewed by 1894
Abstract
Due to their evolutionary divergence from mammals, zebrafish (Zf, Danio rerio), which are frequently employed in biomedical research, provide a distinctive viewpoint on innate immune systems. The Toll-like receptor 4/myeloid differentiation factor 2/cluster of differentiation 14 (TLR4/MD-2/CD14) complex in mammals detects lipopolysaccharide [...] Read more.
Due to their evolutionary divergence from mammals, zebrafish (Zf, Danio rerio), which are frequently employed in biomedical research, provide a distinctive viewpoint on innate immune systems. The Toll-like receptor 4/myeloid differentiation factor 2/cluster of differentiation 14 (TLR4/MD-2/CD14) complex in mammals detects lipopolysaccharide (LPS), a crucial component of Gram-negative bacteria, and it causes potent inflammatory reactions through a Toll/interleukin-1 receptor domain-containing adapter-inducing interferon-β (TRIF)-dependent and myeloid differentiation primary response 88 (MyD88)-dependent pathways. However, key components of this system, such as a responsive TLR4 axis and a functional CD14 ortholog, are absent in Zf. The Zf species nevertheless reacts to LPS, which leads to research into other recognition systems. This review looks at a number of TLR4-independent processes in Zf, such as scavenger receptors (SRs) including scavenger receptor class B type 1 (SR-BI) and cluster of differentiation 36 (CD36), nucleotide-binding oligomerization domain-containing protein 1 (NOD1)-dependent cytosolic sensing, peptidoglycan recognition proteins (PGRPs), Complement Component 3 (C3), and caspase-1-like protein 2 (Caspy2)-mediated inflammasome activation. An alternative and flexible immune system that makes up for the lack of canonical TLR4 signaling is revealed by these mechanisms. Additionally, the discovery of lymphocyte antigen 96 (ly96), an ortholog of MD-2 found in Zf, suggests evolutionary similarity; however, as it is only functional in artificial systems, it demonstrates minimal overlap with mammalian MD-2 activity. Knowing these pathways provides important information for studying inflammation, infection, and immunological modulation in vertebrates using Zf as a model. It also clarifies the evolutionary flexibility of innate immune recognition. Full article
(This article belongs to the Section Microbial Genetics and Genomics)
Show Figures

Figure 1

17 pages, 23079 KB  
Article
Intestinal Activation of LXRα Counteracts Metabolic-Associated Steatohepatitis Features in Mice
by Gessica Lioci, Fabio Gurrado, Nadia Panera, Marzia Bianchi, Cristiano De Stefanis, Valentina D’Oria, Nicolò Cicolani, Silvano Junior Santini, Laura Schiadà, Anna Alisi and Gianluca Svegliati-Baroni
Nutrients 2025, 17(8), 1349; https://doi.org/10.3390/nu17081349 - 15 Apr 2025
Viewed by 1350
Abstract
Background/Objectives: Metabolic dysfunction-associated steatotic liver disease (MASLD) is a growing global health problem and the discovery of drugs is challenging. In this study, we aimed to investigate the effects of intestinal activation of the liver X receptor (LXR)α on MASH. Methods: [...] Read more.
Background/Objectives: Metabolic dysfunction-associated steatotic liver disease (MASLD) is a growing global health problem and the discovery of drugs is challenging. In this study, we aimed to investigate the effects of intestinal activation of the liver X receptor (LXR)α on MASH. Methods: An intestinal-specific LXRα activation model in mice was established and subjected to MASH development by combining a Western diet and carbon tetrachloride. Lipid metabolism, reverse cholesterol transport (RCT), steatosis, inflammation, and fibrosis were evaluated. In vitro models of steatosis and fibrosis were used to explore the role of scavenger receptor class B type 1 (SRB1). Results: We found that the intestinal activation of LXRα improved several MASLD features, including levels of triglycerides, RCT, steatosis, systemic and hepatic inflammatory profiles, and liver fibrosis. These effects were associated with increased high-density lipoprotein (HDL) levels and hepatic SRB1 expression. In vitro depletion of SRB1 hampered the beneficial effects of HDL on steatosis and fibrogenesis in liver cells by altering the activation of both peroxisome proliferator-activated receptors γ and small mothers against decapentaplegic homolog protein (SMAD)2/3 proteins. Conclusions: Our findings showed that the intestinal activation of LXRα and a parallel induction of hepatic SRB1 are protective against inflammation, steatosis, and advanced liver fibrosis in MASLD. Full article
(This article belongs to the Special Issue The Role of Lipids and Lipoproteins in Health)
Show Figures

Figure 1

17 pages, 3897 KB  
Article
Blue Mussel-Derived Bioactive Peptides PIISVYWK (P1) and FSVVPSPK (P2): Promising Agents for Inhibiting Foam Cell Formation and Inflammation in Cardiovascular Diseases
by Chathuri Kaushalya Marasinghe and Jae-Young Je
Mar. Drugs 2024, 22(10), 466; https://doi.org/10.3390/md22100466 - 10 Oct 2024
Cited by 7 | Viewed by 2539
Abstract
Atherosclerosis is a key etiological event in the development of cardiovascular diseases (CVDs), strongly linked to the formation of foam cells. This study explored the effects of two blue mussel-derived bioactive peptides (BAPs), PIISVYWK (P1) and FSVVPSPK (P2), on inhibiting foam cell formation [...] Read more.
Atherosclerosis is a key etiological event in the development of cardiovascular diseases (CVDs), strongly linked to the formation of foam cells. This study explored the effects of two blue mussel-derived bioactive peptides (BAPs), PIISVYWK (P1) and FSVVPSPK (P2), on inhibiting foam cell formation and mitigating inflammation in oxLDL-treated RAW264.7 macrophages. Both peptides significantly suppressed intracellular lipid accumulation and cholesterol levels while promoting cholesterol efflux by downregulating cluster of differentiation 36 (CD36) and class A1 scavenger receptors (SR-A1) and upregulating ATP binding cassette subfamily A member 1 (ABCA-1) and ATP binding cassette subfamily G member 1 (ABCG-1) expressions. The increased expression of peroxisome proliferator-activated receptor-gamma (PPAR-γ) and liver X receptor-alpha (LXR-α) further validated their role in enhancing cholesterol efflux. Additionally, P1 and P2 inhibited foam cell formation in oxLDL-treated human aortic smooth muscle cells and exerted anti-inflammatory effects by reducing pro-inflammatory cytokines, nitric oxide (NO), prostaglandin E2 (PGE2), inducible nitric oxide synthase (iNOS), and cyclooxygenase-2 (COX-2), primarily through inhibiting NF-κB activation. Furthermore, P1 and P2 alleviated oxidative stress by activating the Nrf2/HO-1 pathway. Our findings demonstrate that P1 and P2 have significant potential in reducing foam cell formation and inflammation, both critical factors in atherosclerosis development. These peptides may serve as promising therapeutic agents for the prevention and treatment of CVDs associated with oxidative stress and inflammation. Full article
(This article belongs to the Special Issue Marine Anti-Inflammatory and Antioxidant Agents, 4th Edition)
Show Figures

Figure 1

14 pages, 1182 KB  
Article
High-Density Lipoprotein-Associated Paraoxonase-1 (PON-1) and Scavenger Receptor Class B Type 1 (SRB-1) in Coronary Artery Disease: Correlation with Disease Severity
by Manish Kumar, Wahid Ali, Kusum Yadav, Swati Kaumri, Sridhar Mishra, Paolo Nardi, Ferdinando Iellamo, Sergio Bernardini, Akshyaya Pradhan and Marco Alfonso Perrone
J. Clin. Med. 2024, 13(18), 5480; https://doi.org/10.3390/jcm13185480 - 15 Sep 2024
Cited by 2 | Viewed by 1548
Abstract
Background: Coronary artery disease (CAD) is the leading cause of death worldwide. High-Density lipoprotein (HDL) is a well-established marker associated with CAD. The current research goes beyond the conventional HDL-C measurement in previous studies and dives into the functional intricacies of HDL. By [...] Read more.
Background: Coronary artery disease (CAD) is the leading cause of death worldwide. High-Density lipoprotein (HDL) is a well-established marker associated with CAD. The current research goes beyond the conventional HDL-C measurement in previous studies and dives into the functional intricacies of HDL. By understanding how HDL works, rather than just how much of it exists, we can better tailor diagnostic and therapeutic strategies for CAD and related conditions. Hence, the current study quantifies the serum levels of two novel HDL-associated markers, Paraoxonase-1 (PON-1) and Scavenger Receptor Class B Type 1 (SRB-1), in CAD cases vs. controls. Methods: A total of 92 subjects, including 69 CAD and 23 healthy controls, were included, based on the prevalence of the disease. Further, based on the severity of the disease, CAD cases were subcategorized as CAD-I, -II, and -III. Serum PON-1 and SRB-1 levels were measured and compared between patient and control groups. Results: The levels of PON-1 and SRB-1 (32.6 ng/mL and 12.49 ng/mL) were significantly lower in CAD patients vs. the healthy control, at 60.36 ng/mL and 15.85 ng/mL, respectively (p < 0.000). A further intergroup comparison showed a statistically significant difference between the CAT-I and -III for PON-1 (p < 0.025), the CAT-I and -III, and CAT-II and -III for SRB-1 (p < 0.000). The receiver operating characteristics (ROC) curve showed cutoff values of 48.20 ng/mL and 14.90 ng/mL for PON-1 and SRB-1. Conclusions: The current study found that serum levels of HDL-associated PON-1 and SRB-1 are significantly lower in CAD cases, and were also inversely related to the increasing severity of coronary artery disease. This inference implies that serum PON-1 and SRB-1 could be used as non-invasive tools for the identification of coronary atherosclerosis and risk assessment in CAD cases. Full article
(This article belongs to the Special Issue Cardiovascular Medicine and Cardiac Surgery)
Show Figures

Figure 1

25 pages, 6783 KB  
Article
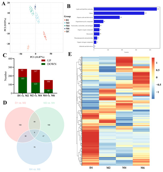
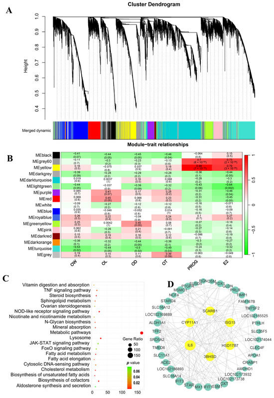
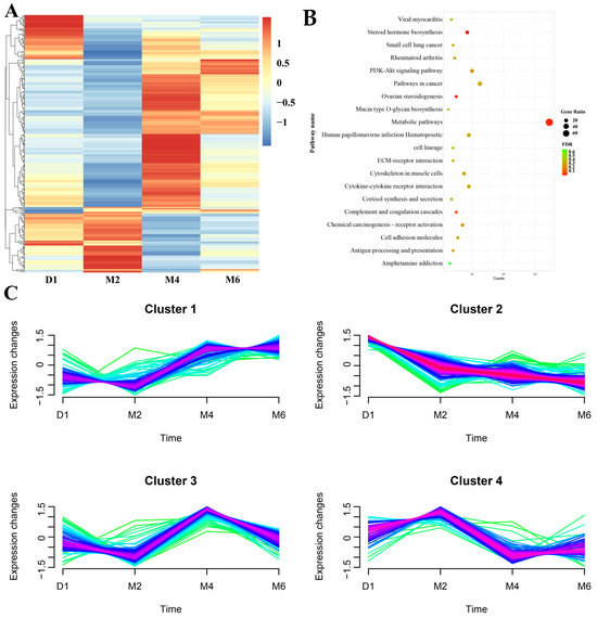
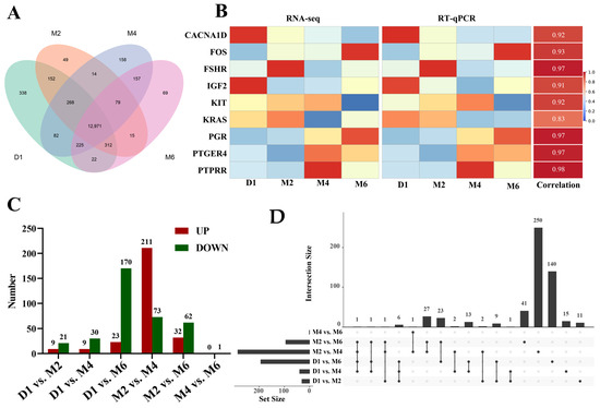
Metabolomic and Transcriptomic Analyses Reveal the Potential Mechanisms of Dynamic Ovarian Development in Goats during Sexual Maturation
by Yanyan Wang, Tianle Chao, Qing Li, Peipei He, Lu Zhang and Jianmin Wang
Int. J. Mol. Sci. 2024, 25(18), 9898; https://doi.org/10.3390/ijms25189898 - 13 Sep 2024
Cited by 4 | Viewed by 2200
Abstract
The ovary is a crucial reproductive organ in mammals, and its development directly influences an individual’s sexual maturity and reproductive capacity. To comprehensively describe ovarian sexual maturation in goats, we integrated phenotypic, hormonal, metabolomic, and transcriptomic data from four specific time points: after [...] Read more.
The ovary is a crucial reproductive organ in mammals, and its development directly influences an individual’s sexual maturity and reproductive capacity. To comprehensively describe ovarian sexual maturation in goats, we integrated phenotypic, hormonal, metabolomic, and transcriptomic data from four specific time points: after birth (D1), at 2 months old (M2), at 4 months old (M4), and at 6 month old (M6). The study showed that during the early stage (D1–M2), ovarian growth was the most rapid, with weight and morphology increasing by 284% and 65%, respectively, and hormone levels rose significantly, with estradiol increasing by 57%. Metabolomic analysis identified 1231 metabolites, primarily lipids, lipid molecules, and organic acids, which can support hormone balance and follicle development by providing energy and participating in signaling transduction. Transcriptomic analysis identified 543 stage-specific differentially expressed genes, mainly enriched in steroid biosynthesis, amino acid metabolism, and the PI3K/AKT pathway, which are key factors influencing ovarian cell proliferation, apoptosis, hormone secretion, and metabolism. The integrated analysis revealed the key processes in the ovarian steroid hormone biosynthesis pathway and gene/metabolite networks associated with ovarian phenotypes and hormone levels, ultimately highlighting scavenger receptor class B type 1 (SCARB1), Cytochrome P450 Family 1 Subfamily A Member 1 (CYP11A1), 3beta-hydroxysteroid dehydrogenase (3BHSD), progesterone, estradiol, and L-phenylalanine as key regulators of ovarian morphological and functional changes at different developmental stages. This study is the first to reveal the metabolic changes and molecular regulatory mechanisms during ovarian sexual maturation in goats, providing valuable insights for understanding reproductive system development and optimizing reproductive performance and breeding efficiency. Full article
(This article belongs to the Section Molecular Endocrinology and Metabolism)
Show Figures

Figure 1

19 pages, 7799 KB  
Article
Molecular Cloning and Characterization of Scavenger Receptor Class B Type 1 in Grass Carp (Ctenopharyngodon idellus) and Its Expression Profile following Grass Carp Reovirus Challenge
by Yang Zhang, Jiayuan Shi, Yuntao Lu, Qing Luo, Pengfei Chu, Rong Huang, Kunci Chen, Jian Zhao, Yaping Wang and Mi Ou
Fishes 2024, 9(7), 276; https://doi.org/10.3390/fishes9070276 - 12 Jul 2024
Cited by 2 | Viewed by 1692
Abstract
As a member of the pattern recognition receptor (PRR) class, scavenger receptor class B type 1 (SRB1) plays a key role in innate immunity. Grass carp (Ctenopharyngodon idellus) ranks among the most extensively cultivated freshwater aquaculture species in China. However, little [...] Read more.
As a member of the pattern recognition receptor (PRR) class, scavenger receptor class B type 1 (SRB1) plays a key role in innate immunity. Grass carp (Ctenopharyngodon idellus) ranks among the most extensively cultivated freshwater aquaculture species in China. However, little is known about the function of SRB1 in C. idellus. In this research study, a SRB1 gene was identified in C. idellus, named CiSRB1. The full-length cDNA of CiSRB1 is 2486 bp long, with an open reading frame (ORF) of 2486 bp encoding a 497 amino acid (aa) protein containing a conserved CD36 domain. The identified genomic DNA length of CiSRB1 is 20,042 bp, including 12 exons and 11 introns. The predictive analysis of protein interactions revealed that CiSRB1 could interact with the outer capsid proteins of typical GCRV strains. The tissue distribution of CiSRB1 exhibited age-dependent characteristics. CiSRB1 displayed the highest expression in the intestines and moderate levels in muscle, spleen, liver, and brain of one-year-old grass carp while maintaining relatively low levels in three-year-old grass carp. Following grass carp reovirus (GCRV) infection, notable upregulation of CiSRB1 transcripts was observed in major immune tissues (gills, intestines, spleen, and liver). Furthermore, significant differences were found between one-year-old and three-year-old grass carp, with lower CiSRB1 expression levels being detected in the older group. Additionally, a distinct response to GCRV infection was observed in one-year-old and three-year-old grass carp. It was found that one-year-old individuals had a mortality rate of up to 84% 6 days post-infection (dpi), whereas all three-year-old counterparts survived after GCRV infection. The analysis of GCRV copy numbers across tissues revealed substantially higher levels in one-year-old grass carp compared with their older counterparts, confirming the existence of age-dependent susceptibility to GCRV infection in grass carp. Combined with these results, it was speculated that the decline in cell-surface CiSRB1 expression with age may impede reovirus binding to host cells, potentially explaining why older grass carp demonstrated enhanced resistance to GCRV infection. This observation accentuates the importance of CiSRB1 in the context of GCRV infection and provides insights into age-dependent susceptibility to reovirus. Full article
(This article belongs to the Special Issue Genetics and Breeding in Aquaculture)
Show Figures

Figure 1

12 pages, 2648 KB  
Article
Analysis of Intestinal Metabolites in SR−B1 Knockout Mice via Ultra−Performance Liquid Chromatography Quadrupole Time−of−Flight Mass Spectrometry
by Qijun Chen, Lixue Wang, Jinlong Chen, Hui Song, Wen Xing, Ziqian Wang, Xueying Song, Hua Yang and Wenhua Zhao
Molecules 2023, 28(2), 610; https://doi.org/10.3390/molecules28020610 - 6 Jan 2023
Cited by 3 | Viewed by 2420
Abstract
Scavenger receptor class B type 1 (SR−B1), a multiligand membrane receptor, is expressed in a gradient along the gastrocolic axis. SR−B1 deficiency enhances lymphocyte proliferation and elevates inflammatory cytokine production in macrophages. However, whether SR−B1 affects intestinal metabolites is unclear. In this study, [...] Read more.
Scavenger receptor class B type 1 (SR−B1), a multiligand membrane receptor, is expressed in a gradient along the gastrocolic axis. SR−B1 deficiency enhances lymphocyte proliferation and elevates inflammatory cytokine production in macrophages. However, whether SR−B1 affects intestinal metabolites is unclear. In this study, we detected metabolite changes in the intestinal tissue of SR−B1−/− mice, including amino acids and neurotransmitters, by ultra−performance liquid chromatography quadrupole time−of−flight mass spectrometry (UHPLC−Q−TOF/MS) and HPLC. We found that SR−B1−/− mice exhibited changes in intestinal lipid metabolites and metabolic pathways, including the glycerophospholipid, sphingolipid, linoleic acid, taurine, and hypotaurine metabolic pathways. SR−B1 deficiency influenced the contents of amino acids and neurotransmitters in all parts of the intestine; the contents of leucine (LEU), phenylalanine (PHE), tryptophan (TRP), and tyrosine (TYR) were affected in all parts of the intestine; and the contents of 3,4−dihydroxyphenylacetic acid (DOPAC) and dopamine (DA) were significantly decreased in both the colon and rectum. In summary, SR−B1 deficiency regulated intestinal lipids, amino acids, and neurotransmitter metabolism in mice. Full article
(This article belongs to the Special Issue Advances in Pharmacokinetics and Bioanalysis of Novel Drugs)
Show Figures

Figure 1

19 pages, 4332 KB  
Article
Specific Binding and Endocytosis of Liposomes to HEK293T Cells via Myrisoylated Pre-S1 Peptide Bound to Sodium Taurocholate Cotransporting Polypeptide
by Shuji Hinuma, Kazuyo Fujita and Shun’ichi Kuroda
Vaccines 2022, 10(12), 2050; https://doi.org/10.3390/vaccines10122050 - 30 Nov 2022
Cited by 2 | Viewed by 2321
Abstract
(1) Background: Sodium taurocholate cotransporting polypeptide (NTCP) functions as a key receptor for the hepatitis B virus (HBV) infection. Analyzing HBV and NTCP interaction is an important issue not only for basic research but also for the development of anti-HBV therapeutics. We developed [...] Read more.
(1) Background: Sodium taurocholate cotransporting polypeptide (NTCP) functions as a key receptor for the hepatitis B virus (HBV) infection. Analyzing HBV and NTCP interaction is an important issue not only for basic research but also for the development of anti-HBV therapeutics. We developed here a novel model system to analyze the interaction of NTCP with liposomes instead of HBV. (2) Methods: Liposomal binding and endocytosis through NTCP in HEK293T cells were achieved by serial treatments of HEL293T cells transiently expressing NTCP-green fluorescence protein (GFP) fusion protein with a synthetic biotinylated pre-S1 peptide (Myr47-Bio) and streptavidin (SA) complex (i.e., Myr47-Bio+SA) followed by biotinylated liposomes. By this procedure, binding of [biotinylated liposomes]-[Myr47-Bio+SA]-[NTCP-GFP] was formed. (3) Results: Using this model system, we found that liposomal binding to NTCP on the cell surface via Myr47-Bio+SA was far more efficient than that to scavenger receptor class B type 1 (SR-B1). Furthermore, liposomes bound to cell surface NTCP via Myr47-Bio+SA were endocytosed into cells after cells were cultured at 37 °C. However, this endocytosis was suppressed by 4 °C or cytochalasin B treatment. (4) Conclusions: This model system will be useful for not only analyzing HBV entry mechanisms but also screening substances to prevent HBV infection. Full article
(This article belongs to the Special Issue State-of-the-Art Hepatitis Research in 2022)
Show Figures

Figure 1

13 pages, 2380 KB  
Article
Portulaca oleracea L. Extract Regulates Hepatic Cholesterol Metabolism via the AMPK/MicroRNA-33/34a Pathway in Rats Fed a High-Cholesterol Diet
by Sojeong Jang, Mak-Soon Lee, Sun-A Kang, Chong-Tai Kim and Yangha Kim
Nutrients 2022, 14(16), 3330; https://doi.org/10.3390/nu14163330 - 14 Aug 2022
Cited by 18 | Viewed by 3455
Abstract
This study examined the effect of extruded Portulaca oleracea L. extract (PE) in rats fed a high-cholesterol diet through the AMP-activated protein kinase (AMPK) and microRNA (miR)-33/34a pathway. Sprague–Dawley rats were randomized into three groups and fed either a standard diet (SD), a [...] Read more.
This study examined the effect of extruded Portulaca oleracea L. extract (PE) in rats fed a high-cholesterol diet through the AMP-activated protein kinase (AMPK) and microRNA (miR)-33/34a pathway. Sprague–Dawley rats were randomized into three groups and fed either a standard diet (SD), a high-cholesterol diet containing 1% cholesterol and 0.5% cholic acid (HC), or an HC diet containing 0.8% PE for 4 weeks. PE supplementation improved serum, liver, and fecal lipid profiles. PE upregulated the expression of genes involved in cholesterol efflux and bile acids’ synthesis such as liver X receptor alpha (LXRα), ATP-binding cassette subfamily G5/G8 (ABCG5/8), and cholesterol 7 alpha-hydroxylase (CYP7A1), and downregulated farnesoid X receptor (FXR) in the liver. In addition, hepatic gene expression levels of apolipoprotein A-l (apoA-1), paraoxonase 1 (PON1), ATP-binding cassette subfamily A1/G1 (ABCA1/G1), lecithin-cholesterol acyltransferase (LCAT), and scavenger receptor class B type 1 (SR-B1), which are related to serum high-density lipoprotein cholesterol metabolism, were upregulated by PE. Furthermore, hepatic AMPK activity in the PE group was higher than in the HC group, and miR-33/34a expression levels were suppressed. These results suggest that PE improves the cholesterol metabolism by modulating AMPK activation and miR-33/34a expression in the liver. Full article
(This article belongs to the Section Nutrition and Metabolism)
Show Figures

Figure 1

23 pages, 5637 KB  
Article
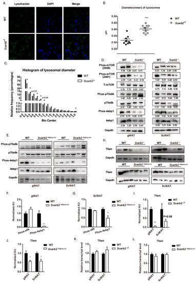
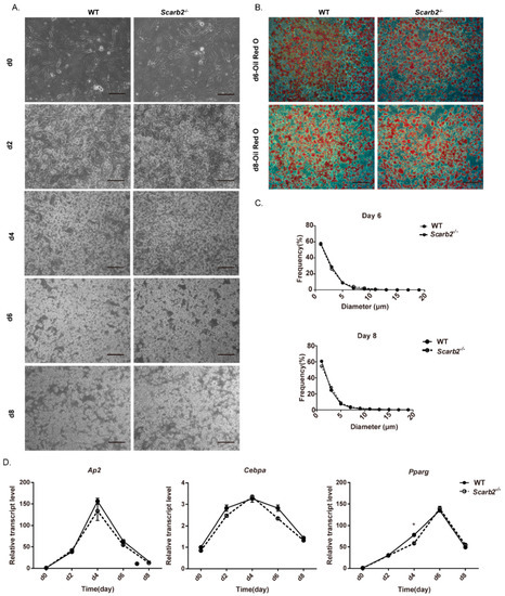
The Deficiency of SCARB2/LIMP-2 Impairs Metabolism via Disrupted mTORC1-Dependent Mitochondrial OXPHOS
by Yujie Zou, Jingwen Pei, Yushu Wang, Qin Chen, Minli Sun, Lulu Kang, Xuyuan Zhang, Liguo Zhang, Xiang Gao and Zhaoyu Lin
Int. J. Mol. Sci. 2022, 23(15), 8634; https://doi.org/10.3390/ijms23158634 - 3 Aug 2022
Cited by 10 | Viewed by 4597
Abstract
Deficiency in scavenger receptor class B, member 2 (SCARB2) is related to both Gaucher disease (GD) and Parkinson’s disease (PD), which are both neurodegenerative-related diseases without cure. Although both diseases lead to weight loss, which affects the quality of life and the progress [...] Read more.
Deficiency in scavenger receptor class B, member 2 (SCARB2) is related to both Gaucher disease (GD) and Parkinson’s disease (PD), which are both neurodegenerative-related diseases without cure. Although both diseases lead to weight loss, which affects the quality of life and the progress of diseases, the underlying molecular mechanism is still unclear. In this study, we found that Scarb2−/− mice showed significantly reduced lipid storage in white fat tissues (WAT) compared to WT mice on a regular chow diet. However, the phenotype is independent of heat production, activity, food intake or energy absorption. Furthermore, adipocyte differentiation and cholesterol homeostasis were unaffected. We found that the impaired lipid accumulation of Adiponectin-cre; Scarb2fl/fl mice was due to the imbalance between glycolysis and oxidative phosphorylation (OXPHOS). Mechanistically, the mechanistic target of rapamycin complex 1 (mTORC1)/ eukaryotic translation initiation factor 4E binding protein 1 (4E-BP1) pathway was down-regulated in Scarb2 deficient adipocytes, leading to impaired mitochondrial respiration and enhanced glycolysis. Altogether, we reveal the role of SCARB2 in metabolism regulation besides the nervous system, which provides a theoretical basis for weight loss treatment of patients with neurodegenerative diseases. Full article
(This article belongs to the Section Molecular Endocrinology and Metabolism)
Show Figures

Figure 1

15 pages, 919 KB  
Review
Human Placental Intracellular Cholesterol Transport: A Focus on Lysosomal and Mitochondrial Dysfunction and Oxidative Stress
by Maria Jose Yañez and Andrea Leiva
Antioxidants 2022, 11(3), 500; https://doi.org/10.3390/antiox11030500 - 4 Mar 2022
Cited by 25 | Viewed by 4992
Abstract
The placenta participates in cholesterol biosynthesis and metabolism and regulates exchange between the maternal and fetal compartments. The fetus has high cholesterol requirements, and it is taken up and synthesized at elevated rates during pregnancy. In placental cells, the major source of cholesterol [...] Read more.
The placenta participates in cholesterol biosynthesis and metabolism and regulates exchange between the maternal and fetal compartments. The fetus has high cholesterol requirements, and it is taken up and synthesized at elevated rates during pregnancy. In placental cells, the major source of cholesterol is the internalization of lipoprotein particles from maternal circulation by mechanisms that are not fully understood. As in hepatocytes, syncytiotrophoblast uptake of lipoprotein cholesterol involves lipoprotein receptors such as low-density lipoprotein receptor (LDLR) and scavenger receptor class B type I (SR-BI). Efflux outside the cells requires proteins such as the ATP-binding cassette (ABC) transporters ABCA1 and ABCG1. However, mechanisms associated with intracellular traffic of cholesterol in syncytiotrophoblasts are mostly unknown. In hepatocytes, uptaken cholesterol is transported to acidic late endosomes (LE) and lysosomes (LY). Proteins such as Niemann–Pick type C 1 (NPC1), NPC2, and StAR related lipid transfer domain containing 3 (STARD3) are required for cholesterol exit from the LE/LY. These proteins transfer cholesterol from the lumen of the LE/LY into the LE/LY-limiting membrane and then export it to the endoplasmic reticulum, mitochondria, or plasma membrane. Although the production, metabolism, and transport of cholesterol in placental cells are well explored, there is little information on the role of proteins related to intracellular cholesterol traffic in placental cells during physiological or pathological pregnancies. Such studies would be relevant for understanding fetal and placental cholesterol management. Oxidative stress, induced by generating excess reactive oxygen species (ROS), plays a critical role in regulating various cellular and biological functions and has emerged as a critical common mechanism after lysosomal and mitochondrial dysfunction. This review discusses the role of cholesterol, lysosomal and mitochondrial dysfunction, and ROS in the development and progression of hypercholesterolemic pregnancies. Full article
(This article belongs to the Special Issue Oxidative Stress, Pregnancy and Pregnancy-Related Diseases)
Show Figures

Figure 1

14 pages, 2893 KB  
Article
Binding of Hepatitis B Virus Pre-S1 Domain-Derived Synthetic Myristoylated Peptide to Scavenger Receptor Class B Type 1 with Differential Properties from Sodium Taurocholate Cotransporting Polypeptide
by Shuji Hinuma and Shun’ichi Kuroda
Viruses 2022, 14(1), 105; https://doi.org/10.3390/v14010105 - 7 Jan 2022
Cited by 5 | Viewed by 3487
Abstract
(1) Background: The myristoylated pre-S1 peptide (Myr47) synthesized to mimic pre-S1 domain (2-48) in large (L) surface protein of hepatitis B virus (HBV) prevents HBV infection to hepatocytes by binding to sodium taurocholate cotransporting polypeptide (NTCP). We previously demonstrated that yeast-derived nanoparticles containing [...] Read more.
(1) Background: The myristoylated pre-S1 peptide (Myr47) synthesized to mimic pre-S1 domain (2-48) in large (L) surface protein of hepatitis B virus (HBV) prevents HBV infection to hepatocytes by binding to sodium taurocholate cotransporting polypeptide (NTCP). We previously demonstrated that yeast-derived nanoparticles containing L protein (bio-nanocapsules: BNCs) bind scavenger receptor class B type 1 (SR-B1). In this study, we examined the binding of Mry47 to SR-B1. (2) Methods: The binding and endocytosis of fluorescence-labeled Myr47 to SR-B1 (and its mutants)-green fluorescence protein (GFP) fusion proteins expressed in HEK293T cells were analyzed using flow cytometry and laser scanning microscopy (LSM). Various ligand-binding properties were compared between SR-B1-GFP and NTCP-GFP. Furthermore, the binding of biotinylated Myr47 to SR-B1-GFP expressed on HEK293T cells was analyzed via pull-down assays using a crosslinker and streptavidin-conjugated beads. (3) Conclusions: SR-B1 bound not only Myr47 but also its myristoylated analog and BNCs, but failed to bind a peptide without myristoylation. However, NTCP only bound Myr47 among the ligands tested. Studies using SR-B1 mutants suggested that both BNCs and Myr47 bind to similar sites of SR-B1. Crosslinking studies indicated that Myr47 binds preferentially SR-B1 multimer than monomer in both HEK293T and HepG2 cells. Full article
(This article belongs to the Section Human Virology and Viral Diseases)
Show Figures

Figure 1

15 pages, 2184 KB  
Article
Interaction between Flavonoids and Carotenoids on Ameliorating Oxidative Stress and Cellular Uptake in Different Cells
by Xuan Chen, Zeyuan Deng, Liufeng Zheng, Bing Zhang, Ting Luo and Hongyan Li
Foods 2021, 10(12), 3096; https://doi.org/10.3390/foods10123096 - 14 Dec 2021
Cited by 24 | Viewed by 5151
Abstract
Flavonoids (quercetin, luteolin) and carotenoids (lycopene, lutein) were combined at different molecular ratios in a total concentration of 8 μM to investigate their antioxidant interactions. Cellular uptake of carotenoids, the expression of carotenoid transporters, the ROS scavenging ability, and antioxidant enzymes activities were [...] Read more.
Flavonoids (quercetin, luteolin) and carotenoids (lycopene, lutein) were combined at different molecular ratios in a total concentration of 8 μM to investigate their antioxidant interactions. Cellular uptake of carotenoids, the expression of carotenoid transporters, the ROS scavenging ability, and antioxidant enzymes activities were compared in HUVEC, Caco-2, and L-02 cells. Combinations with flavonoids in the majority showed stronger antioxidant activity. Lycopene combined with quercetin at ratio 1:5 showed stronger ROS scavenging activities, increased 18, 12, and 12 Cellular antioxidant activity (CAA) units in HUVEC, Caco-2, and L-02 cells, respectively, and promoted SOD and CAT activities than individual component. The cell uptake of carotenoids was enhanced by flavonoids in antioxidant synergistic groups, while dampened by flavonoids in antagonistic groups in HUVEC cells. The synergistic group (lycopene:quercetin = 1:5) increased lycopene uptake by 271%, while antagonistic group (lutein:quercetin = 5:1) decreased lutein uptake by 17%. Flavonoids modulated the effects of carotenoids on the expression of active transporters scavenger receptor class B type I (SR-BI) or Niemann-Pick C1-like 1 (NPC1L1). The synergistic group (lycopene:quercetin = 1:5) increased the expression of SR-BI compared to individual lycopene treatment in HUVEC and Caco-2 cells. Thus, a diet rich in both flavonoids and lycopene possesses a great antioxidant activity, especially if a higher amount of flavonoids is included. Full article
(This article belongs to the Special Issue Active Ingredients Interactions in Natural Products from Foods)
Show Figures

Graphical abstract

22 pages, 1989 KB  
Review
Good Cholesterol Gone Bad? HDL and COVID-19
by George E. G. Kluck, Jeong-Ah Yoo, Emmanuel H. Sakarya and Bernardo L. Trigatti
Int. J. Mol. Sci. 2021, 22(19), 10182; https://doi.org/10.3390/ijms221910182 - 22 Sep 2021
Cited by 27 | Viewed by 7396
Abstract
The transmissible respiratory disease COVID-19, caused by the severe acute respiratory syndrome coronavirus 2 (SARS-CoV-2), has affected millions of people worldwide since its first reported outbreak in December of 2019 in Wuhan, China. Since then, multiple studies have shown an inverse correlation between [...] Read more.
The transmissible respiratory disease COVID-19, caused by the severe acute respiratory syndrome coronavirus 2 (SARS-CoV-2), has affected millions of people worldwide since its first reported outbreak in December of 2019 in Wuhan, China. Since then, multiple studies have shown an inverse correlation between the levels of high-density lipoprotein (HDL) particles and the severity of COVID-19, with low HDL levels being associated with an increased risk of severe outcomes. Some studies revealed that HDL binds to SARS-CoV-2 particles via the virus’s spike protein and, under certain conditions, such as low HDL particle concentrations, it facilitates SARS-CoV-2 binding to angiotensin-converting enzyme 2 (ACE2) and infection of host cells. Other studies, however, reported that HDL suppressed SARS-CoV-2 infection. In both cases, the ability of HDL to enhance or suppress virus infection appears to be dependent on the expression of the HDL receptor, namely, the Scavenger Receptor Class B type 1 (SR-B1), in the target cells. SR-B1 and HDL represent crucial mediators of cholesterol metabolism. Herein, we review the complex role of HDL and SR-B1 in SARS-CoV-2-induced disease. We also review recent advances in our understanding of HDL structure, properties, and function during SARS-CoV-2 infection and the resulting COVID-19 disease. Full article
(This article belongs to the Special Issue High-Density Lipoproteins in Non-cardiovascular Diseases)
Show Figures

Figure 1

37 pages, 1472 KB  
Perspective
Inhibition of Scavenger Receptor Class B Type 1 (SR-B1) Expression and Activity as a Potential Novel Target to Disrupt Cholesterol Availability in Castration-Resistant Prostate Cancer
by Mitali Pandey, Grace Cuddihy, Jacob A. Gordon, Michael E. Cox and Kishor M. Wasan
Pharmaceutics 2021, 13(9), 1509; https://doi.org/10.3390/pharmaceutics13091509 - 18 Sep 2021
Cited by 9 | Viewed by 6363
Abstract
There have been several studies that have linked elevated scavenger receptor class b type 1 (SR-B1) expression and activity to the development and progression of castration-resistant prostate cancer (CRPC). SR-B1 facilitates the influx of cholesterol to the cell from lipoproteins in systemic circulation. [...] Read more.
There have been several studies that have linked elevated scavenger receptor class b type 1 (SR-B1) expression and activity to the development and progression of castration-resistant prostate cancer (CRPC). SR-B1 facilitates the influx of cholesterol to the cell from lipoproteins in systemic circulation. This influx of cholesterol may be important for many cellular functions, including the synthesis of androgens. Castration-resistant prostate cancer tumors can synthesize androgens de novo to supplement the loss of exogenous sources often induced by androgen deprivation therapy. Silencing of SR-B1 may impact the ability of prostate cancer cells, particularly those of the castration-resistant state, to maintain the intracellular supply of androgens by removing a supply of cholesterol. SR-B1 expression is elevated in CRPC models and has been linked to poor survival of patients. The overarching belief has been that cholesterol modulation, through either synthesis or uptake inhibition, will impact essential signaling processes, impeding the proliferation of prostate cancer. The reduction in cellular cholesterol availability can impede prostate cancer proliferation through both decreased steroid synthesis and steroid-independent mechanisms, providing a potential therapeutic target for the treatment of prostate cancer. In this article, we discuss and highlight the work on SR-B1 as a potential novel drug target for CRPC management. Full article
(This article belongs to the Collection Pharmaceutical Sciences in Canada)
Show Figures

Figure 1

Back to TopTop