Sign in to use this feature.

Years

Between: -

Subjects

remove_circle_outline
remove_circle_outline
remove_circle_outline
remove_circle_outline
remove_circle_outline
remove_circle_outline
remove_circle_outline
remove_circle_outline
remove_circle_outline

Journals

remove_circle_outline
remove_circle_outline
remove_circle_outline
remove_circle_outline
remove_circle_outline
remove_circle_outline
remove_circle_outline
remove_circle_outline
remove_circle_outline
remove_circle_outline
remove_circle_outline
remove_circle_outline

Article Types

Countries / Regions

remove_circle_outline
remove_circle_outline
remove_circle_outline
remove_circle_outline
remove_circle_outline
remove_circle_outline
remove_circle_outline
remove_circle_outline

Search Results (3,324)

Search Parameters:
Keywords = RNA-sequencing (RNA-seq)

Order results
Result details
Results per page
Select all
Export citation of selected articles as:
17 pages, 5044 KB  
Article
The Complete Mitogenome of Two Trachinotus Species and a Phylogenetic Analysis of the Pompano Subfamily Trachinotinae
by Oscar David Albito Balcázar, Luan Rabelo, Emile Jeane Silva Menezes, Tibério Cesar Tortola Burlamaqui, Alexandre Aleixo, José Augusto Pires Bitencourt, Grazielle Gomes, Nils Edvin Asp Neto, Iracilda Sampaio and Marcelo Vallinoto
Diversity 2026, 18(2), 88; https://doi.org/10.3390/d18020088 (registering DOI) - 31 Jan 2026
Viewed by 53
Abstract
The marine fish genus Trachinotus (Carangidae: Trachinotinae) comprises species of considerable economic and ecological importance; however, a significant gap in genomic data has limited the understanding of its evolutionary history and systematics. To address this gap, we determined the complete mitochondrial genomes of [...] Read more.
The marine fish genus Trachinotus (Carangidae: Trachinotinae) comprises species of considerable economic and ecological importance; however, a significant gap in genomic data has limited the understanding of its evolutionary history and systematics. To address this gap, we determined the complete mitochondrial genomes of two key species, Trachinotus goodei (Palometa) and Trachinotus mookalee (Indian Pompano). The mitogenome of T. goodei was sequenced from genomic DNA and assembled de novo, whereas the T. mookalee mitogenome was assembled by mining publicly available RNA-Seq data, demonstrating a cost-effective approach for expanding genomic resources. The resulting mitogenomes were 16,547 bp and 16,545 bp long, respectively, and both presented conserved gene content (13 protein-coding genes, 22 tRNAs, 2 rRNAs) and organization typical of teleost fishes. Phylogenetic analysis incorporating these new genomes with those of four other Trachinotus species was performed via a concatenated dataset of 13 protein-coding genes. Maximum likelihood and Bayesian inference recovered Trachinotus as a strongly supported monophyletic group. The phylogeny revealed a fundamental and deeply divergent split between two major clades, one comprising species from the Atlantic Ocean and the other containing species from the Indo-Pacific. This robust biogeographic partition provides compelling evidence that allopatric speciation is a primary driver of diversification within the genus. Full article
(This article belongs to the Section Animal Diversity)
Show Figures

Figure 1

18 pages, 3807 KB  
Article
Obesity-Associated Gestational Diabetes Promotes Cellular Heterogeneity and Dysfunction in Neonatal Offspring-Islets
by Xiangju Cao, Jian Wang, Xinyu Jia, Shuai Yang, Yuan Wang and Lixia Ji
Nutrients 2026, 18(3), 464; https://doi.org/10.3390/nu18030464 - 30 Jan 2026
Viewed by 90
Abstract
Background/Objectives: Given the lack of clarity regarding how maternal overnutrition during pregnancy regulates offspring metabolic health, our study intends to explore the specific influences of maternal Western diet (WD) exposure on neonatal islet cell development and heterogeneity. Methods: Using a WD-induced [...] Read more.
Background/Objectives: Given the lack of clarity regarding how maternal overnutrition during pregnancy regulates offspring metabolic health, our study intends to explore the specific influences of maternal Western diet (WD) exposure on neonatal islet cell development and heterogeneity. Methods: Using a WD-induced gestational diabetes mellitus (GDM) rat model, we assessed glucose homeostasis via blood glucose and serum insulin levels. Target protein expression and islet function were evaluated using immunofluorescence and insulin secretion assays, respectively. To delineate alterations in cellular heterogeneity, we subsequently performed single-cell RNA sequencing (scRNA-seq) on isolated islet cells. Results: Maternal WD exposure induced significant glucose intolerance and insulin resistance, confirming GDM establishment. Their neonatal offspring consequently displayed disrupted glucose homeostasis, characterized by concurrent hypoglycemia, hyperinsulinemia, and enhanced insulin secretion. ScRNA-seq analysis further identified the enhanced endocrine cells in GDM-offspring islets, with imbalanced α/β-cell subsets—specifically, reduced immature α1/β1 subsets and expanded mature α2/β2/β3/β4 subsets, alongside upregulated expression of insulin- and glucagon-related genes (Ins1, Ins2, Gcg). Notably, β cells in GDM offspring displayed metabolic hyperactivity (enriched ribosomal and glycolytic pathways) with multiple organelle dysfunction, including mitochondrial swelling, cristae reduction, decreased membrane potential, and severe endoplasmic reticulum stress. Conclusions: The metabolic dysregulation of WD-induced GDM in maternal rats is transmitted to offspring, leading to disrupted neonatal α/β-cell subset balance and accelerated islet maturation. However, such excessive development comes at the cost of organelle damage in β cells. Our findings provide a molecular basis for mitigating the intergenerational transmission of diabetes through early nutritional interventions. Full article
(This article belongs to the Section Nutrition in Women)
Show Figures

Figure 1

10 pages, 3218 KB  
Communication
miR-195 and miR-549a Are Essential Biomarkers for Early-Onset Colorectal Cancer
by Jossimar Coronel-Hernández, Frida Rodríguez-Izquierdo, Berenice Carbajal-López, Eduardo O. Madrigal-Santillán, José Antonio Morales-González, Ayelén Xicohtencatl-Muñoz, Carlos Perez-Plasencia, Claudia M. García-Cuellar, German Calderillo-Ruiz and Yesennia Sánchez-Pérez
Int. J. Mol. Sci. 2026, 27(3), 1379; https://doi.org/10.3390/ijms27031379 - 30 Jan 2026
Viewed by 68
Abstract
Colorectal cancer (CRC) is one of the leading causes of mortality worldwide, with rising cases in individuals under 50 years old, classified as early-onset CRC (EO-CRC). EO-CRC is characterized by having clinical features related to a worse prognosis and outcome. This underscores the [...] Read more.
Colorectal cancer (CRC) is one of the leading causes of mortality worldwide, with rising cases in individuals under 50 years old, classified as early-onset CRC (EO-CRC). EO-CRC is characterized by having clinical features related to a worse prognosis and outcome. This underscores the critical need for early detection biomarkers. ncRNAs emerge as potential biomarkers for diagnosis, prognosis, and treatment response in other types of cancers. Sequencing data from the NCBI Bioproject PRJNA787417 were analyzed to identify differentially expressed miRNAs in early- and late-onset colorectal cancer (EO-CRC and LO-CRC). Differential expressions were assessed with a log fold change threshold of 1 and an adjusted p-value of 0.05. Predicted mRNA targets were identified via ENCORI and analyzed for pathway enrichment using the SHINYGO algorithm. RNA-seq analysis identified a 25-ncRNA EO-CRC signature, including hsa-miR-195 (downregulated) and hsa-miR-549a (upregulated), with enrichment analyses suggesting associations with MAPK, PI3K, VEGF, and KRAS pathways commonly linked to angiogenesis, migration, and invasion. This preliminary report highlights a 25-gene deregulated signature in EO-CRC, in which hsa-miR-195 and hsa-miR-549a emerge as biomarkers of clinical relevance, regulating key genes involved in angiogenesis, migration, and invasion. Their dysregulation could contribute to the aggressive clinical features and poor outcomes observed in EO-CRC. Full article
(This article belongs to the Special Issue Advances in Molecular Biomarkers in Cancer and Metabolic Diseases)
Show Figures

Figure 1

19 pages, 9823 KB  
Article
Hypoxia-Driven Pulmonary Adaptation in the Yak: A Homeostatic Mechanism Mediated by Cell Adhesion Molecules
by Huizhen Wang, Nating Huang, Xun Zhang, Jingqing Ma, Xiaorong Liu, Jiarui Chen and Qing Wei
Int. J. Mol. Sci. 2026, 27(3), 1368; https://doi.org/10.3390/ijms27031368 - 29 Jan 2026
Viewed by 88
Abstract
Cell adhesion molecules (CAMs) are key regulators of tissue structural integrity and functional coordination, yet their specific role in the adaptation of yak lung tissue to high-altitude hypoxia remains unelucidated. Thus, we employed transcriptomic sequencing (RNA-seq), molecular biology assays, and single-cell RNA-seq (scRNA-seq) [...] Read more.
Cell adhesion molecules (CAMs) are key regulators of tissue structural integrity and functional coordination, yet their specific role in the adaptation of yak lung tissue to high-altitude hypoxia remains unelucidated. Thus, we employed transcriptomic sequencing (RNA-seq), molecular biology assays, and single-cell RNA-seq (scRNA-seq) to analyze the expression characteristics of CAMs in yak lung tissues at high and low altitudes. Trypsin or collagenase digestion showed higher cell counts in high-altitude yak lungs (p < 0.05). RNA-seq analysis revealed significant enrichment of differentially expressed genes (DEGs) in adhesion-related pathways. Inductively coupled plasma mass spectrometry detected elevated Ca2+ levels in high-altitude yak lungs (p < 0.05). Quantitative real-time PCR (qRT-PCR) detection of key genes from five major families of CAMs revealed the downregulation of cadherin and integrin family-related genes, and upregulation of immunoglobulin superfamily-related genes, in high-altitude yak lungs (p < 0.05), corroborated by immunohistochemical (IHC) staining. A 10× scRNA-seq revealed adhesion changes in 9 of 15 lung cell subpopulations, with differentially expressed CAMs involving integrins. This study demonstrates that yak lung tissue establishes a sophisticated adhesive homeostasis through differential CAMs regulation. This strategy optimizes pulmonary immune responses and energy allocation, ensures structural integrity and functional coordination, and thereby facilitates superior acclimatization to higher-altitude hypoxia. Full article
(This article belongs to the Section Molecular Biology)
Show Figures

Figure 1

20 pages, 1315 KB  
Article
CELF1 Downregulation Promotes Cardiomyocyte Hypertrophy via Regulating Alternative Splicing of Tead1
by Lingjie Hu, Kaili Zhu, Siying Zeng, Yiqiao Liu, Shengqi Zhang and Le Ni
Genes 2026, 17(2), 159; https://doi.org/10.3390/genes17020159 - 29 Jan 2026
Viewed by 81
Abstract
Background/Objectives: The RNA-binding protein CELF1 is crucial for cardiac development, but its role in cardiomyocyte hypertrophy is unclear. This study investigates the effects of acute CELF1 knockdown on alternative splicing and hypertrophic growth in cardiomyocytes. Methods: Neonatal rat cardiomyocytes (NRCMs) were transfected with [...] Read more.
Background/Objectives: The RNA-binding protein CELF1 is crucial for cardiac development, but its role in cardiomyocyte hypertrophy is unclear. This study investigates the effects of acute CELF1 knockdown on alternative splicing and hypertrophic growth in cardiomyocytes. Methods: Neonatal rat cardiomyocytes (NRCMs) were transfected with two siRNAs targeting CELF1. Hypertrophy was assessed by cell size and expression of hypertrophic markers via qPCR and Western blot. RNA sequencing was performed in NRCMs to identify alternative splicing events. Tead1 function was tested by knockdown in NRCMs. Selected mechanistic assays were performed primarily in HeLa cells. Results: CELF1 knockdown in NRCMs increased cardiomyocyte size and upregulated hypertrophic markers, while its overexpression restored the phenotype. RNA-seq revealed that CELF1 knockdown alters the alternative splicing pattern. Specifically, the splicing of the transcription factor Tead1 shifted from the full-length long Tead1 isoform (Tead1-L) to the exon 4-skipped short isoform (Tead1-S). In HeLa cells, CELF1 interacted with hnRNPC, an m6A reader and splicing factor, and CELF1 perturbation correlated with changes in global m6A abundance. Conclusions: These findings suggest that CELF1 regulates hypertrophic phenotypes in cardiomyocytes and is associated with alternative splicing of Tead1. Full article
(This article belongs to the Section Human Genomics and Genetic Diseases)
22 pages, 4599 KB  
Article
Melatonin as a Potential Dietary Supplement to Counteract Glyphosate-Induced Decline in Honeybee Populations
by Wenyan Fan, Jingfei Cao, Xinyan Liang, Yiping Wang, Shuhuai Ge, Ting Ji and Jinglan Liu
Insects 2026, 17(2), 151; https://doi.org/10.3390/insects17020151 - 29 Jan 2026
Viewed by 116
Abstract
Due to their role as the main pollinators in agricultural environments, honeybees help improve crop quality and yield and also help maintain global and ecosystem biodiversity. However, pesticide exposure during foraging has resulted in declining honeybee populations, and there are increasing concerns about [...] Read more.
Due to their role as the main pollinators in agricultural environments, honeybees help improve crop quality and yield and also help maintain global and ecosystem biodiversity. However, pesticide exposure during foraging has resulted in declining honeybee populations, and there are increasing concerns about the potential adverse effects of the herbicide glyphosate (Gly) on honeybees. In this study, we show that exogenous melatonin (Mel) alleviated Gly toxicity in honeybees, and we investigated the mechanisms underlying Mel’s effects using RNA-seq and 16S rRNA sequencing. We show that the survival rate of honeybees exposed to Gly increased significantly after pretreatment with 10 mg/L exogenous Mel in the laboratory. RNA-seq showed that genes involved in immunity, digestion, the nervous system, carbohydrate and amino acid metabolism, and development were altered after Gly treatment; interestingly, pretreatment with Mel had a compensatory effect on transcription in response to Gly. 16S rRNA sequencing revealed that Mel treatment dramatically improved the abundance of lactic acid bacteria in honeybees. These findings reveal how melatonin protects honeybee intestines from glyphosate-induced damage, offering practical strategies for honeybee conservation. Full article
(This article belongs to the Topic Diversity of Insect-Associated Microorganisms)
Show Figures

Graphical abstract

26 pages, 5543 KB  
Article
Physiological and Transcriptomic Responses of Asterothamnus centraliasiaticus Leaves to Drought Stress
by Jiaojiao Pei and Ying Liu
Agronomy 2026, 16(3), 337; https://doi.org/10.3390/agronomy16030337 - 29 Jan 2026
Viewed by 121
Abstract
Asterothamnus centraliasiaticus is a key species within the desert ecosystems of the Qinghai–Tibet Plateau. To elucidate the physiological responses and underlying molecular mechanisms of drought tolerance in A. centraliasiaticus, this study employed high-throughput RNA sequencing of leaf tissues to identify key pathways [...] Read more.
Asterothamnus centraliasiaticus is a key species within the desert ecosystems of the Qinghai–Tibet Plateau. To elucidate the physiological responses and underlying molecular mechanisms of drought tolerance in A. centraliasiaticus, this study employed high-throughput RNA sequencing of leaf tissues to identify key pathways and drought resistance-related genes associated with adaptation to water deficit conditions. Physiological analyses revealed that drought stress significantly enhanced the activities of antioxidant enzymes, increased the accumulation of osmotic adjustment substances and membrane damage indicators, and elevated relative electrical conductivity in leaves. In contrast, total ROS levels were significantly reduced under drought stress, indicating effective activation of antioxidant defense systems. Transcriptome analysis identified 15,010 differentially expressed genes (DEGs) in response to drought stress. GO and KEGG enrichment analyses revealed that these DEGs were predominantly involved in phenylpropanoid biosynthesis, plant hormone signal transduction, and zeatin biosynthesis pathways, which are closely associated with stress perception, signal transduction, and adaptive metabolic regulation. Moreover, qPCR validation of 15 randomly selected genes corroborated the RNA-seq results, confirming the reliability of the transcriptomic data. Collectively, these findings provide a valuable molecular framework for understanding drought response pathways and identifying drought resistance genes in A. centraliasiaticus, thereby offering theoretical support for future studies on xerophytic plant adaptation and molecular breeding for drought tolerance. Full article
Show Figures

Figure 1

20 pages, 2071 KB  
Article
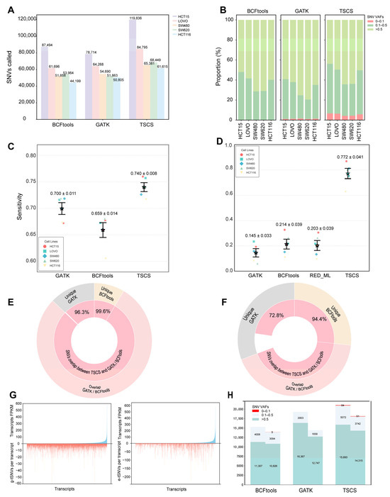
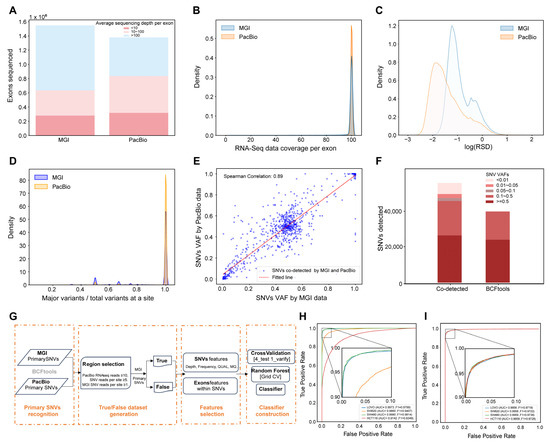
A Global Assessment of the Transcription-Dependent Single Nucleotide Variants Relies on the Characteristics of RNA-Sequencing Technologies
by Xia Zhang, Jiawei Liu, Yabing Zhu, Guixue Hou, Mingzhou Bai, Yuxin Li, Wenbo Cui and Siqi Liu
Biomolecules 2026, 16(2), 211; https://doi.org/10.3390/biom16020211 - 29 Jan 2026
Viewed by 201
Abstract
Single nucleotide variants (SNVs) are crucial in cancer occurrence and development. SNVs at the transcriptomic level generally come from genomic variants (g-tSNVs) and RNA editing (e-tSNVs). The types and quantities of e-tSNVs remain a subject of debate due to a relatively poor understanding [...] Read more.
Single nucleotide variants (SNVs) are crucial in cancer occurrence and development. SNVs at the transcriptomic level generally come from genomic variants (g-tSNVs) and RNA editing (e-tSNVs). The types and quantities of e-tSNVs remain a subject of debate due to a relatively poor understanding of RNA editing processes. Herein, we developed TSCS (Transcript SNVs Classifier relying on complementary sequencings), a machine learning classifier that integrates short-read (MGI) and long-read (PacBio) RNA-seq data to accurately distinguish true transcript SNVs using stringent criteria. Applied to five colorectal cancer cell lines (HCT15, LoVo, SW480, SW620, and HCT116), TSCS demonstrated superior accuracy and sensitivity, outperforming established tools (GATK, BCFtools, Longshot, RED_ML). It increased the total detected transcript SNVs by 31.83% on average, with g-tSNVs and e-tSNVs exceeding conventional methods by >1-fold and >2-fold, respectively. TSCS achieved mean recall rates of 75.3% for g-tSNVs and 77.2% for e-tSNVs. Notably, for the first time, e-tSNVs were found in a relatively large proportion of total transcript SNVs in cancer cell lines, approximately 40%. Of the identified e-tSNVs, 80% were attributed to the known RNA editing, but the other e-tSNVs did not fall into any known category. Importantly, the e-tSNVs uniquely detected in this study showed distinct patterns in SNV types and genomic locations. Additionally, the transcript SNVs called by TSCS were partially confirmed using experimental approaches, such as Sanger sequencing, RNC-seq, and mass spectrometry. This study lays the foundation for surveying and appraising the cancer-related e-tSNVs. Full article
(This article belongs to the Special Issue Cancer Biology: Machine Learning and Bioinformatics)
Show Figures

Graphical abstract

20 pages, 3286 KB  
Article
Deciphering the ceRNA Network in Alfalfa: Insights into Cold Stress Tolerance Mechanisms
by Lin Zhu, Yujie Zhao, Maowei Guo, Jie Bai, Liangbin Zhang and Zhiyong Li
Biomolecules 2026, 16(2), 208; https://doi.org/10.3390/biom16020208 - 28 Jan 2026
Viewed by 143
Abstract
Abiotic stress of cold is one of the limitation factors that hinder the production of alfalfa (Medicago sativa). Although there are a large number of studies suggesting that non-coding RNAs (ncRNAs) play an important role in plant response to abiotic stress, [...] Read more.
Abiotic stress of cold is one of the limitation factors that hinder the production of alfalfa (Medicago sativa). Although there are a large number of studies suggesting that non-coding RNAs (ncRNAs) play an important role in plant response to abiotic stress, the mechanism by which ncRNAs and competing endogenous RNAs (ceRNAs) influence the low-temperature tolerance of alfalfa remains understudied. In this study, we integrated whole-transcriptome RNA-seq and genome-wide association studies (GWASs) to identify cold stress-related metabolic pathways and candidate genes, differentially expressed (DE) mRNAs, microRNAs (miRNAs), long non-coding RNAs (lncRNAs), and circular RNAs (circRNAs). Degradome sequencing was used to verify the ceRNA network under cold stress. A total of 46,936 DEmRNAs were identified. Ribosome (ko03010), amino sugar and nucleotide sugar metabolism (ko00520), ribosome biogenesis in eukaryotes (ko03008), circadian rhythm–plant (ko00270), and starch and sucrose metabolism (ko00500) were the top five KEGG terms with the highest p-value, enriching the most number of DEmRNAs. MS.gene53818 (MsUAM1) was considered to be the critical candidate gene for alfalfa response to cold stress by conjoint analysis of GWASs and DEmRNAs. A total of 223 DEmiRNAs, 1852 DElncRNAs, and 13 DEcircRNAs were identified under cold stress. Functional analysis indicates that they play important roles in GO terms such as leaf development (GO:0048366), DNA-binding transcription factor activity (GO:0003700), central vacuole (GO:0042807), response to auxin (GO:0009733), and water channel activity (GO:0015250), as well as in KEGG pathways such as plant hormone signal transduction, starch and sucrose metabolism, and flavone and flavonol biosynthesis (ko00944). A ceRNA network comprising 28 DElncRNAs, 8 DEcircRNAs, 11 DEmiRNAs, and 23 DEmRNA triplets was constructed. In this study, mRNAs and ncRNAs were identified that may be involved in alfalfa’s response to cold stress, and a ceRNA regulatory network related to cold stress was established, providing valuable genic resources for further research on the molecular mechanisms underlying alfalfa cold stress. Full article
Show Figures

Figure 1

25 pages, 12731 KB  
Article
Single-Cell RNA-Seq Profiling of Transposable Element Expression in Human Peripheral Blood Cells During Viral Infections
by Oleg D. Fateev, Vasily E. Akimov, Olga V. Glushkova, Aleksandr V. Bolbat, Azat V. Abdullatypov, Olga A. Antonova, Vladimir V. Shiryagin, Nikolai A. Bugaev-Makarovsky, Vladimir S. Yudin, Anton A. Keskinov, Sergei M. Yudin, Dmitriy V. Svetlichny and Veronika I. Skvortsova
Int. J. Mol. Sci. 2026, 27(3), 1286; https://doi.org/10.3390/ijms27031286 - 28 Jan 2026
Viewed by 183
Abstract
Transposable elements (TEs) are key regulators of immunity in both health and disease. It has been proven that the activity and transcriptional expression levels of TEs increase during viral infections, correlating with the antiviral response. This study investigates non-LTR TE (LINE, SINE, and [...] Read more.
Transposable elements (TEs) are key regulators of immunity in both health and disease. It has been proven that the activity and transcriptional expression levels of TEs increase during viral infections, correlating with the antiviral response. This study investigates non-LTR TE (LINE, SINE, and SVA) transcriptomic signatures in human PBMCs during infections caused by influenza A virus, HIV, and SARS-CoV-2 (Delta/Omicron variants) using single-cell RNA sequencing (scRNA-seq) data from 98 patients. In the HIV and SARS-CoV-2 patient cohorts, unique cell-specific TE expression patterns were identified that allow for the differentiation of disease severity, prediction of disease progression, and assessment of the therapy’s efficacy. The expression of LINE elements was found to be more dependent on the nature and course of the disease than that of SINE elements. The most variable TE expression profile was observed in precursor cytotoxic T-lymphocytes (T CD8+ Naive cells), which depended on the virus type and the severity of the viral disease. For this cell type, a bioinformatic analysis of the co-expression regulation of TE transcriptional networks and transcription factors during viral infections was performed. This analysis identified key players among those most involved in virus-specific responses, which could serve as diagnostic biomarkers or therapeutic targets for treating diseases caused by influenza A virus, HIV, and SARS-CoV-2. This work confirms the involvement of non-LTR TEs in mediating antiviral responses. Further research into the mechanisms of TE participation in antiviral defense is necessary to recommend them as potential biomarkers for the diagnosis, monitoring, and assessment of antiviral therapy, or as therapeutic targets for viral infections of various origins. Full article
(This article belongs to the Section Molecular Biology)
Show Figures

Figure 1

17 pages, 2245 KB  
Article
Identification of HMCES as the Core Genetic Determinant Underlying the xhs1 Radiosensitivity Locus in LEA/LEC Rats
by Eisuke Hishida, Masaki Watanabe, Takeru Sasaki, Tatsuya Ashida, Keisuke Shimada, Tadashi Okamura, Takashi Agui and Nobuya Sasaki
Int. J. Mol. Sci. 2026, 27(3), 1278; https://doi.org/10.3390/ijms27031278 - 27 Jan 2026
Viewed by 119
Abstract
Genomic instability caused by defective DNA double-strand break (DSB) repair is a key determinant of cellular radiosensitivity. The Long–Evans cinnamon (LEC) rat is a rare naturally occurring model with marked radiosensitivity, and a major quantitative trait locus, X-ray hypersensitivity 1 (xhs1), [...] Read more.
Genomic instability caused by defective DNA double-strand break (DSB) repair is a key determinant of cellular radiosensitivity. The Long–Evans cinnamon (LEC) rat is a rare naturally occurring model with marked radiosensitivity, and a major quantitative trait locus, X-ray hypersensitivity 1 (xhs1), has been mapped to rat chromosome 4; however, the causal mechanism has remained unclear. Here, we investigated the cellular and molecular basis of xhs1-associated radiosensitivity using LEA and LEC rat-derived cells and human cultured cells. Exploratory RNA-seq of pre-hepatitic liver tissue identified a sequence variant within the Hmces transcript in LEC rats. Consistently, HMCES protein levels were markedly reduced in multiple tissues and liver-derived cell lines from LEC rats. Functional analyses showed that reduced HMCES activity prolonged γH2AX signaling after X-ray irradiation, indicating delayed DSB resolution. Clonogenic survival assays demonstrated increased radiosensitivity in HMCES-deficient cells, which was partially rescued by restoring HMCES expression in stable LEA/LEC lines. Moreover, pimEJ5GFP reporter assays revealed significantly decreased end-joining repair activity in HMCES-knockout human cells. Together, these results establish HMCES as a critical mediator of DSB repair and cellular radioresistance, identify HMCES dysfunction as a core genetic determinant underlying xhs1-associated radiosensitivity, and provide mechanistic insight into radiation response architecture in a naturally occurring radiosensitive model. Full article
(This article belongs to the Special Issue Advances in Animal Molecular Genetics)
Show Figures

Figure 1

23 pages, 2409 KB  
Article
Mining Differentially Expressed Genes in the Marine Free-Living Flatworm Macrostomum lignano Under Aneuploidy-Driven Ploidy Changes
by Kira S. Zadesenets, Nikita I. Ershov, Natalya P. Bondar, Konstantin E. Orishchenko and Nikolay B. Rubtsov
Cells 2026, 15(3), 245; https://doi.org/10.3390/cells15030245 - 27 Jan 2026
Viewed by 126
Abstract
Whole-genome duplication (WGD) is a powerful evolutionary force, yet the mechanisms by which neopolyploids achieve transcriptomic stability and phenotypic success remain poorly understood. This study investigated the phenotypic and transcriptomic consequences of ploidy changes in the flatworm Macrostomum lignano, a “successful” neopolyploid [...] Read more.
Whole-genome duplication (WGD) is a powerful evolutionary force, yet the mechanisms by which neopolyploids achieve transcriptomic stability and phenotypic success remain poorly understood. This study investigated the phenotypic and transcriptomic consequences of ploidy changes in the flatworm Macrostomum lignano, a “successful” neopolyploid model. We exploited two established sublines derived from the inbred DV1 line: the euploid DV1_8 (hidden tetraploid, SSL1L2) and the aneuploid DV1_10 (hidden hexaploid, SSL1L1L2L2). By integrating whole-genome sequencing (WGS)-informed normalization with RNA-seq analysis, we differentiated true regulatory shifts from gene-dosage effects. We revealed that while most genes scale linearly with ploidy, 1308 genes exhibited a nonlinear aneuploidy-induced transcriptional response. The remarkable trans-acting effects were observed across subgenome S encoded by disomic small chromosomes. Differentially expressed genes (DEGs) were enriched in pathways essential for homeostasis and growth: mTOR signaling, ubiquitin-mediated proteolysis, and the Hippo/Wnt pathways. Phenotypes of the DV1_10 worms exhibited increased body size, enhanced cell proliferation, and higher viability in comparison to the DV1_8 worms (60.25% vs. 21.5%). These findings suggest that M. lignano possesses mechanisms for dosage compensation to mitigate the deleterious effects of aneuploidy. Ultimately, this study demonstrates how genomic plasticity and rewiring of the transcriptome may facilitate the evolutionary success of animal neopolyploids. Full article
Show Figures

Figure 1

24 pages, 8644 KB  
Article
Integrated Volatile Metabolome and Transcriptome Analysis Provides Insights into Floral Aroma Biosynthesis in Waterlilies (Nymphaea L.)
by Qun Su, Fengshun Wang, Jiahui Zhao, Jianxun Lu, Hongyan Wang, Yanfei La, Zhenglin Wan, Yuling Lin, Min Tian, Lingyun Wang and Zhongxiong Lai
Plants 2026, 15(3), 384; https://doi.org/10.3390/plants15030384 - 27 Jan 2026
Viewed by 149
Abstract
Waterlily (Nymphaea L.), a globally renowned aquatic ornamental plant, is prized for its aesthetic flowers and intense floral fragrance. However, the molecular mechanisms underlying floral scent biosynthesis in waterlily remain poorly characterized, and integrated analyses of dynamic volatile emission patterns and their [...] Read more.
Waterlily (Nymphaea L.), a globally renowned aquatic ornamental plant, is prized for its aesthetic flowers and intense floral fragrance. However, the molecular mechanisms underlying floral scent biosynthesis in waterlily remain poorly characterized, and integrated analyses of dynamic volatile emission patterns and their associated biosynthetic pathways are lacking. In this study, we combined headspace solid-phase microextraction/gas chromatography–mass spectrometry (HS-SPME/GC-MS) with transcriptome sequencing (RNA-seq) to investigate the composition, emission dynamics, and biosynthesis of volatile organic compounds (VOCs) in the stamens of Nymphaea ‘Paul Stetson’ across three developmental stages. A total of 671 VOCs, classified into 14 categories, were identified. Transcriptome analysis revealed 47,951 differentially expressed genes (DEGs). Integrative omics analysis demonstrated correlated DEGs and differentially accumulated volatiles were significantly enriched in pathways related to phenylpropanoid biosynthesis, terpenoid backbone biosynthesis, diterpenoid biosynthesis, and ubiquinone/other terpenoid-quinone biosynthesis. Five candidate functional genes exhibiting strong positive correlations with VOC accumulation levels were identified, three of which are implicated in terpenoid biosynthesis. These findings provide a theoretical foundation for elucidating aroma composition and biosynthesis in waterlily and offer novel avenues for the genetic improvement of fragrance traits for ornamental, beverage, and cosmetic applications. Full article
Show Figures

Figure 1

18 pages, 3671 KB  
Article
Physiological Changes and Transposition of Insertion Sequences in the dps-Double-Knockout Mutant of Deinococcus geothermalis
by Yujin Park, Hyun Hee Lee, Eunjung Shin, Soyoung Jeong and Sung-Jae Lee
Int. J. Mol. Sci. 2026, 27(3), 1238; https://doi.org/10.3390/ijms27031238 - 26 Jan 2026
Viewed by 150
Abstract
DNA-protecting proteins (Dps) are crucial for safeguarding chromosomal DNA in starved cells during the stationary phase under stressful conditions. In previous research, the two Dps proteins in Deinococcus geothermalis, Dgeo_0257 (Dps3) and Dgeo_0281 (Dps1), were found to complement each other in protecting [...] Read more.
DNA-protecting proteins (Dps) are crucial for safeguarding chromosomal DNA in starved cells during the stationary phase under stressful conditions. In previous research, the two Dps proteins in Deinococcus geothermalis, Dgeo_0257 (Dps3) and Dgeo_0281 (Dps1), were found to complement each other in protecting DNA from oxidative damage. This study investigates the physiological changes and transposition of insertion sequences (ISs) in a double-knockout (DK) mutant lacking both dps genes. Comparisons between the wild-type and mutant strains revealed significant phenotypic differences in viability under oxidative stress conditions induced by hydrogen peroxide and ferrous ions, particularly during the stationary phase. Notably, oxidative stress triggered the transposition of the IS families IS701 and IS5, with IS66 being transposed exclusively in the DK mutant into a gene encoding phytoene desaturase. Transcriptomic analysis using RNA-seq revealed substantial fold changes in gene expression across the genome. For example, the dgeo_1459–1460 gene cluster, which encodes a DUF421 domain-containing protein and a hypothetical protein, was highly upregulated under both oxidative and non-oxidative conditions. Interestingly, catalase, encoded by a single gene in D. geothermalis, was upregulated in the DK mutant during the stationary phase, with expression levels exceeding those observed in the single dps gene-deficient mutants. Conversely, a prominent downregulation of the Fur family regulator was detected. These findings highlight the growth phase-dependent physiological adaptation of the dps-DK mutant and reveal a novel IS transposition event of the ISBst12 group involving the IS66 family. Therefore, this study provides new observations into the influence of DNA-protective protein deficiency on oxidative stress responses and IS transposition in D. geothermalis, as well as the regulatory mechanisms of the catalase induction pathway, raising the need for further investigation into the role of OxyR. Full article
(This article belongs to the Section Molecular Microbiology)
Show Figures

Figure 1

16 pages, 3779 KB  
Article
The Analysis of Transcriptomes and Microorganisms Reveals Differences Between the Intestinal Segments of New Zealand Rabbits
by Die Tang, Shuangshuang Chen, Chuang Tang, Xiangyu Li, Mingzhou Li, Xuewei Li, Kai Zhang and Jideng Ma
Animals 2026, 16(3), 390; https://doi.org/10.3390/ani16030390 - 26 Jan 2026
Viewed by 172
Abstract
This study systematically characterized functional compartmentalization along the intestinal tract of New Zealand rabbits by analyzing mucosal tissue and luminal contents from distinct segments, including the duodenum, jejunum, ileum, cecum, and colon, using RNA-seq and 16S rRNA sequencing. Transcriptomic analysis revealed that differentially [...] Read more.
This study systematically characterized functional compartmentalization along the intestinal tract of New Zealand rabbits by analyzing mucosal tissue and luminal contents from distinct segments, including the duodenum, jejunum, ileum, cecum, and colon, using RNA-seq and 16S rRNA sequencing. Transcriptomic analysis revealed that differentially expressed genes identified between the small and large intestines were mainly enriched in digestion, absorption, and immune functions. Genes associated with the transport of amino acids, sugars, vitamins, and bile salts showed significantly higher expression in the small intestine, whereas genes related to water absorption, short-chain fatty acids (SCFAs), nucleotides, and metal ion transport were preferentially expressed in the large intestine. From an immunological perspective, genes involved in fungal responses were enriched in the small intestine, while bacterial response pathways and pattern recognition receptor (PRR) signaling genes were upregulated in the large intestine. Microbiota analysis demonstrated significantly greater diversity and abundance in the large intestine compared with the small intestine. Specifically, Proteobacteria and Actinobacteria were enriched in the small intestine, whereas Firmicutes, Verrucomicrobia, and Bacteroidetes dominated the large intestine. Correlation analysis further identified significant associations between gut microbiota composition and host genes involved in nutrient digestion and absorption. Together, these findings provide transcriptome-based evidence for regional specialization of nutrient transport, immune responses, and microbial ecology along the rabbit intestine. Full article
(This article belongs to the Section Animal Genetics and Genomics)
Show Figures

Figure 1

Back to TopTop