Sign in to use this feature.

Years

Between: -

Subjects

remove_circle_outline
remove_circle_outline
remove_circle_outline
remove_circle_outline

Journals

Article Types

Countries / Regions

Search Results (13)

Search Parameters:
Keywords = PmMYB21

Order results
Result details
Results per page
Select all
Export citation of selected articles as:
21 pages, 7215 KB  
Article
Transcriptome Profiling Reveals Mungbean Defense Mechanisms Against Powdery Mildew
by Sukanya Inthaisong, Pakpoom Boonchuen, Akkawat Tharapreuksapong, Panlada Tittabutr, Neung Teaumroong and Piyada Alisha Tantasawat
Agronomy 2025, 15(8), 1871; https://doi.org/10.3390/agronomy15081871 - 1 Aug 2025
Viewed by 765
Abstract
Powdery mildew (PM), caused by Sphaerotheca phaseoli, severely threatens mungbean (Vigna radiata) productivity and quality, yet the molecular basis of resistance remains poorly defined. This study employed transcriptome profiling to compare defense responses in a resistant genotype, SUPER5, and a [...] Read more.
Powdery mildew (PM), caused by Sphaerotheca phaseoli, severely threatens mungbean (Vigna radiata) productivity and quality, yet the molecular basis of resistance remains poorly defined. This study employed transcriptome profiling to compare defense responses in a resistant genotype, SUPER5, and a susceptible variety, CN84-1, following pathogen infection. A total of 1755 differentially expressed genes (DEGs) were identified, with SUPER5 exhibiting strong upregulation of genes encoding pathogenesis-related (PR) proteins, disease resistance proteins, and key transcription factors. Notably, genes involved in phenylpropanoid and flavonoid biosynthesis, pathways associated with antimicrobial compound and lignin production, were markedly induced in SUPER5. In contrast, CN84-1 showed limited activation of defense genes and downregulation of essential regulators such as MYB14. Gene ontology (GO) and Kyoto Encyclopedia of Genes and Genomes (KEGG) enrichment analyses highlighted the involvement of plant–pathogen interaction pathways, MAPK signaling, and reactive oxygen species (ROS) detoxification in the resistant response. Quantitative real-time PCR validated 11 candidate genes, including PAL3, PR2, GSO1, MLO12, and P21, which function in pathogen recognition, signaling, the biosynthesis of antimicrobial metabolites, the production of defense proteins, defense regulation, and the reinforcement of the cell wall. Co-expression network analysis revealed three major gene modules linked to flavonoid metabolism, chitinase activity, and responses to both abiotic and biotic stresses. These findings offer valuable molecular insights for breeding PM-resistant mungbean varieties. Full article
Show Figures

Figure 1

17 pages, 5171 KB  
Article
Transcription Factor and Protein Regulatory Network of PmACRE1 in Pinus massoniana Response to Pine Wilt Nematode Infection
by Wanfeng Xie, Xiaolin Lai, Yuxiao Wu, Zheyu Li, Jingwen Zhu, Yu Huang and Feiping Zhang
Plants 2024, 13(19), 2672; https://doi.org/10.3390/plants13192672 - 24 Sep 2024
Cited by 2 | Viewed by 4317
Abstract
Pine wilt disease, caused by Bursaphelenchus xylophilus, is a highly destructive and contagious forest affliction. Often termed the “cancer” of pine trees, it severely impacts the growth of Masson pine (Pinus massoniana). Previous studies have demonstrated that ectopic expression of [...] Read more.
Pine wilt disease, caused by Bursaphelenchus xylophilus, is a highly destructive and contagious forest affliction. Often termed the “cancer” of pine trees, it severely impacts the growth of Masson pine (Pinus massoniana). Previous studies have demonstrated that ectopic expression of the PmACRE1 gene from P. massoniana in Arabidopsis thaliana notably enhances resistance to pine wilt nematode infection. To further elucidate the transcriptional regulation and protein interactions of the PmACRE1 in P. massoniana in response to pine wilt nematode infection, we cloned a 1984 bp promoter fragment of the PmACRE1 gene, a transient expression vector was constructed by fusing this promoter with the reporter GFP gene, which successfully activated the GFP expression. DNA pull-down assays identified PmMYB8 as a trans-acting factor regulating PmACRE1 gene expression. Subsequently, we found that the PmACRE1 protein interacts with several proteins, including the ATP synthase CF1 α subunit, ATP synthase CF1 β subunit, extracellular calcium-sensing receptor (PmCAS), caffeoyl-CoA 3-O-methyltransferase (PmCCoAOMT), glutathione peroxidase, NAD+-dependent glyceraldehyde-3-phosphate dehydrogenase, phosphoglycerate kinase 1, cinnamyl alcohol dehydrogenase, auxin response factor 16, and dehydrin 1 protein. Bimolecular fluorescence complementation (BiFC) assays confirmed the interactions between PmACRE1 and PmCCoAOMT, as well as PmCAS proteins in vitro. These findings provide preliminary insights into the regulatory role of PmACRE1 in P. massoniana’s defense against pine wilt nematode infection. Full article
(This article belongs to the Special Issue Molecular Biology and Bioinformatics of Forest Trees)
Show Figures

Figure 1

11 pages, 2647 KB  
Article
Deciphering the Regulatory Mechanism of PmMYB21 in Early Flowering of Prunus mume through Dap-Seq and WGCNA Analysis
by Xi Yuan, Ran He, Hui Zhang, Dongyan Liu, Donghuan Liu, Zhihong Niu, Yu Zhang and Xinli Xia
Forests 2024, 15(8), 1300; https://doi.org/10.3390/f15081300 - 25 Jul 2024
Viewed by 1656
Abstract
Prunus mume Siebold & Zucc (mei) is a horticulturally important fruit tree that undergoes anthesis in winter. Therefore, its flowering process is challenged by low-temperatures conditions. The transcription factor (TF) MYB21 is pivotal in regulating the flowering process, and particularly functions in petal [...] Read more.
Prunus mume Siebold & Zucc (mei) is a horticulturally important fruit tree that undergoes anthesis in winter. Therefore, its flowering process is challenged by low-temperatures conditions. The transcription factor (TF) MYB21 is pivotal in regulating the flowering process, and particularly functions in petal expansion and filament elongation. However, the regulatory mechanism of PmMYB21 in mei remains unknown. To breed early-flowering cultivars, a deeper understanding of PmMYB21-regulated genes is essential. We employed DNA affinity purification sequencing (Dap-seq) to identify downstream genes bound by PmMYB21. The results revealed the promoter region is the primary binding region of PmMYB21, and the AGTTAGGTARR motif (motif1) is the predominant binding sequence type. Our analysis identified 8533 genes that are potentially bound by PmMYB21 with the motif1 sequence type, within the promoter region. These genes are involved in biological processes critical to flowering. Further refinement of candidate genes was achieved through Weighted Gene Co-expression Network Analysis (WGCNA), which identified the co-expressed genes of PmMYB21 during flowering activity. Integrating Dap-seq and WGCNA data, we narrowed down the candidate gene list to 54, with a focus on 4 MADS-box genes and 2 hormone signaling genes that are crucial to the flowering process under low-temperature conditions. This study offers valuable insights into the molecular underpinnings of PmMYB21’s role in the low-temperature flowering regulation of mei, paving the way for the development of new cultivars adapted to early blooming. Full article
(This article belongs to the Special Issue Abiotic and Biotic Stress Responses in Trees Species)
Show Figures

Figure 1

18 pages, 2596 KB  
Review
Urban Air Pollution and Plant Tolerance: Omics Responses to Ozone, Nitrogen Oxides, and Particulate Matter
by Maria Luisa Antenozio, Cristina Caissutti, Francesca Maria Caporusso, Davide Marzi and Patrizia Brunetti
Plants 2024, 13(15), 2027; https://doi.org/10.3390/plants13152027 - 24 Jul 2024
Cited by 10 | Viewed by 7343
Abstract
Urban air pollution is a crucial global challenge, mainly originating from urbanization and industrial activities, which are continuously increasing. Vegetation serves as a natural air filter for air pollution, but adverse effects on plant health, photosynthesis, and metabolism can occur. Recent omics technologies [...] Read more.
Urban air pollution is a crucial global challenge, mainly originating from urbanization and industrial activities, which are continuously increasing. Vegetation serves as a natural air filter for air pollution, but adverse effects on plant health, photosynthesis, and metabolism can occur. Recent omics technologies have revolutionized the study of molecular plant responses to air pollution, overcoming previous limitations. This review synthesizes the latest advancements in molecular plant responses to major air pollutants, emphasizing ozone (O3), nitrogen oxides (NOX), and particulate matter (PM) research. These pollutants induce stress responses common to other abiotic and biotic stresses, including the activation of reactive oxygen species (ROSs)-scavenging enzymes and hormone signaling pathways. New evidence has shown the central role of antioxidant phenolic compound biosynthesis, via the phenylpropanoid pathway, in air pollution stress responses. Transcription factors like WRKY, AP2/ERF, and MYB, which connect hormone signaling to antioxidant biosynthesis, were also affected. To date, research has predominantly focused on laboratory studies analyzing individual pollutants. This review highlights the need for comprehensive field studies and the identification of molecular tolerance traits, which are crucial for the identification of tolerant plant species, aimed at the development of sustainable nature-based solutions (NBSs) to mitigate urban air pollution. Full article
(This article belongs to the Special Issue The Molecular Basis of Plant Developmental Diversity)
Show Figures

Figure 1

14 pages, 18778 KB  
Article
Cloning and Functional Analysis of PmMYB45, a Transcription Factor in Pinus massoniana
by Manqing Peng, Yiyun Qin, Yuan He, Xin He, Jinfeng Zhang and Kongshu Ji
Forests 2024, 15(5), 814; https://doi.org/10.3390/f15050814 - 6 May 2024
Cited by 1 | Viewed by 1858
Abstract
MYB transcription factors (TFs) have been shown to be important regulators of plant growth and development, and the R2R3−MYB family plays an important role in the regulation of plant primary and secondary metabolism, growth, and development. In this study, the PmMYB45 gene sequence [...] Read more.
MYB transcription factors (TFs) have been shown to be important regulators of plant growth and development, and the R2R3−MYB family plays an important role in the regulation of plant primary and secondary metabolism, growth, and development. In this study, the PmMYB45 gene sequence was successfully cloned from Pinus massoniana, with an open reading frame of 1476 bp, encoding 491 amino acids. The results of subcellular localization and transcriptional self-activation showed that the gene was localized in the nucleus and was self-activating. qPCR showed that the highest expression of PmMYB45 was found in stems. PmMYB45 can promote lignin synthesis when overexpressed in tobacco. These results suggest that PmMYB45 promotes lignin synthesis by regulating the lignin biosynthesis pathway. These findings improve our understanding of the mechanism of lignin biosynthesis in P. massoniana and provide a basis for molecular breeding functions. It also provides insights into the role of the MYB transcription factor family in lignin accumulation. Full article
(This article belongs to the Section Genetics and Molecular Biology)
Show Figures

Figure 1

15 pages, 4400 KB  
Article
Integration of Metabolomic and Transcriptomic Analyses Reveals the Molecular Mechanisms of Flower Color Formation in Prunus mume
by Ruyi Wang, Xin Yang, Tao Wang, Baohui Li, Ping Li and Qin Zhang
Plants 2024, 13(8), 1077; https://doi.org/10.3390/plants13081077 - 11 Apr 2024
Cited by 7 | Viewed by 2709
Abstract
Flower color is an important trait that affects the economic value of Prunus mume, a famous ornamental plant in the Rosaceae family. P. mume with purple–red flowers is uniquely charming and highly favored in landscape applications. However, little is known about its [...] Read more.
Flower color is an important trait that affects the economic value of Prunus mume, a famous ornamental plant in the Rosaceae family. P. mume with purple–red flowers is uniquely charming and highly favored in landscape applications. However, little is known about its flower coloring mechanism, which stands as a critical obstacle on the path to innovative breeding for P. mume flower color. In this study, transcriptomic and targeted metabolomic analyses of purple–red P. mume and white P. mume were performed to elucidate the mechanism of flower color formation. In addition, the expression patterns of key genes were analyzed using an RT-qPCR experiment. The results showed that the differential metabolites were significantly enriched in the flavonoid synthesis pathway. A total of 14 anthocyanins emerged as the pivotal metabolites responsible for the differences in flower color between the two P. mume cultivars, comprising seven cyanidin derivatives, five pelargonium derivatives, and two paeoniflorin derivatives. Moreover, the results clarified that the metabolic pathway determining flower color in purple–red P. mume encompasses two distinct branches: cyanidin and pelargonidin, excluding the delphinidin branch. Additionally, through the integrated analysis of transcriptomic and metabolomic data, we identified 18 key genes responsible for anthocyanin regulation, thereby constructing the gene regulatory network for P. mume anthocyanin synthesis. Among them, ten genes (PmCHI, PmGT2, PmGT5, PmGST3, PmMYB17, PmMYB22, PmMYB23, PmbHLH4, PmbHLH10, and PmbHLH20) related to anthocyanin synthesis were significantly positively correlated with anthocyanin contents, indicating that they may be the key contributors to anthocyanin accumulation. Our investigation contributes a novel perspective to understanding the mechanisms responsible for flower color formation in P. mume. The findings of this study introduce novel strategies for molecular design breeding aimed at manipulating flower color in P. mume. Full article
(This article belongs to the Special Issue Flower Germplasm Resource and Genetic Breeding)
Show Figures

Figure 1

13 pages, 6107 KB  
Article
Cloning of PmMYB6 in Pinus massoniana and an Analysis of Its Function
by Yuan He, Qingqing Hao, Peizhen Chen, Yiyun Qin, Manqing Peng, Sheng Yao, Xin He, Qiong Yu, Romaric Hippolyte Agassin and Kongshu Ji
Int. J. Mol. Sci. 2023, 24(18), 13766; https://doi.org/10.3390/ijms241813766 - 6 Sep 2023
Cited by 6 | Viewed by 2566
Abstract
Phenylpropanoids are crucial for the growth and development of plants and their interaction with the environment. As key transcriptional regulators of plant growth and development, MYB-like transcription factors play a vital role in the biosynthesis of phenylpropanoid metabolites. In this study, we functionally [...] Read more.
Phenylpropanoids are crucial for the growth and development of plants and their interaction with the environment. As key transcriptional regulators of plant growth and development, MYB-like transcription factors play a vital role in the biosynthesis of phenylpropanoid metabolites. In this study, we functionally characterized PmMYB6, a Pinus massoniana gene that encodes an R2R3-MYB transcription factor. It was confirmed by qPCR that PmMYB6 was highly expressed in the flowers, xylem, and phloem of P. massoniana. By overexpressing PmMYB6 in tobacco and poplar, we found that transgenic plants had enlarged xylem, increased content of lignin and flavonoids, and up-regulated expression of several enzyme genes of the phenylpropane metabolism pathway to different degrees. The above research results indicate that PmMYB6 is involved in the metabolic flux distribution of different branches of the phenylpropane metabolic pathway, and the results may provide clues for the regulation of metabolic fluxes between flavonoids and the lignin biosynthesis pathways of P. massoniana, as well as provide a basis for the molecular breeding of P. massoniana. Full article
(This article belongs to the Collection Feature Papers in Molecular Plant Sciences)
Show Figures

Figure 1

18 pages, 2975 KB  
Article
Introgression of Heterotic Genomic Segments from Brassica carinata into Brassica juncea for Enhancing Productivity
by Prashant Vasisth, Naveen Singh, Omkar Maharudra Limbalkar, Mohit Sharma, Gokulan Dhanasekaran, Mohan Lal Meena, Priyanka Jain, Sarika Jaiswal, Mir Asif Iquebal, Anshul Watts, Kiran B. Gaikwad and Rajendra Singh
Plants 2023, 12(8), 1677; https://doi.org/10.3390/plants12081677 - 17 Apr 2023
Cited by 4 | Viewed by 2451
Abstract
Interspecific hybridization resulted in the creation of B. juncea introgression lines (ILs) generated from B. carinata with increased productivity and adaptability. Forty ILs were crossed with their respective B. juncea recipient parents to generate introgression line hybrids (ILHs) and the common tester (SEJ [...] Read more.
Interspecific hybridization resulted in the creation of B. juncea introgression lines (ILs) generated from B. carinata with increased productivity and adaptability. Forty ILs were crossed with their respective B. juncea recipient parents to generate introgression line hybrids (ILHs) and the common tester (SEJ 8) was used to generate test hybrids (THs). Mid-parent heterosis in ILHs and standard heterosis in THs were calculated for eight yield and yield-related traits. Heterotic genomic regions were dissected using ten ILs with significant mid-parent heterosis in ILHs and standard heterosis in THs for seed yield. A high level of heterosis for seed yield was contributed by 1000 seed weight (13.48%) in D31_ILHs and by total siliquae/plant (14.01%) and siliqua length (10.56%) in PM30_ILHs. The heterotic ILs of DRMRIJ 31 and Pusa Mustard 30 were examined using polymorphic SNPs between the parents, and a total of 254 and 335 introgressed heterotic segments were identified, respectively. This investigation discovered potential genes, viz., PUB10, glutathione S transferase, TT4, SGT, FLA3, AP2/ERF, SANT4, MYB, and UDP-glucosyl transferase 73B3 that were previously reported to regulate yield-related traits. The heterozygosity of the FLA3 gene significantly improved siliqua length and seeds per siliqua in ILHs of Pusa Mustard 30. This research proved that interspecific hybridization is an effective means of increasing the diversity of cultivated species by introducing new genetic variants and improving the level of heterosis. Full article
(This article belongs to the Special Issue Advances in Genetics and Breeding of Rapeseed (Brassica napus L.))
Show Figures

Figure 1

16 pages, 7407 KB  
Article
Transcriptome Identification of R2R3-MYB Gene Family Members in Pinus massoniana and PmMYB4 Response to Drought Stress
by Xuan Lou, Sheng Yao, Peizhen Chen, Dengbao Wang, Romaric Hippolyte Agassin, Yanqing Hou, Chi Zhang and Kongshu Ji
Forests 2023, 14(2), 410; https://doi.org/10.3390/f14020410 - 16 Feb 2023
Cited by 10 | Viewed by 3631
Abstract
One of the largest families of transcription factors in plants, the MYB transcription factors family (Myeloblastosis, MYB TF), plays a vital role in regulating plant biochemical and physiological processes. The role of MYB TF in coping with stresses, such as drought, salt and [...] Read more.
One of the largest families of transcription factors in plants, the MYB transcription factors family (Myeloblastosis, MYB TF), plays a vital role in regulating plant biochemical and physiological processes. The role of MYB TF in coping with stresses, such as drought, salt and cold, has been reported. Unfortunately, a comprehensive identification of R2R3-MYB TF in Masson pine (Pinus massoniana) has not been achieved. In this study, a total of 49 sequences were identified as R2R3-MYB TF. The structure, function and phylogenetic relationships of the conserved structural domains of Masson pine R2R3-MYB TF and Populus trichocarpa Torr. & A.Gray ex Hook. TFs were compared using bioinformatics tools. The results showed that Masson pine R2R3-MYB TF was divided into 24 groups, mainly located in the nucleus, and mostly lacking signal peptides and transmembrane structural domains with multiple phosphorylation sites. The drought stress-responsive R2R3-MYB gene, PmMYB4, was selected from the drought stress transcriptome based on analysis of the expression pattern and tissue specificity of PmMYB4 gene under abiotic stress using qPCR. The results showed that PmMYB4 can be involved in drought stress treatment through ABA signaling, as well as in multiple stress responses such as salt stress, and there were significant differences in the expression of PmMYB4 in the eight tissues. These results provide a reference scheme for the functional identification of R2R3-MYB transcription factors, which may be involved in plant responses to multiple stresses such as drought, and enrich our understanding of the functions of R2R3-MYB transcription factors in plants. Full article
(This article belongs to the Section Genetics and Molecular Biology)
Show Figures

Figure 1

22 pages, 3375 KB  
Article
Characterization and Interaction Analysis of the Secondary Cell Wall Synthesis-Related Transcription Factor PmMYB7 in Pinus massoniana Lamb.
by Peizhen Chen, Rong Li, Lingzhi Zhu, Qingqing Hao, Sheng Yao, Jiahe Liu and Kongshu Ji
Int. J. Mol. Sci. 2022, 23(4), 2079; https://doi.org/10.3390/ijms23042079 - 14 Feb 2022
Cited by 6 | Viewed by 4131
Abstract
In vascular plants, the importance of R2R3-myeloblastosis (R2R3-MYB) transcription factors (TFs) in the formation of secondary cell walls (SCWs) has long been a controversial topic due to the lack of empirical evidence of an association between TFs and downstream target genes. Here, we [...] Read more.
In vascular plants, the importance of R2R3-myeloblastosis (R2R3-MYB) transcription factors (TFs) in the formation of secondary cell walls (SCWs) has long been a controversial topic due to the lack of empirical evidence of an association between TFs and downstream target genes. Here, we found that the transcription factor PmMYB7, which belongs to the R2R3-MYB subfamily, is involved in lignin biosynthesis in Pinus massoniana. PmMYB7 was highly expressed in lignified tissues and upon abiotic stress. As a bait carrier, the PmMYB7 protein had no toxicity or autoactivation in the nucleus. Forty-seven proteins were screened from the P. massoniana yeast library. These proteins were predicted to be mainly involved in resistance, abiotic stress, cell wall biosynthesis, and cell development. We found that the PmMYB7 protein interacted with caffeoyl CoA 3-O-methyltransferase-2 (PmCCoAOMT2)—which is involved in lignin biosynthesis—but not with beta-1, 2-xylosyltransferase (PmXYXT1) yeast two-hybrid (Y2H) studies. Our in vivo coimmunoprecipitation (Co-IP) assay further showed that the PmMYB7 and PmCCoAOMT2 proteins could interact. Therefore, we concluded that PmMYB7 is an upstream TF that can interact with PmCCoAOMT2 in plant cells. These findings lay a foundation for further research on the function of PmMYB7, lignin biosynthesis and molecular breeding in P. massoniana. Full article
(This article belongs to the Collection The Plant Cell Walls and Their Impact on Plant Physiology)
Show Figures

Figure 1

15 pages, 3481 KB  
Article
PmMYB4, a Transcriptional Activator from Pinus massoniana, Regulates Secondary Cell Wall Formation and Lignin Biosynthesis
by Sheng Yao, Peizhen Chen, Ye Yu, Mengyang Zhang, Dengbao Wang, Jiahe Liu, Qingqing Hao and Kongshu Ji
Forests 2021, 12(12), 1618; https://doi.org/10.3390/f12121618 - 23 Nov 2021
Cited by 12 | Viewed by 3310
Abstract
Wood formation originates in the biosynthesis of lignin and further leads to secondary cell wall (SCW) biosynthesis in woody plants. Masson pine (Pinus massoniana Lamb) is an economically important industrial timber tree, and its wood yield affects the stable development of the [...] Read more.
Wood formation originates in the biosynthesis of lignin and further leads to secondary cell wall (SCW) biosynthesis in woody plants. Masson pine (Pinus massoniana Lamb) is an economically important industrial timber tree, and its wood yield affects the stable development of the paper industry. However, the regulatory mechanisms of SCW formation in Masson pine are still unclear. In this study, we characterized PmMYB4, which is a Pinus massoniana MYB gene involved in SCW biosynthesis. The open reading frame (ORF) of PmMYB4 was 1473 bp, which encoded a 490 aa protein and contained two distinctive R2 and R3 MYB domains. It was shown to be a transcription factor, with the highest expression in semi-lignified stems. We overexpressed PmMYB4 in tobacco. The results indicated that PmMYB4 overexpression increased lignin deposition, SCW thickness, and the expression of genes involved in SCW formation. Further analysis indicated that PmMYB4 bound to AC-box motifs and might directly activate the promoters of genes (PmPAL and PmCCoAOMT) involved in SCW biosynthesis. In addition, PmMYB4-OE(over expression) transgenic lines had higher lignin and cellulose contents and gene expression than control plants, indicating that PmMYB4 regulates SCW mainly by targeting lignin biosynthetic genes. In summary, this study illustrated the MYB-induced SCW mechanism in Masson pine and will facilitate enhanced lignin and cellulose synthesis in genetically engineered trees. Full article
(This article belongs to the Special Issue Tree Genetics: Molecular and Functional Characterization of Genes)
Show Figures

Figure 1

17 pages, 4198 KB  
Article
Uncovering miRNA-mRNA Regulatory Modules in Developing Xylem of Pinus massoniana via Small RNA and Degradome Sequencing
by Tengfei Shen, Mengxuan Xu, Haoran Qi, Yuanheng Feng, Zhangqi Yang and Meng Xu
Int. J. Mol. Sci. 2021, 22(18), 10154; https://doi.org/10.3390/ijms221810154 - 21 Sep 2021
Cited by 19 | Viewed by 3432
Abstract
Xylem is required for the growth and development of higher plants to provide water and mineral elements. The thickening of the xylem secondary cell wall (SCW) not only improves plant survival, but also provides raw materials for industrial production. Numerous studies have found [...] Read more.
Xylem is required for the growth and development of higher plants to provide water and mineral elements. The thickening of the xylem secondary cell wall (SCW) not only improves plant survival, but also provides raw materials for industrial production. Numerous studies have found that transcription factors and non-coding RNAs regulate the process of SCW thickening. Pinus massoniana is an important woody tree species in China and is widely used to produce materials for construction, furniture, and packaging. However, the target genes of microRNAs (miRNAs) in the developing xylem of P. massoniana are not known. In this study, a total of 25 conserved miRNAs and 173 novel miRNAs were identified via small RNA sequencing, and 58 differentially expressed miRNAs were identified between the developing xylem (PM_X) and protoplasts isolated from the developing xylem (PM_XP); 26 of these miRNAs were significantly up-regulated in PM_XP compared with PM_X, and 32 were significantly down-regulated. A total of 153 target genes of 20 conserved miRNAs and 712 target genes of 113 novel miRNAs were verified by degradome sequencing. There may be conserved miRNA-mRNA modules (miRNA-MYB, miRNA-ARF, and miRNA-LAC) involved in softwood and hardwood formation. The results of qRT-PCR-based parallel validation were in relatively high agreement. This study explored the potential regulatory network of miRNAs in the developing xylem of P. massoniana and provides new insights into wood formation in coniferous species. Full article
(This article belongs to the Special Issue Plant Non-coding RNAs in the Era of Biological Big Data)
Show Figures

Figure 1

19 pages, 5658 KB  
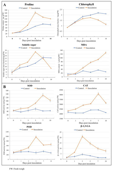
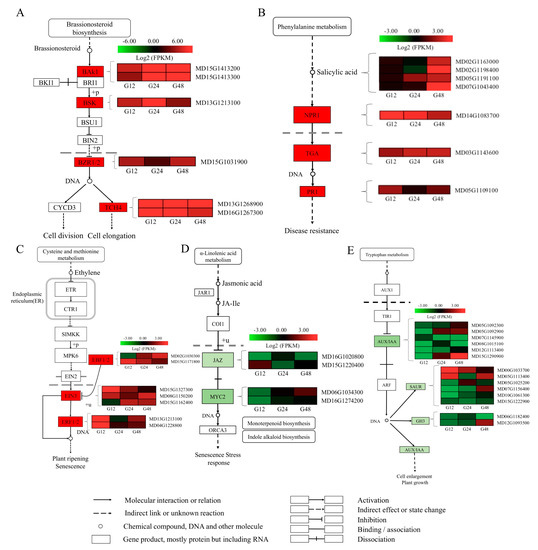
Article
Transcriptome Analysis of Apple Leaves in Response to Powdery Mildew (Podosphaera leucotricha) Infection
by Xiaomin Tian, Li Zhang, Shuaishuai Feng, Zhengyang Zhao, Xiping Wang and Hua Gao
Int. J. Mol. Sci. 2019, 20(9), 2326; https://doi.org/10.3390/ijms20092326 - 10 May 2019
Cited by 47 | Viewed by 5994
Abstract
Apple (Malus × domestica Borkh.) is one of the most important cultivated tree fruit crops worldwide. However, sustainable apple production is threatened by powdery mildew (PM) disease, which is caused by the obligate biotrophic fungus Podosphaera leucotricha. To gain insight into [...] Read more.
Apple (Malus × domestica Borkh.) is one of the most important cultivated tree fruit crops worldwide. However, sustainable apple production is threatened by powdery mildew (PM) disease, which is caused by the obligate biotrophic fungus Podosphaera leucotricha. To gain insight into the molecular basis of the PM infection and disease progression, RNA-based transcriptional profiling (RNA-seq) was used to identify differentially expressed genes (DEGs) in apples following inoculation with P. leucotricha. Four RNA-seq libraries were constructed comprising a total of 214 Gb of high-quality sequence. 1177 DEGs (661 upregulated and 629 downregulated) have been identified according to the criteria of a ratio of infection/control fold change > 2, and a false discovery rate (FDR) < 0.001. The majority of DEGs (815) were detected 12 h after inoculation, suggesting that this is an important time point in the response of the PM infection. Gene annotation analysis revealed that DEGs were predominately associated with biological processes, phenylpropanoid biosynthesis, hormone signal transduction and plant-pathogen interactions. Genes activated by infection corresponded to transcription factors (e.g., AP2/ERF, MYB, WRKY and NAC) and synthesis of defense-related metabolites, including pathogenesis-related genes, glucosidase and dehydrin. Overall, the information obtained in this study enriches the resources available for research into the molecular-genetic mechanisms of the apple/powdery mildew interactions, and provides a theoretical basis for the development of new apple varieties with resistance to PM. Full article
(This article belongs to the Section Molecular Plant Sciences)
Show Figures

Figure 1

Back to TopTop