Sign in to use this feature.

Years

Between: -

Subjects

remove_circle_outline
remove_circle_outline
remove_circle_outline
remove_circle_outline
remove_circle_outline
remove_circle_outline

Journals

Article Types

Countries / Regions

Search Results (6)

Search Parameters:
Keywords = PQ key establishment

Order results
Result details
Results per page
Select all
Export citation of selected articles as:
18 pages, 3484 KB  
Article
Study on the Synergistic Relationship Between Water and Sediment and the Response of Erosion and Deposition in the Lower Reaches of the Yellow River
by Jingye Chen, Wenli Niu and Shengqi Jian
Water 2025, 17(24), 3458; https://doi.org/10.3390/w17243458 - 5 Dec 2025
Viewed by 342
Abstract
The lower Yellow River, characterized by high sediment concentration and complex channel evolution, faces a persistent challenge of maintaining erosion–deposition balance. Using long-term hydrological and cross-sectional data (1950–2022) from seven key stations (Huayuankou–Lijin), this study established P-III frequency models for annual runoff ( [...] Read more.
The lower Yellow River, characterized by high sediment concentration and complex channel evolution, faces a persistent challenge of maintaining erosion–deposition balance. Using long-term hydrological and cross-sectional data (1950–2022) from seven key stations (Huayuankou–Lijin), this study established P-III frequency models for annual runoff (Q) and sediment discharge (S), introducing the flow–sediment frequency correlation coefficient (ζ) and the frequency relationship coefficient (λ) to quantify their synergy and erosion–deposition response. Results showed that (1) sediment discharge decreased by 91.4% at Huayuankou since the 1950s, while runoff decreased by 41.5%; (2) the flow–sediment synergy differed with river type—meandering (ζ ≈ 0, 69.23%) > transitional (64.39%) > wandering (59.26%); and (3) the equilibrium threshold of erosion and deposition was P(S) = (0.664–0.779) P(Q), corresponding to an incoming sediment coefficient of ~0.012 kg·s/m6. These findings quantitatively define the frequency-based synergy and threshold mechanism of flow and sediment in the lower Yellow River, providing a scientific basis for sediment regulation and channel stability management. Full article
(This article belongs to the Special Issue Advances in Hydraulic and Water Resources Research (3rd Edition))
Show Figures

Figure 1

25 pages, 1003 KB  
Review
Power Quality Mitigation in Modern Distribution Grids: A Comprehensive Review of Emerging Technologies and Future Pathways
by Mingjun He, Yang Wang, Zihong Song, Zhukui Tan, Yongxiang Cai, Xinyu You, Guobo Xie and Xiaobing Huang
Processes 2025, 13(8), 2615; https://doi.org/10.3390/pr13082615 - 18 Aug 2025
Viewed by 2586
Abstract
The global transition toward renewable energy and the electrification of transportation is imposing unprecedented power quality (PQ) challenges on modern distribution networks, rendering traditional governance models inadequate. To bridge the existing research gap of the lack of a holistic analytical framework, this review [...] Read more.
The global transition toward renewable energy and the electrification of transportation is imposing unprecedented power quality (PQ) challenges on modern distribution networks, rendering traditional governance models inadequate. To bridge the existing research gap of the lack of a holistic analytical framework, this review first establishes a systematic diagnostic methodology by introducing the “Triadic Governance Objectives–Scenario Matrix (TGO-SM),” which maps core objectives—harmonic suppression, voltage regulation, and three-phase balancing—against the distinct demands of high-penetration photovoltaic (PV), electric vehicle (EV) charging, and energy storage scenarios. Building upon this problem identification framework, the paper then provides a comprehensive review of advanced mitigation technologies, analyzing the performance and application of key ‘unit operations’ such as static synchronous compensators (STATCOMs), solid-state transformers (SSTs), grid-forming (GFM) inverters, and unified power quality conditioners (UPQCs). Subsequently, the review deconstructs the multi-timescale control conflicts inherent in these systems and proposes the forward-looking paradigm of “Distributed Dynamic Collaborative Governance (DDCG).” This future architecture envisions a fully autonomous grid, integrating edge intelligence, digital twins, and blockchain to shift from reactive compensation to predictive governance. Through this structured approach, the research provides a coherent strategy and a crucial theoretical roadmap for navigating the complexities of modern distribution grids and advancing toward a resilient and autonomous future. Full article
Show Figures

Figure 1

16 pages, 7343 KB  
Technical Note
Two-Stage Evapotranspiration Partitioning Under the Generalized Proportionality Hypothesis Based on the Interannual Relationship Between Precipitation and Runoff
by Changwu Cheng, Wenzhao Liu, Rui Chen, Zhaotao Mu and Xiaoyang Han
Remote Sens. 2025, 17(7), 1203; https://doi.org/10.3390/rs17071203 - 28 Mar 2025
Viewed by 868
Abstract
The generalized proportionality hypothesis (GPH) highlights the competitive relationships among hydrological components as precipitation (P) transforms into runoff (Q) and evapotranspiration (E), providing a novel perspective on E partitioning that differs from the traditional physical source-based approach. To achieve sequential partitioning of E [...] Read more.
The generalized proportionality hypothesis (GPH) highlights the competitive relationships among hydrological components as precipitation (P) transforms into runoff (Q) and evapotranspiration (E), providing a novel perspective on E partitioning that differs from the traditional physical source-based approach. To achieve sequential partitioning of E into initial (Ei) and continuing (Ec) evapotranspiration under the GPH, a P-Q relationship-based Ei estimation method was proposed for the Model Parameter Estimation Experiment (MOPEX) catchments. On this basis, we analyzed the relationship between the GPH-based E components and the physical source-based ones separated by the Penman-Monteith-Mu algorithm. Additionally, we explored the differences between the calculated and inverse Budyko-WT model parameter (Ei/E) and discussed the implications for the Budyko framework. The results showed the following: (1) A significant linear P-Q relationship (p < 0.05) prevailed in the MOPEX catchments, providing a robust data foundation for Ei estimation. Across the MOPEX catchments, Ei and Ec contributed 73% and 27% of total E, respectively. (2) The combined proportion of evaporation from canopy interception and wet soil averaged about 25%, and it was much lower than that of Ei, indicating that it was difficult to establish a connection between Ei and the physical source-based E components. (3) The potential evapotranspiration (EP) satisfying the Budyko-WT model was strictly constrained by the GPH, while the inappropriate EP estimation method largely explained the discrepancy between the calculated and inverse Ei/E. This study deepens the knowledge of the sequential partitioning of E components, uncovers the discrepancies between different E partitioning frameworks, and provides new insights into the characterization of key variables in Budyko models. Full article
Show Figures

Graphical abstract

19 pages, 2372 KB  
Article
Single-Molecule Nanopore Sequencing of the CpG Island from the Promoter of O6-Methylguanine-DNA Methyltransferase Provides Insights into the Mechanism of De Novo Methylation of G/C-Rich Regions
by Alexander V. Sergeev, Daniil P. Malyshev, Adelya I. Genatullina, Galina V. Pavlova, Elizaveta S. Gromova and Maria I. Zvereva
Epigenomes 2025, 9(1), 4; https://doi.org/10.3390/epigenomes9010004 - 26 Jan 2025
Cited by 2 | Viewed by 2594
Abstract
Background: The methylation of cytosine residues at CpG sites within the O6-methylguanine-DNA methyltransferase (MGMT) promoter is a key biomarker in glioblastoma therapy. The MGMT promoter (MGMTp) contains multiple guanine-rich sequences capable of folding into G-quadruplexes (G4s), but their relevance for MGMTp [...] Read more.
Background: The methylation of cytosine residues at CpG sites within the O6-methylguanine-DNA methyltransferase (MGMT) promoter is a key biomarker in glioblastoma therapy. The MGMT promoter (MGMTp) contains multiple guanine-rich sequences capable of folding into G-quadruplexes (G4s), but their relevance for MGMTp methylation is poorly understood. Objectives: Our study explores the impact of potential G-quadruplex-forming sequences (PQS) in the MGMT promoter CpG island on the activity of de novo DNA methyltransferase Dnmt3a. Additionally, we investigate their influence on the accuracy of methylation pattern detection using nanopore sequencing. Methods: Nanopore sequencing was employed to analyze the methylation of 94 clinically significant CpG sites in the human MGMTp using an in vitro de novo methylation system. Circular dichroism spectroscopy was used to identify G4 structures within the MGMTp CpG island. Interactions between the catalytic domain of Dnmt3a and the PQS from the MGMTp were examined by biolayer interferometry. Results: Guanine-rich DNA strands of the PQSs in the MGMTp were hypomethylated, while the complementary cytosine-rich strands were methylated by DNA methyltransferase Dnmt3a with higher efficiency. The accuracy of detecting modified bases in the PQS was significantly lower compared to surrounding sequences. Single-stranded guanine-rich DNA sequences from the MGMTp exhibited strong binding to Dnmt3a-CD, with an affinity approximately 10 times higher than their cytosine-rich complements (Kd = 3 × 10−8 M and 3 × 10−7 M, respectively). By binding to Dnmt3a, G4-forming oligonucleotides from MGMTp effectively inhibited the methylation reaction (IC50 6 × 10−7 M). Conclusions: The obtained data indicate the role of PQSs in establishing de novo methylation of the MGMT promoter. They also highlight the challenges of sequencing guanine-rich regions and the impact of specific de novo methylation patterns on clinical data interpretation. Full article
Show Figures

Figure 1

23 pages, 808 KB  
Article
Post Quantum Design in SPDM for Device Authentication and Key Establishment
by Jiewen Yao, Krystian Matusiewicz and Vincent Zimmer
Cryptography 2022, 6(4), 48; https://doi.org/10.3390/cryptography6040048 - 21 Sep 2022
Cited by 14 | Viewed by 12841
Abstract
The Security Protocol and Data Model (SPDM) defines a set of flows whose purpose includes the authentication of a computing device’s hardware identity. SPDM also allows for the creation of a secure session wherein data communication between two devices has both confidentiality and [...] Read more.
The Security Protocol and Data Model (SPDM) defines a set of flows whose purpose includes the authentication of a computing device’s hardware identity. SPDM also allows for the creation of a secure session wherein data communication between two devices has both confidentiality and integrity protection. The present version of SPDM, namely version 1.2, relies upon traditional asymmetric cryptographic algorithms, and these algorithms are known to be vulnerable to quantum attacks. This paper describes the means by which support for post-quantum (PQ) cryptography can be added to the SPDM protocol in order to prepare SPDM for the upcoming world of quantum computing. As part of this paper, we examine the SPDM 1.2 protocol and discuss various aspects of using PQC algorithms, including negotiation of the use of post-quantum cryptography (PQC) algorithms, support for device identity reporting, mechanisms for device authentication, and establishing a secure session. We consider so-called “hybrid modes” where both classical and PQC algorithms are used to achieve security properties, especially given the fact that these modes are important during the transition period from the classical to the quantum computing regime. We also share our experience with implementing a software embodiment of PQC in SPDM, namely “PQ-SPDM”, and we provide benchmarks that evaluate a subset of the winning NIST PQC algorithms. Full article
Show Figures

Figure 1

32 pages, 3994 KB  
Review
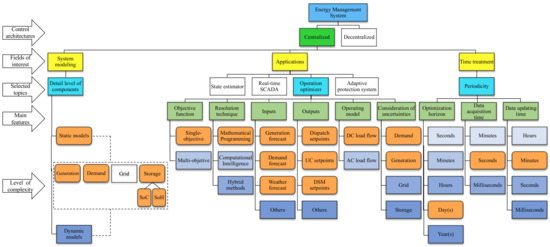
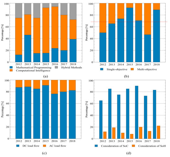
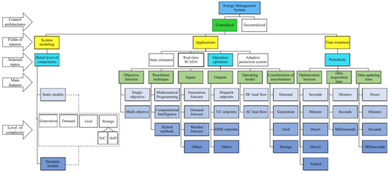
Energy Management Systems for Microgrids: Main Existing Trends in Centralized Control Architectures
by Danny Espín-Sarzosa, Rodrigo Palma-Behnke and Oscar Núñez-Mata
Energies 2020, 13(3), 547; https://doi.org/10.3390/en13030547 - 22 Jan 2020
Cited by 102 | Viewed by 8609
Abstract
This paper presents both an extensive literature review and a qualitative and quantitative study conducted on nearly 200 publications from the last six years (based on international experience and a top-down analysis framework with five classification levels) to establish the main trends in [...] Read more.
This paper presents both an extensive literature review and a qualitative and quantitative study conducted on nearly 200 publications from the last six years (based on international experience and a top-down analysis framework with five classification levels) to establish the main trends in the field of centralized energy management systems (EMS) for microgrids. No systematic trend analyses have been observed in this field in previous literature reviews. EMS attributes for several features such as objective functions, resolution techniques, operating models, integration of uncertainties, optimization horizons, and modeling detail levels are considered for main trend identification. The main contribution of this study is the identification of four specific existing research trends: (i) dealing with uncertainties (comprises 33% of the references), (ii) multi-objective strategy (29%), (iii) traditional paradigm (21%), and (iv) P-Q challenge (17%). Each trend is described and analyzed based on the main drive of these separate research fields. The key challenges and the way to cope with them are described based on the rationality of each trend, the results of previous reviews, and the previous experience of the authors. Overall, finding these main trends, together with a complete paper database and their features, serve as a useful outcome for a better understanding of the current research-specific challenges, opportunities, potential barriers, and open questions regarding the creation of future centralized EMS developments. The traditional numerical analysis is insufficient to identify research trends. Therefore, the need of further analyses based on the clustering approach is emphasized. Full article
(This article belongs to the Section A1: Smart Grids and Microgrids)
Show Figures

Graphical abstract

Back to TopTop