Single-Molecule Nanopore Sequencing of the CpG Island from the Promoter of O6-Methylguanine-DNA Methyltransferase Provides Insights into the Mechanism of De Novo Methylation of G/C-Rich Regions
Abstract
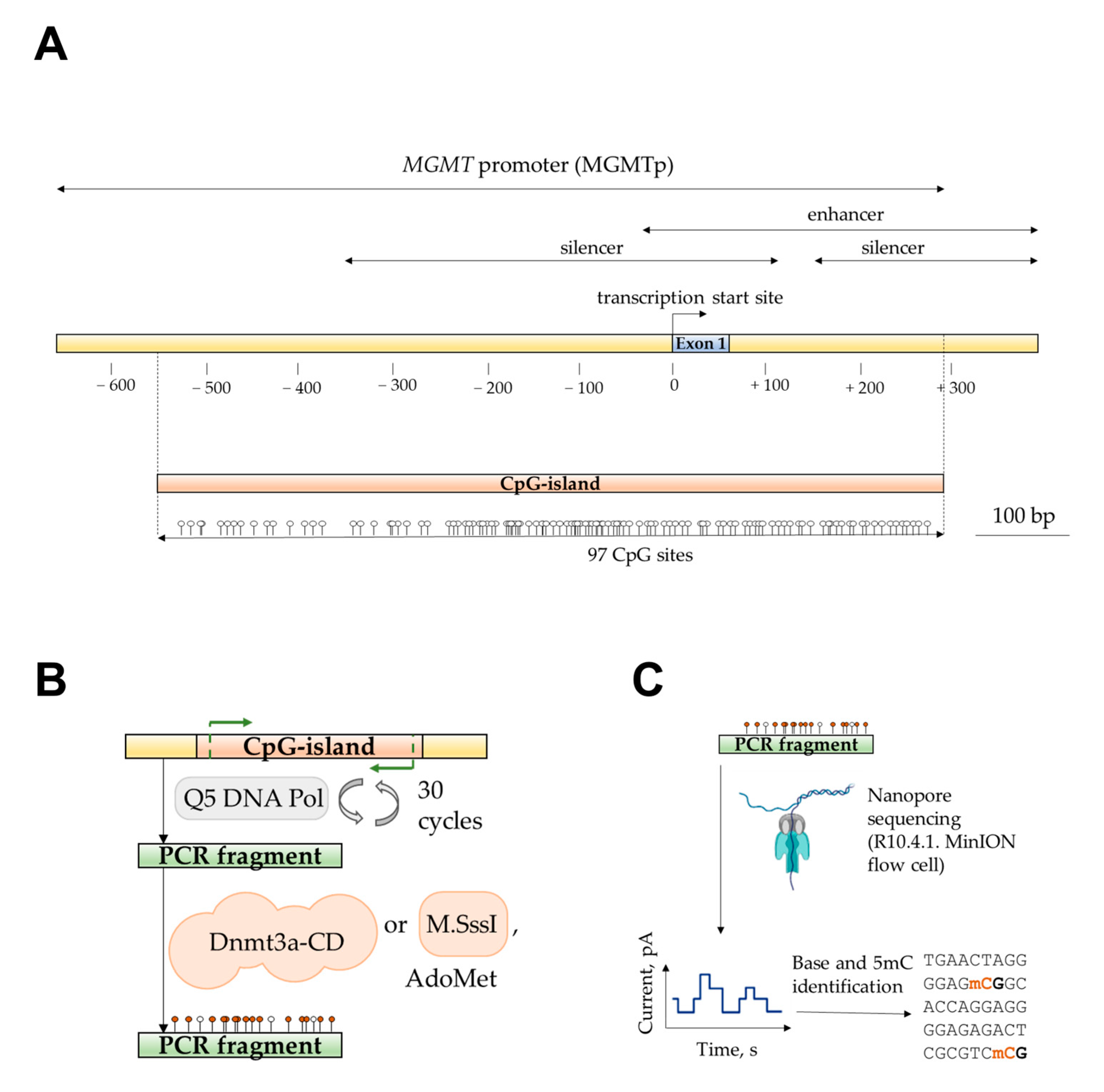
1. Introduction
2. Results
2.1. MGMTp PQS Reduces the Accuracy of Modified Base Identification in Nanopore Sequencing Data

2.2. Differential Methylation of MGMTp DNA Strands by Dnmt3a-CD
2.3. MGMTp PQS and G4 Structures Form Stable Complexes with Dnmt3a-CD and Inhibit Its Methylation Activity
3. Discussion
4. Materials and Methods
5. Conclusions
Supplementary Materials
Author Contributions
Funding
Institutional Review Board Statement
Informed Consent Statement
Data Availability Statement
Conflicts of Interest
References
- Siegel, R.L.; Giaquinto, A.N.; Jemal, A. Cancer Statistics, 2024. CA Cancer J. Clin. 2024, 74, 12–49. [Google Scholar] [CrossRef] [PubMed]
- Bush, N.A.O.; Chang, S.M.; Berger, M.S. Current and Future Strategies for Treatment of Glioma. Neurosurg. Rev. 2017, 40, 1–14. [Google Scholar] [CrossRef] [PubMed]
- Hasanau, T.; Pisarev, E.; Kisil, O.; Nonoguchi, N.; Le Calvez-Kelm, F.; Zvereva, M. Detection of TERT Promoter Mutations as a Prognostic Biomarker in Gliomas: Methodology, Prospects, and Advances. Biomedicines 2022, 10, 728. [Google Scholar] [CrossRef]
- Liu, H.; Weng, J.; Huang, C.L.H.; Jackson, A.P. Is the Voltage-Gated Sodium Channel Β3 Subunit (SCN3B) a Biomarker for Glioma? Funct. Integr. Genomics 2024, 24, 162. [Google Scholar] [CrossRef] [PubMed]
- Liu, H.; Weng, J. A Comprehensive Bioinformatic Analysis of Cyclin-Dependent Kinase 2 (CDK2) in Glioma. Gene 2022, 822, 146325. [Google Scholar] [CrossRef] [PubMed]
- Liu, H.; Tang, T. A Bioinformatic Study of IGFBPs in Glioma Regarding Their Diagnostic, Prognostic, and Therapeutic Prediction Value. Am. J. Transl. Res. 2023, 15, 2140–2155. [Google Scholar]
- Sonkin, D.; Thomas, A.; Teicher, B.A. Cancer Treatments: Past, Present, and Future. Cancer Genet. 2024, 286–287, 18–24. [Google Scholar] [CrossRef]
- Smith, Z.D.; Meissner, A. DNA Methylation: Roles in Mammalian Development. Nat. Rev. Genet. 2013, 14, 204–220. [Google Scholar] [CrossRef]
- Bird, A. DNA Methylation de Novo. Science 1999, 286, 2287–2288. [Google Scholar] [CrossRef]
- Smith, Z.D.; Hetzel, S.; Meissner, A. DNA Methylation in Mammalian Development and Disease. Nat. Rev. Genet. 2024, 26, 7–30. [Google Scholar] [CrossRef]
- Deaton, A.M.; Bird, A. CpG Islands and the Regulation of Transcription. Genes Dev. 2011, 25, 1010–1022. [Google Scholar] [CrossRef] [PubMed]
- Jones, P.A. Functions of DNA Methylation: Islands, Start Sites, Gene Bodies and Beyond. Nat. Rev. Genet. 2012, 13, 484–492. [Google Scholar] [CrossRef] [PubMed]
- Shen, L.; Kondo, Y.; Guo, Y.; Zhang, J.; Zhang, L.; Ahmed, S.; Shu, J.; Chen, X.; Waterland, R.A.; Issa, J.-P.J. Genome-Wide Profiling of DNA Methylation Reveals a Class of Normally Methylated CpG Island Promoters. PLoS Genet. 2007, 3, e181. [Google Scholar] [CrossRef] [PubMed]
- Jeltsch, A.; Jurkowska, R.Z. New Concepts in DNA Methylation. Trends Biochem. Sci. 2014, 39, 310–318. [Google Scholar] [CrossRef]
- Jurkowska, R.Z.; Jurkowski, T.P.; Jeltsch, A. Structure and Function of Mammalian DNA Methyltransferases. ChemBioChem 2011, 12, 206–222. [Google Scholar] [CrossRef]
- Xu, T.-H.; Liu, M.; Zhou, X.E.; Liang, G.; Zhao, G.; Xu, H.E.; Melcher, K.; Jones, P.A. Structure of Nucleosome-Bound DNA Methyltransferases DNMT3A and DNMT3B. Nature 2020, 586, 151–155. [Google Scholar] [CrossRef]
- Chen, T.; Tsujimoto, N.; Li, E. The PWWP Domain of Dnmt3a and Dnmt3b Is Required for Directing DNA Methylation to the Major Satellite Repeats at Pericentric Heterochromatin. Mol. Cell Biol. 2004, 24, 9048–9058. [Google Scholar] [CrossRef]
- Guo, X.; Wang, L.; Li, J.; Ding, Z.; Xiao, J.; Yin, X.; He, S.; Shi, P.; Dong, L.; Li, G.; et al. Structural Insight into Autoinhibition and Histone H3-Induced Activation of DNMT3A. Nature 2014, 517, 640–644. [Google Scholar] [CrossRef]
- Dukatz, M.; Holzer, K.; Choudalakis, M.; Emperle, M.; Lungu, C.; Bashtrykov, P.; Jeltsch, A. H3K36me2/3 Binding and DNA Binding of the DNA Methyltransferase DNMT3A PWWP Domain Both Contribute to Its Chromatin Interaction. J. Mol. Biol. 2019, 431, 5063–5074. [Google Scholar] [CrossRef]
- Kubo, N.; Uehara, R.; Uemura, S.; Ohishi, H.; Shirane, K.; Sasaki, H. Combined and Differential Roles of ADD Domains of DNMT3A and DNMT3L on DNA Methylation Landscapes in Mouse Germ Cells. Nat. Commun. 2024, 15, 3266. [Google Scholar] [CrossRef]
- Wapenaar, H.; Clifford, G.; Rolls, W.; Pasquier, M.; Burdett, H.; Zhang, Y.; Deák, G.; Zou, J.; Spanos, C.; Taylor, M.R.D.; et al. The N-Terminal Region of DNMT3A Engages the Nucleosome Surface to Aid Chromatin Recruitment. EMBO Rep. 2024, 25, 5743–5779. [Google Scholar] [CrossRef] [PubMed]
- Bannister, A.J.; Kouzarides, T. Regulation of Chromatin by Histone Modifications. Cell Res. 2011, 21, 381–395. [Google Scholar] [CrossRef] [PubMed]
- Cree, S.L.; Fredericks, R.; Miller, A.; Pearce, F.G.; Filichev, V.; Fee, C.; Kennedy, M.A. DNA G-Quadruplexes Show Strong Interaction with DNA Methyltransferases in Vitro. FEBS Lett. 2016, 590, 2870–2883. [Google Scholar] [CrossRef] [PubMed]
- Rauchhaus, J.; Robinson, J.; Monti, L.; Di Antonio, M. G-Quadruplexes Mark Sites of Methylation Instability Associated with Ageing and Cancer. Genes 2022, 13, 1665. [Google Scholar] [CrossRef]
- Mao, S.-Q.; Ghanbarian, A.T.; Spiegel, J.; Martínez Cuesta, S.; Beraldi, D.; Di Antonio, M.; Marsico, G.; Hänsel-Hertsch, R.; Tannahill, D.; Balasubramanian, S. DNA G-Quadruplex Structures Mold the DNA Methylome. Nat. Struct. Mol. Biol. 2018, 25, 951–957. [Google Scholar] [CrossRef]
- Sergeev, A.V.; Loiko, A.G.; Genatullina, A.I.; Petrov, A.S.; Kubareva, E.A.; Dolinnaya, N.G.; Gromova, E.S. Crosstalk between G-Quadruplexes and Dnmt3a-Mediated Methylation of the c-MYC Oncogene Promoter. Int. J. Mol. Sci. 2023, 25, 45. [Google Scholar] [CrossRef]
- Halder, R.; Halder, K.; Sharma, P.; Garg, G.; Sengupta, S.; Chowdhury, S. Guanine Quadruplex DNA Structure Restricts Methylation of CpG Dinucleotides Genome-Wide. Mol. Biosyst. 2010, 6, 2439–2447. [Google Scholar] [CrossRef]
- Jara-Espejo, M.; Line, S.R. DNA G-quadruplex Stability, Position and Chromatin Accessibility Are Associated with CpG Island Methylation. FEBS J. 2020, 287, 483–495. [Google Scholar] [CrossRef]
- Varizhuk, A.; Isaakova, E.; Pozmogova, G. DNA G-Quadruplexes (G4s) Modulate Epigenetic (Re)Programming and Chromatin Remodeling. BioEssays 2019, 41, 1900091. [Google Scholar] [CrossRef]
- Qin, Y.; Hurley, L.H. Structures, Folding Patterns, and Functions of Intramolecular DNA G-Quadruplexes Found in Eukaryotic Promoter Regions. Biochimie 2008, 90, 1149–1171. [Google Scholar] [CrossRef]
- Ngo, K.H.; Liew, C.W.; Heddi, B.; Phan, A.T. Structural Basis for Parallel G-Quadruplex Recognition by an Ankyrin Protein. J. Am. Chem. Soc. 2024, 146, 13709–13713. [Google Scholar] [CrossRef] [PubMed]
- Chambers, V.S.; Marsico, G.; Boutell, J.M.; Di Antonio, M.; Smith, G.P.; Balasubramanian, S. High-Throughput Sequencing of DNA G-Quadruplex Structures in the Human Genome. Nat. Biotechnol. 2015, 33, 877–881. [Google Scholar] [CrossRef] [PubMed]
- Biffi, G.; Tannahill, D.; McCafferty, J.; Balasubramanian, S. Quantitative Visualization of DNA G-Quadruplex Structures in Human Cells. Nat. Chem. 2013, 5, 182–186. [Google Scholar] [CrossRef] [PubMed]
- Dukatz, M.; Dittrich, M.; Stahl, E.; Adam, S.; de Mendoza, A.; Bashtrykov, P.; Jeltsch, A. DNA Methyltransferase DNMT3A Forms Interaction Networks with the CpG Site and Flanking Sequence Elements for Efficient Methylation. J. Biol. Chem. 2022, 298, 102462. [Google Scholar] [CrossRef] [PubMed]
- Rajavelu, A.; Jurkowska, R.Z.; Fritz, J.; Jeltsch, A. Function and Disruption of DNA Methyltransferase 3a Cooperative DNA Binding and Nucleoprotein Filament Formation. Nucleic Acids Res. 2012, 40, 569–580. [Google Scholar] [CrossRef]
- Esain-Garcia, I.; Kirchner, A.; Melidis, L.; de Cesaris Araujo Tavares, R.; Dhir, S.; Simeone, A.; Yu, Z.; Madden, S.K.; Hermann, R.; Tannahill, D.; et al. G-Quadruplex DNA Structure Is a Positive Regulator of MYC Transcription. Proc. Natl. Acad. Sci. USA 2024, 121, e2320240121. [Google Scholar] [CrossRef]
- Kulis, M.; Esteller, M. DNA Methylation and Cancer. Adv. Genet. 2010, 70, 27–56. [Google Scholar] [CrossRef]
- Zhang, J.; Yang, C.; Wu, C.; Cui, W.; Wang, L. DNA Methyltransferases in Cancer: Biology, Paradox, Aberrations, and Targeted Therapy. Cancers 2020, 12, 2123. [Google Scholar] [CrossRef]
- Berdasco, M.; Esteller, M. Aberrant Epigenetic Landscape in Cancer: How Cellular Identity Goes Awry. Dev. Cell 2010, 19, 698–711. [Google Scholar] [CrossRef]
- Fleming, A.M.; Zhu, J.; Ding, Y.; Visser, J.A.; Zhu, J.; Burrows, C.J. Human DNA Repair Genes Possess Potential G-Quadruplex Sequences in Their Promoters and 5′-Untranslated Regions. Biochemistry 2018, 57, 991–1002. [Google Scholar] [CrossRef]
- Yu, W.; Zhang, L.; Wei, Q.; Shao, A. O6-Methylguanine-DNA Methyltransferase (MGMT): Challenges and New Opportunities in Glioma Chemotherapy. Front. Oncol. 2020, 9, 1547. [Google Scholar] [CrossRef] [PubMed]
- Chen, Y.; Simeone, A.; Melidis, L.; Cuesta, S.M.; Tannahill, D.; Balasubramanian, S. An Upstream G-Quadruplex DNA Structure Can Stimulate Gene Transcription. ACS Chem. Biol. 2024, 19, 736–742. [Google Scholar] [CrossRef] [PubMed]
- Jiang, J.; Xu, J.; Ji, S.; Yu, X.; Chen, J. Unraveling the Mysteries of MGMT: Implications for Neuroendocrine Tumors. Biochim. Biophys. Acta (BBA)—Rev. Cancer 2024, 1879, 189184. [Google Scholar] [CrossRef] [PubMed]
- Zhang, Z.; Xin, S.; Gao, M.; Cai, Y. Promoter Hypermethylation of MGMT Gene May Contribute to the Pathogenesis of Gastric Cancer. Medicine 2017, 96, e6708. [Google Scholar] [CrossRef] [PubMed]
- Inno, A. Role of MGMT as Biomarker in Colorectal Cancer. World J. Clin. Cases 2014, 2, 835–839. [Google Scholar] [CrossRef]
- An, N.; Shi, Y.; Ye, P.; Pan, Z.; Long, X. Association Between MGMT Promoter Methylation and Breast Cancer: A Meta-Analysis. Cell. Physiol. Biochem. 2017, 42, 2430–2440. [Google Scholar] [CrossRef]
- Kordi-Tamandani, D.M.; Moazeni-Roodi, A.-K.; Rigi-Ladiz, M.-A.; Hashemi, M.; Birjandian, E.; Torkamanzehi, A. Promoter Hypermethylation and Expression Profile of MGMT and CDH1 Genes in Oral Cavity Cancer. Arch. Oral. Biol. 2010, 55, 809–814. [Google Scholar] [CrossRef]
- Huang, J.; Luo, J.-Y.; Tan, H.-Z. Associations of MGMT Promoter Hypermethylation with Squamous Intraepithelial Lesion and Cervical Carcinoma: A Meta-Analysis. PLoS ONE 2019, 14, e0222772. [Google Scholar] [CrossRef]
- Chen, Y.; Qu, W.; Tu, J.; Qi, H. Implications of Advances in Studies of O6-Methylguanine-DNA- Methyltransferase for Tumor Prognosis and Treatment. Front. Biosci.-Landmark 2023, 28, 197. [Google Scholar] [CrossRef]
- Della Monica, R.; Cuomo, M.; Buonaiuto, M.; Costabile, D.; Franca, R.A.; Del Basso De Caro, M.; Catapano, G.; Chiariotti, L.; Visconti, R. MGMT and Whole-Genome DNA Methylation Impacts on Diagnosis, Prognosis and Therapy of Glioblastoma Multiforme. Int. J. Mol. Sci. 2022, 23, 7148. [Google Scholar] [CrossRef]
- Gowher, H.; Jeltsch, A. Molecular Enzymology of the Catalytic Domains of the Dnmt3a and Dnmt3b DNA Methyltransferases. J. Biol. Chem. 2002, 277, 20409–20414. [Google Scholar] [CrossRef] [PubMed]
- Ji, W.; Yang, L.; Yu, L.; Yuan, J.; Hu, D.; Zhang, W.; Yang, J.; Pang, Y.; Li, W.; Lu, J.; et al. Epigenetic Silencing of O6 -Methylguanine DNA Methyltransferase Gene in NiS-Transformed Cells. Carcinogenesis 2008, 29, 1267–1275. [Google Scholar] [CrossRef] [PubMed]
- Delahaye, C.; Nicolas, J. Sequencing DNA with Nanopores: Troubles and Biases. PLoS ONE 2021, 16, e0257521. [Google Scholar] [CrossRef] [PubMed]
- Kejnovská, I.; Renčiuk, D.; Palacký, J.; Vorlíčková, M. CD Study of the G-Quadruplex Conformation. In Methods in Molecular Biology (Clifton, N.J.); Humana Press Inc.: Totowa, NJ, USA, 2019; Volume 2035, pp. 25–44. [Google Scholar]
- Mallona, I.; Ilie, I.M.; Karemaker, I.D.; Butz, S.; Manzo, M.; Caflisch, A.; Baubec, T. Flanking Sequence Preference Modulates de Novo DNA Methylation in the Mouse Genome. Nucleic Acids Res. 2021, 49, 145–157. [Google Scholar] [CrossRef]
- Jurkowska, R.Z.; Siddique, A.N.; Jurkowski, T.P.; Jeltsch, A. Approaches to Enzyme and Substrate Design of the Murine Dnmt3a DNA Methyltransferase. ChemBioChem 2011, 12, 1589–1594. [Google Scholar] [CrossRef]
- Wojciechowski, M.; Czapinska, H.; Bochtler, M. CpG Underrepresentation and the Bacterial CpG-Specific DNA Methyltransferase M.MpeI. Proc. Natl. Acad. Sci. USA 2013, 110, 105–110. [Google Scholar] [CrossRef]
- Zhang, Z.M.; Lu, R.; Wang, P.; Yu, Y.; Chen, D.; Gao, L.; Liu, S.; Ji, D.; Rothbart, S.B.; Wang, Y.; et al. Structural Basis for DNMT3A-Mediated de Novo DNA Methylation. Nature 2018, 554, 387–391. [Google Scholar] [CrossRef]
- Weissensteiner, M.H.; Cremona, M.A.; Guiblet, W.M.; Stoler, N.; Harris, R.S.; Cechova, M.; Eckert, K.A.; Chiaromonte, F.; Huang, Y.F.; Makova, K.D. Accurate Sequencing of DNA Motifs Able to Form Alternative (Non-B) Structures. Genome Res. 2023, 33, 907–923. [Google Scholar] [CrossRef]
- Nyaga, D.M.; Tsai, P.; Gebbie, C.; Phua, H.H.; Yap, P.; Le Quesne Stabej, P.; Farrow, S.; Rong, J.; Toldi, G.; Thorstensen, E.; et al. Benchmarking Nanopore Sequencing and Rapid Genomics Feasibility: Validation at a Quaternary Hospital in New Zealand. npj Genom. Med. 2024, 9, 57. [Google Scholar] [CrossRef]
- Gombert, S.; Jahn, K.; Pathak, H.; Burkert, A.; Schmidt, G.; Wiehlmann, L.; Davenport, C.; Brändl, B.; Müller, F.J.; Leffler, A.; et al. Comparison of Methylation Estimates Obtained via MinION Nanopore Sequencing and Sanger Bisulfite Sequencing in the TRPA1 Promoter Region. BMC Med. Genomics 2023, 16, 257. [Google Scholar] [CrossRef]
- Halldorsson, S.; Nagymihaly, R.M.; Patel, A.; Brandal, P.; Panagopoulos, I.; Leske, H.; Lund-Iversen, M.; Sahm, F.; Vik-Mo, E.O. Accurate and Comprehensive Evaluation of O6-Methylguanine-DNA Methyltransferase Promoter Methylation by Nanopore Sequencing. Neuropathol. Appl. Neurobiol. 2024, 50, e12984. [Google Scholar] [CrossRef]
- Shah, N.; Lin, B.; Sibenaller, Z.; Ryken, T.; Lee, H.; Yoon, J.-G.; Rostad, S.; Foltz, G. Comprehensive Analysis of MGMT Promoter Methylation: Correlation with MGMT Expression and Clinical Response in GBM. PLoS ONE 2011, 6, e16146. [Google Scholar] [CrossRef]
- OneStep QMethylTM Kit. Available online: https://epigenie.com/products/onestep-qmethyl-kit/ (accessed on 21 November 2024).
- OneStep PLUS QMethylTM PCR Kit. Available online: https://files.zymoresearch.com/protocols/_d5312_onestep_plus_q_methyl_pcr_kit.pdf (accessed on 22 November 2024).
- Dorado—Oxford Nanopore’s Basecaller. Available online: https://github.com/nanoporetech/dorado (accessed on 28 November 2024).
- Modkit—A Bioinformatics Tool for Working with Modified Bases from Oxford Nanopore. Available online: https://github.com/nanoporetech/modkit (accessed on 31 December 2024).
- DeepMod2—A Computational Tool for Detecting DNA 5mC Methylation from Oxford Nanopore Reads. Available online: https://github.com/WGLab/DeepMod2 (accessed on 5 January 2025).



| Description | Name | Sequence * |
|---|---|---|
| MGMT promoter CpG island amplicon | MGMT-752 | 5′-TGACTAGGGGAGCGGCACCAGGAGGGGAGAGACTCGCG CTCCGGGCTCAGCGTAGCCGCCCCGAGCAGGACCGGGATTC TCACTAAGCGGGCGCCGTCCTACGACCCCCGCGCGCTTTCA GGACCACTCGGGCACGTGGCAGGTCGCTTGCACGCCCGCGG ACTATCCCTGTGACAGGAAAAGGTACGGGCCATTTGGCAAA CTAAGGCACAGAGCCTCAGGCGGAAGCTGGGAAGGCGCCGC CCGGCTTGTACCGGCCGAAGGGCCATCCGGGTCAGGCGCAC AGGGCAGCGGCGCTGCCGGAGGACCAGGGCCGGCGTGCCGG CGTCCAGCGAGGATGCGCAGACTGCCTCAGGCCCGGCGCCG CCGCACAGGGCATGCGCCGACCCGGTCGGGCGGGAACACCC CGCCCCTCCCGGGCTCCGCCCCAGCTCCGCCCCCGCGCGCC CCGGCCCCGCCCCCGCGCGCTCTCTTGCTTTTCTCAGGTCC TCGGCTCCGCCCCGCTCTAGACCCCGCCCCACGCCGCCATC CCCGTGCCCCTCGGCCCCGCCCCCGCGCCCCGGATATGCTG GGACAGCCCGCGCCCCTAGAACGCTTTGCGTCCCGACGCCC GCAGGTCCTCGCGGTGCGCACCGTTTGCGACTTGGTGAGTG TCTGGGTCGCCTCGCTCCCGGAAGAGTGCGGAGCTCTCCCT CGGGACGGTGGCAGCCTCGAGTGGTCCTGCAGGCGCCCTCA CTTCGCCGTCGGGTGTG |
| G4-forming oligonucleotides | MGMT-G4 | 5′-GGGCCGGGGCGCGCGGGGGCGGAG |
| MGMT-G4-mut | 5′-GTGCCGGAGCGCGCGGAGGCGGAG | |
| MGMT-G4-bio | 5′-bio-GGGCCGGGGCGCGCGGGGGCGGAG | |
| Controls | MGMT-C | 5′-CTCCGCCCCCGCGCGCCCCGGCCC |
| MGMT-C-bio | 5′-bio-CTCCGCCCCCGCGCGCCCCGGCCC | |
| non-specific control (no CpG) | 5′-CTGAATACTACTTCCTACCCCTTACCTGAT | |
| DNA duplexes | MGMT-ds1-f | 5′-FAM-GGTCCTGCAGGCGCCCTCACTT 3′-CCAGGACGTCCGCGGGAGTGAA |
| MGMT-ds1-bio | 5′-bio-GGTCCTGCAGGCGCCCTCACTT 3′-CCAGGACGTCCGCGGGAGTGAA | |
| MGMT-ds2-bio | 5′-bio-CTCCGCCCCCGCGCGCCCCGGCCC 3′-GAGGCGGGGGCGCGCGGGGCCGGG |
| DNA Substrate | Kd, nM |
| MGMT-ds1-bio | 65 ± 2 |
| MGMT-ds2-bio | 15 ± 0.5 |
| MGMT-G4-bio | 14 ± 0.4 |
| MGMT-C-bio | 211 ± 21 |
Disclaimer/Publisher’s Note: The statements, opinions and data contained in all publications are solely those of the individual author(s) and contributor(s) and not of MDPI and/or the editor(s). MDPI and/or the editor(s) disclaim responsibility for any injury to people or property resulting from any ideas, methods, instructions or products referred to in the content. |
© 2025 by the authors. Licensee MDPI, Basel, Switzerland. This article is an open access article distributed under the terms and conditions of the Creative Commons Attribution (CC BY) license (https://creativecommons.org/licenses/by/4.0/).
Share and Cite
Sergeev, A.V.; Malyshev, D.P.; Genatullina, A.I.; Pavlova, G.V.; Gromova, E.S.; Zvereva, M.I. Single-Molecule Nanopore Sequencing of the CpG Island from the Promoter of O6-Methylguanine-DNA Methyltransferase Provides Insights into the Mechanism of De Novo Methylation of G/C-Rich Regions. Epigenomes 2025, 9, 4. https://doi.org/10.3390/epigenomes9010004
Sergeev AV, Malyshev DP, Genatullina AI, Pavlova GV, Gromova ES, Zvereva MI. Single-Molecule Nanopore Sequencing of the CpG Island from the Promoter of O6-Methylguanine-DNA Methyltransferase Provides Insights into the Mechanism of De Novo Methylation of G/C-Rich Regions. Epigenomes. 2025; 9(1):4. https://doi.org/10.3390/epigenomes9010004
Chicago/Turabian StyleSergeev, Alexander V., Daniil P. Malyshev, Adelya I. Genatullina, Galina V. Pavlova, Elizaveta S. Gromova, and Maria I. Zvereva. 2025. "Single-Molecule Nanopore Sequencing of the CpG Island from the Promoter of O6-Methylguanine-DNA Methyltransferase Provides Insights into the Mechanism of De Novo Methylation of G/C-Rich Regions" Epigenomes 9, no. 1: 4. https://doi.org/10.3390/epigenomes9010004
APA StyleSergeev, A. V., Malyshev, D. P., Genatullina, A. I., Pavlova, G. V., Gromova, E. S., & Zvereva, M. I. (2025). Single-Molecule Nanopore Sequencing of the CpG Island from the Promoter of O6-Methylguanine-DNA Methyltransferase Provides Insights into the Mechanism of De Novo Methylation of G/C-Rich Regions. Epigenomes, 9(1), 4. https://doi.org/10.3390/epigenomes9010004

