Due to scheduled maintenance work on our servers, there may be short service disruptions on this website between 11:00 and 12:00 CEST on March 28th.
Sign in to use this feature.

Years

Between: -

Subjects

remove_circle_outline
remove_circle_outline
remove_circle_outline
remove_circle_outline
remove_circle_outline
remove_circle_outline
remove_circle_outline
remove_circle_outline
remove_circle_outline

Journals

remove_circle_outline
remove_circle_outline
remove_circle_outline
remove_circle_outline
remove_circle_outline
remove_circle_outline
remove_circle_outline
remove_circle_outline
remove_circle_outline
remove_circle_outline
remove_circle_outline
remove_circle_outline
remove_circle_outline
remove_circle_outline
remove_circle_outline
remove_circle_outline
remove_circle_outline
remove_circle_outline
remove_circle_outline
remove_circle_outline
remove_circle_outline
remove_circle_outline
remove_circle_outline
remove_circle_outline
remove_circle_outline
remove_circle_outline

Article Types

Countries / Regions

remove_circle_outline
remove_circle_outline
remove_circle_outline
remove_circle_outline
remove_circle_outline
remove_circle_outline

Search Results (2,265)

Search Parameters:
Keywords = PPI

Order results
Result details
Results per page
Select all
Export citation of selected articles as:
27 pages, 8346 KB  
Article
VNIR/SWIR Multispectral Polarimetric Imager for Polymer Discrimination and Identification
by Ramon Prats Consola and Adriano Camps
Sensors 2026, 26(7), 2040; https://doi.org/10.3390/s26072040 (registering DOI) - 25 Mar 2026
Abstract
This work presents a portable polarimetric multispectral imaging (PMSI) system operating in the visible to shortwave infrared range (VNIR–SWIR: 400–1700 nm) and its application to target detection, discrimination from aquatic backgrounds, and polymer identification. The instrument integrates two synchronized cameras with motorized bandpass [...] Read more.
This work presents a portable polarimetric multispectral imaging (PMSI) system operating in the visible to shortwave infrared range (VNIR–SWIR: 400–1700 nm) and its application to target detection, discrimination from aquatic backgrounds, and polymer identification. The instrument integrates two synchronized cameras with motorized bandpass filters and piezoelectric polarization control, enabling the acquisition of 48 wavelength–polarization measurements per capture. This configuration allows the extraction of both intensity-based and polarimetric features, including the degree of linear polarization (DoLP). A complete radiometric and polarimetric calibration framework is implemented, encompassing system response characterization, polarization-dependent gain correction, and reflectance normalization under variable illumination. Experiments conducted on a representative set of 16 polymer materials show that polarimetric information consistently improves class separability compared to intensity-only features, with a mean gain of 6.9 (95% CI: 6.35–8.47). Although the correlation between intensity- and DoLP-based separability is moderate (r = 0.44), the results indicate complementary identification capability. Material recoverability was further evaluated using spectral unmixing techniques (VCA, N-FINDR, and PPI), with VCA offering the best accuracy–complexity trade-off on the calibrated Stokes reflectance dataset. Despite these gains, identification among chemically similar polyethylene variants remains challenging due to limited spectral and polarimetric contrast. An underwater detectability study under natural illumination reveals strong wavelength-dependent constraints: SWIR penetration is limited to 4 cm, whereas VNIR bands (430–550 nm) preserve detectability up to 20 cm, with DoLP enhancing edge visibility. These results motivate future validation in more complex aquatic conditions and with increased spectral dimensionality. Full article
(This article belongs to the Special Issue Hyperspectral Imaging for Environmental Monitoring)
Show Figures

Figure 1

19 pages, 3100 KB  
Article
Genome-Wide Identification of WRKY Gene Family in Artemisia and Its Expression Analysis of Aphid Resistance
by Lanjie Xu, Sufang An, Qing Yang, Xiaohui Wu, Hongqi Yang, Junping Feng, Yazhou Liu, Zhansheng Nie, Yongliang Yu and Huizhen Liang
Int. J. Mol. Sci. 2026, 27(7), 2981; https://doi.org/10.3390/ijms27072981 (registering DOI) - 25 Mar 2026
Abstract
WRKY is a crucial transcription factor involved in plant growth, development, and responses to abiotic stress. In the present study, a total of 182 AaWRKY transcription factor members were identified across the Artemisia argyi genome and found to be distributed across 17 chromosomes. [...] Read more.
WRKY is a crucial transcription factor involved in plant growth, development, and responses to abiotic stress. In the present study, a total of 182 AaWRKY transcription factor members were identified across the Artemisia argyi genome and found to be distributed across 17 chromosomes. Evolutionary analysis revealed that segmental duplication served as the primary driver for family expansion, with the evolutionary trajectory shaped by strong purifying selection (Ka/Ks < 1.0). Phylogenetic classification categorized these members into seven highly conserved subgroups, while physicochemical analysis indicated that most AaWRKYs are unstable, hydrophilic proteins, consistent with the rapid turnover required for transcriptional switches. Transcriptomic profiling unveiled significant tissue-specific expression patterns, with over 50% of the members predominantly enriched in roots and specific genes, such as AaWRKY11, implicated in the regulation of leaf senescence. Protein–protein interaction (PPI) network analysis identified AaWRKY110 as a central regulatory hub linking the MAPK signaling pathway with the isoflavonoid biosynthetic machinery. Furthermore, comparative transcriptomic analysis between aphid-resistant (Ai20K) and susceptible (Ai72G) cultivars demonstrated that resistance is conferred by a priming mechanism involving high basal expression of key candidates, including AaWRKY82, 108, 128, and 71. In contrast, the susceptible genotype exhibited a delayed and ineffective hypersensitive-like response. Collectively, these findings elucidate the evolutionary dynamics of the AaWRKY family and provide critical genetic targets for the concurrent improvement of medicinal metabolite accumulation and biotic stress resilience in Artemisia argyi via molecular breeding. Full article
(This article belongs to the Section Molecular Plant Sciences)
Show Figures

Figure 1

18 pages, 1725 KB  
Article
Improving Texture and Protein Content in 3D-Printed Plant-Based Foods for Dysphagia: A Study of Pea-Protein and Curcumin-Enriched Oleogel Formulations
by Heremans Camille, Baugier Benjamin, De Rijdt Mathieu, Bradfer Roxane, Potvin Nelly, Ayadi Mohamed, Haubruge Eric and Goffin Dorothée
Foods 2026, 15(7), 1125; https://doi.org/10.3390/foods15071125 - 25 Mar 2026
Abstract
Texture-modified foods (TMFs) are essential for individuals with dysphagia, yet conventional formulations often lack structural consistency, nutritional density, and sensory appeal. Three-dimensional (3D) food printing offers new opportunities to tailor texture and composition. This study developed 3D-printed TMFs based on a lentil-carrot matrix [...] Read more.
Texture-modified foods (TMFs) are essential for individuals with dysphagia, yet conventional formulations often lack structural consistency, nutritional density, and sensory appeal. Three-dimensional (3D) food printing offers new opportunities to tailor texture and composition. This study developed 3D-printed TMFs based on a lentil-carrot matrix and formulated with pea protein isolate (PPI), a curcumin-enriched oleogel (O), or their combination (PPI–O), and compared them with a commercial dysphagia thickener reference. Printability was assessed through extrusion force measurements and dimensional deviation analysis. Texture profile analysis (TPA), International Dysphagia Diet Standardisation Initiative (IDDSI) tests, moisture and protein content determination, color measurements, and preliminary sensory evaluation were conducted. PPI-containing formulations required higher extrusion forces but showed improved dimensional stability, hardness, cohesiveness, and gumminess compared with the oleogel-only sample, likely due to the formation of a stronger protein network. In contrast, the oleogel-only formulation exhibited lower mechanical resistance and a more pronounced melting perception, reflecting the lubricating effect of the lipid-based matrix. Protein content significantly increased with PPI incorporation, and curcumin-enriched oleogel also markedly influenced color parameters. All samples were classified as compatible with IDDSI Level 5. The hybrid PPI–O formulation provided a balanced combination of printability, structural fidelity, enhanced protein content, and suitable textural properties. These findings suggest that extrusion-based 3D printing may represent a promising approach for designing plant-based TMFs for dysphagia-oriented foods. Full article
(This article belongs to the Special Issue 3D Food Printing: Future Outlooks and Applications in Food Processing)
Show Figures

Figure 1

32 pages, 9884 KB  
Article
Ferroptosis in Recurrent Vulvovaginal Candidiasis Through Integrated Bioinformatics and Experimental Validation
by Yue-Min Hou, Hui Yu, Fang Feng, Hao-Yan Yao, Jin-Meng Yao and Rui-Fang An
Antioxidants 2026, 15(4), 407; https://doi.org/10.3390/antiox15040407 - 24 Mar 2026
Abstract
Background: Recurrent vulvovaginal candidiasis (RVVC) is a chronic inflammatory disease primarily caused by Candida albicans (C. albicans). Its pathogenesis remains incompletely understood, and clinical management is challenged by recurrence and drug resistance. Ferroptosis, an iron-dependent form of programmed cell death driven [...] Read more.
Background: Recurrent vulvovaginal candidiasis (RVVC) is a chronic inflammatory disease primarily caused by Candida albicans (C. albicans). Its pathogenesis remains incompletely understood, and clinical management is challenged by recurrence and drug resistance. Ferroptosis, an iron-dependent form of programmed cell death driven by lipid peroxidation, has been implicated in various infectious and inflammatory diseases. However, its role in RVVC remains unclear, with a particular lack of evidence from clinical samples and animal experiments. Objective: This study aimed to investigate the association between RVVC and ferroptosis. First, we analyzed high-throughput sequencing data from human RVVC samples in the Gene Expression Omnibus (GEO) database to identify the expression profile of ferroptosis-related genes. Second, using an established murine model of chronic vulvovaginal candidiasis (CVVC), we validated changes in ferroptosis-related markers in vaginal tissues in vivo. Furthermore, an in vitro model of C. albicans-infected bone marrow-derived macrophages (BMDMs) was employed to explore the underlying mechanisms. This study provides experimental evidence for elucidating the pathogenesis of RVVC and exploring novel therapeutic strategies. Methods: The RVVC-related gene expression dataset GSE278036 was obtained from the GEO database. Differentially expressed genes (DEGs) were screened using the DESeq2 algorithm and intersected with ferroptosis-related genes from the FerrDb database to identify key targets. A protein–protein interaction (PPI) network was constructed using the STRING database and Cytoscape software, and hub genes were identified via the Betweenness centrality algorithm. Functional and pathway analyses, including gene set enrichment analysis (GSEA), Gene Ontology (GO), Kyoto Encyclopedia of Genes and Genomes (KEGG), and WikiPathways, were performed. Immune infiltration analysis characterized the immune microenvironment in RVVC patients. A CVVC mouse model was established in vivo, and a C. albicans-BMDMs infection model was established in vitro. The ferroptosis inhibitor ferrostatin-1 (Fer-1) was administered to investigate the pathological function and regulatory mechanisms of ferroptosis in RVVC at the molecular, cellular, and tissue levels. Results: Differential analysis identified 3132 DEGs in RVVC, which intersected with ferroptosis-related genes to yield 194 key targets. Among them, 20 hub genes were identified, including ferroptosis regulators and inflammatory factors. Functional enrichment analysis confirmed that these shared targets regulate RVVC pathology through a “ferroptosis-inflammation-immunity” multi-pathway network. Immune infiltration analysis revealed a specific immune disorder in RVVC patients characterized by “activation of the pro-inflammatory innate immune axis and suppression of the adaptive immune axis,” which was closely associated with ferroptosis-related genes. In vivo and in vitro experiments confirmed that C. albicans infection induced ferroptosis in vaginal tissues and macrophages, as manifested by lipid ROS accumulation, Fe2+ overload, GSH depletion, downregulation of GPX4 and SLC7A11, upregulation of ACSL4, 4-HNE, and MDA, and mitochondrial structural damage. Macrophages were identified as key target cells for ferroptosis, and their ferroptosis led to impaired antifungal function. Fer-1 treatment significantly inhibited ferroptosis, reduced vaginal histopathological damage and inflammatory cell infiltration, decreased fungal burden, downregulated abnormally elevated inflammatory factors, and restored Th1/Th2 immune balance. Furthermore, Fer-1 preserved macrophage viability and enhanced their antifungal killing capacity. Conclusions: This study provides the first evidence linking RVVC to ferroptosis through a combination of clinical data analysis and experiments, suggesting that ferroptosis is involved in its pathological process. These findings offer a new perspective for elucidating RVVC pathogenesis and developing targeted therapeutic strategies. Full article
Show Figures

Graphical abstract

21 pages, 12879 KB  
Article
Unraveling the Contribution of Sucrose Metabolism Enzyme Family to Salt Tolerance in Rosa chinensis: A Genome-Wide Perspective
by Jie Wu, Mengyue Jing, Yixin Zhang, Jun Xu, Xiaomin Chen, Feifei Gong, Weikun Jing, Qigang Wang and Shenchong Li
Horticulturae 2026, 12(3), 385; https://doi.org/10.3390/horticulturae12030385 - 20 Mar 2026
Viewed by 116
Abstract
Salt stress severely inhibits plant growth and agricultural production by disrupting the balance of water and ions. To counteract this abiotic challenge, plants have evolved sophisticated mechanisms to modulate carbon allocation, prominently through the transcriptional regulation of sucrose metabolism-related genes (SMGs). This study [...] Read more.
Salt stress severely inhibits plant growth and agricultural production by disrupting the balance of water and ions. To counteract this abiotic challenge, plants have evolved sophisticated mechanisms to modulate carbon allocation, prominently through the transcriptional regulation of sucrose metabolism-related genes (SMGs). This study focuses on the globally important horticultural crop, the rose (Rosa chinensis ‘Old Blush’), and provides the first systematic analysis of the RcSMG gene family. Using bioinformatics, 25 RcSMGs were identified, including 4 sucrose phosphate synthase (SPS), 6 sucrose synthase (SUS) and 15 invertase (INV) members. Phylogenetic analysis classified these SMGs into four distinct clades (SUS, SPS, CWINV, and NINV), with the INV family being the largest and the SPS family showing striking conservation across all four species. Evolutionary and collinearity analyses revealed that the SPS family is highly conserved, whereas the INV subfamily has undergone lineage-specific expansion. Protein analysis showed that all RcSMGs are hydrophilic. SPS proteins were found to be relatively unstable, while SUS and most INV members were stable. Further analysis of a protein–protein interaction (PPI) network showed that SPS proteins interact with enzymes in the metabolic pathway both upstream and downstream, forming a tightly regulated sucrose metabolism network. Transcriptome and promoter analyses revealed that RcSMGs exhibit tissue-specific expression patterns. The enrichment of diverse stress-responsive cis-regulatory elements in their promoter regions strongly implies a broad functional role in abiotic-stress adaptation, a hypothesis corroborated by transcriptome profiling under various stress conditions. Crucially, virus-induced gene silencing (VIGS) assays demonstrated that RcSUS3 and RcSPS1 positively regulate salt tolerance, while RcCWINV1 and RcVINV3 may act as negative regulators. In summary, this work provides the foundational framework for understanding the evolution, structure, and transcriptional regulation of the RcSMG family in roses. These findings highlight the important role of sucrose metabolism in stress resilience and provide a valuable basis for future molecular breeding to enhance stress resistance in horticultural crops. Full article
(This article belongs to the Section Biotic and Abiotic Stress)
Show Figures

Figure 1

21 pages, 2249 KB  
Article
De Novo Protein Design Enables Targeting of Intractable Oncogenic Protein–Protein Interfaces
by Varshika Ram Prakash, Yusuf Najy, Kalel Garrett, Brian F. P. Edwards and Benjamin L. Kidder
Biologics 2026, 6(1), 9; https://doi.org/10.3390/biologics6010009 - 18 Mar 2026
Viewed by 167
Abstract
Background/Objectives: Protein–protein interactions (PPIs) involving oncogenic drivers remain among the most intractable targets in cancer biology due to their dynamic conformations and limited accessibility to conventional small molecules. Although antibodies and inhibitors have achieved clinical success against targets such as PD-1/PD-L1 and MYC, [...] Read more.
Background/Objectives: Protein–protein interactions (PPIs) involving oncogenic drivers remain among the most intractable targets in cancer biology due to their dynamic conformations and limited accessibility to conventional small molecules. Although antibodies and inhibitors have achieved clinical success against targets such as PD-1/PD-L1 and MYC, challenges persist related to tissue penetration, intracellular delivery, resistance, and incomplete blockade of key interface hotspots. The objective of this study is to develop an integrated computational framework for systematically designing hotspot-conditioned de novo miniprotein binders to target these interfaces. Methods: We present DesignForge, a computational protein design pipeline that integrates energetic hotspot identification, generative backbone design, sequence optimization, and structural confidence evaluation. The framework combines hotspot mapping using an open force-field-based energetic analysis module with generative backbone sampling using BindCraft, sequence optimization using ProteinMPNN, and structural validation using AlphaFold2. This in silico pipeline was applied to three representative oncogenic interfaces: PD-1/PD-L1, MYC/MAX, and KRAS/RAF. Results: Computationally generated designs exhibited high predicted structural confidence, favorable interface energetics, and consistent engagement of identified hotspot residues across targets. AlphaFold2-Multimer structural modeling indicated that the candidate PD-1 mimetic scaffolds, MYC/MAX interface binders, and KRAS interaction candidates can adopt conformations compatible with the target interfaces. Energetic contact analysis further supported predicted engagement of key hotspot residues. These findings support the computational feasibility of hotspot-conditioned binder generation using a unified design workflow. Conclusions: DesignForge provides a reproducible computational framework for hotspot-guided de novo protein binder design targeting oncogenic protein–protein interfaces. The designs reported here represent computational predictions derived from structural modeling and energetic analysis. Experimental biochemical and cellular validation will be required to determine the functional activity of the proposed binders. Full article
(This article belongs to the Section Protein Therapeutics)
Show Figures

Figure 1

21 pages, 3021 KB  
Article
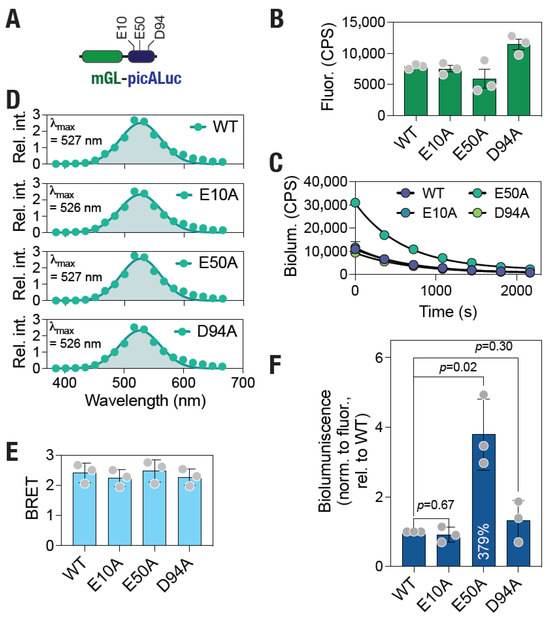
E50A Mutation Increases the Bioluminescence Activity of picALuc
by Kabir H. Biswas
Biosensors 2026, 16(3), 167; https://doi.org/10.3390/bios16030167 - 17 Mar 2026
Viewed by 300
Abstract
A miniaturized variant of the artificial luciferase (ALuc), named picALuc, has been generated through the deletion of N- and C-terminal residues in ALuc. Although picALuc is small and active, questions remain regarding its the structural organization and inter-residue interactions in the protein. Here, [...] Read more.
A miniaturized variant of the artificial luciferase (ALuc), named picALuc, has been generated through the deletion of N- and C-terminal residues in ALuc. Although picALuc is small and active, questions remain regarding its the structural organization and inter-residue interactions in the protein. Here, combining computational analysis and mutational studies, we show that the E50A mutation in picALuc results in an increased bioluminescence activity of the protein. Specifically, we generated a structural model of picALuc using the available structure of the Gaussia luciferase (GLuc) that revealed a ‘hole’ in the structure due to the deletion of N-terminal α-helices. Gaussian-accelerated molecular dynamics (GaMD) simulation revealed a rapid ‘compaction’ of the picALuc structure during the initial phase of the simulation and a number of residues such as E10, E50, and D94 showed salt bridge interactions. Mutation of the residues E10, E50, and D94 individually to an A revealed increased bioluminescence activity of the E50A mutant, while E10A and D94A mutants showed activities similar to the WT protein in living cells. In vitro assays revealed an increase in the Vmax of the E50A mutant, while Khalf and thermal stability of the mutant remained unchanged. Further, dynamic cross-correlation and principal component analyses of the GaMD simulation trajectories of the WT and the E50A mutant picALuc revealed altered collective dynamics in the protein. Finally, we developed a protein fragment complementation assay using picALuc that allows for the monitoring protein–protein interactions (PPIs) in live cells. We envisage that the brighter picALuc reported here will find broad applicability in developing bioluminescence-based assays. Full article
(This article belongs to the Section Biosensors and Healthcare)
Show Figures

Figure 1

17 pages, 4696 KB  
Brief Report
Phytochemical Profiling and Pharmacoinformatics Reveal Proliverenol from Phaleria macrocarpa as a Multi-Target Hepatoprotective Modulator of MAFLD
by Fahrul Nurkolis, Aida Dama, Era Gorica, Antonello Santini and Raymond Rubianto Tjandrawinata
Pharmaceuticals 2026, 19(3), 491; https://doi.org/10.3390/ph19030491 - 17 Mar 2026
Viewed by 188
Abstract
Background: Metabolic dysfunction-associated fatty liver disease (MAFLD) is a highly prevalent chronic liver disorder driven by complex metabolic, inflammatory, and oxidative mechanisms with no effective pharmacological therapy currently available. Although the multi-target natural product Proliverenol, derived from Phaleria macrocarpa pericarp, has shown hepatoprotective [...] Read more.
Background: Metabolic dysfunction-associated fatty liver disease (MAFLD) is a highly prevalent chronic liver disorder driven by complex metabolic, inflammatory, and oxidative mechanisms with no effective pharmacological therapy currently available. Although the multi-target natural product Proliverenol, derived from Phaleria macrocarpa pericarp, has shown hepatoprotective potential in preclinical and early clinical studies, its molecular mechanisms in MAFLD remain unclear. Objective: This study aimed to elucidate the multi-target hepatoprotective mechanisms of Proliverenol in MAFLD by integrating untargeted phytochemical profiling, network pharmacology, and molecular docking approaches. Methods: Untargeted LC–HRMS/MS analysis was performed to characterize the phytochemical composition of Proliverenol (Veprolin™). Identified compounds were subjected to target fishing, followed by protein–protein interaction (PPI) network construction, cluster analysis, and functional enrichment (GO and KEGG). Key MAFLD-related targets were further validated using molecular docking against major signaling proteins implicated in inflammation, apoptosis, and metabolic regulation. Results: Fourteen bioactive compounds were annotated, dominated by flavonoids and organic acids, including several phenolic acid derivatives, with phalerin as the most abundant constituent. Network pharmacology identified overlapping targets between Proliverenol, MAFLD, and hepatotoxicity, forming a highly interconnected PPI network. Functional enrichment revealed significant involvement in apoptosis regulation, inflammatory signaling, oxidative stress response, lipid metabolism, and insulin resistance pathways. Molecular docking demonstrated strong binding affinities of several Proliverenol constituents—particularly cucumerin B, artoindonesianin P, and vitexin 2″-p-hydroxybenzoate—toward key targets including PTGS2, SIRT1, GSK3B, RELA, and MCL1, with affinities comparable to or exceeding those of reference drugs. Conclusions: Proliverenol exerts hepatoprotective effects through coordinated multi-target modulation of inflammatory, metabolic, and apoptotic pathways relevant to MAFLD. While these findings provide mechanistic insights based on integrative metabolomics and computational analyses, the absence of direct experimental validation represents an important limitation. Therefore, further in vitro, in vivo, and clinical investigations are warranted to confirm the predicted molecular interactions and therapeutic relevance. Full article
(This article belongs to the Special Issue Network Pharmacology of Natural Products, 3rd Edition)
Show Figures

Graphical abstract

18 pages, 1267 KB  
Article
GrapePPI: A Deep Learning Framework for Grape Protein–Protein Interaction Prediction Using ESM Embeddings
by Chenghui Li, Mengyao Li and Aisheng Xiong
Agronomy 2026, 16(6), 626; https://doi.org/10.3390/agronomy16060626 - 15 Mar 2026
Viewed by 267
Abstract
Protein–protein interactions (PPIs) are fundamental to biological processes, yet experimental identification of PPIs remains time-consuming and costly, particularly for crop species with limited data. Grape (Vitis vinifera) is a globally important fruit crop that would benefit from improved computational tools for [...] Read more.
Protein–protein interactions (PPIs) are fundamental to biological processes, yet experimental identification of PPIs remains time-consuming and costly, particularly for crop species with limited data. Grape (Vitis vinifera) is a globally important fruit crop that would benefit from improved computational tools for PPI prediction to support functional genomics and molecular breeding. Here, we present GrapePPI, a deep learning framework specifically designed for grape PPI prediction that leverages pre-trained ESM (Evolutionary Scale Modeling) protein embeddings. GrapePPI employs a four-component architecture: ESM embedding extraction, sequence encoding, feature combination, and multi-layer interaction prediction. We evaluated GrapePPI on grape-specific datasets with balanced and imbalanced class distributions, as well as benchmark datasets from yeast and Arabidopsis. On grape data, GrapePPI significantly outperformed state-of-the-art methods including DeepFE-PPI, PIPR, and ESMAraPPI, achieving F1 scores of 89.34% and 85.43% on balanced and imbalanced datasets, respectively, with PR AUC values of 95.29% and 90.87%. GrapePPI also demonstrated strong cross-species generalization, outperforming competing methods on yeast datasets and achieving performance comparable to specialized plant models on Arabidopsis data. Our results establish GrapePPI as an effective and robust tool for grape PPI prediction, with practical applications in functional genomics research and crop improvement programs. Full article
(This article belongs to the Special Issue Advanced Machine Learning in Agriculture—2nd Edition)
Show Figures

Figure 1

21 pages, 8616 KB  
Article
Shenqi Granules Enhance Recovery from Myocardial Ischemia–Reperfusion Injury by Downregulating MMP9 and ADH1C
by Hai-Xin Liu, Xin-Lei Shi, Shu-Yuan Zhou, Yu-Chang Li, Dong-Yan Lin, Pei-You Tan, Zi-Ce Zhou, Ying-Wei Li, Hui-Fang Li and Shi-Yuan Wen
Pharmaceuticals 2026, 19(3), 475; https://doi.org/10.3390/ph19030475 - 13 Mar 2026
Viewed by 247
Abstract
Background: Shenqi granule (SQG) was used clinically to strengthen the spleen and boost energy, alleviating physical weakness and limb fatigue caused by energy deficiency. However, the specific effects and potential molecular mechanisms of SQG in myocardial infarction (MI) treatment remain to be clarified. [...] Read more.
Background: Shenqi granule (SQG) was used clinically to strengthen the spleen and boost energy, alleviating physical weakness and limb fatigue caused by energy deficiency. However, the specific effects and potential molecular mechanisms of SQG in myocardial infarction (MI) treatment remain to be clarified. Methods: This study thoroughly evaluates SQG’s role in improving MIRI in rats using a biological approach. Network pharmacology, weighted gene co-expression network analysis (WGCNA), receiver operating characteristic (ROC), and immune landscape analysis were used to analyze components and key molecular targets. The therapeutic targets of SQG were then validated through molecular docking, molecular dynamics simulation, and experiments. Results: SQG reduced myocardial infarct size and improved myocardial function in rats. Network pharmacology analysis found that six bioactive compounds in SQG could target four proteins. Using WGCNA and ROC, two key targets of SQG were identified, MMP9 and ADH1C. Importantly, integrating PPI network prediction, molecular docking, and expression correlation analyses, MMP9 and ADH1C demonstrate strong physical binding potential and expression association, suggesting their possible involvement in MIRI-related pathways through the immune microenvironment. Molecular experiments and other methods confirmed that the five active ingredients in SQG (luteolin, quercetin, hederagenin, 7-O-methylisomucronulatol, and stigmasterol) can exert cardioprotective effects by stably binding to MMP9/ADH1C. Conclusions: SQG reduces myocardial infarct volume and enhances myocardial function in MIRI rats, likely via inhibiting MMP9 and ADH1C expression. This suggests SQG’s potential as a therapeutic agent for MI, with findings offering strong scientific support for SQG’s use in cardiovascular disease research. Full article
(This article belongs to the Section Natural Products)
Show Figures

Figure 1

11 pages, 1512 KB  
Article
Analysis of ATF6 and PLAT Expressions in Relation to hsa-miR-340-5p in Childhood Obesity
by Yaşar Topal, Tuba Edgünlü, Dilek Akbaş, Çilem Özdemir, Hatice Topal, Habip Almiş and Ecenur Özdemir
Int. J. Mol. Sci. 2026, 27(6), 2606; https://doi.org/10.3390/ijms27062606 - 12 Mar 2026
Viewed by 171
Abstract
Childhood obesity is a complex pathology that triggers early vascular damage through endoplasmic reticulum (ER) stress and fibrinolytic imbalance; however, the role of the ATF6/PLAT regulatory axis in this process has not yet been fully elucidated. This study aims to investigate the molecular [...] Read more.
Childhood obesity is a complex pathology that triggers early vascular damage through endoplasmic reticulum (ER) stress and fibrinolytic imbalance; however, the role of the ATF6/PLAT regulatory axis in this process has not yet been fully elucidated. This study aims to investigate the molecular basis of vascular risk by determining the expression levels of these genes and the potential regulatory hsa-miR-340-5p in children with obesity. Gene expression analyses were performed using the RT-qPCR method on blood samples obtained from 55 children with obesity and 40 healthy controls, while in silico protein–protein interaction (PPI) networks were mapped using the STRING database. The findings revealed that ATF6 expression was significantly downregulated (p < 0.001) and PLAT expression was significantly upregulated (p = 0.005) in the obese group compared to controls. No significant difference was detected in hsa-miR-340-5p levels (p = 0.447). PPI analysis confirmed the strong functional clustering of ATF6 with metabolic stress pathways and PLAT with coagulation cascades. In conclusion, the suppression of ATF6 in obesity indicates the “exhaustion” of adaptive cellular defense mechanisms, while the upregulation of PLAT points to a compensatory response to the chronic prothrombotic environment. These molecular alterations demonstrate that vascular risk in childhood obesity begins at the transcriptomic level long before clinical symptoms emerge, highlighting the ATF6/PLAT axis as a potential biomarker for early risk assessment. Full article
(This article belongs to the Special Issue Genes and Human Diseases: 3rd Edition)
Show Figures

Figure 1

23 pages, 13527 KB  
Article
Systems-Level Transcriptomic Integration Reveals a Core Metaflammatory Network Linking Type 2 Diabetes and HBV Infection to Cholangiocarcinoma Progression
by Hasan Md Rasadul, Shihui Ma, Ziqiang Ge, Rahman Md Zahidur, Pengcheng Kang, Junqi You, Jinglin Li, Chenghong Duan, Siddique A. Z. M. Fahim, Mozumder Somrat Akbor, Xudong Zhao and Yunfu Cui
Cancers 2026, 18(6), 923; https://doi.org/10.3390/cancers18060923 - 12 Mar 2026
Viewed by 233
Abstract
Background and Aims: The rising global incidence of cholangiocarcinoma (CCA) coincides with epidemics of type 2 diabetes (T2D) and chronic hepatitis B virus (HBV) infection. Although both are established independent risk factors, the shared molecular mechanisms by which they contribute to cholangiocarcinogenesis remain [...] Read more.
Background and Aims: The rising global incidence of cholangiocarcinoma (CCA) coincides with epidemics of type 2 diabetes (T2D) and chronic hepatitis B virus (HBV) infection. Although both are established independent risk factors, the shared molecular mechanisms by which they contribute to cholangiocarcinogenesis remain poorly understood. We hypothesized that T2D and HBV converge on a state of chronic metabolic inflammation (“metaflammation”) that drives CCA progression through a conserved transcriptomic network. Methods: We performed an integrative bioinformatics analysis of transcriptomic data from public repositories, including samples of CCA (TCGA-CHOL, n = 45; GSE107943, n = 163), T2D-affected liver (GSE23343, n = 20), and HBV-infected liver (GSE58208, n = 102). Acknowledging that the T2D and HBV datasets were derived from whole-liver tissue, whereas CCA originates in the biliary epithelium, we identified differentially expressed genes (DEGs) across conditions and defined a core gene set shared among them. Subsequent analyses included functional enrichment, construction of protein–protein interaction (PPI) networks, survival analysis, and protein validation. Results: We identified a core metaflammation signature comprising 156 genes that were consistently dysregulated across T2D, HBV, and CCA. Pathway analysis revealed significant enrichment in PPAR signaling, cytokine–cytokine receptor interaction, PI3K-Akt, and TNF signaling pathways. Protein–protein interaction (PPI) network analysis identified IL6, TNF, AKT1, STAT3, and PPARG as the top hub genes. These hubs were functionally modularized into clusters associated with inflammatory signaling, metabolic regulation, and cell growth and survival. In the TCGA CCA cohort, high expression of IL6, TNF, AKT1, and STAT3 and low expression of PPARG correlated with advanced tumor stage and poorer overall survival (e.g., IL6: ρ = 0.42, p = 0.01). A metaflammation score derived from these hubs (weighted combination of the five genes) emerged as an independent prognostic factor (HR = 2.8, p < 0.001). Protein-level dysregulation of these hubs was confirmed via immunohistochemistry. Conclusions: This study defines a conserved metaflammation network that links T2D and HBV to CCA, identifying key hub genes and pathways. This signature provides a mechanistic explanation for epidemiological risks, serves as a novel prognostic tool, and offers a rationale for targeting metaflammation in prevention and therapy for high-risk populations. Full article
(This article belongs to the Section Cancer Causes, Screening and Diagnosis)
Show Figures

Figure 1

15 pages, 3183 KB  
Article
Integrated Transcriptomic Analysis and Functional Validation Identify CNTN1 as a Novel Metastatic Driver in Hilar Cholangiocarcinoma
by Xiangming Ding, Chiyu Cai, Yuanxiang Lu, Zipeng Wang, Junjing Hou, Yushu Xue, Luyun Zhang, Meng Xie and Dongxiao Li
Biomedicines 2026, 14(3), 631; https://doi.org/10.3390/biomedicines14030631 - 11 Mar 2026
Viewed by 254
Abstract
Background: Hilar cholangiocarcinoma (HC) is a highly aggressive malignancy with a poor prognosis, highlighting the urgent need to elucidate its molecular drivers. This study aimed to systematically identify and functionally validate key genes and pathways driving HC pathogenesis. Methods: RNA sequencing (RNA-seq) was [...] Read more.
Background: Hilar cholangiocarcinoma (HC) is a highly aggressive malignancy with a poor prognosis, highlighting the urgent need to elucidate its molecular drivers. This study aimed to systematically identify and functionally validate key genes and pathways driving HC pathogenesis. Methods: RNA sequencing (RNA-seq) was performed on paired primary HC tumors and matched adjacent non-tumorous tissues to identify differentially expressed genes (DEGs). Subsequent bioinformatic analyses, including Gene Ontology (GO), Kyoto Encyclopedia of Genes and Genomes (KEGG) enrichment, and protein–protein interaction (PPI) network construction, were conducted to characterize the functional landscape and identify hub genes. Transwell assays and orthotopic metastatic models were used to investigate the functions of Contactin-1 (CNTN1) in HC invasion in vitro and metastasis in vivo. Results: RNA-seq analysis identified 35 DEGs in HC, mainly involved in cell adhesion, cytoskeletal regulation, and axon development. PPI network analysis identified six hub genes, including CNTN1, NCAM1, PLP1, GPM6B, SLC1A3, and PMP2. Furthermore, we demonstrated that CNTN1, a neuronal membrane glycoprotein, was markedly up-regulated in HC at both mRNA and protein levels, and its elevated expression correlated with poor prognosis. Gain- and loss-of-function studies demonstrated that CNTN1 promotes HC cell invasion in vitro and metastasis in vivo. Mechanistically, CNTN1 exerts its pro-invasive effects by activating the PI3K-AKT signaling pathway and inducing epithelial–mesenchymal transition (EMT). Conclusions: Our integrated analysis identifies CNTN1 as a critical oncogenic driver in HC, promoting metastasis through PI3K-AKT-mediated EMT. These findings nominate CNTN1 as a potential prognostic biomarker and therapeutic target in HC. Full article
(This article belongs to the Section Molecular Genetics and Genetic Diseases)
Show Figures

Figure 1

28 pages, 12236 KB  
Article
The Effect of Viniferin on Liver Cancer: Research Based on Network Pharmacology, Molecular Docking and Molecular Dynamics Simulation
by Saowanee Maungchanburi, Onwara Wongmek, Poolsak Baitahay, Asron Saweak, Maroof Wangkaranae, Wanmai Kongwattananon, Suphasarang Sirirattanakul, Moragot Chatatikun, Atthaphong Phongphithakchai, Jason C. Huang, Aman Tedasen and Chutima Jansakun
Med. Sci. 2026, 14(1), 130; https://doi.org/10.3390/medsci14010130 - 11 Mar 2026
Viewed by 226
Abstract
Background/Objectives: Hepatocellular carcinoma (HCC) is a primary malignancy often driven by metabolic syndrome, fatty liver disease, and chronic hepatitis. These conditions foster a pro-inflammatory microenvironment that promotes tumor progression. Viniferin, a natural oligostilbene, has gained attention for its potential bioactivity. This study utilized [...] Read more.
Background/Objectives: Hepatocellular carcinoma (HCC) is a primary malignancy often driven by metabolic syndrome, fatty liver disease, and chronic hepatitis. These conditions foster a pro-inflammatory microenvironment that promotes tumor progression. Viniferin, a natural oligostilbene, has gained attention for its potential bioactivity. This study utilized an in silico network pharmacology approach to elucidate the pharmacokinetic properties and molecular mechanisms of ε- and δ-viniferin against HCC within the context of metabolic and inflammatory liver pathologies. Methods: ADMET profiles were characterized using SwissADME and pkCSM. Therapeutic targets were identified by intersecting viniferin-associated molecules with disease genes from GeneCards. A protein–protein interaction (PPI) network was constructed, supplemented by GO and KEGG enrichment analyses. Molecular docking and 200 ns of molecular dynamics (MD) simulations evaluated the binding affinity and structural stability between viniferin isomers and identified hub proteins. Results: Both ε- and δ-viniferin showed favorable drug-like properties, including high gastrointestinal absorption and low hepatotoxicity. We identified 247 overlapping targets, with network analysis highlighting ten essential hub genes, including AKT1, HSP90AA1, ESR1, HIF1A, NFKB1, GSK3B, PTGS2, APP, MTOR, and PIK3CA. Enrichment analysis confirmed their involvement in critical oncogenic pathways. Molecular docking showed strong interactions with APP, HSP90AA1, and AKT1, while MD simulations validated the long-term stability of ε-viniferin within the APP binding pocket. Conclusions: These findings provide mechanistic insights into viniferin as a multi-target agent for HCC, justifying further experimental validation in pre-clinical models. Full article
(This article belongs to the Special Issue Feature Papers in Section “Cancer and Cancer-Related Research”)
Show Figures

Figure 1

17 pages, 512 KB  
Systematic Review
Evolution of Amoxicillin-Based Mono-Antibiotic Regimens for Helicobacter pylori Eradication: From Ineffectiveness to Innovation—A Systematic Review
by Chih-An Shih, I-Ting Wu, Deng-Chyang Wu, Wei-Yi Lei, Feng-Woei Tsay, Tzung-Jiun Tsai, Chung-Hung Tsai, Ya-Chi Wu, Wei-Chen Tai and Ping-I Hsu
Microorganisms 2026, 14(3), 625; https://doi.org/10.3390/microorganisms14030625 - 10 Mar 2026
Viewed by 306
Abstract
Mono-antibiotic therapy for Helicobacter pylori (H. pylori) infection minimizes unnecessary antibiotic exposure, reduces disruption of the gut microbiota, and lowers the risk of multidrug resistance. Although resistance of H. pylori to amoxicillin remains extremely low (<3%) worldwide, regular-dose amoxicillin monotherapy achieves [...] Read more.
Mono-antibiotic therapy for Helicobacter pylori (H. pylori) infection minimizes unnecessary antibiotic exposure, reduces disruption of the gut microbiota, and lowers the risk of multidrug resistance. Although resistance of H. pylori to amoxicillin remains extremely low (<3%) worldwide, regular-dose amoxicillin monotherapy achieves eradication rates of less than 30%. Strategies to improve the efficacy of amoxicillin-based mono-antibiotic therapy include elevating intragastric pH with potent acid suppression, increasing the amoxicillin dose, and adding bismuth salts to the treatment regimen. This review evaluates the safety and effectiveness of six amoxicillin-based treatments for H. pylori. All regimens lasted 14 days and were studied in clinical trials published between 1 October 2014, and 1 October 2025. The pooled intention-to-treat and per-protocol eradication rates for each regimen were as follows: Regimen 1: Regular-dose amoxicillin + high-dose proton pump inhibitor (PPI): 84.7% (83/98) and 84.7% (83/98); Regimen 2: High-dose amoxicillin + high-dose PPI: 85.3% (3709/4347) and 89.9% (3692/4109); Regimen 3: Regular-dose amoxicillin + high-dose potassium-competitive acid blocker (PCAB): 86.0% (901/1048) and 91.2% (888/974); Regimen 4: High-dose amoxicillin + high-dose PCAB: 88.2% (1771/2009) and 93.5% (1720/1839); Regimen 5: Regular-dose amoxicillin + high-dose PCAB + bismuth: 84.9% (327/385) and 91.3% (327/358); Regimen 6: High-dose amoxicillin + high-dose PCAB + bismuth: 95.8% (115/120) and 98.4% (115/117). In conclusion, potent acid inhibition, escalation of amoxicillin dosage, and incorporation of bismuth can transform amoxicillin mono-antibiotic therapy from an ineffective approach into a highly effective eradication regimen for H. pylori infection. Full article
(This article belongs to the Section Medical Microbiology)
Show Figures

Figure 1

Back to TopTop