Sign in to use this feature.

Years

Between: -

Subjects

remove_circle_outline
remove_circle_outline
remove_circle_outline
remove_circle_outline
remove_circle_outline
remove_circle_outline
remove_circle_outline
remove_circle_outline
remove_circle_outline

Journals

remove_circle_outline
remove_circle_outline
remove_circle_outline
remove_circle_outline
remove_circle_outline
remove_circle_outline
remove_circle_outline
remove_circle_outline
remove_circle_outline
remove_circle_outline

Article Types

Countries / Regions

remove_circle_outline
remove_circle_outline
remove_circle_outline
remove_circle_outline
remove_circle_outline

Search Results (673)

Search Parameters:
Keywords = Nash optimization

Order results
Result details
Results per page
Select all
Export citation of selected articles as:
31 pages, 1764 KB  
Article
Simulation of Reservoir Group Outflow Using LSTM with a Knowledge-Guided Loss Function Coordinated by the MDUPLEX Algorithm
by Qiaoping Liu, Changlu Qiao and Shuo Cao
Appl. Sci. 2026, 16(4), 2125; https://doi.org/10.3390/app16042125 (registering DOI) - 22 Feb 2026
Abstract
Global climate change and spatiotemporal heterogeneity in water resources exacerbate supply-demand imbalances. Accurate outflow simulation for joint reservoir group operations thus becomes critical for scientific water resources management. Existing data-driven models like the Long Short-Term Memory (LSTM) lack the robust integration of physical [...] Read more.
Global climate change and spatiotemporal heterogeneity in water resources exacerbate supply-demand imbalances. Accurate outflow simulation for joint reservoir group operations thus becomes critical for scientific water resources management. Existing data-driven models like the Long Short-Term Memory (LSTM) lack the robust integration of physical constraints. Traditional mechanistic methods, by contrast, lack generality and stability under complex hydrological conditions. To address this limitation, we propose MDUPLEX-KG-LSTM—a physically constrained data-driven model for reservoir outflow simulation. The model incorporates multi-round DUPLEX (MDUPLEX) data partitioning, which ensures statistical homogeneity across training, validation, and test datasets. It also features a Knowledge-Guided (KG) loss function that embeds core physical constraints: water balance, dead water level, flood season restricted water level, and inter-reservoir re-regulation mechanisms. Additionally, it adopts an LSTM network optimized via Particle Swarm Optimization (PSO) for enhanced predictive performance. We validate the model using daily hydrological data from 2010 to 2025 for three reservoirs in the Wujiaqu Irrigation District of Xinjiang, China. The model exhibits exceptional stability and predictive accuracy across key evaluation metrics: Nash–Sutcliffe Efficiency (NSE) ≥ 0.82, Pearson correlation coefficient (r) > 0.94, Root Mean Square Error (RMSE) ≤ 1.50 m3/s, and Water Balance Index (WBI) ≤ 0.016. It outperforms conventional data-driven and mechanistic models in extreme flow simulation scenarios. It also eliminates unphysical negative outflow values in all predictive results. The model achieves 100% compliance with flood control standards and an irrigation guarantee rate of no less than 86%. This study advances the development of physically constrained data-driven modeling for water resources engineering. It provides reliable methodological support for the intelligent operation of reservoir groups in smart water conservancy systems. The model also balances training cost and inference efficiency effectively. It demonstrates verified scalability for reservoir groups of varying scales, fully meeting the operational deployment requirements of smart water systems. Full article
30 pages, 6013 KB  
Article
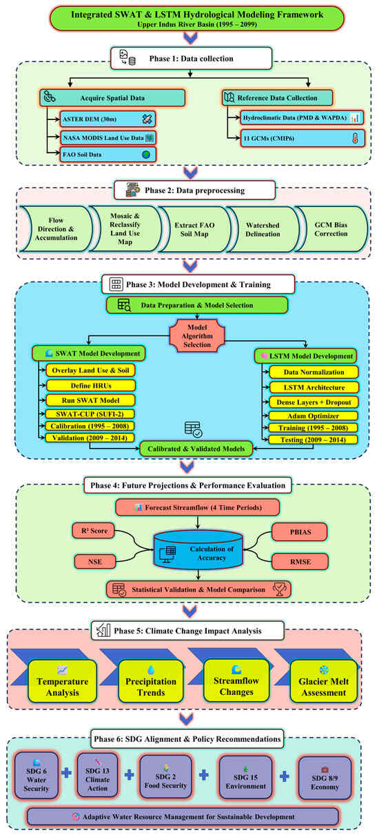
Hydrological Response Assessment of an Upper Indus River Basin Under Diverse Climate Scenarios Using Data-Driven and Process-Based Models: Implications for Sustainable Development Goals
by Basit Nawaz, Fayaz Ahmad Khan, Afed Ullah Khan, Wafa Saleh Alkhuraiji, Saqib Mahmood, Dominika Dąbrowska, Youssef M. Youssef and Mahmoud E. Abd-Elmaboud
Water 2026, 18(4), 507; https://doi.org/10.3390/w18040507 - 19 Feb 2026
Viewed by 172
Abstract
Climate change exerts a pronounced influence on streamflow regimes by altering precipitation characteristics and potential evapotranspiration, thereby affecting global water availability and hydrological functioning. This study investigates the hydrological behavior of the Upper Indus River Basin (UIRB), a strategically important transboundary mountainous watershed, [...] Read more.
Climate change exerts a pronounced influence on streamflow regimes by altering precipitation characteristics and potential evapotranspiration, thereby affecting global water availability and hydrological functioning. This study investigates the hydrological behavior of the Upper Indus River Basin (UIRB), a strategically important transboundary mountainous watershed, under a range of future climate scenarios. An integrated modeling approach combining process-based simulation and data-driven techniques is employed to generate new insights relevant to the advancement of the Sustainable Development Goals (SDGs). The Soil and Water Assessment Tool (SWAT) and a Long Short-Term Memory (LSTM) neural network were calibrated and validated using daily streamflow observations spanning 1995–2014. During the calibration phase, SWAT yielded an R2 of 0.71, a Nash–Sutcliffe Efficiency (NSE) of 0.59, and a PBIAS of 20.3%. In comparison, the LSTM model demonstrated improved predictive performance, achieving an R2 of 0.72, an NSE of 0.71, and a PBIAS of −1.85%. Future discharge simulations were derived from bias-corrected climate projections obtained from 11 General Circulation Models under SSP245 and SSP585 scenarios for four future time slices (2015–2035, 2036–2055, 2056–2075, and 2076–2099), using 1995–2014 as the reference period. Under the high-emission SSP585 pathway, basin-wide precipitation is projected to increase by 14.7% by the late century, accompanied by substantial rises in maximum and minimum temperatures of 17.9% and 36.25%, respectively. SWAT simulations indicate streamflow increases of 7.1–9.9% under SSP245 and 10.1–11.7% under SSP585, whereas the LSTM model projects more pronounced increases of 17–25.6%. The outcomes of this research contribute significantly to multiple SDGs, with quantified impacts on SDG 6 (Clean Water and Sanitation, 35%), SDG 13 (Climate Action, 30%), SDG 2 (Zero Hunger, 15%), SDG 15 (Life on Land, 12%), and SDGs 8 and 9 (Economic Growth and Infrastructure, 8%). The proposed integrated modeling framework supports enhanced water security through optimized resource planning, reinforces climate resilience by strengthening adaptive capacity, promotes agricultural sustainability in irrigation-reliant regions, safeguards fragile mountain ecosystems under accelerating glacier retreat, informs the development of climate-resilient agricultural sustainability in irrigation-reliant regions, and informs the development of climate-resilient infrastructure. Collectively, these findings highlight the urgent necessity for adaptive water management policies to address climate-induced hydrological uncertainty in stressed transboundary river basins and offer a transferable framework for achieving water-related SDGs in climate-sensitive regions worldwide. Full article
Show Figures

Figure 1

25 pages, 1932 KB  
Article
Blockchain-Enabled Governance for Health IoT Data Access via Interpretable Multi-Objective Optimization and Bargaining Under Privacy–Latency–Robustness Trade-Offs
by Farshid Keivanian, Yining Hu and Saman Shojae Chaeikar
Electronics 2026, 15(4), 864; https://doi.org/10.3390/electronics15040864 - 18 Feb 2026
Viewed by 145
Abstract
Health Internet of Things (Health IoT) systems continuously stream sensitive physiological data, making data access governance safety-critical under conflicting objectives such as privacy risk, latency, energy/resource cost, and robustness, especially when conditions change during emergencies. This paper proposes FiB-MOBA-EAFG, a hybrid blockchain–AI framework [...] Read more.
Health Internet of Things (Health IoT) systems continuously stream sensitive physiological data, making data access governance safety-critical under conflicting objectives such as privacy risk, latency, energy/resource cost, and robustness, especially when conditions change during emergencies. This paper proposes FiB-MOBA-EAFG, a hybrid blockchain–AI framework that separates on-chain accountability from off-chain decision intelligence. Off-chain, fuzzy context inference parameterizes scenario priorities, Pareto-based multi-objective search generates candidate governance policies, an emergency-aware feasibility guard filters unsafe trade-offs, and a bargaining-based selector chooses a single deployable policy. On chain, the blockchain layer records consent commitments, access events, and hashes of the selected policy and decision trace, serving as an immutable audit and accountability substrate rather than an online decision or optimization engine, while raw health data remain off-chain. Using simulation studies of home remote monitoring, clinic telehealth, and emergency triage under stochastic network variation and adversarial device behavior, FiB-MOBA-EAFG improves robustness and yields more repeatable policy selection than rule-based control and scalarized baselines within the evaluated simulation scenarios, while maintaining latency within ranges compatible with modeled edge deployment constraints through explicit emergency-aware feasibility constraints. A budget-matched random-search ablation further indicates that structured Pareto exploration is needed to reliably obtain robust, low-risk governance policies. Full article
(This article belongs to the Special Issue Blockchain-Enabled Management Systems in Health IoT)
Show Figures

Figure 1

35 pages, 527 KB  
Article
Strategy-Proof Mechanism Design with Boundedly Rational Agents: Theory and Experiment
by Katsuhiko Nishizaki
Games 2026, 17(1), 12; https://doi.org/10.3390/g17010012 - 14 Feb 2026
Viewed by 198
Abstract
In a strategy-proof mechanism, implementation theory mostly assumes that each agent is rational in the sense that the agent reveals its true preference to induce its most preferred outcome. This assumption is sufficient to guarantee that the agent seeks such an outcome, but [...] Read more.
In a strategy-proof mechanism, implementation theory mostly assumes that each agent is rational in the sense that the agent reveals its true preference to induce its most preferred outcome. This assumption is sufficient to guarantee that the agent seeks such an outcome, but not necessary because the agent might be able to induce the outcome by revealing its other preference. On the basis of such an understanding, this paper considers an implementation problem with the bounded rationality of agents. The bounded rationality presented in this paper means that the agent might choose its best response which is different from its dominant strategy. To describe such behavior, this paper introduces a new notion of equilibrium, called (nk)-dominant strategy Nash equilibrium at which at most k{0,1,,n} boundedly rational agents might choose their best responses which are different from their dominant strategies, and at least (nk) rational agents choose their dominant strategies. In addition, to show what a socially optimal outcome is collectively chosen under the existence of boundedly rational agents, this paper introduces a new notion of implementation, called k-secure implementation, which is a double implementation in dominant strategy equilibria and (nk)-dominant strategy Nash equilibria. In specific environments with k(n+1)/2, this paper shows that majority rule satisfies k-secure implementability, but not secure implementability which is equivalent to n-secure implementability. In addition, this paper shows that majority rule realized the socially optimal outcome in the environments in laboratory experiments. Full article
(This article belongs to the Section Behavioral and Experimental Game Theory)
30 pages, 41827 KB  
Article
A Novel Assessment Model for the Sustainability of Clean Cutting Technology Based on Game Theory
by Zewen Li, Wei Zhao, Junjie Hu, Peng Zhao, Liang Li and Feng Kong
Lubricants 2026, 14(2), 89; https://doi.org/10.3390/lubricants14020089 - 14 Feb 2026
Viewed by 193
Abstract
To enhance the sustainability of manufacturing, various clean cutting technologies have been developed, yet their sustainability assessment faces challenges in balancing multiple conflicting objectives and stakeholder interests. This paper proposes a game theory-based evaluation framework that treats environmental, technical, economic, and social dimensions [...] Read more.
To enhance the sustainability of manufacturing, various clean cutting technologies have been developed, yet their sustainability assessment faces challenges in balancing multiple conflicting objectives and stakeholder interests. This paper proposes a game theory-based evaluation framework that treats environmental, technical, economic, and social dimensions as cooperative players. The Nash equilibrium model is employed to dynamically reconcile subjective weights from the analytic hierarchy process and objective weights from the entropy method, thus achieving optimal weight allocation. Experimental studies on Ti-6Al-4V titanium alloy milling compared dry milling, minimum quantity lubrication, and cryogenic minimum quantity lubrication (CMQL) under different parameters. Results demonstrate that the game-theoretic model effectively integrates preferences and achieves Nash equilibrium. CMQL showed superior performance, increasing tool life by approximately 40% and reducing surface roughness by about 25% compared to dry milling. Coated inserts reduced carbon emissions by nearly 30% versus end mills. The Nash equilibrium analysis demonstrates that dry milling with coated inserts attains the highest level of processing sustainability under high-speed conditions due to synergistic environmental and economic advantages, while simultaneously revealing practical trade-offs among competing objectives. This study confirms that the proposed framework enables scientific weight coordination and provides a quantifiable, interpretable decision-making system for sustainable process selection. Full article
Show Figures

Figure 1

23 pages, 638 KB  
Article
Optimal Allocations Under Strongly Pigou–Dalton Criteria: Hidden Layer Structure and Efficient Combinatorial Approach
by Taikun Zhu, Kai Jin, Ruixi Luo and Song Cao
Mathematics 2026, 14(4), 658; https://doi.org/10.3390/math14040658 - 12 Feb 2026
Viewed by 175
Abstract
We investigate optimal social welfare allocations of m items to n agents with binary additive or submodular valuations. For binary additive valuations, we prove that the set of optimal allocations coincides with the set of so-called stable allocations, as long as the [...] Read more.
We investigate optimal social welfare allocations of m items to n agents with binary additive or submodular valuations. For binary additive valuations, we prove that the set of optimal allocations coincides with the set of so-called stable allocations, as long as the employed criterion for evaluating social welfare is strongly Pigou–Dalton (SPD) and symmetric. Many common criteria are SPD and symmetric, such as Nash social welfare, LexiMax, LexiMin, the Gini Index, Entropy, and Envy Sum. We also design efficient algorithms for finding a stable allocation, including an O(m2n) time algorithm for the case of indivisible items, and an O(m2n5) time one for the case of divisible items. The first is faster than the existing algorithms or has a simpler analysis. The latter is the first combinatorial algorithm for that problem. It utilizes a hidden layer partition of items and agents admitted by all stable allocations, and cleverly reduces the case of divisible items to the case of indivisible items. In addition, we show that the profiles of different optimal allocations have a small Chebyshev distance, which is zero for the case of divisible items under binary additive valuations, and is at most one for the case of indivisible items under binary submodular valuations. Full article
(This article belongs to the Special Issue Game Theory and Operations Research)
Show Figures

Figure 1

23 pages, 4812 KB  
Article
Improving Flood Simulation Performance of Distributed Hydrological Model in the Plain–Hilly Transition Zone via DEM Stream Burning and PSO
by Zhiwei Huang, Yangbo Chen and Kai Wang
Remote Sens. 2026, 18(4), 555; https://doi.org/10.3390/rs18040555 - 10 Feb 2026
Viewed by 259
Abstract
Accurate flood simulation and forecasting in plain–hilly transition zones remain challenging due to limitations of medium- and low-resolution digital elevation models (DEMs), which often produce discontinuous drainage networks and misaligned confluence paths. This study evaluates an integrated improvement framework that combines DEM stream-burning [...] Read more.
Accurate flood simulation and forecasting in plain–hilly transition zones remain challenging due to limitations of medium- and low-resolution digital elevation models (DEMs), which often produce discontinuous drainage networks and misaligned confluence paths. This study evaluates an integrated improvement framework that combines DEM stream-burning and automatic parameter calibration to enhance the flood-simulation performance of a physically based distributed hydrological model (the Liuxihe Model). The framework was tested in the Beimiaoji Watershed (upper Huaihe River Basin) using 12 observed flood events: one event for parameter calibration via Particle Swarm Optimization (PSO) and 11 events for independent validation. Model performance was assessed using multiple metrics, including the Nash–Sutcliffe Efficiency (NSE), peak error (PE), and peak-timing error (PT). Results indicate that stream-burning substantially improves river-network extraction, and that the combined application of DEM correction and PSO-based calibration markedly enhances model performance. The findings suggest that the proposed, cost-effective correction–calibration pathway can improve operational flood simulations in terrain-sensitive regions without relying on costly high-resolution DEMs, and thus provides a practical reference for similar basins. Full article
Show Figures

Figure 1

35 pages, 4641 KB  
Article
Distributionally Robust Dynamic Interaction for Microgrid Clusters with Shared Electric–Hydrogen Storage
by Jian Liang and Zhongqun Wu
Energies 2026, 19(4), 903; https://doi.org/10.3390/en19040903 - 9 Feb 2026
Viewed by 287
Abstract
Shared energy storage provides a promising solution for the operation of microgrid clusters. This paper explores a hybrid electric–hydrogen shared energy storage model within microgrid clusters, aiming for clean energy generation and economical energy supply despite renewable energy’s unpredictability and complex stakeholder interactions. [...] Read more.
Shared energy storage provides a promising solution for the operation of microgrid clusters. This paper explores a hybrid electric–hydrogen shared energy storage model within microgrid clusters, aiming for clean energy generation and economical energy supply despite renewable energy’s unpredictability and complex stakeholder interactions. First, the proposed method features a shared energy storage operator that hosts electric storage and power-to-gas, enabling multi-microgrids energy sharing. To address market dynamics, a hybrid game theory approach using Nash bargaining and Stackelberg games is employed to manage interactions among the shared energy storage operator, microgrid operators, and internal end-users, while accounting for their differing interests. Second, to address uncertainty in renewable energy output, a distributionally robust optimization model is implemented with conditional value at risk, focusing on risk in extreme scenarios. The Adaptive Alternating Direction Method of Multipliers algorithm and Karush–Kuhn–Tucker conditions are used to solve the optimal decision scheme for each entity. Finally, a case study is used to verify the model’s effectiveness. Simulation results show that hybrid electric–hydrogen energy sharing improves resource utilization, leading to significant revenue increases for microgrids and higher profitability for shared energy storage operator. The game-theory-based approach ensures equitable revenue distribution and a 9.86% increase in coalition revenue. It provides a flexible approach to balance economic efficiency and system robustness by allowing decision-makers to adjust risk preference parameters and use historical sample data for informed decision-making. Full article
(This article belongs to the Section A5: Hydrogen Energy)
Show Figures

Figure 1

28 pages, 4527 KB  
Article
Enhanced Adaptive QPSO-Enabled Game-Theoretic Model Predictive Control for AUV Pursuit–Evasion Under Velocity Constraints
by Duan Gao, Mingzhi Chen and Yunhao Zhang
J. Mar. Sci. Eng. 2026, 14(3), 318; https://doi.org/10.3390/jmse14030318 - 6 Feb 2026
Viewed by 153
Abstract
Pursuit–evasion involves coupled, antagonistic decision-making and is prone to local-optimal behaviors when solved online under nonlinear dynamics and constraints. This study investigates a dual-AUV pursuit–evasion problem in ocean-current environments by integrating game theory with model predictive control (MPC). We formulated a game-theoretic MPC [...] Read more.
Pursuit–evasion involves coupled, antagonistic decision-making and is prone to local-optimal behaviors when solved online under nonlinear dynamics and constraints. This study investigates a dual-AUV pursuit–evasion problem in ocean-current environments by integrating game theory with model predictive control (MPC). We formulated a game-theoretic MPC scheme that optimizes pursuit and evasion actions over a finite receding horizon, producing Nash-like responses. To solve the resulting nonconvex and multi-modal optimization problems reliably, we developed an Enhanced Adaptive Quantum Particle Swarm Optimization (EA-QPSO) method that incorporates chaos-based initialization and adaptive diversity-aware exploration with stagnation-escape perturbations. EA-QPSO is benchmarked against representative solvers, including fmincon, Differential Evolution (DE), and the Marine Predator Algorithm (MPA). Extensive 2D and 3D simulations demonstrate that EA-QPSO mitigates local-optimum trapping and yields more effective closed-loop behaviors, achieving longer escaping trajectories and more persistent pursuit until capture under the game formulation. In 3D scenarios, EA-QPSO better preserves high-speed motion while coordinating agile angular-rate adjustments, outperforming competing methods that exhibit premature deceleration or degraded maneuvering. These results validate the proposed framework for computing reliable competitive strategies in constrained underwater pursuit–evasion games. Full article
Show Figures

Figure 1

20 pages, 4719 KB  
Article
Optimizing Mechanical and Thermal Properties of Slag-Based Geopolymer Fiber Boards via Fiber Pretreatment and Reinforcement Type
by Sebnem Sevil Arpaci and Ergun Guntekin
Polymers 2026, 18(3), 423; https://doi.org/10.3390/polym18030423 - 6 Feb 2026
Viewed by 236
Abstract
This study aims to optimize the physical, mechanical, and thermal properties of 100% Ground Granulated Blast Furnace Slag (GGBFS) based geopolymer wood-composite panels. Pine fibers were utilized as the primary reinforcement matrix, while glass and hemp fibers were introduced as secondary reinforcements at [...] Read more.
This study aims to optimize the physical, mechanical, and thermal properties of 100% Ground Granulated Blast Furnace Slag (GGBFS) based geopolymer wood-composite panels. Pine fibers were utilized as the primary reinforcement matrix, while glass and hemp fibers were introduced as secondary reinforcements at varying proportions (3%, 6%, 9% by weight). The research investigated the effects of fiber pretreatments (hot water vs. 1% NaOH) and reinforcement hybridization. Results indicate that GGBFS successfully geopolymerized, forming a hybrid N-A-S-H and C-A-S-H gel network. Quantitative analysis revealed that 9% glass fiber reinforcement yielded the highest mechanical performance, achieving a Modulus of Rupture (MOR) of 10.05 N/mm2 and Internal Bond (IB) strength of 1.32 N/mm2, alongside superior water resistance (1.0% Thickness Swelling). Conversely, while hemp fiber inclusion reduced mechanical strength (MOR: 5.77 N/mm2 at 9%), it significantly enhanced thermal insulation, reducing thermal conductivity to 0.10 W/m·K. It was observed that aggressive NaOH pretreatment caused alkali-induced degradation of pine fibers, negatively impacting the composite’s integrity compared to hot water treatment. This study demonstrates the feasibility of tailoring 100% slag-based geopolymer composites for either structural (glass-reinforced) or insulating (hemp-reinforced) applications using industrial by-products. Full article
(This article belongs to the Section Polymer Fibers)
Show Figures

Graphical abstract

28 pages, 5404 KB  
Article
Multi-Source Joint Water Allocation and Route Interconnection Under Low-Flow Conditions: An IMWA-IRRS Framework for the Yellow River Water Supply Region Within Water Network Layout
by Mingzhi Yang, Xinyang Li, Keying Song, Rui Ma, Dong Wang, Jun He, Huan Jing, Xinyi Zhang and Liang Wang
Sustainability 2026, 18(3), 1541; https://doi.org/10.3390/su18031541 - 3 Feb 2026
Viewed by 154
Abstract
Under intensifying climate change and anthropogenic pressures, extreme low-flow events increasingly jeopardize water security in the Yellow River water supply region. This study develops the Inter-basin Multi-source Water Joint Allocation and Interconnected Routes Regulation System (IMWA-IRRS) to optimize spatiotemporal allocation of multi-source water [...] Read more.
Under intensifying climate change and anthropogenic pressures, extreme low-flow events increasingly jeopardize water security in the Yellow River water supply region. This study develops the Inter-basin Multi-source Water Joint Allocation and Interconnected Routes Regulation System (IMWA-IRRS) to optimize spatiotemporal allocation of multi-source water and simulate topological relationships in complex water networks. The model integrates system dynamics simulation with multi-objective optimization, validated through multi-criteria calibration using three performance indicators: correlation coefficient (R), Nash-Sutcliffe Efficiency (Ens), and percent bias (PBIAS). Application results demonstrated exceptional predictive performance in the study area: Monthly runoff simulations at four hydrological stations yielded R > 0.98 and Ens > 0.98 between simulated and observed data during both calibration and validation periods, with |PBIAS| < 10%; human-impacted runoff simulations at four hydrological stations achieved R > 0.8 between simulated and observed values, accompanied by PBIAS within ±10%; sectoral water consumption across the Yellow River Basin exhibited PBIAS < 5%, while source-specific water supply simulations maintained PBIAS generally within 10%. Comparative analysis revealed the IMWA-IRRS model achieves simulation performance comparable to the WEAP model for natural runoff, human-impacted runoff, water consumption, and water supply dynamics in the Yellow River Basin. The 2035 water allocation scheme for Yellow River water supply region projects total water supply of 59.691 billion m3 with an unmet water demand of 3.462 billion m3 under 75% low-flow conditions and 58.746 billion m3 with 4.407 billion m3 unmet demand under 95% low-flow conditions. Limited coverage of the South-to-North Water Diversion Project’s Middle and Eastern Routes constrains water supply security, necessitating future expansion of their service areas to leverage inter-route complementarity while implementing demand-side management strategies. Collectively, the IMWA-IRRS model provides a robust decision-support tool for refined water resources management in complex inter-basin diversion systems. Full article
(This article belongs to the Section Sustainable Water Management)
Show Figures

Figure 1

20 pages, 1314 KB  
Article
Nash Bargaining-Based Hybrid MAC Protocol for Wireless Body Area Networks
by Haoru Su, Jiale Yang, Rong Li and Jian He
Sensors 2026, 26(3), 967; https://doi.org/10.3390/s26030967 - 2 Feb 2026
Viewed by 274
Abstract
Wireless Body Area Network (WBAN) is an emerging medical health monitoring technology. However, WBANs encounter critical challenges in balancing reliability, energy efficiency, and Quality of Service (QoS) requirements for life-critical medical data. The design of its Medium Access Control (MAC) protocol has challenges [...] Read more.
Wireless Body Area Network (WBAN) is an emerging medical health monitoring technology. However, WBANs encounter critical challenges in balancing reliability, energy efficiency, and Quality of Service (QoS) requirements for life-critical medical data. The design of its Medium Access Control (MAC) protocol has challenges since dynamic body-shadowing effects and heterogeneous traffic patterns. In this paper, we propose the Nash Bargaining Rate-optimization MAC (NBR-MAC), a hybrid MAC protocol that integrates TDMA-based Guaranteed Time Slots (GTS) with CSMA/CA-based contention access. Unlike traditional schemes, we model the rate allocation as an Asymmetric Nash Bargaining Game, introducing a rigorous disagreement point to guarantee minimum service for critical nodes. The utility function is normalized to resolve dimensional inconsistencies, incorporating sensor priority, buffer status, and channel quality. The Nash Bargaining solution is derived after proving convexity and verifying the axioms. Superframe time slots are allocated based on sensor data priority. Simulation results demonstrate that the proposed protocol enhances transmission success ratio and throughput while reducing packet age and energy consumption under different load conditions. Full article
(This article belongs to the Special Issue Body Area Networks: Intelligence, Sensing and Communication)
Show Figures

Figure 1

20 pages, 1686 KB  
Article
Assimilation of Remote Sensing Data into the DSSAT Model for Soybean Yield Estimation
by Cheng Han, Yawei Lan, Jiping Liu, Shengbo Chen, Jitao Zhang, Xinlong Wang, Chunhui Xu, Bingxue Zhu, Peng Chen and Qixin Liu
Remote Sens. 2026, 18(3), 443; https://doi.org/10.3390/rs18030443 - 1 Feb 2026
Viewed by 184
Abstract
Crop growth and yield are determined by multiple factors, including genotype, environment, and their interactions. The assimilation of remote sensing data with crop growth modeling represents a significant trend for crop monitoring and yield estimation. This study aims to explore an effective data [...] Read more.
Crop growth and yield are determined by multiple factors, including genotype, environment, and their interactions. The assimilation of remote sensing data with crop growth modeling represents a significant trend for crop monitoring and yield estimation. This study aims to explore an effective data fusion method for estimating soybean yield by utilizing canopy remote sensing data and crop growth models. Based on field experiment data, remote sensing retrieval models for the leaf area index (LAI) and leaf nitrogen accumulation (LNA) were developed using the Principal Component Analysis–Ridge Regression (PCA–Ridge) algorithm. Using remotely sensed estimates as state variables in the DSSAT model, the results indicated that, compared with using only the LAI (VLAI) or only LNA (VLNA), the accuracy of soybean yield estimation was superior when both the LAI and LNA (VLAI+LNA) were used as state variables. Additionally, the Nash–Sutcliffe efficiency (NSE) coefficient was a viable optimization function in optimizing the state variables. In conclusion, these results indicate that assimilating two key physiological and biochemical parameters for soybean, derived from hyperspectral data, with crop growth models provides a viable approach for enhancing the precision of estimating the LAI, LNA, and yield. Full article
Show Figures

Figure 1

17 pages, 2806 KB  
Article
Daily Runoff Forecasting in the Middle Yangtze River Using a Long Short-Term Memory Network Optimized by the Sparrow Search Algorithm
by Qi Zhang, Yaoyao Dong, Chesheng Zhan, Yueling Wang, Hongyan Wang and Hongxia Zou
Water 2026, 18(3), 364; https://doi.org/10.3390/w18030364 - 31 Jan 2026
Viewed by 191
Abstract
To address the challenge of predicting runoff processes in the middle reaches of the Yangtze River under the influence of complex river–lake relationships and human disturbances, this paper proposes a coupled model based on the Sparrow Search Algorithm-optimized Long Short-Term Memory neural network [...] Read more.
To address the challenge of predicting runoff processes in the middle reaches of the Yangtze River under the influence of complex river–lake relationships and human disturbances, this paper proposes a coupled model based on the Sparrow Search Algorithm-optimized Long Short-Term Memory neural network (SSA-LSTM) for daily runoff forecasting at the Jiujiang Hydrological Station. The input data were preprocessed through feature selection and sequence decomposition. Subsequently, the Sparrow Search Algorithm (SSA) was utilized to perform automated of key hyperparameters of the Long Short-Term Memory (LSTM) model, thereby enhancing the model’s adaptability under complex hydrological conditions. Experimental results based on multi-station hydrological and meteorological data of the middle reaches of the Yangtze River from 2009 to 2016 show that the SSA-LSTM achieves a Nash–Sutcliffe Efficiency (NSE) of 0.98 during the testing period (2016). The Root Mean Square Error (RMSE) and Mean Absolute Error (MAE) are reduced by 49.3% and 51.3%, respectively, compared to the standard LSTM. A comprehensive evaluation across different flow levels, utilizing Taylor diagrams and error distribution analysis, further confirms the model’s robustness. The model demonstrates robust performance across different flow regimes: compared to the standard LSTM model, SSA-LSTM improves the NSE from 0.45 to 0.88 in high-flow scenarios, exhibiting excellent capabilities in peak flow prediction and flood process characterization. In low-flow scenarios, the NSE is improved from −0.77 to 0.72, indicating more reliable prediction of baseflow mechanisms. The study demonstrates that SSA-LSTM can effectively capture hydrological nonlinear characteristics under strong river–lake backwater and human disturbances, providing a high-precision and high-efficiency data-driven method for runoff prediction in complex basins. Full article
Show Figures

Figure 1

33 pages, 10849 KB  
Article
Safety-Oriented Cooperative Control for Connected and Autonomous Vehicle Platoons Using Differential Game Theory and Risk Potential Field
by Tao Wang
World Electr. Veh. J. 2026, 17(2), 67; https://doi.org/10.3390/wevj17020067 - 30 Jan 2026
Viewed by 337
Abstract
Connected and autonomous vehicle (CAV) platoons face the dual challenge of maintaining longitudinal formation stability while ensuring lateral safety in dynamic traffic environments, yet existing control approaches often address these objectives in isolation. This paper proposes a hierarchical cooperative control framework that integrates [...] Read more.
Connected and autonomous vehicle (CAV) platoons face the dual challenge of maintaining longitudinal formation stability while ensuring lateral safety in dynamic traffic environments, yet existing control approaches often address these objectives in isolation. This paper proposes a hierarchical cooperative control framework that integrates a differential game-based longitudinal controller with a risk potential field-driven model predictive controller (MPC) for lateral motion. At the coordination control layer, a differential game formulation models inter-vehicle interactions, with analytical solutions derived for both open-loop Nash equilibrium under predecessor-following (PF) topology and an estimated Nash equilibrium under two-predecessor-following (TPF) topology. The motion control layer employs a risk potential field model that quantifies collision threats from surrounding obstacles and road boundaries, guiding the MPC to perform real-time trajectory optimization. A comprehensive co-simulation platform integrating MATLAB/Simulink, Prescan, and CarSim validates the proposed framework across three representative scenarios: ramp merging with aggressive cut-in maneuvers, emergency braking by a preceding obstacle vehicle, and multi-lane cooperative obstacle avoidance involving multiple dynamic obstacles. Across all scenarios, the CAV platoon achieves safe obstacle avoidance through autonomous decision-making, with spacing errors converging to zero and smooth velocity adjustments that ensure both formation stability and ride comfort. The results demonstrate that the proposed framework effectively adapts to diverse and complex traffic conditions. Full article
(This article belongs to the Section Automated and Connected Vehicles)
Show Figures

Figure 1

Back to TopTop