Sign in to use this feature.

Years

Between: -

Subjects

remove_circle_outline
remove_circle_outline
remove_circle_outline

Journals

Article Types

Countries / Regions

Search Results (9)

Search Parameters:
Keywords = Mustn1

Order results
Result details
Results per page
Select all
Export citation of selected articles as:
20 pages, 3122 KB  
Review
Mustn1 in Skeletal Muscle: A Novel Regulator?
by Charles J. Kim and Michael Hadjiargyrou
Genes 2024, 15(7), 829; https://doi.org/10.3390/genes15070829 - 23 Jun 2024
Cited by 6 | Viewed by 3194
Abstract
Skeletal muscle is a complex organ essential for locomotion, posture, and metabolic health. This review explores our current knowledge of Mustn1, particularly in the development and function of skeletal muscle. Mustn1 expression originates from Pax7-positive satellite cells in skeletal muscle, peaks during [...] Read more.
Skeletal muscle is a complex organ essential for locomotion, posture, and metabolic health. This review explores our current knowledge of Mustn1, particularly in the development and function of skeletal muscle. Mustn1 expression originates from Pax7-positive satellite cells in skeletal muscle, peaks during around the third postnatal month, and is crucial for muscle fiber differentiation, fusion, growth, and regeneration. Clinically, Mustn1 expression is potentially linked to muscle-wasting conditions such as muscular dystrophies. Studies have illustrated that Mustn1 responds dynamically to injury and exercise. Notably, ablation of Mustn1 in skeletal muscle affects a broad spectrum of physiological aspects, including glucose metabolism, grip strength, gait, peak contractile strength, and myofiber composition. This review summarizes our current knowledge of Mustn1’s role in skeletal muscle and proposes future research directions, with a goal of elucidating the molecular function of this regulatory gene. Full article
(This article belongs to the Section Molecular Genetics and Genomics)
Show Figures

Figure 1

13 pages, 4121 KB  
Article
Muscle Transcriptome Analysis of Mink at Different Growth Stages Using RNA-Seq
by Min Rong, Xiumei Xing and Ranran Zhang
Biology 2024, 13(5), 283; https://doi.org/10.3390/biology13050283 - 23 Apr 2024
Cited by 4 | Viewed by 2180
Abstract
Mink is a kind of small and precious fur animal resource. In this study, we employed transcriptomics technology to analyze the gene expression profile of mink pectoral muscle tissue, thereby elucidating the regulatory mechanisms underlying mink growth and development. Consequently, a total of [...] Read more.
Mink is a kind of small and precious fur animal resource. In this study, we employed transcriptomics technology to analyze the gene expression profile of mink pectoral muscle tissue, thereby elucidating the regulatory mechanisms underlying mink growth and development. Consequently, a total of 25,954 gene expression profiles were acquired throughout the growth and development stages of mink at 45, 90, and 120 days. Among these profiles, 2607 genes exhibited significant differential expression (|log2(fold change)| ≥ 2 and p_adj < 0.05). GO and KEGG enrichment analyses revealed that the differentially expressed genes were primarily associated with the mitotic cell cycle process, response to growth factors, muscle organ development, and insulin resistance. Furthermore, GSEA enrichment analysis demonstrated a significant enrichment of differentially expressed genes in the p53 signaling pathway at 45 days of age. Subsequent analysis revealed that genes associated with embryonic development (e.g., PEG10, IGF2, NRK), cell cycle regulation (e.g., CDK6, CDC6, CDC27, CCNA2), and the FGF family (e.g., FGF2, FGF6, FGFR2) were all found to be upregulated at 45 days of age in mink, which suggested a potential role for these genes in governing early growth and developmental processes. Conversely, genes associated with skeletal muscle development (PRVA, TNNI1, TNNI2, MYL3, MUSTN1), a negative regulator of the cell cycle gene (CDKN2C), and IGFBP6 were found to be up-regulated at 90 days of age, suggesting their potential involvement in the rapid growth of mink. In summary, our experimental data provide robust support for elucidating the regulatory mechanisms underlying the growth and development of mink. Full article
(This article belongs to the Section Zoology)
Show Figures

Figure 1

18 pages, 4665 KB  
Article
Transcriptome Analysis of Leg Muscles and the Effects of ALOX5 on Proliferation and Differentiation of Myoblasts in Haiyang Yellow Chickens
by Xumei Yin, Wenna Fang, Manman Yuan, Hao Sun and Jinyu Wang
Genes 2023, 14(6), 1213; https://doi.org/10.3390/genes14061213 - 1 Jun 2023
Cited by 8 | Viewed by 2565
Abstract
Skeletal muscle growth and development from embryo to adult consists of a series of carefully regulated changes in gene expression. This study aimed to identify candidate genes involved in Haiyang Yellow Chickens’ growth and to understand the regulatory role of the key gene [...] Read more.
Skeletal muscle growth and development from embryo to adult consists of a series of carefully regulated changes in gene expression. This study aimed to identify candidate genes involved in Haiyang Yellow Chickens’ growth and to understand the regulatory role of the key gene ALOX5 (arachidonate 5-lipoxygenase) in myoblast proliferation and differentiation. In order to search the key candidate genes in the process of muscle growth and development, RNA sequencing was used to compare the transcriptomes of chicken muscle tissues at four developmental stages and to analyze the effects of ALOX5 gene interference and overexpression on myoblast proliferation and differentiation at the cellular level. The results showed that 5743 differentially expressed genes (DEGs) (|fold change| ≥ 2; FDR ≤ 0.05) were detected by pairwise comparison in male chickens. Functional analysis showed that the DEGs were mainly involved in the processes of cell proliferation, growth, and developmental process. Many of the DEGs, such as MYOCD (Myocardin), MUSTN1 (Musculoskeletal Embryonic Nuclear Protein 1), MYOG (MYOGenin), MYOD1 (MYOGenic differentiation 1), FGF8 (fibroblast growth factor 8), FGF9 (fibroblast growth factor 9), and IGF-1 (insulin-like growth factor-1), were related to chicken growth and development. KEGG pathway (Kyoto Encyclopedia of Genes and Genomes pathway) analysis showed that the DEGs were significantly enriched in two pathways related to growth and development: ECM-receptor interaction (Extracellular Matrix) and MAPK signaling pathway (Mitogen-Activated Protein Kinase). With the extension of differentiation time, the expression of the ALOX5 gene showed an increasing trend, and it was found that interference with the ALOX5 gene could inhibit the proliferation and differentiation of myoblasts and that overexpression of the ALOX5 gene could promote the proliferation and differentiation of myoblasts. This study identified a range of genes and several pathways that may be involved in regulating early growth, and it can provide theoretical research for understanding the regulation mechanism of muscle growth and development of Haiyang Yellow Chickens. Full article
(This article belongs to the Section Animal Genetics and Genomics)
Show Figures

Figure 1

14 pages, 14835 KB  
Article
A Transcriptomic Analysis of Gonads from the Low-Temperature-Induced Masculinization of Takifugu rubripes
by He Zhou, Yuqing Sun, Xin Li, Ziyu Zhou, Kexin Ma, Wenxuan Guo, Yuting Liang, Xingyi Xie, Jingxian Zhang, Qian Wang and Yang Liu
Animals 2021, 11(12), 3419; https://doi.org/10.3390/ani11123419 - 30 Nov 2021
Cited by 6 | Viewed by 2773
Abstract
The phenotypic sex of fish is usually plastic. Low-temperature treatment induces the masculinization of Takifugu rubripes, resulting in pseudo-males (PM) with the physiological sex of a male (M) and genetic sex of a female (F). For a comparison of gonadal transcriptomes, we [...] Read more.
The phenotypic sex of fish is usually plastic. Low-temperature treatment induces the masculinization of Takifugu rubripes, resulting in pseudo-males (PM) with the physiological sex of a male (M) and genetic sex of a female (F). For a comparison of gonadal transcriptomes, we collected gonads from three groups of T. rubripes (F, M, and PM) for high-throughput transcriptome sequencing. The results provided 467,640,218 raw reads (70.15 Gb) and a total of 436,151,088 clean reads (65.43 Gb), with an average length of 150 bp. Only 79 differentially expressed genes (DEGs) were identified between F and PM, whereas 12,041 and 11,528 DEGs were identified between F and M, and PM and M, respectively. According to the functional annotation of DEGs, 13 DEGs related to gonadal development were screened (LOC101066759, dgat1, limk1, fbxl3, col6a3, fgfr3, dusp22b, svil, abhd17b, srgap3, tmem88b, bud4, and mustn10) which might participate in formating PM. A quantitative PCR of the DEGs confirmed the reliability of the RNA-seq. Our results provide an important contribution to the genome sequence resources for T. rubripes and insight into the molecular mechanism of masculinization in a cultured fish subject to low-temperature treatment. Full article
(This article belongs to the Section Aquatic Animals)
Show Figures

Figure 1

24 pages, 4565 KB  
Article
Nitrosative Redox Homeostasis and Antioxidant Response Defense in Disused Vastus lateralis Muscle in Long-Term Bedrest (Toulouse Cocktail Study)
by Dieter Blottner, Daniele Capitanio, Gabor Trautmann, Sandra Furlan, Guido Gambara, Manuela Moriggi, Katharina Block, Pietro Barbacini, Enrica Torretta, Guillaume Py, Angèle Chopard, Imre Vida, Pompeo Volpe, Cecilia Gelfi and Michele Salanova
Antioxidants 2021, 10(3), 378; https://doi.org/10.3390/antiox10030378 - 3 Mar 2021
Cited by 20 | Viewed by 4228
Abstract
Increased oxidative stress by reactive oxygen species (ROS) and reactive nitrogen species (RNS) is a major determinant of disuse-induced muscle atrophy. Muscle biopsies (thigh vastus lateralis, VL) obtained from healthy male subjects enrolled in the Toulouse Cocktail bedrest (BR) study were used [...] Read more.
Increased oxidative stress by reactive oxygen species (ROS) and reactive nitrogen species (RNS) is a major determinant of disuse-induced muscle atrophy. Muscle biopsies (thigh vastus lateralis, VL) obtained from healthy male subjects enrolled in the Toulouse Cocktail bedrest (BR) study were used to assess efficacy of an antioxidant cocktail (polyphenols, omega-3, vitamin E, and selenium) to counteract the increased redox homeostasis and enhance the antioxidant defense response by using label-free LC–MS/MS and NITRO-DIGE (nitrosated proteins), qPCR, and laser confocal microscopy. Label-free LC–MS/MS indicated that treatment prevented the redox homeostasis dysregulation and promoted structural remodeling (TPM3, MYH7, MYBPC, MYH1, MYL1, HRC, and LUM), increment of RyR1, myogenesis (CSRP3), and skeletal muscle development (MUSTN1, LMNA, AHNAK). These changes were absent in the Placebo group. Glycolysis, tricarboxylic acid cycle (TCA), oxidative phosphorylation, fatty acid beta-oxidation, and mitochondrial transmembrane transport were normalized in treated subjects. Proteins involved in protein folding were also normalized, whereas protein entailed in ion homeostasis decreased. NITRO-DIGE analysis showed significant protein nitrosylation changes for CAT, CA3, SDHA, and VDAC2 in Treatment vs. Placebo. Similarly, the nuclear factor erythroid 2-related factor 2 (Nrf-2) antioxidant response element (Nrf-2 ARE) signaling pathway showed an enhanced response in the Treatment group. Increased nitrosative redox homeostasis and decreased antioxidant defense response were found in post-BR control (Placebo, n = 10) vs. the antioxidant cocktail treated group (Treatment, n = 10). Taken together, increased nitrosative redox homeostasis and muscle deterioration during BR-driven physical inactivity were prevented, whereas decreased antioxidant nitrosative stress defense response was attenuated by Treatment suggesting positive effects of the nutritional intervention protocol in bedrest. Full article
(This article belongs to the Special Issue Oxidative Stress in Skeletal Muscle)
Show Figures

Figure 1

13 pages, 1612 KB  
Article
Identification of the Differentially Expressed Genes of Muscle Growth and Intramuscular Fat Metabolism in the Development Stage of Yellow Broilers
by Dongfeng Li, Zaixu Pan, Kun Zhang, Minli Yu, Debing Yu, Yinglin Lu, Jiantao Wang, Jin Zhang, Kangning Zhang and Wenxing Du
Genes 2020, 11(3), 244; https://doi.org/10.3390/genes11030244 - 26 Feb 2020
Cited by 35 | Viewed by 4888
Abstract
High-quality chicken meat is an important source of animal protein for humans. Gene expression profiles in breast muscle tissue were determined, aiming to explore the common regulatory genes relevant to muscle and intramuscular fat (IMF) during the developmental stage in chickens. Results show [...] Read more.
High-quality chicken meat is an important source of animal protein for humans. Gene expression profiles in breast muscle tissue were determined, aiming to explore the common regulatory genes relevant to muscle and intramuscular fat (IMF) during the developmental stage in chickens. Results show that breast muscle weight (BMW), breast meat percentage (BMP, %), and IMF (%) continuously increased with development. A total of 256 common differentially expressed genes (DEGs) during the developmental stage were screened. Among them, some genes related to muscle fiber hypertrophy were upregulated (e.g., CSRP3, LMOD2, MUSTN1, MYBPC1), but others (e.g., ACTC1, MYL1, MYL4) were downregulated from Week 3 to Week 18. During this period, expression of some DEGs related to the cells cycle (e.g., CCNB3, CCNE2, CDC20, MCM2) changed in a way that genetically suggests possible inhibitory regulation on cells number. In addition, DEGs associated with energy metabolism (e.g., ACOT9, CETP, LPIN1, DGAT2, RBP7, FBP1, PHKA1) were found to regulate IMF deposition. Our data identified and provide new insights into the common regulatory genes related to muscle growth, cell proliferation, and energy metabolism at the developmental stage in chickens. Full article
(This article belongs to the Section Animal Genetics and Genomics)
Show Figures

Figure 1

22 pages, 3641 KB  
Article
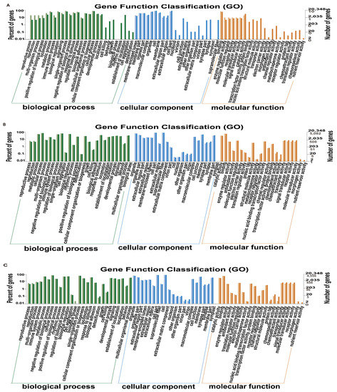
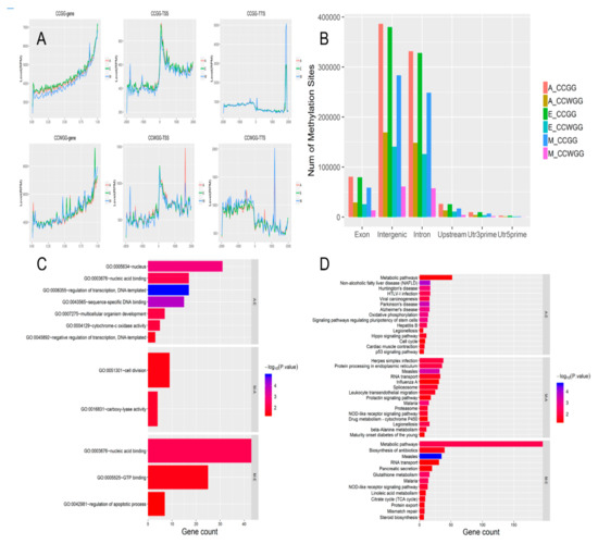
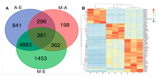
Transcriptome and DNA Methylation Analyses of the Molecular Mechanisms Underlying with Longissimus dorsi Muscles at Different Stages of Development in the Polled Yak
by Xiaoming Ma, Congjun Jia, Min Chu, Donghai Fu, Qinhui Lei, Xuezhi Ding, Xiaoyun Wu, Xian Guo, Jie Pei, Pengjia Bao, Ping Yan and Chunnian Liang
Genes 2019, 10(12), 970; https://doi.org/10.3390/genes10120970 - 26 Nov 2019
Cited by 25 | Viewed by 4570
Abstract
DNA methylation modifications are implicated in many biological processes. As the most common epigenetic mechanism DNA methylation also affects muscle growth and development. The majority of previous studies have focused on different varieties of yak, but little is known about the epigenetic regulation [...] Read more.
DNA methylation modifications are implicated in many biological processes. As the most common epigenetic mechanism DNA methylation also affects muscle growth and development. The majority of previous studies have focused on different varieties of yak, but little is known about the epigenetic regulation mechanisms in different age groups of animals. The development of muscles in the different stages of yak growth remains unclear. In this study, we selected the longissimus dorsi muscle tissue at three different growth stages of the yak, namely, 90-day-old fetuses (group E), six months old (group M), and three years old (group A). Using RNA-Seq transcriptome sequencing and methyl-RAD whole-genome methylation sequencing technology, changes in gene expression levels and DNA methylation status throughout the genome were investigated during the stages of yak development. Each group was represented by three biological replicates. The intersections of expression patterns of 7694 differentially expressed genes (DEGs) were identified (padj < 0.01, |log2FC| > 1.2) at each of the three developmental periods. Time-series expression profile clustering analysis indicated that the DEGs were significantly arranged into eight clusters which could be divided into two classes (padj < 0.05), class I profiles that were downregulated and class II profiles that were upregulated. Based on this cluster analysis, Kyoto Encyclopedia of Genes and Genomes (KEGG) pathway analysis revealed that DEGs from class I profiles were significantly (padj < 0.05) enriched in 21 pathways, the most enriched pathway being the Axon guidance signaling pathway. DEGs from the class II profile were significantly enriched in 58 pathways, the pathway most strongly enriched being Metabolic pathway. After establishing the methylation profiles of the whole genomes, and using two groups of comparisons, the three combinations of groups (M-vs.-E, M-vs.-A, A-vs.-E) were found to have 1344, 822, and 420 genes, respectively, that were differentially methylated at CCGG sites and 2282, 3056, and 537 genes, respectively, at CCWGG sites. The two sets of data were integrated and the negative correlations between DEGs and differentially methylated promoters (DMPs) analyzed, which confirmed that TMEM8C, IGF2, CACNA1S and MUSTN1 were methylated in the promoter region and that expression of the modified genes was negatively correlated. Interestingly, these four genes, from what was mentioned above, perform vital roles in yak muscle growth and represent a reference for future genomic and epigenomic studies in muscle development, in addition to enabling marker-assisted selection of growth traits. Full article
(This article belongs to the Section Animal Genetics and Genomics)
Show Figures

Figure 1

21 pages, 1986 KB  
Review
Mustn1: A Developmentally Regulated Pan-Musculoskeletal Cell Marker and Regulatory Gene
by Michael Hadjiargyrou
Int. J. Mol. Sci. 2018, 19(1), 206; https://doi.org/10.3390/ijms19010206 - 12 Jan 2018
Cited by 34 | Viewed by 6976
Abstract
The Mustn1 gene encodes a small nuclear protein (~9.6 kDa) that does not belong to any known family. Its genomic organization consists of three exons interspersed by two introns and it is highly homologous across vertebrate species. Promoter analyses revealed that its expression [...] Read more.
The Mustn1 gene encodes a small nuclear protein (~9.6 kDa) that does not belong to any known family. Its genomic organization consists of three exons interspersed by two introns and it is highly homologous across vertebrate species. Promoter analyses revealed that its expression is regulated by the AP family of transcription factors, especially c-Fos, Fra-2 and JunD. Mustn1 is predominantly expressed in the major tissues of the musculoskeletal system: bone, cartilage, skeletal muscle and tendon. Its expression has been associated with normal embryonic development, postnatal growth, exercise, and regeneration of bone and skeletal muscle. Moreover, its expression has also been detected in various musculoskeletal pathologies, including arthritis, Duchenne muscular dystrophy, other skeletal muscle myopathies, clubfoot and diabetes associated muscle pathology. In vitro and in vivo functional perturbation revealed that Mustn1 is a key regulatory molecule in myogenic and chondrogenic lineages. This comprehensive review summarizes our current knowledge of Mustn1 and proposes that it is a new developmentally regulated pan-musculoskeletal marker as well as a key regulatory protein for cell differentiation and tissue growth. Full article
(This article belongs to the Special Issue Biological Basis of Musculoskeletal Regeneration)
Show Figures

Figure 1

15 pages, 948 KB  
Article
MUSTN1 mRNA Abundance and Protein Localization is Greatest in Muscle Tissues of Chinese Meat-Quality Chickens
by Juan Li, Yang Chen, Ya-Gang Wang, Xiao-Ling Zhao, Elizabeth Ruth Gilbert, Yi-Ping Liu, Yan Wang, Yao-Dong Hu and Qing Zhu
Int. J. Mol. Sci. 2013, 14(3), 5545-5559; https://doi.org/10.3390/ijms14035545 - 8 Mar 2013
Cited by 16 | Viewed by 7570
Abstract
The Mustang, Musculoskeletal Temporally Activated Novel-1 Gene (MUSTN1) plays an important role in regulating musculoskeletal development in mammals. We evaluated the developmental and tissue-specific regulation of MUSTN1 mRNA and protein abundance in Erlang Mountainous (EM) chickens. Results indicated that MUSTN1 mRNA/protein [...] Read more.
The Mustang, Musculoskeletal Temporally Activated Novel-1 Gene (MUSTN1) plays an important role in regulating musculoskeletal development in mammals. We evaluated the developmental and tissue-specific regulation of MUSTN1 mRNA and protein abundance in Erlang Mountainous (EM) chickens. Results indicated that MUSTN1 mRNA/protein was expressed in most tissues with especially high expression in heart and skeletal muscle. The MUSTN1 protein localized to the nucleus in myocardium and skeletal muscle fibers. There were significant differences in mRNA and protein abundance among tissues, ages and between males and females. In conclusion, MUSTN1 was expressed the greatest in skeletal muscle where it localized to the nucleus. Thus, in chickens MUSTN1 may play a vital role in muscle development. Full article
Show Figures

Back to TopTop