Sign in to use this feature.

Years

Between: -

Subjects

remove_circle_outline
remove_circle_outline
remove_circle_outline
remove_circle_outline
remove_circle_outline

Journals

Article Types

Countries / Regions

Search Results (30)

Search Parameters:
Keywords = Msx1 expression

Order results
Result details
Results per page
Select all
Export citation of selected articles as:
18 pages, 20050 KB  
Article
Effects of Acrylamide on Mouse Implantation and Decidualization
by Hong-Yuan Yang, Hui-Na Luo, Zai-Mei Wang, Dan-Dan Jin and Zeng-Ming Yang
Int. J. Mol. Sci. 2025, 26(9), 4129; https://doi.org/10.3390/ijms26094129 - 26 Apr 2025
Viewed by 928
Abstract
Acrylamide is a class 2A carcinogen with neurotoxicity and genotoxicity. In addition to industrial production, it is ubiquitous in high-temperature heated high-carbohydrate foods. Numerous studies have confirmed the toxicity of ACR on reproduction. Implantation and decidualization are crucial processes during the establishment of [...] Read more.
Acrylamide is a class 2A carcinogen with neurotoxicity and genotoxicity. In addition to industrial production, it is ubiquitous in high-temperature heated high-carbohydrate foods. Numerous studies have confirmed the toxicity of ACR on reproduction. Implantation and decidualization are crucial processes during the establishment of pregnancy in rodents and humans. However, its effect on uterine implantation and decidualization remains poorly understood. The objective of this study is to elucidate the mechanism by which ACR affects implantation and decidualization in mice. ACR is exposed in the daily drinking water of female mice, and the dose is calculated according to the body weight of the mice. After 3 months of administration at concentrations of 0, 20, and 30 mg ACR/kg/d, female mice are mated with male mice to induce pregnancy. Compared to the control group, ACR treatment significantly reduces the number of embryo implantations and litter size. ACR treatment leads to abnormal expression of endometrial receptivity-related molecules in the luminal epithelium on day 4 of pregnancy, including a decrease in p-STAT3 level and an increase in MUC1 and MSX1 levels. The level of decidualization-related molecules is obviously downregulated by ACR. Furthermore, ACR treatment results in abnormality of oxidative stress- and ferroptosis-related protein levels at the implantation site on day 5. In conclusion, acrylamide can impair mouse implantation and decidualization by disrupting oxidative stress and ferroptosis. Full article
(This article belongs to the Section Molecular Toxicology)
Show Figures

Figure 1

24 pages, 5880 KB  
Article
CRTAP-Null Osteoblasts Have Increased Proliferation, Protein Secretion, and Skeletal Morphogenesis Gene Expression with Downregulation of Cellular Adhesion
by Aileen M. Barnes, Apratim Mitra, Marianne M. Knue, Alberta Derkyi, An Dang Do, Ryan K. Dale and Joan C. Marini
Cells 2025, 14(7), 518; https://doi.org/10.3390/cells14070518 - 31 Mar 2025
Viewed by 717
Abstract
Type VII osteogenesis imperfecta (OI), caused by recessive CRTAP mutations, is predominantly lethal in the first year of life. Due to its early lethality, little is known about bone dysplasia mechanism. RNA-seq analysis of differentiated osteoblasts of siblings with a non-lethal homozygous CRTAP [...] Read more.
Type VII osteogenesis imperfecta (OI), caused by recessive CRTAP mutations, is predominantly lethal in the first year of life. Due to its early lethality, little is known about bone dysplasia mechanism. RNA-seq analysis of differentiated osteoblasts of siblings with a non-lethal homozygous CRTAP-null variant showed an enrichment of gene ontology terms involved in DNA replication and cell cycle compared to control. BrdU incorporation confirmed a ≈2-fold increase in proliferation in non-lethal proband osteoblasts in comparison to control cells. In addition, the expression of cyclin dependent kinase inhibitor 2A (CDKN2A), encoding a protein involved in cell cycle inhibition, was significantly reduced (>50%) in CRTAP-null osteoblasts, while cyclin B1 (CCNB1), encoding a promoter of the cell cycle, was enhanced. Ossification and bone and cartilage development gene ontology pathways were enriched among upregulated genes throughout osteoblast differentiation, as was protein secretion. Ingenuity pathway analysis indicated an upregulation of BMP2 signaling, supported by increase in both BMP2 and MSX2, an early BMP2-responsive gene, by qPCR. Throughout differentiation, CRTAP-null osteoblasts showed a decrease in transcripts related to cell adhesion and extracellular matrix organization pathways. We propose that increased proliferation and osteogenesis of type VII OI osteoblasts may be stimulated through upregulation of BMP2 signaling, altering bone homeostasis, and leading to weaker bones. Full article
(This article belongs to the Special Issue Molecular Mechanism of Bone Disease)
Show Figures

Figure 1

24 pages, 13262 KB  
Article
Placental Tissue Calcification and Its Molecular Pathways in Female Patients with Late-Onset Preeclampsia
by Miguel A. Ortega, Tatiana Pekarek, Diego De Leon-Oliva, Diego Liviu Boaru, Oscar Fraile-Martinez, Cielo García-Montero, Julia Bujan, Leonel Pekarek, Silvestra Barrena-Blázquez, Raquel Gragera, Patrocinio Rodríguez-Benitez, Mauricio Hernández-Fernández, Laura López-González, Raul Díaz-Pedrero, Ángel Asúnsolo, Melchor Álvarez-Mon, Natalio García-Honduvilla, Miguel A. Saez, Juan A. De León-Luis and Coral Bravo
Biomolecules 2024, 14(10), 1237; https://doi.org/10.3390/biom14101237 - 30 Sep 2024
Cited by 5 | Viewed by 3191
Abstract
Preeclampsia (PE) is a complex multisystem disease characterized by hypertension of sudden onset (>20 weeks’ gestation) coupled with the presence of at least one additional complication, such as proteinuria, maternal organ dysfunction, or uteroplacental dysfunction. Hypertensive states during pregnancy carry life-threatening risks for [...] Read more.
Preeclampsia (PE) is a complex multisystem disease characterized by hypertension of sudden onset (>20 weeks’ gestation) coupled with the presence of at least one additional complication, such as proteinuria, maternal organ dysfunction, or uteroplacental dysfunction. Hypertensive states during pregnancy carry life-threatening risks for both mother and baby. The pathogenesis of PE develops due to a dysfunctional placenta with aberrant architecture that releases factors contributing to endothelial dysfunction, an antiangiogenic state, increased oxidative stress, and maternal inflammatory responses. Previous studies have shown a correlation between grade 3 placental calcifications and an elevated risk of developing PE at term. However, little is known about the molecular pathways leading to placental calcification. In this work, we studied the gene and protein expression of c-Jun N-terminal kinase (JNK), Runt-related transcription factor 2 (RUNX2), osteocalcin (OSC), osteopontin (OSP), pigment epithelium-derived factor (PEDF), MSX-2/HOX8, SOX-9, WNT-1, and β-catenin in placental tissue from women with late-onset PE (LO-PE). In addition, we employed von Kossa staining to detect mineral deposits in placental tissues. Our results show a significant increase of all these components in placentas from women with LO-PE. Therefore, our study suggests that LO-PE may be associated with the activation of molecular pathways of placental calcification. These results could be the starting point for future research to describe the molecular mechanisms that promote placental calcification in PE and the development of therapeutic strategies directed against it. Full article
(This article belongs to the Special Issue Tissue Calcification in Normal and Pathological Environments)
Show Figures

Figure 1

15 pages, 4619 KB  
Article
Identification of Gene Regulatory Networks in B-Cell Progenitor Differentiation and Leukemia
by Stefan Nagel and Corinna Meyer
Genes 2024, 15(8), 978; https://doi.org/10.3390/genes15080978 - 24 Jul 2024
Cited by 2 | Viewed by 1661
Abstract
Pro-B- and pre-B-cells are consecutive entities in early B-cell development, representing cells of origin for B-cell precursor acute lymphoid leukemia (BCP-ALL). Normal B-cell differentiation is critically regulated by specific transcription factors (TFs). Accordingly, TF-encoding genes are frequently deregulated or mutated in BCP-ALL. Recently, [...] Read more.
Pro-B- and pre-B-cells are consecutive entities in early B-cell development, representing cells of origin for B-cell precursor acute lymphoid leukemia (BCP-ALL). Normal B-cell differentiation is critically regulated by specific transcription factors (TFs). Accordingly, TF-encoding genes are frequently deregulated or mutated in BCP-ALL. Recently, we described TF-codes which delineate physiological activities of selected groups of TF-encoding genes in hematopoiesis including B-cell development. Here, we exploited these codes to uncover regulatory connections between particular TFs in pro-B- and pre-B-cells via an analysis of developmental TFs encoded by NKL and TALE homeobox genes and by ETS and T-box genes. Comprehensive expression analyses in BCP-ALL cell lines helped identify validated models to study their mutual regulation in vitro. Knockdown and overexpression experiments and subsequent RNA quantification of TF-encoding genes in selected model cell lines revealed activating, inhibitory or absent connections between nine TFs operating in early B-cell development, including HLX, MSX1, IRX1, MEIS1, ETS2, ERG, SPIB, EOMES, and TBX21. In addition, genomic profiling revealed BCP-ALL subtype-specific copy number alterations of ERG at 21q22, while a deletion of the TGFbeta-receptor gene TGFBR2 at 3p24 resulted in an upregulation of EOMES. Finally, we combined the data to uncover gene regulatory networks which control normal differentiation of early B-cells, collectively endorsing more detailed evaluation of BCP-ALL subtypes. Full article
(This article belongs to the Section Human Genomics and Genetic Diseases)
Show Figures

Figure 1

22 pages, 7633 KB  
Perspective
Narrating the Genetic Landscape of Human Class I Occlusion: A Perspective-Infused Review
by Iqbal M. Lone, Osayd Zohud, Kareem Midlej, Obaida Awadi, Samir Masarwa, Sebastian Krohn, Christian Kirschneck, Peter Proff, Nezar Watted and Fuad A. Iraqi
J. Pers. Med. 2023, 13(10), 1465; https://doi.org/10.3390/jpm13101465 - 6 Oct 2023
Cited by 14 | Viewed by 4653
Abstract
This review examines a prevalent condition with multifaceted etiology encompassing genetic, environmental, and oral behavioral factors. It stands as a significant ailment impacting oral functionality, aesthetics, and quality of life. Longitudinal studies indicate that malocclusion in primary dentition may progress to permanent malocclusion. [...] Read more.
This review examines a prevalent condition with multifaceted etiology encompassing genetic, environmental, and oral behavioral factors. It stands as a significant ailment impacting oral functionality, aesthetics, and quality of life. Longitudinal studies indicate that malocclusion in primary dentition may progress to permanent malocclusion. Recognizing and managing malocclusion in primary dentition is gaining prominence. The World Health Organization ranks malocclusions as the third most widespread oral health issue globally. Angle’s classification system is widely used to categorize malocclusions, with Class I occlusion considered the norm. However, its prevalence varies across populations due to genetic and examination disparities. Genetic factors, including variants in genes like MSX1, PAX9, and AXIN2, have been associated with an increased risk of Class I occlusion. This review aims to provide a comprehensive overview of clinical strategies for managing Class I occlusion and consolidate genetic insights from both human and murine populations. Additionally, genomic relationships among craniofacial genes will be assessed in individuals with Class I occlusion, along with a murine model, shedding light on phenotype–genotype associations of clinical relevance. The prevalence of Class I occlusion, its impact, and treatment approaches will be discussed, emphasizing the importance of early intervention. Additionally, the role of RNA alterations in skeletal Class I occlusion will be explored, focusing on variations in expression or structure that influence craniofacial development. Mouse models will be highlighted as crucial tools for investigating mandible size and prognathism and conducting QTL analysis to gain deeper genetic insights. This review amalgamates cellular, molecular, and clinical trait data to unravel correlations between malocclusion and Class I phenotypes. Full article
Show Figures

Figure 1

15 pages, 2999 KB  
Article
Inflammatory Response and Exosome Biogenesis of Choroid Plexus Organoids Derived from Human Pluripotent Stem Cells
by Laureana Muok, Chang Liu, Xingchi Chen, Colin Esmonde, Peggy Arthur, Xueju Wang, Mandip Singh, Tristan Driscoll and Yan Li
Int. J. Mol. Sci. 2023, 24(8), 7660; https://doi.org/10.3390/ijms24087660 - 21 Apr 2023
Cited by 7 | Viewed by 5204
Abstract
The choroid plexus (ChP) is a complex structure in the human brain that is responsible for the secretion of cerebrospinal fluid (CSF) and forming the blood–CSF barrier (B-CSF-B). Human-induced pluripotent stem cells (hiPSCs) have shown promising results in the formation of brain organoids [...] Read more.
The choroid plexus (ChP) is a complex structure in the human brain that is responsible for the secretion of cerebrospinal fluid (CSF) and forming the blood–CSF barrier (B-CSF-B). Human-induced pluripotent stem cells (hiPSCs) have shown promising results in the formation of brain organoids in vitro; however, very few studies to date have generated ChP organoids. In particular, no study has assessed the inflammatory response and the extracellular vesicle (EV) biogenesis of hiPSC-derived ChP organoids. In this study, the impacts of Wnt signaling on the inflammatory response and EV biogenesis of ChP organoids derived from hiPSCs was investigated. During days 10–15, bone morphogenetic protein 4 was added along with (+/−) CHIR99021 (CHIR, a small molecule GSK-3β inhibitor that acts as a Wnt agonist). At day 30, the ChP organoids were characterized by immunocytochemistry and flow cytometry for TTR (~72%) and CLIC6 (~20%) expression. Compared to the −CHIR group, the +CHIR group showed an upregulation of 6 out of 10 tested ChP genes, including CLIC6 (2-fold), PLEC (4-fold), PLTP (2–4-fold), DCN (~7-fold), DLK1 (2–4-fold), and AQP1 (1.4-fold), and a downregulation of TTR (0.1-fold), IGFBP7 (0.8-fold), MSX1 (0.4-fold), and LUM (0.2–0.4-fold). When exposed to amyloid beta 42 oligomers, the +CHIR group had a more sensitive response as evidenced by the upregulation of inflammation-related genes such as TNFα, IL-6, and MMP2/9 when compared to the −CHIR group. Developmentally, the EV biogenesis markers of ChP organoids showed an increase over time from day 19 to day 38. This study is significant in that it provides a model of the human B-CSF-B and ChP tissue for the purpose of drug screening and designing drug delivery systems to treat neurological disorders such as Alzheimer’s disease and ischemic stroke. Full article
(This article belongs to the Special Issue The Link between Stem Cells and Nervous System)
Show Figures

Graphical abstract

13 pages, 2105 KB  
Article
Influence of FOSL1 Inhibition on Vascular Calcification and ROS Generation through Ferroptosis via P53-SLC7A11 Axis
by Sisi Shao, Yaoxin Liu, Wanzi Hong, Yuanxi Mo, Fen Shu, Lei Jiang and Ning Tan
Biomedicines 2023, 11(2), 635; https://doi.org/10.3390/biomedicines11020635 - 20 Feb 2023
Cited by 16 | Viewed by 4183
Abstract
Background: Vascular calcification during aging is highly prevalent in patients with cardiovascular disease; however, there is still no improvement in clarifying the development of vascular calcification. FOSL1 is a transcription regulator belonging to the AP-1 family, which has a unique function in vascular [...] Read more.
Background: Vascular calcification during aging is highly prevalent in patients with cardiovascular disease; however, there is still no improvement in clarifying the development of vascular calcification. FOSL1 is a transcription regulator belonging to the AP-1 family, which has a unique function in vascular senescence, but its role in vascular calcification needs to be further explored. Methods: Primary mouse vascular smooth muscle cells were isolated and used to construct a calcification model in vitro. Seven-week-old male C57BL/6 mice were used to build the vitD3-induced calcification model in vivo. qRT-PCR and western blot were used to verify the expression of FOSL1 and other genes expressed in vascular smooth muscle cells and aortas. The level of calcification was determined by Alizarin Red S (ARS) staining and the calcium content assay. The level of cellular GSH was detected by the GSH assay kit. Results: Here, we report that FOSL1 was up-regulated after high-calcium/phosphate treatment in both the in vivo and in vitro vascular calcification models. Functional studies have shown that the reduction of FOSL1 attenuates ferroptosis and calcification in vascular smooth muscle cells, as indicated by ARS staining, calcium content assay, and western blot. The inhibition of FOSL1 downregulated the expression of bone-related molecules including Msh Homeobox 2 (MSX2) and tumor necrosis factor receptor superfamily, member 11b/osteoprotegerin (OPG), suggesting that FOSL1 promoted osteogenic differentiation of vascular smooth muscle cells. Furthermore, we found that the ferroptosis-inducing drug erastin can significantly accelerate calcification in the aortic ring while Ferrostatin-1 (fer-1), a drug to protect cells from ferroptosis, can alleviate calcification. Further experiments have shown that inhibiting FOSL1 can promote the expression of ferroptosis-related genes and attenuate calcification. Functionally, cellular GSH levels were increased after the reduction of FOSL1. Conclusions: In this study, we observed a significant protective effect when we reduced the expression of FOSL1 during vascular calcification, and this effect might regulate ferroptosis to a great extent. Full article
(This article belongs to the Section Molecular and Translational Medicine)
Show Figures

Figure 1

15 pages, 23724 KB  
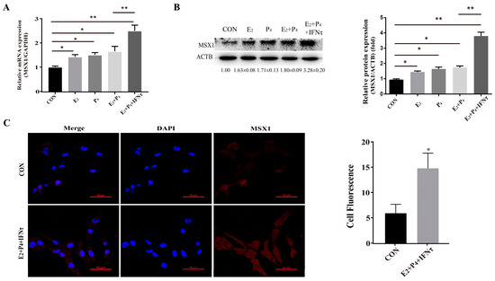
Article
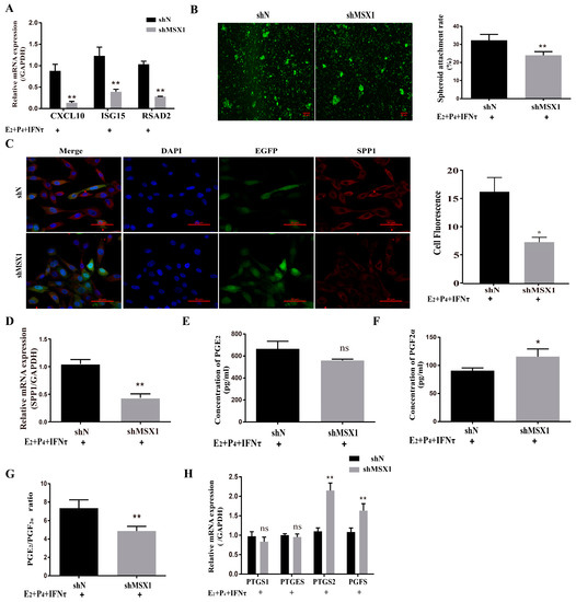
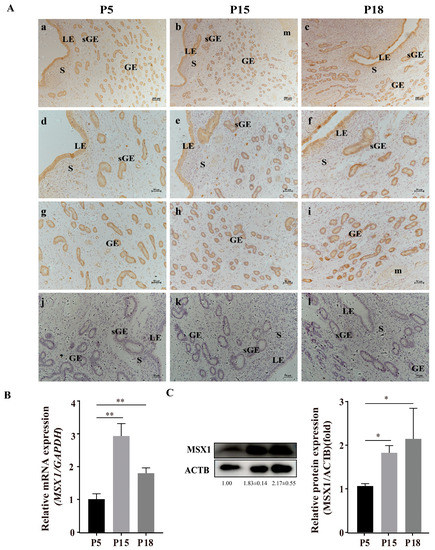
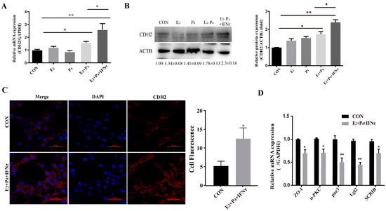
MSX1 Regulates Goat Endometrial Function by Altering the Plasma Membrane Transformation of Endometrial Epithelium Cells during Early Pregnancy
by Beibei Zhang, Zongjie Wang, Kangkang Gao, Rao Fu, Huatao Chen, Pengfei Lin, Aihua Wang and Yaping Jin
Int. J. Mol. Sci. 2023, 24(4), 4121; https://doi.org/10.3390/ijms24044121 - 18 Feb 2023
Cited by 2 | Viewed by 2532
Abstract
MSX1 is an important member of the muscle segment homeobox gene (Msh) family and acts as a transcription factor to regulate tissue plasticity, yet its role in goat endometrium remodeling remains elusive. In this study, an immunohistochemical analysis showed that MSX1 was mainly [...] Read more.
MSX1 is an important member of the muscle segment homeobox gene (Msh) family and acts as a transcription factor to regulate tissue plasticity, yet its role in goat endometrium remodeling remains elusive. In this study, an immunohistochemical analysis showed that MSX1 was mainly expressed in the luminal and glandular epithelium of goat uterus, and the MSX1 expression was upregulated in pregnancy at days 15 and 18 compared with pregnancy at day 5. In order to explore its function, goat endometrial epithelial cells (gEECs) were treated with 17 β-estrogen (E2), progesterone (P4), and/or interferon-tau (IFNτ), which were used to mimic the physiological environment of early pregnancy. The results showed that MSX1 was significantly upregulated with E2- and P4-alone treatment, or their combined treatment, and IFNτ further enhanced its expression. The spheroid attachment and PGE2/PGF2α ratio were downregulated by the suppression of MSX1. The combination of E2, P4, and IFNτ treatment induced the plasma membrane transformation (PMT) of gEECs, which mainly showed the upregulation of N-cadherin (CDH2) and concomitant downregulation of the polarity-related genes (ZO-1, α-PKC, Par3, Lgl2, and SCRIB). The knockdown of MSX1 partly hindered the PMT induced by E2, P4, and IFNτ treatment, while the upregulation of CDH2 and the downregulation of the partly polarity-related genes were significantly enhanced when MSX1 was overexpressed. Moreover, MSX1 regulated the CDH2 expression by activating the endoplasmic reticulum (ER) stress-mediated unfolded protein response (UPR) pathway. Collectively, these results suggest that MSX1 was involved in the PMT of the gEECs through the ER stress-mediated UPR pathway, which affects endometrial adhesion and secretion function. Full article
(This article belongs to the Section Molecular Pathology, Diagnostics, and Therapeutics)
Show Figures

Figure 1

20 pages, 7102 KB  
Article
Modeling Blast Crisis Using Mutagenized Chronic Myeloid Leukemia-Derived Induced Pluripotent Stem Cells (iPSCs)
by Jusuf Imeri, Christophe Desterke, Paul Marcoux, Gladys Telliam, Safa Sanekli, Sylvain Barreau, Yucel Erbilgin, Theodoros Latsis, Patricia Hugues, Nathalie Sorel, Emilie Cayssials, Jean-Claude Chomel, Annelise Bennaceur-Griscelli and Ali G. Turhan
Cells 2023, 12(4), 598; https://doi.org/10.3390/cells12040598 - 12 Feb 2023
Cited by 5 | Viewed by 2758
Abstract
Purpose: To model CML progression in vitro and generate a blast crisis (BC-CML) model in vitro in order to identify new targets. Methods: Three different CML-derived iPSC lines were mutagenized with the alkylating agent ENU on a daily basis for 60 days. Cells [...] Read more.
Purpose: To model CML progression in vitro and generate a blast crisis (BC-CML) model in vitro in order to identify new targets. Methods: Three different CML-derived iPSC lines were mutagenized with the alkylating agent ENU on a daily basis for 60 days. Cells were analyzed at D12 of hematopoietic differentiation for their phenotype, clonogenicity, and transcriptomic profile. Single-cell RNA-Seq analysis has been performed at three different time points during hematopoietic differentiation in ENU-treated and untreated cells. Results: One of the CML-iPSCs, compared to its non-mutagenized counterpart, generated myeloid blasts after hematopoietic differentiation, exhibiting monoblastic patterns and expression of cMPO, CD45, CD34, CD33, and CD13. Single-cell transcriptomics revealed a delay of differentiation in the mutated condition as compared to the control with increased levels of MSX1 (mesodermal marker) and a decrease in CD45 and CD41. Bulk transcriptomics analyzed along with the GSE4170 GEO dataset reveal a significant overlap between ENU-treated cells and primary BC cells. Among overexpressed genes, CD25 was identified, and its relevance was confirmed in a cohort of CML patients. Conclusions: iPSCs are a valuable tool to model CML progression and to identify new targets. Here, we show the relevance of CD25 identified in the iPSC model as a marker of CML progression. Full article
(This article belongs to the Special Issue Stem Cells in Tissue Homeostasis, Regeneration and Disease)
Show Figures

Figure 1

17 pages, 9757 KB  
Article
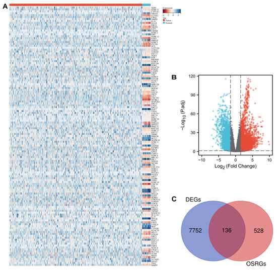
Construction of Oxidative Stress-Related Genes Risk Model Predicts the Prognosis of Uterine Corpus Endometrial Cancer Patients
by Qin Liu, Minghua Yu and Tao Zhang
Cancers 2022, 14(22), 5572; https://doi.org/10.3390/cancers14225572 - 14 Nov 2022
Cited by 21 | Viewed by 3114
Abstract
Oxidative stress contributes significantly to cancer development. Recent studies have demonstrated that oxidative stress could alter the epigenome and, in particular, DNA methylation. This study aimed to explore the potential link between oxidative stress and uterine corpus endometrial carcinoma (UCEC). An analysis of [...] Read more.
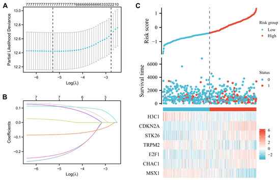
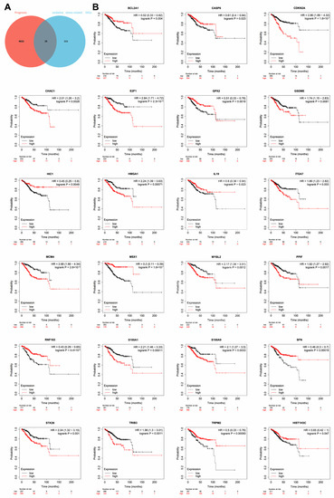
Oxidative stress contributes significantly to cancer development. Recent studies have demonstrated that oxidative stress could alter the epigenome and, in particular, DNA methylation. This study aimed to explore the potential link between oxidative stress and uterine corpus endometrial carcinoma (UCEC). An analysis of RNA-seq data and relevant clinical information was conducted with data from The Cancer Genome Atlas (TCGA), and oxidative stress genes were obtained from Gene Set Enrichment Analysis (GSEA). Differentially expressed genes (DEGs) in normal and tumor groups of UCEC were analyzed using GO and KEGG enrichment analysis. As a result of survival analysis, Lasso regression analysis of DEGs, a risk score model of oxidative stress-related genes (OSRGs) was constructed. Moreover, this study demonstrated that OSRGs are associated with immune cell infiltration in UCEC, suggesting oxidative stress may play a role in UCEC development by activating immune cells. We discovered 136 oxidative stress-related DEGs in UCEC, from which we screened 25 prognostic genes significantly related to the overall survival of UCEC patients. BCL2A1, CASP6, GPX2, HIC1, IL19, MSX1, RNF183, SFN, TRPM2 and HIST1H3C are associated with a good prognosis while CDKN2A, CHAC1, E2F1, GSDME, HMGA1, ITGA7, MCM4, MYBL2, PPIF, S100A1, S100A9, STK26 and TRIB3 are involved in a poor prognosis in UCEC. A 7-OSRGs-based risk score (H3C1, CDKN2A, STK26, TRPM2, E2F1, CHAC1, MSX1) was generated by Lasso regression. Further, an association was found between H3C1, CDKN2A, STK26, TRPM2, E2F1, CHAC1 and MSX1 expression levels and the immune infiltrating cells, including CD8 T cells, NK cells, and mast cells in UCEC. NFYA and RFX5 were speculated as common transcription factors of CDKN2A, TRPM2, E2F1, CHAC1, and MSX1 in UCEC. Full article
Show Figures

Figure 1

16 pages, 6440 KB  
Article
Expression of Cell Cycle Markers and Proliferation Factors during Human Eye Embryogenesis and Tumorigenesis
by Josipa Marin Lovrić, Natalija Filipović, Ljubo Znaor, Anita Rančić, Joško Petričević, Nenad Kunac, Violeta Šoljić, Mirna Saraga-Babić and Katarina Vukojević
Int. J. Mol. Sci. 2022, 23(16), 9421; https://doi.org/10.3390/ijms23169421 - 20 Aug 2022
Cited by 3 | Viewed by 2898
Abstract
The expression pattern of the markers p19, Ki-67, MSX1, MSX2, PDL1, pRB, and CYCLINA2 was quantitatively and semiquantitatively analyzed in histologic sections of the developing and postnatal human eye at week 8, in retinoblastoma, and in various uveal melanomas post hoc studies by [...] Read more.
The expression pattern of the markers p19, Ki-67, MSX1, MSX2, PDL1, pRB, and CYCLINA2 was quantitatively and semiquantitatively analyzed in histologic sections of the developing and postnatal human eye at week 8, in retinoblastoma, and in various uveal melanomas post hoc studies by double immunofluorescence. The p19 immunoreactivity characterized retinal and/or choroidal cells in healthy and tumor tissues: expression was lower in the postnatal retina than in the developing retina and retinoblastoma, whereas it was high in epithelioid melanomas. Ki67 expression was high in the developing eye, retinoblastoma, and choroidal melanomas. MSX1 and MSX2 expression was similar in the developing eye and retinoblastoma, whereas it was absent in the postnatal eye. Their different expression was evident between epithelioid and myxoid melanomas. Similarly, PDL1 was absent in epithelioid melanomas, whereas it was highly expressed in developing and tumor tissues. Expression of pRB and CYCA2 was characteristic of developing and tumorous eye samples but not of the healthy postnatal eye. The observed expression differences of the analyzed markers correlate with the origin and stage of cell differentiation of the tissue samples. The fine balance of expression could play a role in both human eye development and ocular tumorigenesis. Therefore, understanding their relationship and interplay could open new avenues for potential therapeutic interventions and a better understanding of the mechanisms underlying the developmental plasticity of the eye and the development of neoplasms. Full article
(This article belongs to the Special Issue Changes in Retinal Disease in Association with Choroid)
Show Figures

Figure 1

19 pages, 3527 KB  
Article
Dentin Particulate for Bone Regeneration: An In Vitro Study
by Giulia Brunello, Federica Zanotti, Gerard Scortecci, Lari Sapoznikov, Stefano Sivolella and Barbara Zavan
Int. J. Mol. Sci. 2022, 23(16), 9283; https://doi.org/10.3390/ijms23169283 - 18 Aug 2022
Cited by 11 | Viewed by 3196
Abstract
The aim of this in vitro study was to investigate the commitment and behavior of dental pulp stem cells (DPSCs) seeded onto two different grafting materials, human dentin particulate (DP) and deproteinized bovine bone matrix (BG), with those cultured in the absence of [...] Read more.
The aim of this in vitro study was to investigate the commitment and behavior of dental pulp stem cells (DPSCs) seeded onto two different grafting materials, human dentin particulate (DP) and deproteinized bovine bone matrix (BG), with those cultured in the absence of supplements. Gene expression analyses along with epigenetic and morphological tests were carried out to examine odontogenic and osteogenic differentiation and cell proliferation. Compressive testing of the grafting materials seeded with DPSCs was performed as well. DPSC differentiation into odontoblast-like cells was identified from the upregulation of odontogenic markers (DSPP and MSX) and osteogenic markers (RUNX2, alkaline phosphatase, osteonectin, osteocalcin, collagen type I, bmp2, smad5/8). Epigenetic tests confirmed the presence of miRNAs involved in odontogenic or osteogenic commitment of DPSCs cultured for up to 21 days on DP. Compressive strength values obtained from extracellular matrix (ECM) synthesized by DPSCs showed a trend of being higher when seeded onto DP than onto BG. High expression of VEGF factor, which is related to angiogenesis, and of dentin sialoprotein was observed only in the presence of DP. Morphological analyses confirmed the typical phenotype of adult odontoblasts. In conclusion, the odontogenic and osteogenic commitment of DPSCs and their respective functions can be achieved on DP, which enables exceptional dentin and bone regeneration. Full article
Show Figures

Figure 1

34 pages, 19453 KB  
Article
Single Diode Solar Cells—Improved Model and Exact Current–Voltage Analytical Solution Based on Lambert’s W Function
by Muhyaddin Rawa, Martin Calasan, Abdullah Abusorrah, Abdullah Ali Alhussainy, Yusuf Al-Turki, Ziad M. Ali, Hatem Sindi, Saad Mekhilef, Shady H. E. Abdel Aleem and Hussain Bassi
Sensors 2022, 22(11), 4173; https://doi.org/10.3390/s22114173 - 31 May 2022
Cited by 29 | Viewed by 7144
Abstract
There are three standard equivalent circuit models of solar cells in the literature—single-diode, double-diode, and triple-diode models. In this paper, first, a modified version of the single diode model, called the Improved Single Diode Model (ISDM), is presented. This modification is realized by [...] Read more.
There are three standard equivalent circuit models of solar cells in the literature—single-diode, double-diode, and triple-diode models. In this paper, first, a modified version of the single diode model, called the Improved Single Diode Model (ISDM), is presented. This modification is realized by adding resistance in series with the diode to enable better power loss dissipation representation. Second, the mathematical expression for the current–voltage relation of this circuit is derived in terms of Lambert’s W function and solved by using the special trans function theory. Third, a novel hybrid algorithm for solar cell parameters estimation is proposed. The proposed algorithm, called SA-MRFO, is used for the parameter estimation of the standard single diode and improved single diode models. The proposed model’s accuracy and the proposed algorithm’s efficiency are tested on a standard RTC France solar cell and SOLAREX module MSX 60. Furthermore, the experimental verification of the proposed circuit and the proposed solar cell parameter estimation algorithm on a solar laboratory module is also realized. Based on all the results obtained, it is shown that the proposed circuit significantly improves current–voltage solar cell representation in comparison with the standard single diode model and many results in the literature on the double diode and triple diode models. Additionally, it is shown that the proposed algorithm is effective and outperforms many literature algorithms in terms of accuracy and convergence speed. Full article
Show Figures

Figure 1

11 pages, 3172 KB  
Article
Identification of a Novel Osteogenetic Oligodeoxynucleotide (osteoDN) That Promotes Osteoblast Differentiation in a TLR9-Independent Manner
by Yuma Nihashi, Mana Miyoshi, Koji Umezawa, Takeshi Shimosato and Tomohide Takaya
Nanomaterials 2022, 12(10), 1680; https://doi.org/10.3390/nano12101680 - 14 May 2022
Cited by 8 | Viewed by 3302
Abstract
Dysfunction of bone-forming cells, osteoblasts, is one of the causes of osteoporosis. Accumulating evidence has indicated that oligodeoxynucleotides (ODNs) designed from genome sequences have the potential to regulate osteogenic cell fate. Such osteogenetic ODNs (osteoDNs) targeting and activating osteoblasts can be the candidates [...] Read more.
Dysfunction of bone-forming cells, osteoblasts, is one of the causes of osteoporosis. Accumulating evidence has indicated that oligodeoxynucleotides (ODNs) designed from genome sequences have the potential to regulate osteogenic cell fate. Such osteogenetic ODNs (osteoDNs) targeting and activating osteoblasts can be the candidates of nucleic acid drugs for osteoporosis. In this study, the ODN library derived from the Lacticaseibacillus rhamnosus GG genome was screened to determine its osteogenetic effect on murine osteoblast cell line MC3T3-E1. An 18-base ODN, iSN40, was identified to enhance alkaline phosphatase activity of osteoblasts within 48 h. iSN40 also induced the expression of osteogenic genes such as Msx2, osterix, collagen type 1α, osteopontin, and osteocalcin. Eventually, iSN40 facilitated calcium deposition on osteoblasts at the late stage of differentiation. Intriguingly, the CpG motif within iSN40 was not required for its osteogenetic activity, indicating that iSN40 functions in a TLR9-independent manner. These data demonstrate that iSN40 serves as a novel osteogenetic ODN (osteoDN) that promotes osteoblast differentiation. iSN40 provides a potential seed of the nucleic acid drug that activating osteoblasts for osteoporosis therapy. Full article
Show Figures

Figure 1

15 pages, 2507 KB  
Article
Genome-Wide CRISPR/Cas9-Based Screening for Deubiquitinase Subfamily Identifies Ubiquitin-Specific Protease 11 as a Novel Regulator of Osteogenic Differentiation
by Kamini Kaushal, Apoorvi Tyagi, Janardhan Keshav Karapurkar, Eun-Jung Kim, Parthasaradhireddy Tanguturi, Kye-Seong Kim, Han-Sung Jung and Suresh Ramakrishna
Int. J. Mol. Sci. 2022, 23(2), 856; https://doi.org/10.3390/ijms23020856 - 13 Jan 2022
Cited by 10 | Viewed by 3528
Abstract
The osteoblast differentiation capacity of mesenchymal stem cells must be tightly regulated, as inadequate bone mineralization can lead to osteoporosis, and excess bone formation can cause the heterotopic ossification of soft tissues. The balanced protein level of Msh homeobox 1 (MSX1) is critical [...] Read more.
The osteoblast differentiation capacity of mesenchymal stem cells must be tightly regulated, as inadequate bone mineralization can lead to osteoporosis, and excess bone formation can cause the heterotopic ossification of soft tissues. The balanced protein level of Msh homeobox 1 (MSX1) is critical during normal osteogenesis. To understand the factors that prevent MSX1 protein degradation, the identification of deubiquitinating enzymes (DUBs) for MSX1 is essential. In this study, we performed loss-of-function-based screening for DUBs regulating MSX1 protein levels using the CRISPR/Cas9 system. We identified ubiquitin-specific protease 11 (USP11) as a protein regulator of MSX1 and further demonstrated that USP11 interacts and prevents MSX1 protein degradation by its deubiquitinating activity. Overexpression of USP11 enhanced the expression of several osteogenic transcriptional factors in human mesenchymal stem cells (hMSCs). Additionally, differentiation studies revealed reduced calcification and alkaline phosphatase activity in USP11-depleted cells, while overexpression of USP11 enhanced the differentiation potential of hMSCs. These results indicate the novel role of USP11 during osteogenic differentiation and suggest USP11 as a potential target for bone regeneration. Full article
Show Figures

Figure 1

Back to TopTop