Sign in to use this feature.

Years

Between: -

Subjects

remove_circle_outline
remove_circle_outline
remove_circle_outline
remove_circle_outline
remove_circle_outline
remove_circle_outline

Journals

Article Types

Countries / Regions

Search Results (37)

Search Parameters:
Keywords = MTHFD

Order results
Result details
Results per page
Select all
Export citation of selected articles as:
17 pages, 8854 KB  
Article
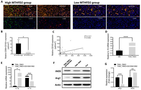
Integration of Bulk and Single-Cell Transcriptomics Reveals Prognostic and Immunological Roles of MTHFD2 in Clear Cell Renal Cell Carcinoma
by Yang Zhou, Xinmin Zheng, Penghui Ye and Hui Yang
Int. J. Mol. Sci. 2026, 27(4), 2021; https://doi.org/10.3390/ijms27042021 - 20 Feb 2026
Abstract
Tumor-associated macrophages (TAMs) are pivotal in the clear cell renal cell carcinoma (ccRCC) microenvironment. Methylenetetrahydrofolate dehydrogenase 2 (MTHFD2), a central enzyme in one-carbon metabolism, is increasingly recognized for its oncogenic roles in both cancer cells and immune compartments. We integrated bulk and single-cell [...] Read more.
Tumor-associated macrophages (TAMs) are pivotal in the clear cell renal cell carcinoma (ccRCC) microenvironment. Methylenetetrahydrofolate dehydrogenase 2 (MTHFD2), a central enzyme in one-carbon metabolism, is increasingly recognized for its oncogenic roles in both cancer cells and immune compartments. We integrated bulk and single-cell transcriptomic datasets to interrogate the expression, prognostic impact, and immunomodulatory landscape of MTHFD2 in ccRCC. Robust differential expression, meta-analysis, Cox regression, and cell type deconvolution were performed. MTHFD2 expression and its association with prognosis were validated using tissue microarrays (TMAs), multiplex IHC, and in vitro macrophage polarization assays. MTHFD2 was upregulated in ccRCC tumors and associated with poor prognosis across multiple cohorts. High MTHFD2 expression remained an independent prognostic marker after adjustment for clinical stage. Single-cell analyses identified macrophages as the principal immune subpopulation expressing MTHFD2, with MTHFD2+ macrophages displaying a transcriptional signature of immunosuppression and metabolic adaptation. In vitro, MTHFD2-induced M2 macrophage polarization was reversed by DS18561882, promoting M1 polarization. MTHFD2 is a robust biomarker for poor prognosis in ccRCC, influencing tumor–immune interactions and macrophage polarization. Targeting MTHFD2 may represent a dual-action strategy to suppress tumor growth and reprogram the tumor immune microenvironment. Full article
(This article belongs to the Section Molecular Oncology)
Show Figures

Figure 1

14 pages, 807 KB  
Review
MTHFD2: A Retrospective and a Glance into the Future
by Costas Koufaris and Vicky Nicolaidou
Int. J. Mol. Sci. 2025, 26(22), 11025; https://doi.org/10.3390/ijms262211025 - 14 Nov 2025
Viewed by 1220
Abstract
The 1985 confirmation by Mejia and MacKenzie of mammalian NAD-dependent methylenetetrahydrofolate dehydrogenase activity launched four decades of research on methylenetetrahydrofolate dehydrogenase (NAD+-dependent), methenyltetrahydrofolate cyclohydrolase 2 (MTHFD2). This review provides a retrospective on four decades of advancements on MTHFD2 that have revealed [...] Read more.
The 1985 confirmation by Mejia and MacKenzie of mammalian NAD-dependent methylenetetrahydrofolate dehydrogenase activity launched four decades of research on methylenetetrahydrofolate dehydrogenase (NAD+-dependent), methenyltetrahydrofolate cyclohydrolase 2 (MTHFD2). This review provides a retrospective on four decades of advancements on MTHFD2 that have revealed its key roles in the folate pathway, amino acid and redox homeostasis, and the metabolism of cancer and immune cells. We trace the initial biochemical characterization of the enzyme, highlight pivotal discoveries regarding MTHFD2’s metabolic and non-canonical roles, and discuss the current state of knowledge and future prospects. Full article
(This article belongs to the Section Molecular Biology)
Show Figures

Figure 1

16 pages, 1111 KB  
Article
Two-Stage Machine Learning-Based GWAS for Wool Traits in Central Anatolian Merino Sheep
by Yunus Arzık, Mehmet Kizilaslan, Sedat Behrem, Simge Tütenk and Mehmet Ulaş Çınar
Agriculture 2025, 15(21), 2287; https://doi.org/10.3390/agriculture15212287 - 3 Nov 2025
Viewed by 810
Abstract
Wool traits such as fiber diameter, fiber length, and greasy fleece yield are economically significant characteristics in sheep breeding programs. Traditional genome-wide association studies (GWAS) have identified relevant genomic regions but often fail to capture the non-linear and polygenic architecture underlying these traits. [...] Read more.
Wool traits such as fiber diameter, fiber length, and greasy fleece yield are economically significant characteristics in sheep breeding programs. Traditional genome-wide association studies (GWAS) have identified relevant genomic regions but often fail to capture the non-linear and polygenic architecture underlying these traits. In this study, we implemented a two-stage machine learning (ML)-based GWAS framework to dissect the genetic basis of wool traits in Central Anatolian Merino sheep. Phenotypic records were collected from 228 animals, genotyped with the Illumina OvineSNP50 BeadChip. In the first stage, feature selection was conducted using LASSO, Ridge Regression, and Elastic Net, generating a consensus SNP panel per trait. In the second stage, association modeling with Random Forest and Support Vector Regression (SVR) identified the most predictive models (R2 up to 0.86). Candidate gene annotation highlighted biologically relevant loci: MTHFD2L and EPGN (folate metabolism and keratinocyte proliferation) for fiber diameter; COL5A2, COL3A1, ITFG1, and ELMO1 (extracellular matrix integrity and actin remodeling) for staple length; and FAP, DPP4, PLCH1, and NPTX1 (extracellular matrix remodeling, proteolysis, and sebaceous gland function) for greasy fleece yield. These findings demonstrate the utility of ML-enhanced GWAS pipelines in identifying biologically meaningful markers and propose novel targets for genomic selection strategies to improve wool quality and yield in indigenous sheep populations. Full article
(This article belongs to the Special Issue Genetic Diversity, Adaptation and Evolution of Livestock)
Show Figures

Figure 1

19 pages, 1157 KB  
Article
Examination of Genetic and Epigenetic Characteristics of Patients with Hyperhomocysteinemia Following High-Dose Folic Acid Consumption
by Barbara K. Bartak, Zsofia B. Nagy, Nikolett Szakallas, Alexandra Kalmar, Eszter Farkas, Fruzsina Banyai, Orsolya Pipek, Istvan Csabai, Nora Sydo, Emese Csulak, Bela Merkely, Istvan Takacs and Bela Molnar
Nutrients 2025, 17(13), 2133; https://doi.org/10.3390/nu17132133 - 27 Jun 2025
Cited by 1 | Viewed by 1910
Abstract
Purpose: Homocysteine (HCY) metabolism is regulated by the methionine cycle, which is essential for DNA methylation and is associated with the folate cycle. This study examines the alterations in DNA methylation signature including epigenetic age changes, measure cell-free DNA (cfDNA), and HCY concentrations, [...] Read more.
Purpose: Homocysteine (HCY) metabolism is regulated by the methionine cycle, which is essential for DNA methylation and is associated with the folate cycle. This study examines the alterations in DNA methylation signature including epigenetic age changes, measure cell-free DNA (cfDNA), and HCY concentrations, and identifies genetic markers that may influence homocysteine response following folic acid (FA) supplementation in individuals with hyperhomocysteinemia (HHC). Methods: Blood samples were obtained from 43 HHC patients undergoing FA supplementation. We quantified FA and HCY levels, separated plasma and white blood cell fractions, and evaluated global DNA methylation using LINE-1 bisulfite pyrosequencing. Biological age was determined using Illumina BeadArray technology, and whole-exome sequencing was performed to investigate the patients’ genetic backgrounds. Results: Following FA supplementation, cfDNA levels significantly decreased and correlated positively with HCY (r = 0.2375). Elevated average LINE-1 methylation of cfDNA and PBMC-origin DNA was observed, with mean relative changes of 1.9% for both sample types. Regarding HCY levels, we categorized patients based on their response to FA supplementation. FA responders showed decreased HCY from 15.7 ± 5.5 to 11 ± 2.9 µmol/L, while in FA non-responders, an opposite trend was detected. The average biological age was reduced by 2.6 years, with a notable reduction observed in 80% of non-responders and 48% of responders. Sequencing identified mutations in several genes related to the one-carbon cycle, including MTRR, CHAT, and MTHFD1, with strong correlations to the non-responder phenotypes found in genes like PRMT3, TYMS, DNMT3A, and HIF3A. Conclusions: FA supplementation influences the HCY level, as well as affects the cfDNA amount and the DNA methylation pattern. However, genetic factors may play a crucial role in mediating individual responses to folate intake, emphasizing the need for personalized approaches in managing hyperhomocysteinemia. Full article
Show Figures

Figure 1

17 pages, 938 KB  
Article
Impact of Pharmacogenetics on High-Dose Methotrexate Toxicity in Pediatric Oncology
by Luciana Maria Marangoni-Iglecias, Almudena Sánchez-Martin, Laura Elena Pineda-Lancheros, Yasmín Cura, Noelia Marquez-Pete, José María Gálvez-Navas, Nerea Báez-Gutiérrez, Adrián Manuel de La Jara-Vera, Emilia Urrutia-Maldonado, Cristina Pérez-Ramírez and Alberto Jiménez-Morales
Pharmaceutics 2025, 17(5), 585; https://doi.org/10.3390/pharmaceutics17050585 - 29 Apr 2025
Cited by 3 | Viewed by 1884
Abstract
Background: Childhood cancers represent a heterogeneous group of malignancies and remain one of the leading causes of mortality among children under 14 years of age, ranking second only to accidental injuries, and fourth among individuals aged 15 to 19 years. Despite notable [...] Read more.
Background: Childhood cancers represent a heterogeneous group of malignancies and remain one of the leading causes of mortality among children under 14 years of age, ranking second only to accidental injuries, and fourth among individuals aged 15 to 19 years. Despite notable improvements in cure rates, a substantial proportion of patients experience acute or long-term toxicities associated with treatment. Methotrexate (MTX), a chemotherapeutic agent, has been employed effectively for over six decades in the management of pediatric malignancies. High-dose methotrexate constitutes a cornerstone of pediatric cancer therapy; however, its clinical utility is frequently constrained by dose-limiting toxicities. Objectives: This study investigates the impact of genetic polymorphisms in genes involved in nucleotide metabolism, as well as methotrexate and folate metabolic pathways, on treatment-related toxicity in childhood cancer. Methods: Using real-time polymerase chain reaction, 14 polymorphisms across 12 genes were analyzed in a cohort of 107 patients. Toxicity was assessed according to the Common Terminology Criteria for Adverse Events v. 5.0. Results: Multivariate logistic regression analysis revealed that the male sex (p = 0.3) and the AA genotype of MTHFD1 rs2236225 were associated with grade III–IV gastrointestinal toxicity (p = 0.03), while the A allele of MTHFR rs1801133 and the AA genotype of GSTP1 rs1695 were associated with grade I–IV hematologic toxicity (p < 0.01 and p = 0.02, respectively). Conclusions: High-dose methotrexate (HDMTX) is a critical agent in the treatment of childhood cancers. Our findings suggest that genetic polymorphisms within methotrexate and folate metabolic pathways may serve as potential predictive biomarkers of treatment-related toxicity. Full article
(This article belongs to the Section Pharmacokinetics and Pharmacodynamics)
Show Figures

Figure 1

19 pages, 5333 KB  
Article
Identifying MTHFD1 and LGALS4 as Potential Therapeutic Targets in Prostate Cancer Through Multi-Omics Mendelian Randomization Analysis
by Huan Han, Hanwen Su, Zhihua Lv, Chengliang Zhu and Jingtao Huang
Biomedicines 2025, 13(1), 185; https://doi.org/10.3390/biomedicines13010185 - 13 Jan 2025
Cited by 7 | Viewed by 3113
Abstract
Background: Prostate cancer remains one of the leading causes of cancer-related mortality in men worldwide. The treatment of it is currently based on surgical removal, radiotherapy, and hormone therapy. It is crucial to improve therapeutic prospects for the diagnosis and treatment of prostate [...] Read more.
Background: Prostate cancer remains one of the leading causes of cancer-related mortality in men worldwide. The treatment of it is currently based on surgical removal, radiotherapy, and hormone therapy. It is crucial to improve therapeutic prospects for the diagnosis and treatment of prostate cancer via drug target screening. Methods: We integrated eQTL data from the eQTLGen Consortium and pQTL data from UK Biobank Proteome Plasma Proteins (UKB-PPP) and deCODE health datasets. MR analyses (SMR, heterogeneity in dependent instruments (HEIDI), IVW, Wald ratio, weighted median, and MR-Egger) were used to screen candidate genes associated with prostate adenocarcinoma (PRAD) risk. Candidate genes were further verified through TCGA-based gene expression profile, survival analysis, and immune microenvironment evaluations. TIDE analysis was utilized to investigate gene immunotherapy response. Single-cell RNA sequencing data from the GSE176031 dataset were used to investigate the gene expression patterns. The Drug Bank, Therapeutic Target Database and Drug Signatures Database were utilized to predict targeted drugs for candidate genes. Results: MTHFD1 and LGALS4 were identified as promising therapeutic targets for PRAD, with evidence provided at multi-omics levels. LGALS4 was predominantly expressed in malignant cells and was correlated with enhanced immune checkpoint pathways, increased TIDE scores, and immunotherapy resistance. In contrast, MTHFD1was expressed in both tumor and microenvironmental cells and was associated with poor survival. Drug target prediction suggested that there are no currently approved drugs specifically targeting MTHFD1 and LGALS4. Conclusions: Our study identified MTHFD1 and LGALS4 as potential preventive targets for PRAD. However, future experiments are warranted to assess the utility and effectiveness of these candidate proteins. Full article
Show Figures

Figure 1

15 pages, 3342 KB  
Article
Holy Basil (Ocimum sanctum L.) Flower and Fenofibrate Improve Lipid Profiles in Rats with Metabolic Dysfunction Associated Steatotic Liver Disease (MASLD): The Role of Choline Metabolism
by Siraphat Taesuwan, Jakkapong Inchai, Konpong Boonyingsathit, Chanika Chimkerd, Kunchit Judprasong, Pornchai Rachtanapun, Chatchai Muanprasat and Chutima S. Vaddhanaphuti
Plants 2025, 14(1), 13; https://doi.org/10.3390/plants14010013 - 24 Dec 2024
Viewed by 2409
Abstract
Metabolic dysfunction-associated steatotic liver disease (MASLD) is linked to choline metabolism. The present study investigated the effect of holy basil (Ocimum sanctum L.) flower water extract (OSLY) on MASLD with choline metabolism as an underlying mechanism. Rats with high-fat diet (HFD)-induced MASLD [...] Read more.
Metabolic dysfunction-associated steatotic liver disease (MASLD) is linked to choline metabolism. The present study investigated the effect of holy basil (Ocimum sanctum L.) flower water extract (OSLY) on MASLD with choline metabolism as an underlying mechanism. Rats with high-fat diet (HFD)-induced MASLD received 250–1000 mg/kg bw of OSLY, fenofibrate, or fenofibrate + 1000 mg/kg OSLY combination. Biochemical parameters, choline metabolites, and one-carbon gene transcription were analyzed. OSLY and fenofibrate independently reduced serum LDL cholesterol (p < 0.02), liver cholesterol (p < 0.001), and liver triglyceride levels (p < 0.001) in HFD-fed rats. Only OSLY reduced signs of liver injury and increased serum HDL. Fenofibrate influenced choline metabolism by decreasing liver glycerophosphocholine (GPC; p = 0.04), as well as increasing betaine (p < 0.001) and the betaine:choline ratio (p = 0.02) in HFD-fed rats. Fenofibrate (vs. HFD) increased the expression of one-carbon metabolism genes Mthfd1l, Pemt, Smpd3, and Chka (p < 0.04). The OSLY treatment decreased liver GPC (500 mg dose; p = 0.03) and increased Smpd3 expression (1000 mg dose; p = 0.04). OSLY and fenofibrate showed weak synergistic effects on lipid and choline metabolism. Collectively, OSLY and fenofibrate independently improve lipid profiles in MASLD rats. The benefits of fenofibrate are partially mediated by choline/one-carbon metabolism, while those of OSLY are not mediated by this pathway. Holy basil flower extract merits further development as an alternative medicine for MASLD. Full article
Show Figures

Figure 1

25 pages, 6943 KB  
Article
RNA-Seq-Based Transcriptome Analysis of Chinese Cordyceps Aqueous Extracts Protective Effect against Adriamycin-Induced mpc5 Cell Injury
by Hailin Long, Mengzhen Liu, Zhongchen Rao, Shanyue Guan, Xiaotian Chen, Xiaoting Huang, Li Cao and Richou Han
Int. J. Mol. Sci. 2024, 25(19), 10352; https://doi.org/10.3390/ijms251910352 - 26 Sep 2024
Viewed by 2408
Abstract
Pharmacogenomic analysis based on drug transcriptome characteristics is widely used to identify mechanisms of action. The purpose of this study was to elucidate the molecular mechanism of protective effect against adriamycin (ADM)-induced mpc5 cell injury of Chinese cordyceps aqueous extracts (WCCs) by a [...] Read more.
Pharmacogenomic analysis based on drug transcriptome characteristics is widely used to identify mechanisms of action. The purpose of this study was to elucidate the molecular mechanism of protective effect against adriamycin (ADM)-induced mpc5 cell injury of Chinese cordyceps aqueous extracts (WCCs) by a systematic transcriptomic analysis. The phytochemicals of WCCs were analyzed via the “phenol–sulfuric acid method”, high-performance liquid chromatography (HPLC), and HPLC–mass spectrometry (MS). We analyzed the drug-reaction transcriptome profiles of mpc5 cell after treating them with WCCs. RNA-seq analysis revealed that WCCs alleviated ADM-induced mpc5 cell injury via restoring the expression of certain genes to normal level mainly in the one-carbon pool by the folate pathway, followed by the relaxin, apelin, PI3K-Akt, and nucleotide-binding, oligomerization domain (NOD)-like receptor signaling pathway, enhancing DNA synthesis and repair, cell proliferation, fibrosis reduction, and immune regulation. Otherwise, WCCs also modulated the proliferation and survival of the mpc5 cell by regulating metabolic pathways, and partially restores the expression of genes related to human disease pathways. These findings provide an innovative understanding of the molecular mechanism of the protective effect of WCCs on ADM-induced mpc5 cell injury at the molecular transcription level, and Mthfd2, Dhfr, Atf4, Creb5, Apln, and Serpine1, etc., may be potential novel targets for treating nephrotic syndrome. Full article
(This article belongs to the Section Bioactives and Nutraceuticals)
Show Figures

Figure 1

17 pages, 1851 KB  
Article
Genome-Wide Association Study for Weight Loss at the End of Dry-Curing of Hams Produced from Purebred Heavy Pigs
by Sara Faggion, Valentina Bonfatti and Paolo Carnier
Animals 2024, 14(13), 1983; https://doi.org/10.3390/ani14131983 - 5 Jul 2024
Cited by 4 | Viewed by 2146
Abstract
Dissecting the genetics of production traits in livestock is of outmost importance, both to understand biological mechanisms underlying those traits and to facilitate the design of selection programs incorporating that information. For the pig industry, traits related to curing are key for protected [...] Read more.
Dissecting the genetics of production traits in livestock is of outmost importance, both to understand biological mechanisms underlying those traits and to facilitate the design of selection programs incorporating that information. For the pig industry, traits related to curing are key for protected designation of origin productions. In particular, appropriate ham weight loss after dry-curing ensures high quality of the final product and avoids economic losses. In this study, we analyzed data (N = 410) of ham weight loss after approximately 20 months of dry-curing. The animals used for ham production were purebred pigs belonging to a commercial line. A genome-wide association study (GWAS) of 29,844 SNP markers revealed the polygenic nature of the trait: 221 loci explaining a small percentage of the variance (0.3–1.65%) were identified on almost all Sus scrofa chromosomes. Post-GWAS analyses revealed 32 windows located within regulatory regions and 94 windows located in intronic regions of specific genes. In total, 30 candidate genes encoding receptors and enzymes associated with ham weight loss (MTHFD1L, DUSP8), proteolysis (SPARCL1, MYH8), drip loss (TNNI2), growth (CDCA3, LSP1, CSMD1, AP2A2, TSPAN4), and fat metabolism (AGPAT4, IGF2R, PTDSS2, HRAS, TALDO1, BRSK2, TNNI2, SYT8, GTF2I, GTF2IRD1, LPCAT3, ATN1, GNB3, CMIP, SORCS2, CCSER1, SPP1) were detected. Full article
(This article belongs to the Special Issue Molecular Mechanisms Affecting Important Traits of Pigs)
Show Figures

Figure 1

28 pages, 826 KB  
Review
Congenital Heart Disease and Genetic Changes in Folate/Methionine Cycles
by Nataša Karas Kuželički and Bojan Doljak
Genes 2024, 15(7), 872; https://doi.org/10.3390/genes15070872 - 2 Jul 2024
Cited by 6 | Viewed by 4292
Abstract
Congenital heart disease is one of the most common congenital malformations and thus represents a considerable public health burden. Hence, the identification of individuals and families with an increased genetic predisposition to congenital heart disease (CHD) and its possible prevention is important. Even [...] Read more.
Congenital heart disease is one of the most common congenital malformations and thus represents a considerable public health burden. Hence, the identification of individuals and families with an increased genetic predisposition to congenital heart disease (CHD) and its possible prevention is important. Even though CHD is associated with the lack of folate during early pregnancy, the genetic background of folate and methionine metabolism perturbations and their influence on CHD risk is not clear. While some genes, such as those coding for cytosolic enzymes of folate/methionine cycles, have been extensively studied, genetic studies of folate transporters (de)glutamation enzymes and mitochondrial enzymes of the folate cycle are lacking. Among genes coding for cytoplasmic enzymes of the folate cycle, MTHFR, MTHFD1, MTR, and MTRR have the strongest association with CHD, while among genes for enzymes of the methionine cycle BHMT and BHMT2 are the most prominent. Among mitochondrial folate cycle enzymes, MTHFD2 plays the most important role in CHD formation, while FPGS was identified as important in the group of (de)glutamation enzymes. Among transporters, the strongest association with CHD was demonstrated for SLC19A1. Full article
(This article belongs to the Special Issue Genetics, Genomics and Precision Medicine in Heart Diseases)
Show Figures

Figure 1

20 pages, 3301 KB  
Article
Identification and Absorption–Distribution–Metabolism–Excretion–Toxicity Prediction of Potential MTHFD2 Enzyme Inhibitors from Urtica dioica Ethanolic Leaf Extract
by Shifaa O. Alshammari
Processes 2024, 12(6), 1177; https://doi.org/10.3390/pr12061177 - 7 Jun 2024
Viewed by 2736
Abstract
This study aimed to explore the potential of Urtica dioica (U. dioica) ethanolic leaf extract for cancer treatment by identifying its components, evaluating its effects on cancer cell lines, and analyzing its molecular docking. The objective of this study was to [...] Read more.
This study aimed to explore the potential of Urtica dioica (U. dioica) ethanolic leaf extract for cancer treatment by identifying its components, evaluating its effects on cancer cell lines, and analyzing its molecular docking. The objective of this study was to investigate the anticancer properties of U. dioica ethanolic leaf extract and assess its potential as a therapeutic strategy for cancer treatment. This study utilized high-performance liquid chromatography (HPLC) to analyze the chemical composition of U. dioica ethanolic leaf extract. The anticancer effects of the extract were evaluated by assessing cell viability, determining IC50 values, and conducting ADMET analysis after oral administration. U. dioica ethanolic leaf extract was found to contain methyl hexadecanoate as its primary component, along with flavonoids and polyphenols. It effectively reduced cell viability in various tested cancer cell lines, with IC50 values varying for each cell line. The duration of treatment significantly influenced cell viability, with the most significant reduction observed after 48 h. Molecular docking studies suggested that catechin, kaempferol, and quercetin-3-O-rutinoside may have potential as inhibitors of the MTHFD2 enzyme. This study revealed the potential of U. dioica and its compounds in cancer treatment. Ethanolic leaf extract has been shown to have anticancer effects on various cancer cell lines, with catechin and kaempferol showing promise as inhibitors of the MTHFD2 enzyme. Further research is warranted to explore the therapeutic implications of U. dioica in cancer treatment. Full article
Show Figures

Figure 1

18 pages, 3237 KB  
Article
Radiological and Molecular Analysis of Radioiodinated Anastrozole and Epirubicin as Innovative Radiopharmaceuticals Targeting Methylenetetrahydrofolate Dehydrogenase 2 in Solid Tumors
by Mazen Abdulrahman Binmujlli
Pharmaceutics 2024, 16(5), 616; https://doi.org/10.3390/pharmaceutics16050616 - 3 May 2024
Cited by 5 | Viewed by 2074
Abstract
In the dynamic field of radiopharmaceuticals, innovating targeted agents for cancer diagnosis and therapy is crucial. Our study enriches this evolving landscape by evaluating the potential of radioiodinated anastrozole ([125I]anastrozole) and radioiodinated epirubicin ([125I]epirubicin) as targeting agents against MTHFD2-driven [...] Read more.
In the dynamic field of radiopharmaceuticals, innovating targeted agents for cancer diagnosis and therapy is crucial. Our study enriches this evolving landscape by evaluating the potential of radioiodinated anastrozole ([125I]anastrozole) and radioiodinated epirubicin ([125I]epirubicin) as targeting agents against MTHFD2-driven tumors. MTHFD2, which is pivotal in one-carbon metabolism, is notably upregulated in various cancers, presenting a novel target for radiopharmaceutical application. Through molecular docking and 200 ns molecular dynamics (MD) simulations, we assess the binding efficiency and stability of [125I]anastrozole and [125I]epirubicin with MTHFD2. Molecular docking illustrates that [125I]epirubicin has a superior binding free energy (∆Gbind) of −41.25 kJ/mol compared to −39.07 kJ/mol for [125I]anastrozole and −38.53 kJ/mol for the control ligand, suggesting that it has a higher affinity for MTHFD2. MD simulations reinforce this, showing stable binding, as evidenced by root mean square deviation (RMSD) values within a narrow range, underscoring the structural integrity of the enzyme–ligand complexes. The root mean square fluctuation (RMSF) analysis indicates consistent dynamic behavior of the MTHFD2 complex upon binding with [125I]anastrozole and [125I]epirubicin akin to the control. The radius of gyration (RG) measurements of 16.90 Å for MTHFD2-[125I]anastrozole and 16.84 Å for MTHFD2-[125I]epirubicin confirm minimal structural disruption upon binding. The hydrogen bond analysis reveals averages of two and three stable hydrogen bonds for [125I]anastrozole and [125I]epirubicin complexes, respectively, highlighting crucial stabilizing interactions. The MM-PBSA calculations further endorse the thermodynamic favorability of these interactions, with binding free energies of −48.49 ± 0.11 kJ/mol for [125I]anastrozole and −43.8 kJ/mol for MTHFD2-. The significant contribution of Van der Waals and electrostatic interactions to the binding affinities of [125I]anastrozole and [125I]epirubicin, respectively, underscores their potential efficacy for targeted tumor imaging and therapy. These computational findings lay the groundwork for the future experimental validation of [125I]anastrozole and [125I]epirubicin as MTHFD2 inhibitors, heralding a notable advancement in precision oncology tools. The data necessitate subsequent in vitro and in vivo assays to corroborate these results. Full article
(This article belongs to the Special Issue Theranostic Radiopharmaceuticals: Current Status and Perspectives)
Show Figures

Figure 1

15 pages, 14698 KB  
Article
Serine Metabolism Regulates the Replicative Senescence of Human Dental Pulp Cells through Histone Methylation
by Shuhan Zhou, Jingyao Cui and Yu Shi
Curr. Issues Mol. Biol. 2024, 46(4), 2856-2870; https://doi.org/10.3390/cimb46040179 - 24 Mar 2024
Cited by 6 | Viewed by 2766
Abstract
Tissue regeneration therapy based on human dental pulp cells (hDPCs) faces the distinct challenge of cellular senescence during massive expansion in vitro. To further explore the regulatory mechanism of cellular senescence in hDPCs, we conduct experiments on young cells (Passage 5, P5) and [...] Read more.
Tissue regeneration therapy based on human dental pulp cells (hDPCs) faces the distinct challenge of cellular senescence during massive expansion in vitro. To further explore the regulatory mechanism of cellular senescence in hDPCs, we conduct experiments on young cells (Passage 5, P5) and replicative senescent (Passage 12, P12) hDPCs. The results confirm that hDPCs undergo replicative senescence with passaging, during which their ability to proliferate and osteogenic differentiation decreases. Notably, during replicative senescence, phosphoglycerate dehydrogenase (PHGDH), the key enzyme of the serine synthesis pathway (SSP), is significantly downregulated, as well as S-adenosylmethionine (SAM) levels, resulting in reduced H3K36me3 modification on Sirtuin 1 (SIRT1)and Runt-related transcription factor 2 (RUNX2) promoters. Inhibition of PHGDH leads to the same phenotype as replicative senescence. Serine supplementation fails to rescue the senescence phenotype caused by replicative senescence and inhibitors, in which folate metabolism-related genes, including serine hydroxymethyl transferase 2 (SHMT2), methylenetetrahydrofolate dehydrogenase 1(MTHFD1), methylenetetrahydrofolate dehydrogenase 2(MTHFD2), are notably decreased. Our research raised a possibility that PHGDH may be involved in cellular senescence by affecting folate metabolism and histone methylation in addition to serine biosynthesis, providing potential targets to prevent senescence. Full article
(This article belongs to the Section Molecular Medicine)
Show Figures

Figure 1

11 pages, 2366 KB  
Article
Nuclear PTEN Regulates Thymidylate Biosynthesis in Human Prostate Cancer Cell Lines
by Zoe N. Loh, Mu-En Wang, Changxin Wan, John M. Asara, Zhicheng Ji and Ming Chen
Metabolites 2023, 13(8), 939; https://doi.org/10.3390/metabo13080939 - 11 Aug 2023
Cited by 5 | Viewed by 2748
Abstract
The phosphatase and tensin homologue deleted on chromosome 10 (PTEN) tumor suppressor governs a variety of biological processes, including metabolism, by acting on distinct molecular targets in different subcellular compartments. In the cytosol, inactive PTEN can be recruited to the plasma membrane where [...] Read more.
The phosphatase and tensin homologue deleted on chromosome 10 (PTEN) tumor suppressor governs a variety of biological processes, including metabolism, by acting on distinct molecular targets in different subcellular compartments. In the cytosol, inactive PTEN can be recruited to the plasma membrane where it dimerizes and functions as a lipid phosphatase to regulate metabolic processes mediated by the phosphatidylinositol 3-kinase (PI3K)/AKT/mammalian target of rapamycin complex 1 (mTORC1) pathway. However, the metabolic regulation of PTEN in the nucleus remains undefined. Here, using a gain-of-function approach to targeting PTEN to the plasma membrane and nucleus, we show that nuclear PTEN contributes to pyrimidine metabolism, in particular de novo thymidylate (dTMP) biosynthesis. PTEN appears to regulate dTMP biosynthesis through interaction with methylenetetrahydrofolate dehydrogenase 1 (MTHFD1), a key enzyme that generates 5,10-methylenetetrahydrofolate, a cofactor required for thymidylate synthase (TYMS) to catalyze deoxyuridylate (dUMP) into dTMP. Our findings reveal a nuclear function for PTEN in controlling dTMP biosynthesis and may also have implications for targeting nuclear-excluded PTEN prostate cancer cells with antifolate drugs. Full article
(This article belongs to the Special Issue Cancer Metabolism: Molecular Insights of Cancer through Metabolomics)
Show Figures

Figure 1

16 pages, 298 KB  
Article
Association of Maternal Folate Intake and Offspring MTHFD1 and MTHFD2 Genes with Congenital Heart Disease
by Hanjun Liu, Jun Ou, Yige Chen, Qian Chen, Manjun Luo, Tingting Wang and Jiabi Qin
Nutrients 2023, 15(16), 3502; https://doi.org/10.3390/nu15163502 - 9 Aug 2023
Cited by 14 | Viewed by 3121
Abstract
Existing evidence supported that congenital heart defect (CHD) was associated with a combination of environmental and genetic factors. Based on this, this study aimed at assessing the association of maternal folic acid supplementation (FAS), genetic variations in offspring methylenetetrahydrofolate dehydrogenase (MTHFD)1 and MTHFD2 [...] Read more.
Existing evidence supported that congenital heart defect (CHD) was associated with a combination of environmental and genetic factors. Based on this, this study aimed at assessing the association of maternal folic acid supplementation (FAS), genetic variations in offspring methylenetetrahydrofolate dehydrogenase (MTHFD)1 and MTHFD2 genes, and their interactions with CHD and its subtypes. A hospital-based case–control study, including 620 cases with CHD and 620 healthy children, was conducted. This study showed that the absence of FAS was significantly associated with an increased risk of total CHD and its subtypes, such as atrial septal defect (ASD). FAS during the first and second trimesters was associated with a significantly higher risk of CHD in offspring compared to FAS during the three months prior to conception. The polymorphisms of offspring MTHFD1 and MTHFD2 genes at rs2236222, rs11849530, and rs828858 were significantly associated with the risk of CHD. Additionally, a significantly positive interaction between maternal FAS and genetic variation at rs828858 was observed for the risk of CHD. These findings suggested that pregnant women should carefully consider the timing of FAS, and individuals with higher genetic risk may benefit from targeted folic acid supplementation as a preventive measure against CHD. Full article
(This article belongs to the Special Issue Early Life Nutrition and Fetal Health)
Back to TopTop