Sign in to use this feature.

Years

Between: -

Subjects

remove_circle_outline
remove_circle_outline
remove_circle_outline
remove_circle_outline
remove_circle_outline
remove_circle_outline
remove_circle_outline
remove_circle_outline
remove_circle_outline

Journals

remove_circle_outline
remove_circle_outline
remove_circle_outline
remove_circle_outline
remove_circle_outline
remove_circle_outline
remove_circle_outline

Article Types

Countries / Regions

remove_circle_outline
remove_circle_outline
remove_circle_outline
remove_circle_outline
remove_circle_outline

Search Results (284)

Search Parameters:
Keywords = MHA

Order results
Result details
Results per page
Select all
Export citation of selected articles as:
41 pages, 2517 KB  
Review
A Comparative Review of Modeling and Metaheuristic Parameter Identification Strategies for Zero-Dimensional PEMFC Polarization Models
by Yesheng Fang, Fuyong Yang, Yanfeng Xing, Xiaobing Zhang, Wei Wang and Shengyao Lin
Energies 2026, 19(6), 1438; https://doi.org/10.3390/en19061438 - 12 Mar 2026
Abstract
Proton exchange membrane fuel cells (PEMFCs) are promising energy conversion de-vices owing to high efficiency and zero local emissions. Accurate PEMFC performance assessment and control require well-posed models, whose predictive accuracy is largely determined by the correct calibration of key parameters. Metaheuristic algorithms [...] Read more.
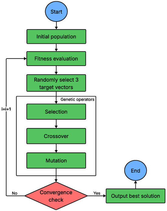
Proton exchange membrane fuel cells (PEMFCs) are promising energy conversion de-vices owing to high efficiency and zero local emissions. Accurate PEMFC performance assessment and control require well-posed models, whose predictive accuracy is largely determined by the correct calibration of key parameters. Metaheuristic algorithms (MHAs) have therefore been widely applied to PEMFC stack parameter estimation, but their rapid proliferation calls for a more systematic and fine-grained synthesis. This review refines the taxonomy of PEMFC mathematical modeling approaches and summarizes Zero-Dimensional PEMFC modeling methods, key parameters, and representative improvement directions aimed at reducing identification difficulty while retaining physical meaning. Newly developed MHAs and enhanced variants of existing methods are then surveyed, and over 40 distinctive optimization approaches are selected for systematic comparison. Modeling approaches and parameter identification methodologies are summarized. In addition, an algorithm selection guide and 26 representative algorithms with their variants are compiled and benchmarked across the five most widely used commercial PEMFC models to enable cross-model comparison. Full article
Show Figures

Figure 1

17 pages, 5967 KB  
Article
Treatment with Sildenafil Promotes Angiogenesis and Modulates Immune Response in Ischemic Muscle Tissue
by Amelie Kuhs, Lisa Bobrowski, Katharina Elbs, Matthias Kübler, Philipp Götz, Christoph Arnholdt, Manuel Lasch and Elisabeth Deindl
Curr. Issues Mol. Biol. 2026, 48(3), 283; https://doi.org/10.3390/cimb48030283 - 6 Mar 2026
Viewed by 177
Abstract
Sildenafil, a selective phosphodiesterase-5 (PDE5) inhibitor, supports vascular remodeling, but its effects on angiogenesis and regeneration of ischemic muscle tissue are not fully understood. We investigated the function of sildenafil by employing a murine hindlimb model of ischemia, in which ischemia and angiogenesis [...] Read more.
Sildenafil, a selective phosphodiesterase-5 (PDE5) inhibitor, supports vascular remodeling, but its effects on angiogenesis and regeneration of ischemic muscle tissue are not fully understood. We investigated the function of sildenafil by employing a murine hindlimb model of ischemia, in which ischemia and angiogenesis is induced by femoral artery ligation (FAL) in the lower leg of mice. Then, 7 days after FAL or sham operation, gastrocnemius muscles of sildenafil-treated and control mice were isolated and processed for histological and immunofluorescence analyses. Sildenafil treatment led to reduced apoptotic areas within the ischemic tissue (ascertained via TUNEL assay) and increased angiogenesis, evidenced by a higher capillary-to-muscle fiber ratio and an augmented number of proliferating capillary cells (CD31+/CD45/BrdU+), compared to controls. We observed a decrease in the total count of leukocytes (CD45+) in sildenafil-treated mice. Regarding macrophage infiltration, we found a reduced total number of macrophages (CD68+), along with a shift in macrophage polarization toward the pro-angiogenic and anti-inflammatory M2-like phenotype (CD68+/MRC1+). In summary, we show that sildenafil treatment contributes to angiogenesis and the regeneration of ischemic muscle tissue, most likely by attenuating inflammatory responses and influencing macrophage polarization in direction to regenerative M2-like polarized macrophages. Full article
Show Figures

Figure 1

13 pages, 1191 KB  
Article
Empirically Based Estimates of Soil Organic Carbon Gains After Ecosystem Restoration and Their Global Climate Benefits
by Irene Ascenzi, Jelle P. Hilbers, Marieke M. van Katwijk, Mark A. J. Huijbregts and Steef V. Hanssen
Sustainability 2026, 18(5), 2516; https://doi.org/10.3390/su18052516 - 4 Mar 2026
Viewed by 185
Abstract
Ecosystem restoration is increasingly recognized as a sustainable climate change mitigation strategy, yet global estimates of its carbon sequestration potential widely vary. Modeling-based studies differ in assumptions over key restoration aspects, including restorable areas and restoration outcomes. Many assume recovery of carbon stocks [...] Read more.
Ecosystem restoration is increasingly recognized as a sustainable climate change mitigation strategy, yet global estimates of its carbon sequestration potential widely vary. Modeling-based studies differ in assumptions over key restoration aspects, including restorable areas and restoration outcomes. Many assume recovery of carbon stocks to pristine levels, an expectation not supported by empirical evidence. They also focus primarily on forests and biomass, with limited attention to soil organic carbon (SOC). Here, we estimate the global SOC sequestration potential of forest and grassland restoration by combining current SOC levels on degraded land areas available for restoration with empirically derived SOC increase factors at the ecosystem scale. We provide spatially explicit estimates of SOC sequestration potential, absolute and per hectare. We also assess the carbon sequestration potential achievable under national forest restoration pledges across four major resolutions. With 1223 million hectares (Mha) of degraded land globally, the SOC sequestration potential is 38.5 GtC, of which 35.1 GtC (IQR 30.4–39.3 GtC) in forests and 3.4 GtC (IQR 2.6–4.2) in grasslands. National pledges cover 133 Mha, whose restoration could sequester 4–5.5 Gt of SOC. We show that there is a large unexplored theoretical climate mitigation potential of restoration globally. Environmental policies targeting Southeast Asia and South America, where potential is high and pledges are low, are particularly promising. Full article
(This article belongs to the Special Issue Land Degradation, Soil Conservation and Reclamation)
Show Figures

Figure 1

24 pages, 5977 KB  
Article
Dam Deformation Prediction Based on MHA-BiGRU Framework Enhanced by CEEMD–iForest Outlier Detection
by Jinji Xie, Yuan Shao, Junzhuo Li, Zihao Jia, Chunjiang Fu, Bo Chen, Cong Ma and Sen Zheng
Water 2026, 18(4), 516; https://doi.org/10.3390/w18040516 - 21 Feb 2026
Viewed by 463
Abstract
Notably, one of the key points to address low accuracy and delayed responsiveness of dam deformation prediction models lies in the timely detection of the outliers caused by environmental disturbances, sensor failures, or operational anomalies of dam monitoring sequences. Therefore, our work offers [...] Read more.
Notably, one of the key points to address low accuracy and delayed responsiveness of dam deformation prediction models lies in the timely detection of the outliers caused by environmental disturbances, sensor failures, or operational anomalies of dam monitoring sequences. Therefore, our work offers an unambiguous method for overcoming this challenge. In this paper, a robust prediction framework that integrates Complete Ensemble Empirical Mode Decomposition (CEEMD) and Isolation Forest (iForest) for effective outlier detection, followed by a Multi-Head Attention Bidirectional Gated Recurrent Unit (MHA-BiGRU) model for dam deformation prediction, is presented. The original deformation time series is first decomposed using CEEMD into a set of intrinsic mode functions (IMFs). This decomposition separates the series into trend-related components and noise components. Subsequently, the iForest algorithm is applied in outlier detection for noise components. Then, the BiGRU model is enhanced with an MHA mechanism to give more weight to the features that affect the sequences of monitoring dam deformation. By enabling the proposed model to focus on the key factors affecting dam deformation, the accuracy of the prediction results has been enhanced. Finally, a case study introducing monitoring data from a practical project in China demonstrates the performance of the proposed method. The proposed MHA-BiGRU model demonstrates superior performance across all tested scenarios. Notably, the coefficient of determination is consistently maintained above 0.98, peaking at 0.9880. In terms of error control, the model exhibits a maximum mean absolute error of 0.1789, thereby substantiating its exceptional prediction accuracy and robustness. In comparison with classical time series forecasting models, including LSTM, GRU and BiGRU, the proposed approach demonstrates enhanced robustness and delivers greater prediction accuracy. The findings provide a promising reference framework for dam structural characteristics prediction in similar projects. Full article
Show Figures

Figure 1

18 pages, 1650 KB  
Article
Influence of Sequential Harvest on Chemical Composition of Merlot Wines
by Anastazija Jež Krebelj, Katja Šuklje, Andreja Škvarč, Mateja Potisek and Franc Čuš
Agronomy 2026, 16(4), 480; https://doi.org/10.3390/agronomy16040480 - 20 Feb 2026
Viewed by 352
Abstract
The influence of grape maturity over three consecutive years (2020–2022) on Merlot (Vitis vinifera L.) juice and wine chemical composition was investigated. Grapes were harvested at three time points (H1, H2, and H3) in weekly intervals. Despite the fact that vintage (environmental [...] Read more.
The influence of grape maturity over three consecutive years (2020–2022) on Merlot (Vitis vinifera L.) juice and wine chemical composition was investigated. Grapes were harvested at three time points (H1, H2, and H3) in weekly intervals. Despite the fact that vintage (environmental conditions) had a predominant effect on juice and wine chemical composition, clear separation of samples according to the harvest date was observed in all three vintages. Compounds with the highest contribution towards harvest date separation were common maturity-related juice and wine variables (titratable acidity, pH) as well as some volatiles, whereas differences in total soluble solids between dates were minor and often insignificant. In particular, concentrations of 3-isobutyl-2-methoxypyrazine (IBMP), (Z)-3-hexenol, and 1-hexenol in wines decreased with delayed harvest. All the more, concentrations of 3-mercaptohexanol (3MH) were the lowest in wines from H3 in all three years, whereas concentrations of 3-mercaptohexyl acetate (3MHA) and 4-mercapto-4-methylpentan-2-ol (4MMP) were not influenced by harvest date. Other compounds, such as esters and higher alcohols, with the exception of 1-propanol, did not exhibit a common trend related to the harvest date across three vintages. These results indicate that, during late ripening, harvest-related shifts in juice and wine composition occur even when differences in berry sugar concentration (TSS) at harvest are minor. Full article
Show Figures

Figure 1

30 pages, 2492 KB  
Article
A Hybrid Deep Reinforcement Learning Framework for Vehicle Path Optimization with Time Windows
by Zhiguo Xiao, Changgen Li, Junli Liu and Xinyao Cao
Algorithms 2026, 19(2), 149; https://doi.org/10.3390/a19020149 - 11 Feb 2026
Viewed by 337
Abstract
The vehicle routing problem with time windows (VRPTW) is a core challenge in logistics optimization, requiring the minimization of transportation costs under constraints such as time windows and vehicle capacity. Deep reinforcement learning (DRL) provides an effective approach for solving such complex combinatorial [...] Read more.
The vehicle routing problem with time windows (VRPTW) is a core challenge in logistics optimization, requiring the minimization of transportation costs under constraints such as time windows and vehicle capacity. Deep reinforcement learning (DRL) provides an effective approach for solving such complex combinatorial optimization problems. However, existing DRL methods still suffer from shortcomings, including insufficient modeling of spatiotemporal correlations among customer nodes, inadequate capture of path temporal dependencies, and policy exploration prone to local optima. To address these issues, this paper proposes an end-to-end hybrid DRL framework: the encoder employs a graph attention network (GATv2) with adaptive gating to effectively model the coupling between customer spatial proximity and time window constraints; the decoder integrates multi-head attention (MHA) and a dynamic context-aware long short-term memory network (LSTM) to synergistically enhance the overall quality and constraint feasibility of route solutions; during the training phase, an improved proximal policy optimization (PPO) algorithm and a constraint-aware composite reward function are used to enhance optimization stability. Experiments on random instances, Solomon benchmark datasets, and real-world logistics datasets show that, compared to mainstream DRL methods and classical heuristic algorithms, the proposed framework reduces transportation costs by 2–10%, achieves a demand fulfillment rate exceeding 99%, and exhibits a performance degradation of only 3.2% in cross-distribution testing. This study provides an integrated DRL solution paradigm for combinatorial optimization problems with complex constraints, promoting the application of DRL in the field of intelligent logistics. Full article
Show Figures

Graphical abstract

30 pages, 18507 KB  
Article
LAtt-PR: Hybrid Reinforced Adaptive Optimization for Conquering Spatiotemporal Uncertainties in Dynamic Multi-Period WEEE Facility Location
by Zelin Qu, Xiaoyun Ye, Yuanyuan Zhang and Jinlong Wang
Mathematics 2026, 14(4), 612; https://doi.org/10.3390/math14040612 - 10 Feb 2026
Viewed by 278
Abstract
The escalating global surge in Waste Electrical and Electronic Equipment (WEEE) necessitates the strategic deployment of recycling facilities within resilient, multi-period networks. However, existing planning methodologies falter due to the non-stationary spatiotemporal volatility of e-waste generation, the high reconfiguration costs associated with path-dependent [...] Read more.
The escalating global surge in Waste Electrical and Electronic Equipment (WEEE) necessitates the strategic deployment of recycling facilities within resilient, multi-period networks. However, existing planning methodologies falter due to the non-stationary spatiotemporal volatility of e-waste generation, the high reconfiguration costs associated with path-dependent infrastructure, and the “curse of dimensionality” inherent in large-scale dynamic optimization. To address these challenges, we propose LAtt-PR, an innovative hybrid reinforced adaptive optimization framework. The methodology integrates a spatiotemporal attention-based neural network, combining Multi-Head Attention (MHA) for spatial correlation with Long Short-Term Memory (LSTM) units for temporal dependencies to accurately capture and predict fluctuating demand patterns. At its core, the framework employs Deep Reinforcement Learning (DRL) as a high-level action proposer to prune the expansive search space, followed by a Particle Swarm Optimization (PSO) module to perform intensive local refinement, ensuring both global strategic foresight and numerical precision. Experimental results on large-scale instances with 150 nodes demonstrate that LAtt-PR significantly outperforms state-of-the-art benchmarks. Specifically, the proposed framework achieves a solution quality improvement of 76% over traditional metaheuristics Genetic Algorithm (GA)/PSO and 55% over pure DRL baselines Deep Q-Network(DQN)/Proximal Policy Optimization (PPO). Furthermore, while maintaining a negligible optimality gap of less than 4% relative to the exact solver Gurobi, LAtt-PR reduces computational time to just 16% of the solver’s requirement. These findings confirm that LAtt-PR provides a robust, scalable, and efficient decision-making tool for optimizing resource circularity and environmental resilience in volatile, real-world recycling logistics. Full article
Show Figures

Figure 1

27 pages, 2342 KB  
Article
Attention-Based Deep Learning Hybrid Model for Cash Crop Price Forecasting: Evidence from Global Futures Markets with Implications for West Africa
by Mohammed Gadafi Tamimu, Shurong Zhao, Qianwen Xu and Jie Zhang
Appl. Sci. 2026, 16(3), 1600; https://doi.org/10.3390/app16031600 - 5 Feb 2026
Viewed by 351
Abstract
Accurate forecasting of agricultural commodity prices is essential for managing market volatility, improving supply chain coordination, and supporting food security-related decision-making. Recent advances in deep learning have demonstrated strong potential for capturing nonlinear and temporal dependencies in commodity price dynamics. In this study, [...] Read more.
Accurate forecasting of agricultural commodity prices is essential for managing market volatility, improving supply chain coordination, and supporting food security-related decision-making. Recent advances in deep learning have demonstrated strong potential for capturing nonlinear and temporal dependencies in commodity price dynamics. In this study, we propose a hybrid long short-term memory–multi-head attention (LSTM–MHA) framework for agricultural commodity price forecasting using global futures market data. The model is trained and evaluated on multivariate global commodity futures prices, reflecting internationally traded benchmark markets rather than region-specific domestic prices. While the empirical analysis is based on global data, the study is motivated by the relevance of international price movements for import-dependent regions, particularly West Africa, where global price transmission plays a critical role in domestic market dynamics. The experimental results demonstrate that the proposed model effectively captures short-term temporal dependencies and provides interpretable attention-based insights into lag relevance. An ablation study further highlights the trade-offs between forecasting accuracy and interpretability across different model configurations. The hybrid architecture combines the time-based pattern identification and weighting capabilities of multi-head attention with the sequential learning capabilities of LSTM. Mean absolute error (MAE), root mean squared error (RMSE), and mean squared error (MSE) were used to evaluate the model’s performance. With an MSE of 0.0124, an RMSE of 0.1114, and an MAE of 0.1097, the model outperformed conventional models like ARIMA and standalone LSTM by three to four times in error reduction. The findings suggest that attention-enhanced deep learning models can serve as valuable analytical tools for understanding global price dynamics and informing policy analysis and risk management in West African agricultural markets. Full article
(This article belongs to the Special Issue Big Data Driven Machine Learning and Deep Learning)
Show Figures

Figure 1

22 pages, 1659 KB  
Article
Lightweight Depression Detection Using 3D Facial Landmark Pseudo-Images and CNN-LSTM on DAIC-WOZ and E-DAIC
by Achraf Jallaglag, My Abdelouahed Sabri, Ali Yahyaouy and Abdellah Aarab
BioMedInformatics 2026, 6(1), 8; https://doi.org/10.3390/biomedinformatics6010008 - 4 Feb 2026
Viewed by 600
Abstract
Background: Depression is a common mental disorder, and early and objective diagnosis of depression is challenging. New advances in deep learning show promise for processing audio and video content when screening for depression. Nevertheless, the majority of current methods rely on raw video [...] Read more.
Background: Depression is a common mental disorder, and early and objective diagnosis of depression is challenging. New advances in deep learning show promise for processing audio and video content when screening for depression. Nevertheless, the majority of current methods rely on raw video processing or multimodal pipelines, which are computationally costly and challenging to understand and create privacy issues, restricting their use in actual clinical settings. Methods: Based solely on spatiotemporal 3D face landmark representations, we describe a unique, totally visual, and lightweight deep learning approach to overcome these constraints. In this paper we introduce, for the first time, a pure visual deep learning framework, based on spatiotemporal 3D facial landmarks extracted from clinical interview videos contained in the DAIC-WOZ and Extended DAIC-WOZ (E-DAIC) datasets. Our method does not use raw video or any type of semi-automated multimodal fusion. Whereas raw video streaming can be computationally expensive and is not well suited to investigating specific variables, we first take a temporal series of 3D landmarks, convert them to pseudo-images (224 × 224 × 3), and then use them within a CNN-LSTM framework. Importantly, CNN-LSTM provides the ability to analyze the spatial configuration and temporal dimensions of facial behavior. Results: The experimental results indicate macro-average F1 scores of 0.74 on DAIC-WOZ and 0.762 on E-DAIC, demonstrating robust performance under heavy class imbalances, with a variability of ±0.03 across folds. Conclusion: These results indicate that landmark-based spatiotemporal modeling represents the future of lightweight, interpretable, and scalable automatic depression detection. Second, our results suggest exciting opportunities for completely embedding ADI systems within the framework of real-world MHA. Full article
Show Figures

Graphical abstract

27 pages, 4367 KB  
Article
MTFE-Net: A Deep Learning Vision Model for Surface Roughness Extraction Based on the Combination of Texture Features and Deep Learning Features
by Qiancheng Jin, Wangzhe Du, Huaxin Liu, Xuwei Li, Xiaomiao Niu, Yaxing Liu, Jiang Ji, Mingjun Qiu and Yuanming Liu
Metals 2026, 16(2), 179; https://doi.org/10.3390/met16020179 - 2 Feb 2026
Viewed by 386
Abstract
Surface roughness, critically measured by the Arithmetical Mean Roughness (Ra), is a vital determinant of workpiece functional performance. Traditional contact-based measurement methods are inefficient and unsuitable for online inspection. While machine vision offers a promising alternative, existing approaches lack robustness, and pure deep [...] Read more.
Surface roughness, critically measured by the Arithmetical Mean Roughness (Ra), is a vital determinant of workpiece functional performance. Traditional contact-based measurement methods are inefficient and unsuitable for online inspection. While machine vision offers a promising alternative, existing approaches lack robustness, and pure deep learning models suffer from poor interpretability. Therefore, MTFE-Net is proposed, which is a novel deep learning framework for surface roughness classification. The key innovation of MTFE-Net lies in its effective integration of traditional texture feature analysis with deep learning within a dual-branch architecture. The MTFE (Multi-dimensional Texture Feature Extraction) branch innovatively combines a comprehensive suite of texture descriptors including Gray-Level Co-occurrence Matrix (GLCM), gray-level difference statistic, first-order statistic, Tamura texture features, wavelet transform, and Local Binary Pattern (LBP). This multi-scale, multi-perspective feature extraction strategy overcomes the limitations of methods that focus on only specific texture aspects. These texture features are then refined using Multi-Head Self-Attention (MHA) mechanism and Mamba model. Experiments on a dataset of Q235 steel surfaces show that MTFE-Net achieves state-of-the-art performance with 95.23% accuracy, 94.89% precision, 94.67% recall and 94.74% F1-score, significantly outperforming comparable models. The results validate that the fusion strategy effectively enhances accuracy and robustness, providing a powerful solution for industrial non-contact roughness inspection. Full article
(This article belongs to the Section Computation and Simulation on Metals)
Show Figures

Figure 1

36 pages, 3044 KB  
Review
A Comprehensive Review of Metaheuristic Algorithms for Node Placement in UAV Communication Networks
by S. A. Temesheva, D. A. Turlykozhayeva, S. N. Akhtanov, N. M. Ussipov, A. A. Zhunuskanov, Wenbin Sun, Qian Xu and Mingliang Tao
Sensors 2026, 26(3), 869; https://doi.org/10.3390/s26030869 - 28 Jan 2026
Viewed by 308
Abstract
Unmanned Aerial Vehicle Communication Networks (UAVCNs) have emerged as a transformative solution to enable resilient, scalable, and infrastructure-independent wireless communication in urban and remote environments. A key challenge in UAVCNs is the optimal placement of Unmanned Aerial Vehicle (UAV) nodes to maximize coverage, [...] Read more.
Unmanned Aerial Vehicle Communication Networks (UAVCNs) have emerged as a transformative solution to enable resilient, scalable, and infrastructure-independent wireless communication in urban and remote environments. A key challenge in UAVCNs is the optimal placement of Unmanned Aerial Vehicle (UAV) nodes to maximize coverage, connectivity, and overall network performance while minimizing latency, energy consumption, and packet loss. As this node placement problem is NP-hard, numerous meta-heuristic algorithms (MHAs) have been proposed to find near-optimal solutions efficiently. Although research in this area has produced a wide range of meta-heuristic algorithmic solutions, most existing review articles focus on MANETs with terrestrial nodes, while comprehensive reviews dedicated to node placement in UAV communication networks are relatively scarce. This article presents a critical and comprehensive review of meta-heuristic algorithms for UAVCN node placement. Beyond surveying existing methods, it systematically analyzes algorithmic strengths, vulnerabilities, and future research directions, offering actionable insights for selecting effective strategies in diverse UAVCN deployment scenarios. To demonstrate practical applicability, selected hybrid algorithms are evaluated in a reproducible Python framework using computational time and coverage metrics, highlighting their ability to optimize multiple objectives and providing guidance for future UAVCN optimization studies. Full article
(This article belongs to the Section Communications)
Show Figures

Figure 1

11 pages, 241 KB  
Article
Determinants of Functional Dependency and Long-Term Care Needs Among Older Mexican Adults
by Sandra Luz Valdez-Avila, Myo Nyein Aung and Motoyuki Yuasa
Healthcare 2026, 14(3), 312; https://doi.org/10.3390/healthcare14030312 - 27 Jan 2026
Viewed by 502
Abstract
Background: Low and middle-income countries (LMICs) such as Mexico are experiencing rapid population aging, accompanied by increasing levels of functional dependency and growing long-term care (LTC) needs. Objectives: We aimed to identify the factors associated with varying levels of functional dependency in order [...] Read more.
Background: Low and middle-income countries (LMICs) such as Mexico are experiencing rapid population aging, accompanied by increasing levels of functional dependency and growing long-term care (LTC) needs. Objectives: We aimed to identify the factors associated with varying levels of functional dependency in order to assist population health planning and LTC policy in aging populations in Mexico. Methods: This cross-sectional study analyzed data from the 2021 wave of the Mexican Health and Aging Study (MHAS). Functional dependency was assessed through a modified Autonomie Gérontologie Groupes Iso-Ressources (AGGIR) scale, adapted to incorporate cognitive and physical assessments suitable for the Mexican context. Socioeconomic, health-related, and psychological variables were examined using ordinal logistic regression models. Results: Among 8049 participants included in the analysis, 87.08% were classified with non-to-mild dependency, 9.13% with moderate dependency, and 3.79% with severe dependency. More severe levels of functional dependency were associated with older age, lower educational attainment, not having a partner (being single, widowed, separated or divorced), and the presence of chronic conditions such as hypertension and cardiovascular disease. Conclusions: In contrast, higher educational attainment and regular physical activity were associated with less severe levels of dependency. These associations highlight the multifactorial nature of dependency in later life. The application of a graded, multidimensional dependency classification provides a more comprehensive and differentiated understanding of care needs than binary functional measures. This population-level perspective may support the prioritization of healthy aging strategies and long-term care planning in rapidly aging middle-income settings such as Mexico. Full article
19 pages, 6023 KB  
Article
Repurposing PDE5-Inhibitors: Sildenafil Drives Arteriogenesis via Localized Regenerative Inflammation
by Katharina Elbs, Lisa Bobrowski, Christoph Arnholdt, Matthias Kübler, Philipp Götz, Michael R. Rohrmoser, Daphne Merkus, Manuel Lasch and Elisabeth Deindl
Int. J. Mol. Sci. 2026, 27(2), 985; https://doi.org/10.3390/ijms27020985 - 19 Jan 2026
Cited by 1 | Viewed by 1199
Abstract
Arteriogenesis, the growth of pre-existing arterioles into functional collateral arteries, represents a key adaptive response to severe arterial stenosis. This process is driven by hemodynamic forces and a tightly coordinated inflammatory cascade. Here, we investigated the effects of pharmacological stimulation of the nitric [...] Read more.
Arteriogenesis, the growth of pre-existing arterioles into functional collateral arteries, represents a key adaptive response to severe arterial stenosis. This process is driven by hemodynamic forces and a tightly coordinated inflammatory cascade. Here, we investigated the effects of pharmacological stimulation of the nitric oxide-cyclic guanosine monophosphate (NO-cGMP) signaling pathway using the phosphodiesterase-5 (PDE5) inhibitor Sildenafil on collateral vessel growth in a murine model of femoral artery ligation (FAL). Flow cytometric analyses revealed that Sildenafil treatment significantly enhanced platelet–leukocyte aggregate formation, a prerequisite for the subsequent initiation of a localized perivascular inflammation. Histological and immunofluorescence analyses further demonstrated a marked increase in mast cell recruitment and degranulation at early time points (days 1 and 3 post-FAL). In addition, Sildenafil promoted perivascular macrophage accumulation on days 3 and 7, with a pronounced shift toward an M2-like pro-regenerative polarization state, ultimately resulting in the enhanced proliferation of vascular cells and the enlargement of collateral diameters. Together, these findings identify Sildenafil as a potent enhancer of arteriogenesis through coordinated immune cell activation, stimulating vascular cell proliferation along with positive collateral outward remodeling. Thus, Sildenafil emerges as a promising therapeutic candidate to promote collateral artery growth in cardiovascular occlusive diseases. Full article
Show Figures

Graphical abstract

14 pages, 1819 KB  
Article
A Hybrid Model with Quantum Feature Map Based on CNN and Vision Transformer for Clinical Support in Diagnosis of Acute Appendicitis
by Zeki Ogut, Mucahit Karaduman, Pinar Gundogan Bozdag, Mehmet Karakose and Muhammed Yildirim
Biomedicines 2026, 14(1), 183; https://doi.org/10.3390/biomedicines14010183 - 14 Jan 2026
Cited by 1 | Viewed by 429
Abstract
Background/Objectives: Rapid and accurate diagnosis of acute appendicitis is crucial for patient health and management, and the diagnostic process can be prolonged due to varying clinical symptoms and limitations of diagnostic tools. This study aims to shorten the timeframe for these vital [...] Read more.
Background/Objectives: Rapid and accurate diagnosis of acute appendicitis is crucial for patient health and management, and the diagnostic process can be prolonged due to varying clinical symptoms and limitations of diagnostic tools. This study aims to shorten the timeframe for these vital processes and increase accuracy by developing a quantum-inspired hybrid model to identify appendicitis types. Methods: The developed model initially selects the two most performing architectures using four convolutional neural networks (CNNs) and two Transformers (ViTs). Feature extraction is then performed from these architectures. Phase-based trigonometric embedding, low-order interactions, and norm-preserving principles are used to generate a Quantum Feature Map (QFM) from these extracted features. The generated feature map is then passed to the Multiple Head Attention (MHA) layer after undergoing Hadamard fusion. At the end of this stage, classification is performed using a multilayer perceptron (MLP) with a ReLU activation function, which allows for the identification of acute appendicitis types. The developed quantum-inspired hybrid model is also compared with six different CNN and ViT architectures recognized in the literature. Results: The proposed quantum-inspired hybrid model outperformed the other models used in the study for acute appendicitis detection. The accuracy achieved in the proposed model was 97.96%. Conclusions: While the performance metrics obtained from the quantum-inspired model will form the basis of deep learning architectures for quantum technologies in the future, it is thought that if 6G technology is used in medical remote interventions, it will form the basis for real-time medical interventions by taking advantage of quantum speed. Full article
(This article belongs to the Section Biomedical Engineering and Materials)
Show Figures

Figure 1

16 pages, 947 KB  
Article
Depression Detection Method Based on Multi-Modal Multi-Layer Collaborative Perception Attention Mechanism of Symmetric Structure
by Shaorong Jiang, Chengjun Xu and Xiuya Fang
Informatics 2026, 13(1), 8; https://doi.org/10.3390/informatics13010008 - 12 Jan 2026
Viewed by 427
Abstract
Depression is a mental illness with hidden characteristics that affects human physical and mental health. In severe cases, it may lead to suicidal behavior (for example, among college students and social groups). Therefore, it has attracted widespread attention. Scholars have developed numerous models [...] Read more.
Depression is a mental illness with hidden characteristics that affects human physical and mental health. In severe cases, it may lead to suicidal behavior (for example, among college students and social groups). Therefore, it has attracted widespread attention. Scholars have developed numerous models and methods for depression detection. However, most of these methods focus on a single modality and do not consider the influence of gender on depression, while the existing models have limitations such as complex structures. To solve this problem, we propose a symmetric-structured, multi-modal, multi-layer cooperative perception model for depression detection that dynamically focuses on critical features. First, the double-branch symmetric structure of the proposed model is designed to account for gender-based variations in emotional factors. Second, we introduce a stacked multi-head attention (MHA) module and an interactive cross-attention module to comprehensively extract key features while suppressing irrelevant information. A bidirectional long short-term memory network (BiLSTM) module enhances depression detection accuracy. To verify the effectiveness and feasibility of the model, we conducted a series of experiments using the proposed method on the AVEC 2014 dataset. Compared with the most advanced HMTL-IMHAFF model, our model improves the accuracy by 0.0308. The results indicate that the proposed framework demonstrates superior performance. Full article
Show Figures

Figure 1

Back to TopTop