Sign in to use this feature.

Years

Between: -

Subjects

remove_circle_outline
remove_circle_outline
remove_circle_outline
remove_circle_outline
remove_circle_outline

Journals

Article Types

Countries / Regions

Search Results (7)

Search Parameters:
Keywords = JIT logistics

Order results
Result details
Results per page
Select all
Export citation of selected articles as:
13 pages, 1367 KB  
Article
Supply Chain Resilience in Reality VUCA—An International Delphi Study
by Katarzyna Grzybowska and Agnieszka A. Tubis
Sustainability 2022, 14(17), 10711; https://doi.org/10.3390/su141710711 - 28 Aug 2022
Cited by 14 | Viewed by 5849
Abstract
The modern business world operates in the VUCA environment or reality; volatility and unpredictability are the only constants in it. It is challenging for entrepreneurs to predict the future, and the tested routines, proven habits, or the developed patterns of action no longer [...] Read more.
The modern business world operates in the VUCA environment or reality; volatility and unpredictability are the only constants in it. It is challenging for entrepreneurs to predict the future, and the tested routines, proven habits, or the developed patterns of action no longer function properly, e.g., the logistic strategy of JIT does not fit the new rules of the business game and begins to be treated as a relic. From a business perspective, this new reality is profoundly changing how enterprises and supply chains operate, as well as how we approach supply chain resilience. As a result, we observe a picture of a highly volatile and unpredictable business environment in which vulnerable supply chains operate. The following research questions were asked in the paper: (1) What are the barriers to realizing the concept of Supply Chain Resilience in the reality of VUCA?; and (2) What can be the lead time for the Supply Chain Resilience in reality VUCA? The article presents the results of an expert study using the Delphi method. High-class experts from the scientific community were selected for the research. The results of the research allowed us to answer the research questions posed. Internal barriers to realizing a resilient supply chain in reality VUCA are listed. Based on the indications of experts, three scenarios have also been developed that relate to the speed of the expected lead time of a resilient supply chain, in fact, VUCA. Further research directions on the resilience of supply chains have also been marked out. Full article
(This article belongs to the Section Sustainable Management)
Show Figures

Figure 1

21 pages, 1382 KB  
Article
Innovative Solutions and Challenges for the Improvement of Storage Processes
by Dalia Perkumienė, Kristina Ratautaitė and Rasa Pranskūnienė
Sustainability 2022, 14(17), 10616; https://doi.org/10.3390/su141710616 - 25 Aug 2022
Cited by 10 | Viewed by 8449
Abstract
Innovative solutions are very important for the warehouse because, with their help, it is possible to ensure a more efficient connection between suppliers and consumers throughout the supply chain. This paper aims to search out and offer innovative solutions for the improvement of [...] Read more.
Innovative solutions are very important for the warehouse because, with their help, it is possible to ensure a more efficient connection between suppliers and consumers throughout the supply chain. This paper aims to search out and offer innovative solutions for the improvement of the storage processes in a LMC (logistics manufacturing company). The task of warehousing processes is to efficiently interconnect a complex set of operations. The proper logistics organization of warehouse processes ensures a competitive advantage for the entire company. Considering the problem identified in the company, this article raises a research question: what innovative solutions can be applied for the improvement of the storage processes? Summarizing the results of the research, it can be concluded that solving the problems of LMC warehousing processes and implementing improvements requires staff training, specialist consultations, and also a complex of innovative solutions such as: using racking systems with a racking truck, a warehouse management system with barcodes, a raw material management program, application Pick by Voice system, MRP and ERP systems, and ABC, JIT, and the Lean methods. Full article
Show Figures

Figure 1

19 pages, 2308 KB  
Article
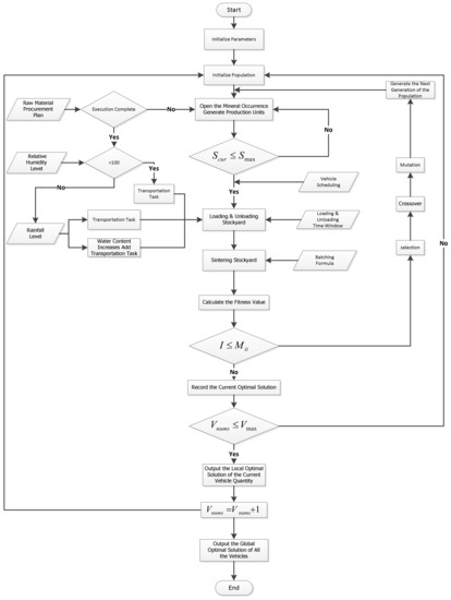
Optimizing the Vehicle Scheduling Problem for Just-in-Time Delivery Considering Carbon Emissions and Atmospheric Particulate Matter
by Bingtao Quan, Sujian Li and Kuo-Jui Wu
Sustainability 2022, 14(10), 6181; https://doi.org/10.3390/su14106181 - 19 May 2022
Cited by 1 | Viewed by 2736
Abstract
The coordinated development of companies and ecological protection are possible only with increasing environmental awareness. Therefore, this study aims to investigate how companies can achieve sustainable development. It is found that the scientific implementation of the vehicle scheduling problem (VSP) for just-in-time (JIT) [...] Read more.
The coordinated development of companies and ecological protection are possible only with increasing environmental awareness. Therefore, this study aims to investigate how companies can achieve sustainable development. It is found that the scientific implementation of the vehicle scheduling problem (VSP) for just-in-time (JIT) delivery in the raw material procurement logistics of iron and steel companies can reduce the carbon emissions in the VSP process and, taking into account the negative correlation between weather conditions and PM10, can effectively reduce PM10. On this basis, a multiobjective optimization model is constructed with the objectives of minimizing carbon emissions and PM10 along with the traditional objective of cost optimization. A greedy algorithm with high computational efficiency and an embedded genetic algorithm (GA) is used to further improve the response time of the VSP. Verification shows that in practice, the model enables companies to effectively reduce not only logistics costs but also PM10 and carbon emissions; in theory, the model expands the applicability of JIT to all value-added activities, exploring all value-added activities in different spatial and temporal dimensions to achieve the optimal combination of company cost, environmental effects, and weather dimensions. Full article
Show Figures

Figure 1

19 pages, 590 KB  
Article
Managerial and Economical Aspects of the Just-In-Time System “Lean Management in the Time of Pandemic”
by Dariusz Milewski
Sustainability 2022, 14(3), 1204; https://doi.org/10.3390/su14031204 - 21 Jan 2022
Cited by 16 | Viewed by 11780
Abstract
The article concerns the problem of efficiency of the Just-In-Time (JIT) system, taking into account the benefits for the company and external costs. The aim of the article was to present the conditions conducive to the effective implementation of the JIT system. The [...] Read more.
The article concerns the problem of efficiency of the Just-In-Time (JIT) system, taking into account the benefits for the company and external costs. The aim of the article was to present the conditions conducive to the effective implementation of the JIT system. The article refers to recent discussions in various publications on the effectiveness of the lean management (LM) concept and the JIT system in the context of the pandemic. It also presents the results of simulations carried out with the use of a model developed by the author concerning the transport distances at which JIT deliveries are profitable and the impact of JIT deliveries on the costs of logistics processes and external costs. The results of the conducted simulations showed in which specific cases JIT solutions were beneficial. The results showed that the scale of benefits was strongly dependent on the value of products and the scale of production. Simulations were carried out for four product groups: food products, footwear, electronics, and mobile phones. In the case of cheap products and small scale, the implementation of JIT resulted in a significant increase in the costs of logistics processes if delivery distances were not shortened. Savings of over 70% appeared in the case of expensive mobile phones, even over long distances. In the case of large-scale production and sales, large savings occurred in almost all cases (up to over 90%). Furthermore, simulations of the impact of JIT on the profitability of enterprises were also carried out using the data contained in the financial reports of listed companies. These simulations also showed a significant impact of JITs on the efficiency of companies, albeit assuming that the effect would be primarily an increase in revenues. If the current situation caused by the pandemic (disruptions in global supply chains, increased transport costs) contributes to the return of production to Europe, this may result in the creation of favorable conditions for the implementation of JIT. In this case, the result will be large savings in logistics costs, including external costs of these processes (almost 80%). Here, however, the factor contributing to the reduction in external costs would also be the scale of production and sales. The simulations carried out by the author are a novelty and constitute his contribution to scientific research in this area, as no such calculations have been carried out to date. Full article
(This article belongs to the Special Issue Economic and Social Consequences of the COVID-19 Pandemic)
Show Figures

Figure 1

16 pages, 2439 KB  
Article
Construction Logistics Centres Proposing Kitting Service: Organization Analysis and Cost Mapping
by Soufiane El Moussaoui, Zoubeir Lafhaj, Fernanda Leite, Julien Fléchard and Bruno Linéatte
Buildings 2021, 11(3), 105; https://doi.org/10.3390/buildings11030105 - 9 Mar 2021
Cited by 19 | Viewed by 6285
Abstract
The construction industry represents an important part of the global economy but is known for many issues such as harmful emissions, low productivity, waste generation, poor ergonomics, and construction incidents and accidents. A logistical view has proved to be a solid basis for [...] Read more.
The construction industry represents an important part of the global economy but is known for many issues such as harmful emissions, low productivity, waste generation, poor ergonomics, and construction incidents and accidents. A logistical view has proved to be a solid basis for improving construction performance while construction logistics centres (CLC) are gaining interest and proposing more services such as Kitting. Since the CLC-kitting-based approach is a new phenomenon, it is still a relatively unexplored topic. Hence, this paper addresses how this configuration could be applied to construction projects and what are its related costs information. The research design is based on a single case study showing the CLC-kitting use by a French general contractor in a student housing project. Data has been collected through site visits, observations, project documents, and discussions conducted with construction managers and logistics planners. Data analysis identified realized effects from deploying CLC-kitting in construction projects. Therefore, recommendations are provided, at both strategic and operational levels, which can be leveraged in similar projects. Finally, an identification of constructions logistics costs shows their distribution along the supply chain and was evaluated at 14.7% over material purchasing price. Full article
Show Figures

Figure 1

18 pages, 1096 KB  
Article
A Study of Inbound Logistics Mode Based on JIT Production in Cruise Ship Construction
by Jun Wang, Jingbo Yin, Rafi Ullah Khan, Siqi Wang and Tie Zheng
Sustainability 2021, 13(3), 1588; https://doi.org/10.3390/su13031588 - 2 Feb 2021
Cited by 19 | Viewed by 5728
Abstract
The cruise market has developed rapidly in recent years. The opulence of the cruise market has also augmented the demand for the cruise construction industry. Cruise ship construction is a huge and intricate heavy industry that can cause serious environmental problems. Therefore, optimal [...] Read more.
The cruise market has developed rapidly in recent years. The opulence of the cruise market has also augmented the demand for the cruise construction industry. Cruise ship construction is a huge and intricate heavy industry that can cause serious environmental problems. Therefore, optimal use of advanced logistics systems, to meet the demands at the lowest possible cost and unnecessary waste, has become a key issue. This paper developed two typical inbound logistics system modes based on JIT (Just In Time)-logistics policy and formulated two single-objective nonlinear models to simultaneously determine the ordering strategy under the inbound logistics system and the optimal selection strategy of two typical inbound logistics modes. Numerical experiments depicted the variations of optimal inbound logistics mode over three different kinds of cruise parts. These two models could provide insights in making inbound logistics decisions, and serve as a reference in the mass customization logistics service for cruise ship construction to control costs, which is helpful for promoting the sustainability of the cruise market. Full article
Show Figures

Figure 1

25 pages, 7350 KB  
Article
Improving Just-in-Time Delivery Performance of IoT-Enabled Flexible Manufacturing Systems with AGV Based Material Transportation
by Fengjia Yao, Bugra Alkan, Bilal Ahmad and Robert Harrison
Sensors 2020, 20(21), 6333; https://doi.org/10.3390/s20216333 - 6 Nov 2020
Cited by 54 | Viewed by 8646
Abstract
Autonomous guided vehicles (AGVs) are driverless material handling systems used for transportation of pallets and line side supply of materials to provide flexibility and agility in shop-floor logistics. Scheduling of shop-floor logistics in such systems is a challenging task due to their complex [...] Read more.
Autonomous guided vehicles (AGVs) are driverless material handling systems used for transportation of pallets and line side supply of materials to provide flexibility and agility in shop-floor logistics. Scheduling of shop-floor logistics in such systems is a challenging task due to their complex nature associated with the multiple part types and alternate material transfer routings. This paper presents a decision support system capable of supporting shop-floor decision-making activities during the event of manufacturing disruptions by automatically adjusting both AGV and machine schedules in Flexible Manufacturing Systems (FMSs). The proposed system uses discrete event simulation (DES) models enhanced by the Internet-of-Things (IoT) enabled digital integration and employs a nonlinear mixed integer programming Genetic Algorithm (GA) to find near-optimal production schedules prioritising the just-in-time (JIT) material delivery performance and energy efficiency of the material transportation. The performance of the proposed system is tested on the Integrated Manufacturing and Logistics (IML) demonstrator at WMG, University of Warwick. The results showed that the developed system can find the near-optimal solutions for production schedules subjected to production anomalies in a negligible time, thereby supporting shop-floor decision-making activities effectively and rapidly. Full article
(This article belongs to the Section Internet of Things)
Show Figures

Figure 1

Back to TopTop