Optimizing the Vehicle Scheduling Problem for Just-in-Time Delivery Considering Carbon Emissions and Atmospheric Particulate Matter
Abstract
:1. Introduction
2. Literature Review
2.1. JIT and VSP
2.2. Proposed Methods
3. Materials and Methods
3.1. Objective Function
3.2. Constraints
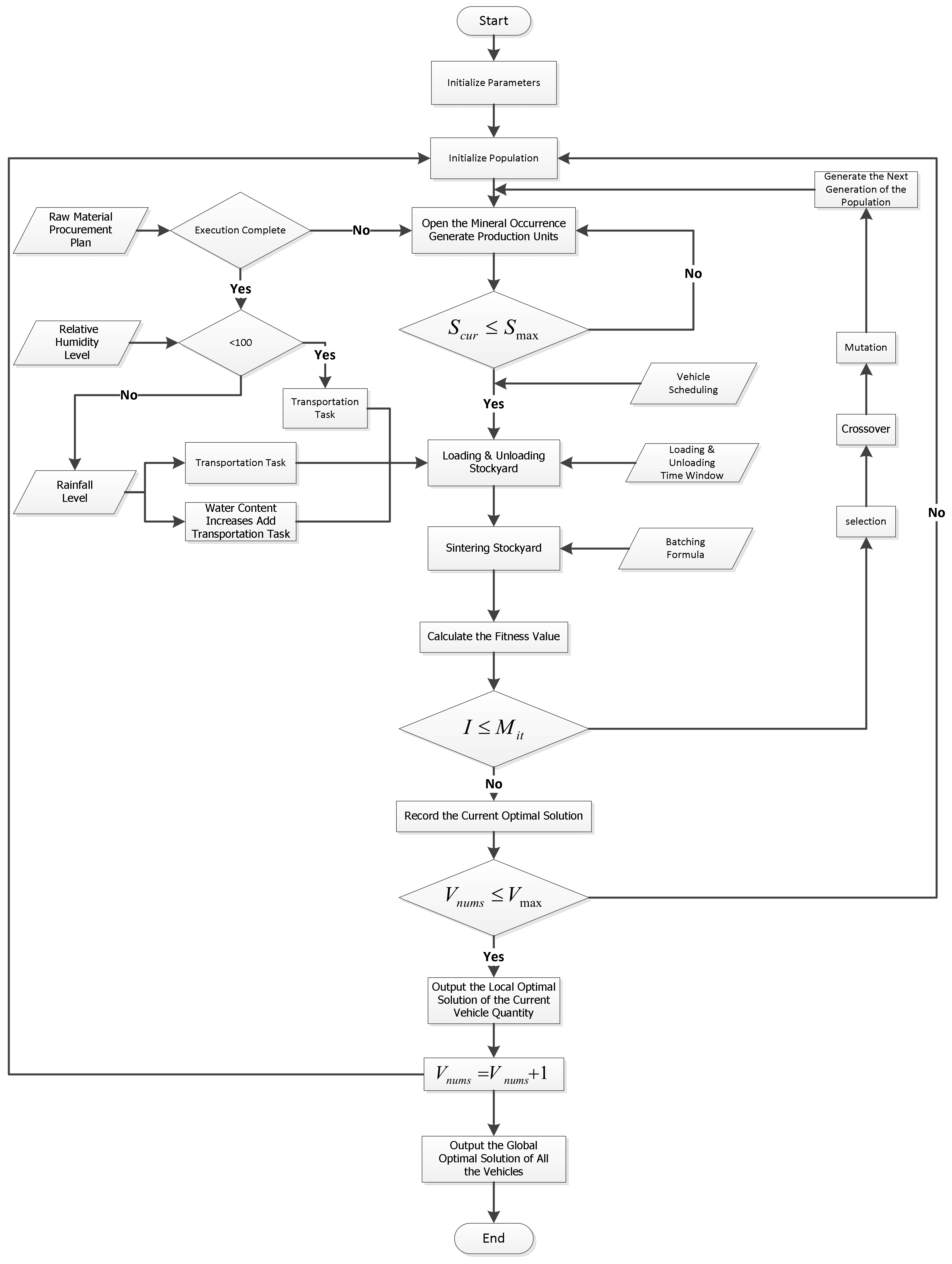
3.3. Algorithm Process Flow
3.4. Coding Design
3.5. Decoding Process
- 1.
- Complete the vehicle scheduling for the procurement plan (weather conditions with relative humidity of 0–39%).
- Step 1 Set the parameters and initial conditions
- Step 2 Update the current inventory and vehicle unloading time list
- Step 3 Determine vehicle scheduling, and arrange vehicle transportation
- ○
- Step 3.1 Determine vehicle scheduling
- ○
- Step 3.2 Calculate the TW penalty function
- Step 4 Determine whether the transportation task is completed in the current TW
- Step 5 Supply sintering batch
- 2.
- Add procurement plan and vehicle scheduling according to the relative humidity or rainfall level of that day.
- Step 6 Determine the relative humidity level (weather condition with relative humidity of 40–100%), and carry out vehicle scheduling
- Step 7 Determine the rainfall level of the day and dispatch vehicles
- Step 8 Calculate the objective function value
4. Results
4.1. Case Information
- 1.
- The size of the stockyard is small
- 2.
- The material handling method is outdated
- 3.
- Weather factors have a great influence
4.2. Analytical Result
- 1.
- Set parameters and generate initial conditions
- 2.
- Vehicle scheduling starts from the minimum number of vehicles
- 3.
- Calculate the sintering batch supply and annual comprehensive cost before optimization
- 1.
- Statistically analyze the weather data
- 2.
- Calculate the probability distribution function value of relative humidity and rainfall in a year
- 3.
- Add procurement plan and vehicle scheduling
- 4.
- Calculate the objective function value
5. Implications
5.1. Theoretical Implications
5.2. Managerial Implications
6. Conclusions
Author Contributions
Funding
Institutional Review Board Statement
Informed Consent Statement
Data Availability Statement
Conflicts of Interest
Appendix A
| Characteristic Values | 1 | 2 | 3 | 4 | 5 | 6 | 7 | 8 | 9 | 10 | |
|---|---|---|---|---|---|---|---|---|---|---|---|
| Number of Cars | |||||||||||
| 8 | 840,048 | 543,960 | 523,746 | 389,088 | 213,528 | 92,898 | 39,996 | 0 | 0 | 0 | |
| 9 | 840,048 | 543,960 | 523,746 | 389,088 | 213,528 | 92,898 | 39,996 | 0 | 0 | 0 | |
| 10 | 840,048 | 543,960 | 523,746 | 389,088 | 213,528 | 92,898 | 39,996 | 0 | 0 | 0 | |
| 11 | 840,048 | 543,960 | 523,746 | 389,088 | 213,528 | 92,898 | 39,996 | 0 | 0 | 0 | |
| 12 | 840,048 | 543,960 | 523,746 | 389,088 | 213,528 | 92,898 | 39,996 | 0 | 0 | 0 | |
| 13 | 840,048 | 543,960 | 523,746 | 389,088 | 213,528 | 92,898 | 39,996 | 0 | 0 | 0 | |
| 14 | 840,048 | 543,960 | 523,746 | 389,088 | 213,528 | 92,898 | 39,996 | 0 | 0 | 0 | |
| 15 | 840,048 | 543,960 | 523,746 | 389,088 | 213,528 | 92,898 | 39,996 | 0 | 0 | 0 | |
| Freight (RMB/ton-kilometer) | 0.21 |
| Carbon Emissions (kg/ton-kilometer) | 0.47 |
| Carbon Emissions Cost (US$/ton) | 24 |
| Vehicle Load(ton) | 80 |
| Vehicle Body Weight (ton) | 15 |
| PM10 Fines (RMB/each transport) | 111 |
References
- Dulebenets, M.A. An Adaptive Polyploid Memetic Algorithm for scheduling trucks at a cross-docking terminal. Inf. Sci. 2021, 565, 390–421. [Google Scholar] [CrossRef]
- Liu, Z.Z.; Wang, Y.; Huang, P.Q. AnD, A many-objective evolutionary algorithm with angle-based selection and shift-based density estimation. Inf. Sci. 2020, 509, 400–419. [Google Scholar] [CrossRef] [Green Version]
- Boysen, N.; Briskorn, D.; Emde, S. Just-in-time vehicle scheduling with capacity constraints. IEEE Trans. 2016, 48, 134–145. [Google Scholar] [CrossRef]
- Dulebenets, M.A. A Delayed Start Parallel Evolutionary Algorithm for just-in-time truck scheduling at a cross-docking facility. Int. J. Prod. Econ. 2019, 212, 236–258. [Google Scholar] [CrossRef]
- Tseng, S.H.; Wee, H.M.; Reong, S.; Wu, C.I. Considering JIT in assigning task for return vehicle in green supply chain. Sustainability 2019, 11, 6464. [Google Scholar] [CrossRef] [Green Version]
- Emde, S.; Schneider, M. Just-in-time vehicle routing for in-house part feeding to assembly lines. Transp. Sci. 2018, 52, 657–672. [Google Scholar] [CrossRef]
- Ladier, A.L.; Alpan, G. Cross-docking operations, Current research versus industry practice. Omega 2016, 62, 145–162. [Google Scholar] [CrossRef]
- Pinto, J.L.Q.; Matias, J.C.O.; Pimentel, C.; Azevedo, S.G.; Govindan, K. Introduction to lean and just-in-time manufacturing. In Just In Time Factory; Springer: Cham, Switzerland, 2018; pp. 1–4. [Google Scholar] [CrossRef]
- Dulebenets, M.A.; Pasha, J.; Kavoosi, M.; Abioye, O.F.; Ozguven, E.E.; Moses, R.; Boot, W.R.; Sando, T. Multiobjective optimization model for emergency evacuation planning in geographical locations with vulnerable population groups. J. Manag. Eng. 2020, 36, 4019043. [Google Scholar] [CrossRef]
- Fathollahi-Fard, A.M.; Dulebenets, M.A.; Hajiaghaei-Keshteli, M.; Tavakkoli-Moghaddam, R.; Safaeian, M.; Mirzahosseinian, H. Two hybrid meta-heuristic algorithms for a dual-channel closed-loop supply chain network design problem in the tire industry under uncertainty. Adv. Eng. Inform. 2021, 50, 101418. [Google Scholar] [CrossRef]
- Alcaraz, J.L.G.; Macías, A.A.M.; Luevano, D.J.P.; Fernández, J.B.; López, A.D.J.G.; Macías, E.J. Main benefits obtained from a successful JIT implementation. Int. J. Adv. Manuf. Technol. 2016, 86, 2711–2722. [Google Scholar] [CrossRef]
- Chakrabarty, R.; Roy, T.; Chaudhuri, K.S. An examination of inventory and production costs in the models with stock out risk under JIT system. Int. J. Bus. Forecast. Mark. Intell. 2017, 3, 259–269. [Google Scholar] [CrossRef]
- Apornak, A.; Hezaveh, M.A. Extension of the model of manufacturing supply chain quality management, an empirical study. Int. J. Product. Qual. Manag. 2019, 28, 417–437. [Google Scholar] [CrossRef]
- Milewski, D. Managerial and Economical Aspects of the Just-In-Time System “Lean Management in the Time of Pandemic”. Sustainability 2022, 14, 1204. [Google Scholar] [CrossRef]
- Nahum-Shani, I.; Smith, S.N.; Spring, B.J.; Collins, L.M.; Witkiewitz, K.; Tewari, A.; Murphy, S.A. Just-in-time adaptive interventions (JITAIs) in mobile health, key components and design principles for ongoing health behavior support. Ann. Behav. Med. 2018, 52, 446–462. [Google Scholar] [CrossRef] [Green Version]
- Roe, B.E.; Qi, D.; Beyl, R.A.; Neubig, K.E.; Apolzan, J.W.; Martin, C.K. A Randomized Controlled Trial to Address Consumer Food Waste with a Technology-aided Tailored Sustainability Intervention. Resour. Conserv. Recycl. 2022, 179, 106121. [Google Scholar] [CrossRef]
- Ozbaygin, G.; Savelsbergh, M. An iterative re-optimization framework for the dynamic vehicle routing problem with roaming delivery locations. Transp. Res. Part B Methodol. 2019, 128, 207–235. [Google Scholar] [CrossRef]
- Anokić, A.; Stanimirović, Z.; Davidović, T.; Stakić, Đ. Variable neighborhood search based approaches to a vehicle scheduling problem in agriculture. Int. Trans. Oper. Res. 2020, 27, 26–56. [Google Scholar] [CrossRef] [Green Version]
- Teng, J.; Chen, T.; Fan, W.D. Integrated approach to vehicle scheduling and bus timetabling for an electric bus line. J. Transp. Eng. Part A Syst. 2020, 146, 4019073. [Google Scholar] [CrossRef]
- Wang, C.; Guo, C.; Zuo, X. Solving multi-depot electric vehicle scheduling problem by column generation and genetic algorithm. Appl. Soft Comput. 2021, 112, 107774. [Google Scholar] [CrossRef]
- Kulkarni, S.; Krishnamoorthy, M.; Ranade, A.; Ernst, A.T.; Patil, R. A new formulation and a column generation-based heuristic for the multiple depot vehicle scheduling problem. Transp. Res. Part B Methodol. 2018, 118, 457–487. [Google Scholar] [CrossRef]
- Zhou, G.J.; Xie, D.F.; Zhao, X.M.; Lu, C. Collaborative optimization of vehicle and charging scheduling for a bus fleet mixed with electric and traditional buses. IEEE Access 2020, 8, 8056–8072. [Google Scholar] [CrossRef]
- Schwerdfeger, S.; Boysen, N.; Briskorn, D. Just-in-time logistics for far-distant suppliers, scheduling truck departures from an intermediate cross-docking terminal. OR Spectr. 2018, 40, 1–21. [Google Scholar] [CrossRef]
- Peng, Y.; Zeng, T.; Han, Y.; Xia, B. Scheduling just-in-time transport vehicles to feed parts for mixed model assembly lines. Discret. Dyn. Nat. Soc. 2020, 2020, 2939272. [Google Scholar] [CrossRef]
- Zhou, B.; Peng, T. Scheduling the in-house logistics distribution for automotive assembly lines with just-in-time principles. Assem. Autom. 2017, 37. [Google Scholar] [CrossRef]
- Benavides, A.J.; Ritt, M. Two simple and effective heuristics for minimizing the makespan in non-permutation flow shops. Comput. Oper. Res. 2016, 66, 160–169. [Google Scholar] [CrossRef]
- Arroyo, J.E.C.; Leung, J.Y.T.; Tavares, R.G. An iterated greedy algorithm for total flow time minimization in unrelated parallel batch machines with unequal job release times. Eng. Appl. Artif. Intell. 2019, 77, 239–254. [Google Scholar] [CrossRef]
- Kong, X.; Gao, Y.; Wang, T.; Liu, J.; Xu, W. Multi-robot task allocation strategy based on particle swarm optimization and greedy algorithm. In Proceedings of the IEEE 8th Joint International Information Technology and Artificial Intelligence Conference (ITAIC), Chongqing, China, 24–26 May 2019; pp. 1643–1646. [Google Scholar] [CrossRef]
- Katoch, S.; Chauhan, S.S.; Kumar, V. A review on genetic algorithm, past, present, and future. Multimed. Tools Appl. 2021, 80, 8091–8126. [Google Scholar] [CrossRef]
- Yuce, B.; Fruggiero, F.; Packianather, M.S.; Pham, D.T.; Mastrocinque, E.; Lambiase, A.; Fera, M. Hybrid Genetic Bees Algorithm applied to single machine scheduling with earliness and tardiness penalties. Comput. Ind. Eng. 2017, 113, 842–858. [Google Scholar] [CrossRef]
- Arakaki, R.K.; Usberti, F.L. Hybrid genetic algorithm for the open capacitated arc routing problem. Comput. Oper. Res. 2018, 90, 221–231. [Google Scholar] [CrossRef]
- Karakatič, S. Optimizing nonlinear charging times of electric vehicle routing with genetic algorithm. Expert Syst. Appl. 2021, 164, 114039. [Google Scholar] [CrossRef]
- Lee, C.K.H. A review of applications of genetic algorithms in operations management. Eng. Appl. Artif. Intell. 2018, 76, 1–12. [Google Scholar] [CrossRef]
- Lin, N.; Shi, Y.; Zhang, T.; Wang, X. An effective order-aware hybrid genetic algorithm for capacitated vehicle routing problems in internet of things. IEEE Access 2019, 7, 86102–86114. [Google Scholar] [CrossRef]
- Zhao, H.; Zhang, C. An online-learning-based evolutionary many-objective algorithm. Inf. Sci. 2020, 509, 1–21. [Google Scholar] [CrossRef]
- Pasha, J.; Dulebenets, M.A.; Fathollahi-Fard, A.M.; Ian, G.; Lau, Y.Y.; Singh, P.; Liang, B. An integrated optimization method for tactical-level planning in liner shipping with heterogeneous ship fleet and environmental considerations. Adv. Eng. Inform. 2021, 48, 101299. [Google Scholar] [CrossRef]
- Wang, C.; Shi, H.; Zuo, X. A multi-objective genetic algorithm based approach for dynamical bus vehicles scheduling under traffic congestion. Swarm Evol. Comput. 2020, 54, 100667. [Google Scholar] [CrossRef]
- Ricke, K.; Drouet, L.; Caldeira, K.; Tavoni, M. Country-level social cost of carbon. Nat. Clim. Change 2018, 8, 895–900. [Google Scholar] [CrossRef]
- Rabbani, M.; Oladzad-Abbasabady, N.; Akbarian-Saravi, N. Ambulance routing in disaster response considering variable patient condition, NSGA-II and MOPSO algorithms. J. Ind. Manag. Optim. 2022, 18, 1035. [Google Scholar] [CrossRef]





| Data | |
|---|---|
| Total number of loading & unloading stockyards | |
| Penalty coefficient for violating the left TW of the loading & unloading stockyard | |
| Total number of TWs | |
| Total number of relative humidity levels | |
| Total number of rainfall levels | |
| Vehicle transportation cost coefficient | |
| Inventory cost coefficient | |
| Constant load capacity of a vehicle | |
| ’s procurement plan (the relative humidity is between 0 and 39%) | |
| Loading time | |
| Unloading time | |
| Carbon emission coefficient of waiting for unloading | |
| Carbon emission coefficient of vehicle transportation | |
| relative humidity | |
| mineral occurrence | |
| mineral occurrence | |
| -level relative humidity. This is a constant. | |
| -level rainfall, excluding the added inventory caused by the increased water content. This is a constant. | |
| One production cycle | |
| Number of days under l-level relative humidity in production cycle T | |
| Number of days under h-level rainfall in production cycle T | |
| Variables | |
| Total number of vehicles used | |
| time and 0 otherwise. | |
| time and 0 otherwise. | |
| time and the inventory increases due to increasing water content in iron powder during the transportation process and 0 otherwise. | |
| time | |
| time | |
| time | |
| transportation | |
| Mineral Occurrence ID | 1 | 2 | 3 | 4 | 5 | 6 | 7 | 8 | 9 | 10 | 11 | 12 |
|---|---|---|---|---|---|---|---|---|---|---|---|---|
| Processing Time (min) | 42 | 48 | 30 | 46 | 39 | 35 | 35 | 28 | 45 | 36 | 46 | 40 |
| Transportation Distance (km) | 35 | 60 | 34 | 60 | 23 | 39 | 55 | 28 | 45 | 49 | 35 | 59 |
| Current Purchasing Plan (t) | 720 | 720 | 720 | 720 | 480 | 240 | 240 | 480 | 640 | 640 | 640 | 640 |
| Mixing Ratio | 3 | 3 | 3 | 3 | 2 | 1 | 1 | 2 | 2.7 | 2.7 | 2.7 | 2.7 |
| Number | 1 | 2 | 3 | 4 | 5 | |||||
| Left | Right | Left | Right | Left | Right | Left | Right | Left | Right | |
| TW | 2:00 | 3:50 | 4:20 | 7:10 | 7:40 | 10:30 | 11:00 | 13:50 | 14:20 | 15:30 |
| Number | 6 | 7 | 8 | 9 | ||||||
| Left | Right | Left | Right | Left | Right | Left | Right | |||
| TW | 16:00 | 17:10 | 17:40 | 18:50 | 19:20 | 22:10 | 22:40 | 23:20 | ||
| Number of Dispatched Vehicles | 24 |
| Reshipment Cost (RMB) | 1,098,650 |
| Transportation Cost (RMB) | 46,517,352 |
| Carbon Emissions (ton) | 76,729 |
| Cost to use Vehicles (RMB) | 3,153,600 |
| Transportation Waiting Time Cost (RMB) | 159,414 |
| ) (RMB) | 51,264,816 |
| ) (RMB) | 11,711,988 |
| ) (RMB) | 3,484,290 |
| ) (RMB) | 66,461,094 |
| Weather Condition | No Rain | Light Rain | Moderate Rain | Heavy Rain | ||||||
|---|---|---|---|---|---|---|---|---|---|---|
| Weather Characteristic Value | 1 | 2 | 3 | 4 | 5 | 6 | 7 | 8 | 9 | 10 |
| Relative Humidity | 0–39% | 40–49% | 50–59% | 60–69% | 70–79% | 80–89% | 90–99% | 100% | 100% | 100% |
| Increase in Moisture Content During Transportation | 0 | 0 | 0 | 0 | 0 | 0 | 0 | 0.56% | 0.77% | 1.43% |
| Conditional Probability | 0.29 | 0.20 | 0.20 | 0.16 | 0.09 | 0.04 | 0.02 | 0.22 | 0.24 | 0.54 |
| Total Probability Distribution | 0.24 | 0.17 | 0.17 | 0.13 | 0.08 | 0.03 | 0.02 | 0.04 | 0.04 | 0.09 |
| Probability Distribution Function Value | 88 | 60 | 61 | 48 | 28 | 13 | 6 | 13 | 15 | 33 |
| Weather Characteristic Value | 1 | 2 | 3 | 4 | 5 | 6 | 7 | 8 | 9 | 10 | ||
|---|---|---|---|---|---|---|---|---|---|---|---|---|
| Cumulative TW Penalty | ||||||||||||
| Number of Vehicles | ||||||||||||
| 8 | 0 | 100 | 150 | 170 | 200 | 700 | 1500 | 1300 | 3000 | 8500 | ||
| 9 | 300 | 150 | 240 | 300 | 300 | 500 | 1200 | 1000 | 2500 | 7300 | ||
| 10 | 320 | 120 | 250 | 330 | 480 | 550 | 1000 | 800 | 2000 | 6300 | ||
| 11 | 360 | 390 | 400 | 450 | 500 | 600 | 900 | 750 | 1700 | 5100 | ||
| 12 | 400 | 450 | 500 | 520 | 550 | 700 | 900 | 800 | 1500 | 3800 | ||
| 13 | 520 | 580 | 600 | 730 | 560 | 800 | 900 | 850 | 1400 | 2700 | ||
| 14 | 610 | 660 | 710 | 760 | 800 | 700 | 900 | 900 | 1200 | 1950 | ||
| 15 | 630 | 690 | 780 | 820 | 910 | 980 | 1300 | 1230 | 1400 | 2600 | ||
| Characteristic Value | 1 | 2 | 3 | 4 | 5 | 6 | 7 | 8 | 9 | 10 | |
|---|---|---|---|---|---|---|---|---|---|---|---|
| Number of Vehicles | |||||||||||
| 8 | 11,468,582 | 7,848,888 | 8,001,968 | 6,310,550 | 3,694,174 | 1,721,522 | 801,089 | 1,771,312 | 2,126,172 | 5,205,248 | |
| 9 | 11,566,262 | 7,877,988 | 8,037,653 | 6,343,430 | 3,707,054 | 1,726,852 | 800,249 | 1,766,242 | 2,112,822 | 5,118,128 | |
| 10 | 11,602,342 | 7,895,088 | 8,061,138 | 6,364,310 | 3,729,734 | 1,732,182 | 802,409 | 1,764,422 | 2,099,472 | 5,047,508 | |
| 11 | 11,642,822 | 7,957,188 | 8,105,973 | 6,395,990 | 3,741,214 | 1,740,112 | 806,069 | 1,767,477 | 2,093,622 | 4,960,388 | |
| 12 | 11,683,302 | 7,987,788 | 8,143,183 | 6,421,670 | 3,754,794 | 1,748,042 | 809,729 | 1,773,782 | 2,091,522 | 4,865,018 | |
| 13 | 11,741,382 | 8,028,888 | 8,180,393 | 6,464,150 | 3,765,574 | 1,759,222 | 813,389 | 1,780,087 | 2,093,172 | 4,786,148 | |
| 14 | 11,792,862 | 8,062,488 | 8,219,128 | 6,485,030 | 3,792,454 | 1,767,152 | 817,049 | 1,786,392 | 2,091,072 | 4,736,153 | |
| 15 | 11,828,942 | 8,088,588 | 8,251,763 | 6,509,510 | 3,810,234 | 1,774,432 | 825,209 | 1,801,797 | 2,103,972 | 4,801,658 | |
| Characteristic Value | 1 | 2 | 3 | 4 | 5 | 6 | 7 | 8 | 9 | 10 | |
|---|---|---|---|---|---|---|---|---|---|---|---|
| Number of Vehicles | |||||||||||
| 8 | 17,367 | 11,884 | 12,103 | 9531 | 5577 | 2599 | 1214 | 2715 | 3347 | 8801 | |
| 9 | 17,554 | 11,905 | 12,142 | 9575 | 5585 | 2601 | 1205 | 2687 | 3294 | 8520 | |
| 10 | 17,567 | 11,892 | 12,147 | 9585 | 5621 | 2602 | 1205 | 2669 | 3241 | 8286 | |
| 11 | 17,592 | 12,007 | 12,211 | 9626 | 5625 | 2612 | 1210 | 2664 | 3209 | 8005 | |
| 12 | 17,617 | 12,033 | 12,255 | 9650 | 5635 | 2621 | 1214 | 2669 | 3188 | 7701 | |
| 13 | 17,691 | 12,088 | 12,298 | 9721 | 5637 | 2639 | 1218 | 2673 | 3177 | 7443 | |
| 14 | 17,748 | 12,122 | 12,346 | 9732 | 5685 | 2649 | 1222 | 2678 | 3156 | 7268 | |
| 15 | 17,760 | 12,135 | 12,376 | 9752 | 5707 | 2656 | 1239 | 2708 | 3177 | 7420 | |
| Characteristic Value | 1 | 2 | 3 | 4 | 5 | 6 | 7 | 8 | 9 | 10 | |
|---|---|---|---|---|---|---|---|---|---|---|---|
| Number of Vehicles | |||||||||||
| 8 | 12,325,997 | 8,404,732 | 8,537,817 | 6,709,169 | 3,913,280 | 842,299 | 842,299 | 1,774,027 | 2,129,519 | 5,214,050 | |
| 9 | 12,423,865 | 8,433,853 | 8,573,541 | 6,742,093 | 3,926,168 | 841,450 | 841,450 | 1,768,930 | 2,116,116 | 5,126,649 | |
| 10 | 12,459,957 | 8,450,940 | 8,597,030 | 6,762,984 | 3,948,884 | 843,610 | 843,610 | 1,767,091 | 2,102,713 | 5,055,795 | |
| 11 | 12,650,658 | 8,618,570 | 8,755,219 | 6,883,850 | 4,011,667 | 858,267 | 858,267 | 1,789,070 | 2,094,228 | 4,743,421 | |
Publisher’s Note: MDPI stays neutral with regard to jurisdictional claims in published maps and institutional affiliations. |
© 2022 by the authors. Licensee MDPI, Basel, Switzerland. This article is an open access article distributed under the terms and conditions of the Creative Commons Attribution (CC BY) license (https://creativecommons.org/licenses/by/4.0/).
Share and Cite
Quan, B.; Li, S.; Wu, K.-J. Optimizing the Vehicle Scheduling Problem for Just-in-Time Delivery Considering Carbon Emissions and Atmospheric Particulate Matter. Sustainability 2022, 14, 6181. https://doi.org/10.3390/su14106181
Quan B, Li S, Wu K-J. Optimizing the Vehicle Scheduling Problem for Just-in-Time Delivery Considering Carbon Emissions and Atmospheric Particulate Matter. Sustainability. 2022; 14(10):6181. https://doi.org/10.3390/su14106181
Chicago/Turabian StyleQuan, Bingtao, Sujian Li, and Kuo-Jui Wu. 2022. "Optimizing the Vehicle Scheduling Problem for Just-in-Time Delivery Considering Carbon Emissions and Atmospheric Particulate Matter" Sustainability 14, no. 10: 6181. https://doi.org/10.3390/su14106181
APA StyleQuan, B., Li, S., & Wu, K.-J. (2022). Optimizing the Vehicle Scheduling Problem for Just-in-Time Delivery Considering Carbon Emissions and Atmospheric Particulate Matter. Sustainability, 14(10), 6181. https://doi.org/10.3390/su14106181

