Sign in to use this feature.

Years

Between: -

Subjects

remove_circle_outline
remove_circle_outline
remove_circle_outline
remove_circle_outline
remove_circle_outline
remove_circle_outline
remove_circle_outline

Journals

Article Types

Countries / Regions

Search Results (10)

Search Parameters:
Keywords = IEC-three ratio method

Order results
Result details
Results per page
Select all
Export citation of selected articles as:
18 pages, 971 KB  
Article
Tucker Decomposition-Based Feature Selection and SSA-Optimized Multi-Kernel SVM for Transformer Fault Diagnosis
by Luping Wang and Xiaolong Liu
Sensors 2025, 25(24), 7547; https://doi.org/10.3390/s25247547 - 12 Dec 2025
Viewed by 411
Abstract
Accurate fault diagnosis of power transformers is critical for maintaining grid reliability, yet conventional dissolved gas analysis (DGA) methods face challenges in feature representation and high-dimensional data processing. This paper presents an intelligent diagnostic framework that synergistically integrates systematic feature engineering, tensor decomposition-based [...] Read more.
Accurate fault diagnosis of power transformers is critical for maintaining grid reliability, yet conventional dissolved gas analysis (DGA) methods face challenges in feature representation and high-dimensional data processing. This paper presents an intelligent diagnostic framework that synergistically integrates systematic feature engineering, tensor decomposition-based feature selection, and a sparrow search algorithm (SSA)-optimized multi-kernel support vector machine (MKSVM) for transformer fault classification. The proposed approach first expands the original five-dimensional gas concentration measurements to a twelve-dimensional feature space by incorporating domain-driven IEC 60599 ratio indicators and statistical aggregation descriptors, effectively capturing nonlinear interactions among gas components. Subsequently, a novel Tucker decomposition framework is developed to construct a three-way tensor encoding sample–feature–class relationships, where feature importance is quantified through both discriminative power and structural significance in low-rank representations, successfully reducing dimensionality from twelve to seven critical features while retaining 95% of discriminative information. The multi-kernel SVM architecture combines radial basis function, polynomial, and sigmoid kernels with optimized weights and hyperparameters configured through SSA’s hierarchical producer–scrounger search mechanism. Experimental validation on DGA samples across seven fault categories demonstrates that the proposed method achieves 98.33% classification accuracy, significantly outperforming existing methods, including kernel PCA-based approaches, deep learning models, and ensemble techniques. The framework establishes a reliable and accurate solution for transformer condition monitoring in power systems. Full article
(This article belongs to the Section Fault Diagnosis & Sensors)
Show Figures

Figure 1

12 pages, 2259 KB  
Article
Charge Variants Characterization of Co-Formulated Antibodies by Three-Dimensional Liquid Chromatography–Mass Spectrometry
by Xiaoqing Jin, Luna Chen, Jianlin Chu and Bingfang He
Biomolecules 2024, 14(8), 999; https://doi.org/10.3390/biom14080999 - 13 Aug 2024
Cited by 3 | Viewed by 1877
Abstract
Co-formulated antibodies can bring clinical benefits to patients by combining two or more antibodies in a single dosage form. However, the quality analysis of co-formulated antibodies raises additional challenges, compared to individual antibodies, due to the need for accurate analysis of multiple antibodies [...] Read more.
Co-formulated antibodies can bring clinical benefits to patients by combining two or more antibodies in a single dosage form. However, the quality analysis of co-formulated antibodies raises additional challenges, compared to individual antibodies, due to the need for accurate analysis of multiple antibodies in one solution. It is extremely difficult to effectively separate the charge variants of the two co-formulated antibodies using one ion exchange chromatography (IEC) method because of their similar characteristics. In this study, a novel method was developed for the charge variants characterization of co-formulated antibodies using three-dimensional liquid chromatography–mass spectrometry (3D-LC-MS). Hydrophobic interaction chromatography (HIC) was used as the first dimension to separate and collect the two co-formulated antibodies. The two collections were then injected into the second-dimension IEC separately for charge variants separation and analysis. Subsequently, the separated charge variants underwent on-line desalting in the third-dimension reverse-phase chromatography (RPC) and subsequent mass spectroscopy analysis. The novel method could simultaneously provide a charge variants ratio and post-translational modification (PTM) data for the two co-formulated antibodies. Therefore, it could be used for release testing and stability studies of co-formulated antibodies, making up for the shortcomings of the existing approaches. It was the first time that charge variants of co-formulated antibodies were characterized by the 3D-LC-MS method, to the best of our knowledge. Full article
Show Figures

Figure 1

33 pages, 6791 KB  
Article
Power Transformer Fault Diagnosis Using Neural Network Optimization Techniques
by Vasiliki Rokani, Stavros D. Kaminaris, Petros Karaisas and Dimitrios Kaminaris
Mathematics 2023, 11(22), 4693; https://doi.org/10.3390/math11224693 - 19 Nov 2023
Cited by 25 | Viewed by 5155
Abstract
Artificial Intelligence (AI) techniques are considered the most advanced approaches for diagnosing faults in power transformers. Dissolved Gas Analysis (DGA) is the conventional approach widely adopted for diagnosing incipient faults in power transformers. The IEC-599 standard Ratio Method is an accurate method that [...] Read more.
Artificial Intelligence (AI) techniques are considered the most advanced approaches for diagnosing faults in power transformers. Dissolved Gas Analysis (DGA) is the conventional approach widely adopted for diagnosing incipient faults in power transformers. The IEC-599 standard Ratio Method is an accurate method that evaluates the DGA. All the classical approaches have limitations because they cannot diagnose all faults accurately. Precisely diagnosing defects in power transformers is a significant challenge due to their extensive quantity and dispersed placement within the power network. To deal with this concern and to improve the reliability and precision of fault diagnosis, different Artificial Intelligence techniques are presented. In this manuscript, an artificial neural network (ANN) is implemented to enhance the accuracy of the Rogers Ratio Method. On the other hand, it should be noted that the complexity of an ANN demands a large amount of storage and computing power. In order to address this issue, an optimization technique is implemented with the objective of maximizing the accuracy and minimizing the architectural complexity of an ANN. All the procedures are simulated using the MATLAB R2023a software. Firstly, the authors choose the most effective classification model by automatically training five classifiers in the Classification Learner app (CLA). After selecting the artificial neural network (ANN) as the sufficient classification model, we trained 30 ANNs with different parameters and determined the 5 models with the best accuracy. We then tested these five ANNs using the Experiment Manager app and ultimately selected the ANN with the best performance. The network structure is determined to consist of three layers, taking into consideration both diagnostic accuracy and computing efficiency. Ultimately, a (100-50-5) layered ANN was selected to optimize its hyperparameters. As a result, following the implementation of the optimization techniques, the suggested ANN exhibited a high level of accuracy, up to 90.7%. The conclusion of the proposed model indicates that the optimization of hyperparameters and the increase in the number of data samples enhance the accuracy while minimizing the complexity of the ANN. The optimized ANN is simulated and tested in MATLAB R2023a—Deep Network Designer, resulting in an accuracy of almost 90%. Moreover, compared to the Rogers Ratio Method, which exhibits an accuracy rate of just 63.3%, this approach successfully addresses the constraints associated with the conventional Rogers Ratio Method. So, the ANN has evolved a supremacy diagnostic method in the realm of power transformer fault diagnosis. Full article
(This article belongs to the Special Issue Artificial Intelligence Techniques Applications on Power Systems)
Show Figures

Figure 1

52 pages, 20760 KB  
Review
Advances in Solar PV Systems; A Comprehensive Review of PV Performance, Influencing Factors, and Mitigation Techniques
by Adnan Aslam, Naseer Ahmed, Safian Ahmed Qureshi, Mohsen Assadi and Naveed Ahmed
Energies 2022, 15(20), 7595; https://doi.org/10.3390/en15207595 - 14 Oct 2022
Cited by 85 | Viewed by 21604
Abstract
PV power plants utilizing solar energy to generate electricity on a large scale has become a trend and a new option that has been adopted by many countries; however, in actuality, it is difficult to anticipate how much electricity PV plants will generate. [...] Read more.
PV power plants utilizing solar energy to generate electricity on a large scale has become a trend and a new option that has been adopted by many countries; however, in actuality, it is difficult to anticipate how much electricity PV plants will generate. This analysis of existing photovoltaic (PV) power plants provides guidelines for more precise designs and performance forecasting of other upcoming PV technologies. In the literature, some authors have put their efforts into reviewing studies on PV power systems; however, those reviews are too focused on specific aspects of the topic. This study will review, from a broader perspective, recent investigations on PV power systems in the literature that were published between 1990 and 2022. The present study is divided into three main parts. Firstly, a performance assessment review of PV power plants is presented by taking different performance parameters into consideration, which were developed by the “International Electrotechnical Commission (IEC 61724-1)”. These parameters include reference yield, final yield, performance ratio, capacity utilization factor, and system efficiency. Secondly, different identifying factors that were investigated in previous studies, and which affect PV performance, were considered. These factors include solar irradiance, PV technology type, ambient temperature, cell temperature, tilt angle, dust accumulation, and shading effect. Thirdly, different methods were adopted and suggested to counter the effects of these influencing factors to enhance the performance efficiency of the PV power system. A hybrid cooling and cleaning system can use active techniques to boost efficiency during high solar irradiances and ambient temperatures while depending on passive techniques for everyday operations. This comprehensive and critical review identifies the challenges and proposed solutions when using photovoltaic technologies and it will be helpful for researchers, designers, and investors dealing with PV power systems. Full article
(This article belongs to the Special Issue Smart Photovoltaic Energy Systems for a Sustainable Future Ⅱ)
Show Figures

Figure 1

13 pages, 3633 KB  
Article
On the Application of Artificial Neural Network for Classification of Incipient Faults in Dissolved Gas Analysis of Power Transformers
by Bonginkosi A. Thango
Mach. Learn. Knowl. Extr. 2022, 4(4), 839-851; https://doi.org/10.3390/make4040042 - 26 Sep 2022
Cited by 11 | Viewed by 3512
Abstract
Oil-submerged transformer is one of the inherent instruments in the South African power system. Transformer malfunction or impairment may interpose the operation of the electric power distribution and transmission system, coupled with liability for high overhaul costs. Hence, recognition of inchoate faults in [...] Read more.
Oil-submerged transformer is one of the inherent instruments in the South African power system. Transformer malfunction or impairment may interpose the operation of the electric power distribution and transmission system, coupled with liability for high overhaul costs. Hence, recognition of inchoate faults in an oil-submerged transformer is indispensable and it has turned into an intriguing subject of interest by utility owners and transformer manufacturers. This work proposes a hybrid implementation of a multi-layer artificial neural network (MLANN) and IEC 60599:2022 gas ratio method in identifying inchoate faults in mineral oil-based submerged transformers by employing the dissolved gas analysis (DGA) method. DGA is a staunch practice to discover inchoate faults as it furnishes comprehensive information in examining the transformer state. In current work, MLANN was established to pigeonhole seven fault types of transformer states predicated on the three International Electrotechnical Commission (IEC) combustible gas ratios. The designs enmesh the development of numerous MLANN algorithms and picking networks with the optimum performance. The gas ratios are in accordance with the IEC 60599:2022 standard whilst an empirical databank comprised of 100 datasets was used in the training and testing activities. The designated MLANN design produces an overall correlation coefficient of 0.998 in the categorization of transformer state with reference to the combustible gas produced. Full article
(This article belongs to the Section Network)
Show Figures

Figure 1

21 pages, 1825 KB  
Article
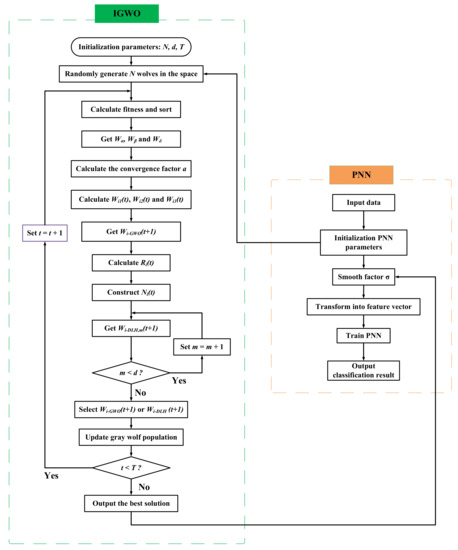
Transformer Fault Diagnosis Model Based on Improved Gray Wolf Optimizer and Probabilistic Neural Network
by Yichen Zhou, Xiaohui Yang, Lingyu Tao and Li Yang
Energies 2021, 14(11), 3029; https://doi.org/10.3390/en14113029 - 24 May 2021
Cited by 48 | Viewed by 3535 | Correction
Abstract
Dissolved gas analysis (DGA) based in insulating oil has become a more mature method in the field of transformer fault diagnosis. However, due to the complexity and diversity of fault types, the traditional modeling method based on oil sample analysis is struggling to [...] Read more.
Dissolved gas analysis (DGA) based in insulating oil has become a more mature method in the field of transformer fault diagnosis. However, due to the complexity and diversity of fault types, the traditional modeling method based on oil sample analysis is struggling to meet the industrial demand for diagnostic accuracy. In order to solve this problem, this paper proposes a probabilistic neural network (PNN)-based fault diagnosis model for power transformers and optimizes the smoothing factor of the pattern layer of PNN by the improved gray wolf optimizer (IGWO) to improve the classification accuracy and robustness of PNN. The standard GWO easily falls into the local optimum because the update mechanism is too single. The update strategy proposed in this paper enhances the convergence ability and exploration ability of the algorithm, which greatly alleviates the dilemma that GWO is prone to fall into local optimum when dealing with complex data. In this paper, a reliability analysis of thirteen diagnostic methods is conducted using 555 transformer fault samples collected from Jiangxi Power Supply Company, China. The results show that the diagnostic accuracy of the IGWO-PNN model reaches 99.71%, which is much higher than that of the traditional IEC (International Electrotechnical Commission) three-ratio method. Compared with other neural network models, IGWO-PNN also has higher diagnostic accuracy and stability, and is more applicable to the field of transformer fault diagnosis. Full article
Show Figures

Figure 1

15 pages, 1698 KB  
Article
An Integrated Model for Transformer Fault Diagnosis to Improve Sample Classification near Decision Boundary of Support Vector Machine
by Yiyi Zhang, Yuxuan Wang, Xianhao Fan, Wei Zhang, Ran Zhuo, Jian Hao and Zhen Shi
Energies 2020, 13(24), 6678; https://doi.org/10.3390/en13246678 - 17 Dec 2020
Cited by 16 | Viewed by 3258
Abstract
Support vector machine (SVM), which serves as one kind of artificial intelligence technique, has been widely employed in transformer fault diagnosis when involving dissolved gas analysis (DGA). However, when using SVM, it is easy to misclassify samples which are located near the decision [...] Read more.
Support vector machine (SVM), which serves as one kind of artificial intelligence technique, has been widely employed in transformer fault diagnosis when involving dissolved gas analysis (DGA). However, when using SVM, it is easy to misclassify samples which are located near the decision boundary, resulting in a decrease in the accuracy of fault diagnosis. Given this issue, this paper proposed a genetic algorithm (GA) optimized probabilistic SVM (GAPSVM) integrated with the fuzzy three-ratio (FTR) method, in which the GAPSVM can judge whether a sample is near the decision boundary according to its output probabilities and diagnose the samples which are not near the decision boundary. Then, FTR is used to diagnose the samples which are near the decision boundary. Combining GAPSVM and FTR, the integrated model can accurately diagnose samples near the decision boundary of SVM. In addition, to avoid redundant and erroneous features, this paper also used GA to select the optimal DGA features. The diagnostic accuracy of the proposed GAPSVM integrated with the FTR fault diagnosis method reached 86.80% after 10 repeated calculations using 118 groups of IEC technical committee (TC) 10 samples. Moreover, the robustness is also proven through 30 groups of DGA samples from the State Grid Co. of China and 15 practical cases with missing values. Full article
(This article belongs to the Special Issue Artificial Intelligence Technologies for Electric Power Systems)
Show Figures

Figure 1

18 pages, 1410 KB  
Article
A Transformer Fault Diagnosis Model Based On Hybrid Grey Wolf Optimizer and LS-SVM
by Bing Zeng, Jiang Guo, Wenqiang Zhu, Zhihuai Xiao, Fang Yuan and Sixu Huang
Energies 2019, 12(21), 4170; https://doi.org/10.3390/en12214170 - 1 Nov 2019
Cited by 57 | Viewed by 5132
Abstract
Dissolved gas analysis (DGA) is a widely used method for transformer internal fault diagnosis. However, the traditional DGA technology, including Key Gas method, Dornenburg ratio method, Rogers ratio method, International Electrotechnical Commission (IEC) three-ratio method, and Duval triangle method, etc., suffers from shortcomings [...] Read more.
Dissolved gas analysis (DGA) is a widely used method for transformer internal fault diagnosis. However, the traditional DGA technology, including Key Gas method, Dornenburg ratio method, Rogers ratio method, International Electrotechnical Commission (IEC) three-ratio method, and Duval triangle method, etc., suffers from shortcomings such as coding deficiencies, excessive coding boundaries and critical value criterion defects, which affect the reliability of fault analysis. Grey wolf optimizer (GWO) is a novel swarm intelligence optimization algorithm proposed in 2014 and it is easy for the original GWO to fall into the local optimum. This paper presents a new meta-heuristic method by hybridizing GWO with differential evolution (DE) to avoid the local optimum, improve the diversity of the population and meanwhile make an appropriate compromise between exploration and exploitation. A fault diagnosis model of hybrid grey wolf optimized least square support vector machine (HGWO-LSSVM) is proposed and applied to transformer fault diagnosis with the optimal hybrid DGA feature set selected as the input of the model. The kernel principal component analysis (KPCA) is used for feature extraction, which can decrease the training time of the model. The proposed method shows high accuracy of fault diagnosis by comparing with traditional DGA methods, least square support vector machine (LSSVM), GWO-LSSVM, particle swarm optimization (PSO)-LSSVM and genetic algorithm (GA)-LSSVM. It also shows good fitness and fast convergence rate. Accuracies calculated in this paper, however, are significantly affected by the misidentifications of faults that have been made in the DGA data collected from the literature. Full article
(This article belongs to the Special Issue Power Transformer Condition Assessment)
Show Figures

Figure 1

17 pages, 3474 KB  
Article
Machine Learning-Based Sensor Data Modeling Methods for Power Transformer PHM
by Anyi Li, Xiaohui Yang, Huanyu Dong, Zihao Xie and Chunsheng Yang
Sensors 2018, 18(12), 4430; https://doi.org/10.3390/s18124430 - 14 Dec 2018
Cited by 34 | Viewed by 9712
Abstract
An emerging prognostic and health management (PHM) technology has recently attracted a great deal of attention from academies, industries, and governments. The need for higher equipment availability and lower maintenance cost is driving the development and integration of prognostic and health management systems. [...] Read more.
An emerging prognostic and health management (PHM) technology has recently attracted a great deal of attention from academies, industries, and governments. The need for higher equipment availability and lower maintenance cost is driving the development and integration of prognostic and health management systems. PHM models depend on the smart sensors and data generated from sensors. This paper proposed a machine learning-based methods for developing PHM models from sensor data to perform fault diagnostic for transformer systems in a smart grid. In particular, we apply the Cuckoo Search (CS) algorithm to optimize the Back-propagation (BP) neural network in order to build high performance fault diagnostics models. The models were developed using sensor data called dissolved gas data in oil of the power transformer. We validated the models using real sensor data collected from power transformers in China. The results demonstrate that the developed meta heuristic algorithm for optimizing the parameters of the neural network is effective and useful; and machine learning-based models significantly improved the performance and accuracy of fault diagnosis/detection for power transformer PHM. Full article
(This article belongs to the Special Issue Sensors for Prognostics and Health Management)
Show Figures

Figure 1

14 pages, 3772 KB  
Article
Uncertainty Propagation of Spectral Matching Ratios Measured Using a Calibrated Spectroradiometer
by Diego Pavanello, Roberto Galleano and Robert P. Kenny
Appl. Sci. 2018, 8(2), 186; https://doi.org/10.3390/app8020186 - 26 Jan 2018
Cited by 3 | Viewed by 3365
Abstract
The international standard IEC62670-3 (International Electrotechnical Committee) “Photovoltaic Concentrators (CPV) Performance Testing—Part 3—Performance Measurements and Power Rating” sets the guidelines for power measurements of a CPV device, both in indoor and outdoor conditions. When measuring in outdoor conditions, the acquired data have to [...] Read more.
The international standard IEC62670-3 (International Electrotechnical Committee) “Photovoltaic Concentrators (CPV) Performance Testing—Part 3—Performance Measurements and Power Rating” sets the guidelines for power measurements of a CPV device, both in indoor and outdoor conditions. When measuring in outdoor conditions, the acquired data have to be filtered a posteriori, in order to select only those points measured with ambient conditions close to the Concentrator Standard Operating Conditions (CSOC). The most stringent requirement to be met is related to the three Spectral Matching Ratios (SMR), which have all to be within the limit of 1.00 ± 0.03. SMR are usually determined by the ratio of the currents of component cells to monitor the outdoor spectral ratio conditions during the CPV device power measurements. Experience demonstrates that obtaining real world data meeting these strict conditions is very difficult in practice. However, increasing the acceptable range would make the entire filtering process less appropriate from a physical point of view. Given the importance of correctly measuring the SMR, an estimation of their associated measurement uncertainties is needed to allow a proper assessment of the validity of the 3% limit. In this study a Monte Carlo simulation has been used, to allow the estimation of the propagation of uncertainties in expressions having the and integral form. The method consists of applying both random and wavelength correlated errors to the measured spectra and to the measured spectral responses of the three CPV cell junctions, according to the measurement uncertainties of the European Solar Test Installation (ESTI). The experimental data used in this study have been acquired during clear sky conditions in May 2016, at ESTI’s facilities in Ispra, northern Italy (45°49′ N 8°37′ E). Full article
(This article belongs to the Special Issue Next Generation Photovoltaic Solar Cells)
Show Figures

Figure 1

Back to TopTop