Sign in to use this feature.

Years

Between: -

Subjects

remove_circle_outline
remove_circle_outline
remove_circle_outline
remove_circle_outline

Journals

Article Types

Countries / Regions

Search Results (49)

Search Parameters:
Keywords = ErbB/EGFR/HER kinase

Order results
Result details
Results per page
Select all
Export citation of selected articles as:
11 pages, 1830 KB  
Article
Increased EGFR/HER2 Pathway Activation Contributes to Skin Tumorigenesis in Tpl2/− Mice
by Laura R. Purkey, Stefania Mehedincu, Charles Irvine, Raelyn Akdag, Megan Little, W. Wade Kothmann, Katharine Rus, Erin Greenberg, Neil Shady and Kathleen DeCicco-Skinner
Cancers 2025, 17(20), 3362; https://doi.org/10.3390/cancers17203362 - 18 Oct 2025
Viewed by 419
Abstract
Background: The mitogen-activated protein kinase (MAPK) signaling pathway is frequently dysregulated in cutaneous squamous cell carcinoma (cSCC). Tumor progression locus 2 (Tpl2), a serine/threonine protein kinase within the MAPK family, regulates cellular proliferation, survival, and inflammatory responses. Loss of Tpl2 activates [...] Read more.
Background: The mitogen-activated protein kinase (MAPK) signaling pathway is frequently dysregulated in cutaneous squamous cell carcinoma (cSCC). Tumor progression locus 2 (Tpl2), a serine/threonine protein kinase within the MAPK family, regulates cellular proliferation, survival, and inflammatory responses. Loss of Tpl2 activates compensatory signaling cascades, driving increased papilloma and cSCC development. In this study we examined whether dysregulated ErbB signaling contributes to the enhanced tumor burden found in Tpl2−/− mice. Methods: To evaluate whether aberrant ErbB signaling drives tumorigenesis in Tpl2−/− mice, wild-type (Tpl2+/+) and Tpl2−/− mice were subjected to a two-stage chemical carcinogenesis protocol for 48 weeks. A subset of mice received Gefitinib (an EGFR inhibitor) or Lapatinib (a HER2 inhibitor) in their diet. Results: We found that Tpl2 ablation increases gene expression of EGFR, HER2, and HER3, while baseline protein levels remain unchanged between Tpl2 genotypes. To investigate the possibility of microRNA (miR)-mediated post-transcriptional regulation of EGFR, HER2, and HER3, we measured ErbB-related miR expression in keratinocytes. We found that HER2/3-related miRs 205 and 21 are increased in Tpl2−/− keratinocytes. Further, Tpl2 loss enhances p-EGFR, EGFR, and HER2 protein expression in papillomas. and HER2-related microRNAs (miRs) 205 and 21 in keratinocytes, and enhances p-EGFR, EGFR, and HER2 protein expression in papillomas. Tpl2−/− mice developed 12-fold more papillomas and 4-fold more cSCCs compared to Tpl2+/+ animals. Treatment with Gefitinib or Lapatinib reduced papilloma numbers by 88% and 50%, respectively, while restoring cSCC numbers to Tpl2+/+ levels. Conclusions: These findings indicate that ErbB targeting represents a promising therapeutic strategy for cSCCs arising from MAPK pathway dysregulation. Full article
Show Figures

Figure 1

26 pages, 3494 KB  
Article
Gastrin-Releasing Peptide Receptors Stimulate MAPK-Mediated Growth of Lung Cancer Cells by Transactivating HER4 in a Neuregulin-1, MAP Kinase-Dependent Manner Requiring Activation of the ROS-System
by Terry W. Moody, Irene Ramos-Alvarez, Tatiana Iordanskaia, Samuel A. Mantey and Robert T. Jensen
Biology 2025, 14(9), 1225; https://doi.org/10.3390/biology14091225 - 9 Sep 2025
Cited by 1 | Viewed by 749
Abstract
The bombesin (Bn) receptor family [Gastrin-releasing peptide (GRPR/BB2R) and Neuromedin B receptors (NMBR/BB1R)] are G-protein coupled receptors (GPCR’s) with potent growth effects on normal tissues/numerous cancers, often by transactivating the ErbB receptor-tyrosine kinase (RTK) family. Whereas GRPR stimulation transactivates ErbB RTKs EGFR, HER2, [...] Read more.
The bombesin (Bn) receptor family [Gastrin-releasing peptide (GRPR/BB2R) and Neuromedin B receptors (NMBR/BB1R)] are G-protein coupled receptors (GPCR’s) with potent growth effects on normal tissues/numerous cancers, often by transactivating the ErbB receptor-tyrosine kinase (RTK) family. Whereas GRPR stimulation transactivates ErbB RTKs EGFR, HER2, and HER3 in non-small cell lung-cancer (NSCLC) cells, its effects on HER4 are unknown. This study was designed to address this question. Of 12 NSCLC’s studied, 75% had HER4 mRNA expression and Western-Blotting. NCI-H522 and NCI-H661-cells had high levels of GRPR, HER4, and the HER4-ligand neuregulin (NRG1). Adding GRP to NCI-H522/NCI-H661-cells activated HER4, shown by its increased phosphorylation (P-HER4). The GRPR antagonists PD176252/BW2258U89 inhibited this increase. In NCI-H661-cells, GRP stimulated the formation of HER4-homodimers and HER2-HER4-heterodimers. Adding GRP to these NSCLC-cells increased P-ERK/P-AKT, which was inhibited by siRNA-HER4, PD176252, and ibrutinib, as well as N-acetylcysteine and Tiron, which reduce reactive-oxygen species (ROS). GRP increased secretion of NRG1 from NSCLC-cells, and NRG1 increased P-HER4 and P-ERK, which were impaired by ibrutinib. GRP and NRG1 stimulated proliferation of NSCLC-cells, which was inhibited by PD176252, siRNA-HER4, or ibrutinib and which was mediated by MAPK, not AKT/PI3K, activation. These results show GRPR activation results in HER4 transactivation in a ROS-dependent manner, which stimulates NSCLC-growth through a MAPK-mediated mechanism. Full article
Show Figures

Graphical abstract

27 pages, 14889 KB  
Article
Anticancer Evaluation of Novel Benzofuran–Indole Hybrids as Epidermal Growth Factor Receptor Inhibitors against Non-Small-Cell Lung Cancer Cells
by Yechan Lee, Sunhee Lee, Younho Lee, Doona Song, So-Hyeon Park, Jieun Kim, Wan Namkung and Ikyon Kim
Pharmaceuticals 2024, 17(2), 231; https://doi.org/10.3390/ph17020231 - 9 Feb 2024
Cited by 4 | Viewed by 3072
Abstract
The epidermal growth factor receptor (EGFR), also known as ErbB1 and HER1, belongs to the receptor tyrosine kinase family. EGFR serves as the primary driver in non-small-cell lung cancer (NSCLC) and is a promising therapeutic target for NSCLC. In this study, we synthesized [...] Read more.
The epidermal growth factor receptor (EGFR), also known as ErbB1 and HER1, belongs to the receptor tyrosine kinase family. EGFR serves as the primary driver in non-small-cell lung cancer (NSCLC) and is a promising therapeutic target for NSCLC. In this study, we synthesized a novel chemical library based on a benzofuran–indole hybrid scaffold and identified 8aa as a potent and selective EGFR inhibitor. Interestingly, 8aa not only showed selective anticancer effects against NSCLC cell lines, PC9, and A549, but it also showed significant inhibitory effects against the double mutant L858R/T790M EGFR, which frequently occurs in NSCLC. In addition, in PC9 and A549 cells, 8aa potently blocked the EGFR signaling pathway, cell viability, and cell migration. These findings suggest that 8aa, a benzofuran–indole hybrid derivative, is a novel EGFR inhibitor that may be a potential candidate for the treatment of NSCLC patients with EGFR mutations. Full article
(This article belongs to the Special Issue Heterocyclic Compounds in Medicinal Chemistry)
Show Figures

Graphical abstract

46 pages, 1721 KB  
Review
Molecular Targeting of the Human Epidermal Growth Factor Receptor-2 (HER2) Genes across Various Cancers
by Elizabeth Rubin, Khine S. Shan, Shivani Dalal, Dieu Uyen Dao Vu, Adriana M. Milillo-Naraine, Delia Guaqueta and Alejandra Ergle
Int. J. Mol. Sci. 2024, 25(2), 1064; https://doi.org/10.3390/ijms25021064 - 15 Jan 2024
Cited by 38 | Viewed by 10676
Abstract
Human epidermal growth factor receptor 2 (HER2) belongs to the ErbB family, a group of four transmembrane glycoproteins with tyrosine kinase activity, all structurally related to epidermal growth factor receptor (EGFR). These tyrosine kinases are involved in the transmission of cellular signals controlling [...] Read more.
Human epidermal growth factor receptor 2 (HER2) belongs to the ErbB family, a group of four transmembrane glycoproteins with tyrosine kinase activity, all structurally related to epidermal growth factor receptor (EGFR). These tyrosine kinases are involved in the transmission of cellular signals controlling normal cell growth and differentiation. If this transmission goes awry, it can lead to dysregulated growth of the cell. HER2 specifically can be implicated in the pathogenesis of at least eight malignancies. HER2 positivity quickly became a well-characterized indicator of aggressiveness and poor prognosis, with high rates of disease progression and mortality. After realizing the implication of HER2, it first became investigated as a target for treatment in breast cancer, and later expanded to areas of research in other cancer types. To this day, the most therapeutic advancements of anti-HER2 therapy have been in breast cancer; however, there have been strong advancements made in the incorporation of anti-HER2 therapy in other cancer types as well. This comprehensive review dissects HER2 to its core, incorporating the most up to date information. The topics touched upon are discussed in detail and up to 200 published sources from the most highly recognized journals have been integrated. The importance of knowing about HER2 is exemplified by the groundbreaking advancements that have been made, and the change in treatment plans it has brought to the oncological world in the last twenty years. Since its groundbreaking discovery there have been significant breakthroughs in knowledge regarding the actual receptor, the receptors biology, its mechanism of action, and advancements in tests to detect HER2 and significant strides on how to best incorporate targeted treatment. Due to the success of this field thus far, the review concludes by discussing the future of novel anti-HER2 therapy currently in development that everyone should be aware of. Full article
Show Figures

Figure 1

20 pages, 389 KB  
Review
HER2 Alterations in Non-Small Cell Lung Cancer: Biologico-Clinical Consequences and Interest in Therapeutic Strategies
by Emma Loeffler, Julien Ancel, Véronique Dalstein, Gaëtan Deslée, Myriam Polette and Béatrice Nawrocki-Raby
Life 2024, 14(1), 64; https://doi.org/10.3390/life14010064 - 29 Dec 2023
Cited by 10 | Viewed by 5753
Abstract
Lung cancer stands as the first cause of death by cancer in the world. Despite the improvement in patients’ outcomes in the past decades through the development of personalized medicine approaches, a substantial portion of patients remains ineligible for targeted therapies due to [...] Read more.
Lung cancer stands as the first cause of death by cancer in the world. Despite the improvement in patients’ outcomes in the past decades through the development of personalized medicine approaches, a substantial portion of patients remains ineligible for targeted therapies due to the lack of a “druggable” molecular target. HER2, a receptor tyrosine kinase member of the EGFR/ErbB family, is known to show oncogenic properties. In this review, we focus on the different HER2 dysregulation mechanisms that have been observed in non-small cell lung cancer (NSCLC): gene mutation, gene amplification, protein overexpression and protein hyper-phosphorylation, the latter suggesting that HER2 dysregulation can occur independently of any molecular aberration. These HER2 alterations inevitably have consequences on tumor biology. Here, we discuss how they are not only involved in abnormal proliferation and survival of cancer cells but also potentially in increased angiogenic properties, mesenchymal features and tumor immune escape. Finally, we review the impact of these HER2 alterations in various therapeutic approaches. While standard chemotherapy and groundbreaking immunotherapy seem rather ineffective for HER2-altered NSCLCs, the development of HER2-targeted therapies such as tyrosine kinase inhibitors, anti-HER2 antibodies and especially antibody–drug conjugates could provide new hopes for patients. Full article
(This article belongs to the Section Medical Research)
Show Figures

Graphical abstract

21 pages, 5591 KB  
Article
Virtual Screening of Different Subclasses of Lignans with Anticancer Potential and Based on Genetic Profile
by Mayara dos Santos Maia, Francisco Jaime Bezerra Mendonça-Junior, Gabriela Cristina Soares Rodrigues, Adriano Soares da Silva, Niara Isis Pereira de Oliveira, Pablo Rayff da Silva, Cícero Francisco Bezerra Felipe, Ana Pavla Almeida Diniz Gurgel, Anuraj Nayarisseri, Marcus Tullius Scotti and Luciana Scotti
Molecules 2023, 28(16), 6011; https://doi.org/10.3390/molecules28166011 - 11 Aug 2023
Cited by 4 | Viewed by 2066
Abstract
Cancer is a multifactorial disease that continues to increase. Lignans are known to be important anticancer agents. However, due to the structural diversity of lignans, it is difficult to associate anticancer activity with a particular subclass. Therefore, the present study sought to evaluate [...] Read more.
Cancer is a multifactorial disease that continues to increase. Lignans are known to be important anticancer agents. However, due to the structural diversity of lignans, it is difficult to associate anticancer activity with a particular subclass. Therefore, the present study sought to evaluate the association of lignan subclasses with antitumor activity, considering the genetic profile of the variants of the selected targets. To do so, predictive models were built against the targets tyrosine-protein kinase ABL (ABL), epidermal growth factor receptor erbB1 (EGFR), histone deacetylase (HDAC), serine/threonine-protein kinase mTOR (mTOR) and poly [ADP-ribose] polymerase-1 (PARP1). Then, single nucleotide polymorphisms were mapped, target mutations were designed, and molecular docking was performed with the lignans with the best predicted biological activity. The results showed more anticancer activity in the dibenzocyclooctadiene, furofuran and aryltetralin subclasses. The lignans with the best predictive values of biological activity showed varying binding energy results in the presence of certain genetic variants. Full article
(This article belongs to the Special Issue Natural Products in Anticancer Activity)
Show Figures

Figure 1

15 pages, 1216 KB  
Review
Peptide G-Protein-Coupled Receptors and ErbB Receptor Tyrosine Kinases in Cancer
by Terry W. Moody, Irene Ramos-Alvarez and Robert T. Jensen
Biology 2023, 12(7), 957; https://doi.org/10.3390/biology12070957 - 4 Jul 2023
Cited by 10 | Viewed by 4363
Abstract
The ErbB RTKs (EGFR, HER2, HER3, and HER4) have been well-studied in cancer. EGFR, HER2, and HER3 stimulate cancer proliferation, principally by activating the phosphatidylinositol-3-kinase and extracellular signal-regulated kinase (ERK) pathways, resulting in increased cancer cell survival and proliferation. Cancer cells have high [...] Read more.
The ErbB RTKs (EGFR, HER2, HER3, and HER4) have been well-studied in cancer. EGFR, HER2, and HER3 stimulate cancer proliferation, principally by activating the phosphatidylinositol-3-kinase and extracellular signal-regulated kinase (ERK) pathways, resulting in increased cancer cell survival and proliferation. Cancer cells have high densities of the EGFR, HER2, and HER3 causing phosphorylation of tyrosine amino acids on protein substrates and tyrosine amino acids near the C-terminal of the RTKs. After transforming growth factor (TGF) α binds to the EGFR, homodimers or EGFR heterodimers form. HER2 forms heterodimers with the EGFR, HER3, and HER4. The EGFR, HER2, and HER3 are overexpressed in lung cancer patient tumors, and monoclonal antibodies (mAbs), such as Herceptin against HER2, are used to treat breast cancer patients. Patients with EGFR mutations are treated with tyrosine kinase inhibitors, such as gefitinib or osimertinib. Peptide GPCRs, such as NTSR1, are present in many cancers, and neurotensin (NTS) stimulates the growth of cancer cells. Lung cancer proliferation is impaired by SR48692, an NTSR1 antagonist. SR48692 is synergistic with gefitinib at inhibiting lung cancer growth. Adding NTS to lung cancer cells increases the shedding of TGFα, which activates the EGFR, or neuregulin-1, which activates HER3. The transactivation process is impaired by SRC, matrix metalloprotease, and reactive oxygen species inhibitors. While the transactivation process is complicated, it is fast and occurs within minutes after adding NTS to cancer cells. This review emphasizes the use of tyrosine kinase inhibitors and SR48692 to impair transactivation and cancer growth. Full article
(This article belongs to the Section Biochemistry and Molecular Biology)
Show Figures

Figure 1

13 pages, 577 KB  
Review
Afatinib for the Treatment of NSCLC with Uncommon EGFR Mutations: A Narrative Review
by Yingying Jiang, Xiaoxu Fang, Yan Xiang, Tingwen Fang, Jingwen Liu and Kaihua Lu
Curr. Oncol. 2023, 30(6), 5337-5349; https://doi.org/10.3390/curroncol30060405 - 28 May 2023
Cited by 22 | Viewed by 7617
Abstract
Afatinib, the world’s first irreversible ErbB family (containing four different cancer cell epidermal growth factor receptors, including EGFR, HER2, ErbB3, and ErbB4) inhibitor, is a second-generation oral epidermal growth factor receptor tyrosine kinase inhibitor (EGFR-TKI). It can be used as a first-line treatment [...] Read more.
Afatinib, the world’s first irreversible ErbB family (containing four different cancer cell epidermal growth factor receptors, including EGFR, HER2, ErbB3, and ErbB4) inhibitor, is a second-generation oral epidermal growth factor receptor tyrosine kinase inhibitor (EGFR-TKI). It can be used as a first-line treatment for locally advanced or metastatic non-small-cell lung cancer (NSCLC) with an EGFR-sensitive mutation or for patients with locally advanced or metastatic squamous lung cancer whose disease progresses during or after platinum-containing chemotherapy. Currently, with the use of third-generation EGFR-TKIs, afatinib is no longer clinically indicated as the first choice for patients with NSCLC who have EGFR-sensitive mutations. However, afatinib showed a considerable inhibitory effect in NSCLC patients with uncommon EGFR mutations (G719X, S768I, and L861Q) according to a combined post hoc analysis of the LUX-Lung2/3/6 trials. With the development of genetic testing technology, the detection rate of uncommon EGFR mutations is increasing. The aim of this paper is to describe in detail the sensitivity of rare EGFR mutations to afatinib and to provide information and a reference for those suffering from advanced NSCLC who have uncommon EGFR mutations. Full article
Show Figures

Figure 1

16 pages, 2691 KB  
Article
Development of an LC-MS/MS Method for Quantification of Sapitinib in Human Liver Microsomes: In Silico and In Vitro Metabolic Stability Evaluation
by Mohamed W. Attwa, Haitham AlRabiah, Gamal A. E. Mostafa and Adnan A. Kadi
Molecules 2023, 28(5), 2322; https://doi.org/10.3390/molecules28052322 - 2 Mar 2023
Cited by 12 | Viewed by 4404
Abstract
Sapitinib (AZD8931, SPT) is a tyrosine kinase inhibitor of the epidermal growth factor receptor (EGFR) family (pan-erbB). In multiple tumor cell lines, STP has been shown to be a much more potent inhibitor of EGF-driven cellular proliferation than gefitinib. In the current study, [...] Read more.
Sapitinib (AZD8931, SPT) is a tyrosine kinase inhibitor of the epidermal growth factor receptor (EGFR) family (pan-erbB). In multiple tumor cell lines, STP has been shown to be a much more potent inhibitor of EGF-driven cellular proliferation than gefitinib. In the current study, a highly sensitive, rapid, and specific LC-MS/MS analytical method for the estimation of SPT in human liver microsomes (HLMs) was established with application to metabolic stability assessment. The LC-MS/MS analytical method was validated in terms of linearity, selectivity, precision, accuracy, matrix effect, extraction recovery, carryover, and stability following the FDA guidelines for bioanalytical method validation. SPT was detected using electrospray ionization (ESI) as an ionization source under multiple reaction monitoring (MRM) in the positive ion mode. The IS-normalized matrix factor and extraction recovery were acceptable for the bioanalysis of SPT. The SPT calibration curve was linear, from 1 ng/mL to 3000 ng/mL HLM matrix samples, with a linear regression equation of y = 1.7298x + 3.62941 (r2 = 0.9949). The intraday and interday accuracy and precision values of the LC-MS/MS method were −1.45–7.25% and 0.29–6.31%, respectively. SPT and filgotinib (FGT) (internal standard; IS) were separated through the use of an isocratic mobile phase system with a Luna 3 µm PFP(2) column (150 × 4.6 mm) stationary phase column. The limit of quantification (LOQ) was 0.88 ng/mL, confirming the LC-MS/MS method sensitivity. The intrinsic clearance and in vitro half-life of STP were 38.48 mL/min/kg and 21.07 min, respectively. STP exhibited a moderate extraction ratio that revealed good bioavailability. The literature review demonstrated that the current analytical method is the first developed LC-MS/MS method for the quantification of SPT in an HLM matrix with application to SPT metabolic stability evaluation. Full article
(This article belongs to the Special Issue Mass Spectrometry Analysis II)
Show Figures

Figure 1

17 pages, 2497 KB  
Review
Regulation of ErbB Receptors by the Ca2+ Sensor Protein Calmodulin in Cancer
by Antonio Villalobo
Biomedicines 2023, 11(3), 661; https://doi.org/10.3390/biomedicines11030661 - 22 Feb 2023
Cited by 7 | Viewed by 3119
Abstract
Overexpression and mutations of the epidermal growth factor receptor (EGFR/ErbB1/HER1) and other tyrosine kinase receptors of the ErbB family (ErbB2/HER2, ErbB3/HER3 and ErbB4/HER4) play an essential role in enhancing the proliferation, the migratory capacity and invasiveness of many tumor cells, leading to cancer [...] Read more.
Overexpression and mutations of the epidermal growth factor receptor (EGFR/ErbB1/HER1) and other tyrosine kinase receptors of the ErbB family (ErbB2/HER2, ErbB3/HER3 and ErbB4/HER4) play an essential role in enhancing the proliferation, the migratory capacity and invasiveness of many tumor cells, leading to cancer progression and increased malignancy. To understand these cellular processes in detail is essential to understand at a molecular level the signaling pathways and regulatory mechanisms controlling these receptors. In this regard, calmodulin (CaM) is a Ca2+-sensor protein that directly interacts with and regulates ErbB receptors, as well as some CaM-dependent kinases that also regulate these receptors, particularly EGFR and ErbB2, adding an additional layer of CaM-dependent regulation to this system. In this short review, an update of recent advances in this area is presented, covering the direct action of Ca2+/CaM on the four ErbB family members mostly in tumor cells and the indirect action of Ca2+/CaM on the receptors via CaM-regulated kinases. It is expected that further understanding of the CaM-dependent mechanisms regulating the ErbB receptors in future studies could identify new therapeutic targets in these systems that could help to control or delay cancer progression. Full article
(This article belongs to the Special Issue Calcium Signaling and Its Dysregulation in Cancer 2.0)
Show Figures

Figure 1

19 pages, 2052 KB  
Review
Small Molecule EGFR Inhibitors as Anti-Cancer Agents: Discovery, Mechanisms of Action, and Opportunities
by Tanzida Zubair and Debasish Bandyopadhyay
Int. J. Mol. Sci. 2023, 24(3), 2651; https://doi.org/10.3390/ijms24032651 - 31 Jan 2023
Cited by 149 | Viewed by 14159
Abstract
Epidermal growth factor receptors (EGFRs) are a class of receptor tyrosine kinase that are also called ErbB1 and HER1. EGFR tyrosine kinase activity inhibition is considered a promising therapeutic strategy for the treatment of cancer. Many small-molecule inhibitors of EGFR tyrosine kinase (EGFR-TK), [...] Read more.
Epidermal growth factor receptors (EGFRs) are a class of receptor tyrosine kinase that are also called ErbB1 and HER1. EGFR tyrosine kinase activity inhibition is considered a promising therapeutic strategy for the treatment of cancer. Many small-molecule inhibitors of EGFR tyrosine kinase (EGFR-TK), from medicinally privileged molecules to commercial drugs, have been overviewed. Particular attention has been paid to the structure of the molecule and its mechanism of action if reported. Subsequent classification of the molecules under discussion has been carried out. Both natural and synthetic and reversible and irreversible EGFR-tyrosine kinase inhibitors have been discussed. Various types of cancers that are caused by overexpression of the EGFR gene, their possible molecular origins, and their natures have also been counted in this article. Because the EGFR signaling pathway controls the proliferation, growth, survival, and differentiation of cells, and the mutated EGFR gene overproduces EGFR protein, which ultimately causes several types of cancer, proper understanding of the molecular dynamics between the protein structure and its inhibitors will lead to more effective and selective EGFR-TKIs, which in turn will be able to save more lives in the battle against cancer. Full article
(This article belongs to the Special Issue Latest Review Papers in Molecular Pharmacology 2023)
Show Figures

Figure 1

25 pages, 13890 KB  
Article
Design, Synthesis, Biological Evaluation, and Molecular Dynamics Studies of Novel Lapatinib Derivatives
by Ahmed Elkamhawy, Seohyun Son, Hwa Young Lee, Mahmoud H. El-Maghrabey, Mohamed A. El Hamd, Saud O. Alshammari, Abeer A. Abdelhameed, Qamar A. Alshammari, Ahmed Abdeen, Samah F. Ibrahim, Wael A. Mahdi, Sultan Alshehri, Radwan Alnajjar, Won Jun Choi, Ahmed A. Al-Karmalawy and Kyeong Lee
Pharmaceuticals 2023, 16(1), 43; https://doi.org/10.3390/ph16010043 - 28 Dec 2022
Cited by 15 | Viewed by 5745
Abstract
Co-expression of the epidermal growth factor receptor (EGFR, also known as ErbB1) and human epidermal growth factor receptor 2 (HER2) has been identified as a diagnostic or prognostic sign in various tumors. Despite the fact that lapatinib (EGFR/HER2 dual inhibitor) has shown to [...] Read more.
Co-expression of the epidermal growth factor receptor (EGFR, also known as ErbB1) and human epidermal growth factor receptor 2 (HER2) has been identified as a diagnostic or prognostic sign in various tumors. Despite the fact that lapatinib (EGFR/HER2 dual inhibitor) has shown to be successful, many patients do not respond to it or develop resistance for a variety of reasons that are still unclear. As a result, new approaches and inhibitory small molecules are still needed for EGFR/HER2 inhibition. Herein, novel lapatinib derivatives possessing 4-anilinoquinazoline and imidazole scaffolds (6al) were developed and screened as EGFR/HER2 dual inhibitors. In vitro and in silico investigations revealed that compound 6j has a high affinity for the ATP-binding regions of EGFR and HER2. All of the designed candidates were predicted to not penetrate the BBB, raising the expectation for the absence of CNS side effects. At 10 µM, derivatives possessing 3-chloro-4-(pyridin-2-ylmethoxy)aniline moiety (6il) demonstrated outstanding ranges of percentage inhibition against EGFR (97.65–99.03%) and HER2 (87.16–96.73%). Compound 6j showed nanomolar IC50 values over both kinases (1.8 nM over EGFR and 87.8 nM over HER2). Over EGFR, compound 6j was found to be 50-fold more potent than staurosporine and 6-fold more potent than lapatinib. A kinase selectivity panel of compound 6j showed poor to weak inhibitory activity over CDK2/cyclin A, c-MET, FGFR1, KDR/VEGFR2, and P38a/MAPK14, respectively. Structure–activity relationship (SAR) that were obtained with different substitutions were justified. Additionally, molecular docking and molecular dynamics studies revealed insights into the binding mode of the target compounds. Thus, compound 6j was identified as a highly effective and dual EGFR/HER2 inhibitor worthy of further investigation. Full article
(This article belongs to the Special Issue Enzyme Inhibitors: Potential Therapeutic Approaches)
Show Figures

Figure 1

20 pages, 1724 KB  
Review
Emerging Role of ERBB2 in Targeted Therapy for Metastatic Colorectal Cancer: Signaling Pathways to Therapeutic Strategies
by Nannan Wang, Yuepeng Cao, Chengshuai Si, Peng Shao, Guoqing Su, Ke Wang, Jun Bao and Liu Yang
Cancers 2022, 14(20), 5160; https://doi.org/10.3390/cancers14205160 - 21 Oct 2022
Cited by 21 | Viewed by 6410
Abstract
Despite recent improvements in the comprehensive therapy of malignancy, metastatic colorectal cancer (mCRC) continues to have a poor prognosis. Notably, 5% of mCRC cases harbor Erb-B2 receptor tyrosine kinase 2 (ERBB2) alterations. ERBB2, commonly referred to as human epidermal growth factor receptor 2, [...] Read more.
Despite recent improvements in the comprehensive therapy of malignancy, metastatic colorectal cancer (mCRC) continues to have a poor prognosis. Notably, 5% of mCRC cases harbor Erb-B2 receptor tyrosine kinase 2 (ERBB2) alterations. ERBB2, commonly referred to as human epidermal growth factor receptor 2, is a member of the human epidermal growth factor receptor family of protein tyrosine kinases. In addition to being a recognized therapeutic target in the treatment of gastric and breast malignancies, it is considered crucial in the management of CRC. In this review, we describe the molecular biology of ERBB2 from the perspective of biomarkers for mCRC-targeted therapy, including receptor structures, signaling pathways, gene alterations, and their detection methods. We also discuss the relationship between ERBB2 aberrations and the underlying mechanisms of resistance to anti-EGFR therapy and immunotherapy tolerance in these patients with a focus on novel targeted therapeutics and ongoing clinical trials. This may aid the development of a new standard of care in patients with ERBB2-positive mCRC. Full article
(This article belongs to the Special Issue Signaling Pathway in Gastrointestinal Cancer)
Show Figures

Figure 1

16 pages, 3849 KB  
Article
Pyrotinib Targeted EGFR-STAT3/CD24 Loop-Mediated Cell Viability in TSC
by Xiao Han, Yupeng Zhang, Yin Li, Zhoujun Lin, Xiaolin Pei, Ya Feng, Juan Yang, Fei Li, Tianjiao Li, Zhenkun Fu, Changjun Wang and Chenggang Li
Cells 2022, 11(19), 3064; https://doi.org/10.3390/cells11193064 - 29 Sep 2022
Cited by 4 | Viewed by 2735
Abstract
Pyrotinib is an irreversible pan-ErbB receptor tyrosine kinase inhibitor, designed for the therapy of HER2-positive breast cancers. Inhibition of the epidermal growth factor receptor (EGFR, HER family) efficiently and selectively suppresses the proliferation of human TSC2-deficient smooth muscle cells and reverses lung changes [...] Read more.
Pyrotinib is an irreversible pan-ErbB receptor tyrosine kinase inhibitor, designed for the therapy of HER2-positive breast cancers. Inhibition of the epidermal growth factor receptor (EGFR, HER family) efficiently and selectively suppresses the proliferation of human TSC2-deficient smooth muscle cells and reverses lung changes in LAM/TSC. Our pilot study indicated that pyrotinib dramatically restrained the vitality of TSC2-deficient cells compared to its limited impact on TSC2-expression cells. Pyrotinib induced G1-phase arrest and triggered apoptosis by blocking abnormally activated CD24 in TSC2-deficient cells. CD24 is not only an important immune checkpoint, but is also involved in the regulation of signaling pathways. Pyrotinib inhibited the nuclear import of pEGFR and restrained the pEGFR/pSTAT3 signals, which directly boosted the transcriptional expression of CD24 by binding to its promoter region. In reverse, CD24 enhanced pEGFR function by directly binding. Pyrotinib specifically targeted TSC2-deficient cells, inhibited tumor cell viability and induced apoptosis through EGFR-STAT3/CD24 Loop in vivo and in vitro. Thus, pyrotinib may be a promising new therapeutic drug for TSC treatment. Full article
(This article belongs to the Section Cell Signaling)
Show Figures

Figure 1

30 pages, 12908 KB  
Article
Two-in-One Nanoparticle Formulation to Deliver a Tyrosine Kinase Inhibitor and microRNA for Targeting Metabolic Reprogramming and Mitochondrial Dysfunction in Gastric Cancer
by Yu-Li Lo, Tse-Yuan Wang, Chun-Jung Chen, Yih-Hsin Chang and Anya Maan-Yuh Lin
Pharmaceutics 2022, 14(9), 1759; https://doi.org/10.3390/pharmaceutics14091759 - 23 Aug 2022
Cited by 10 | Viewed by 3597
Abstract
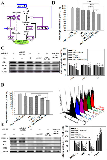
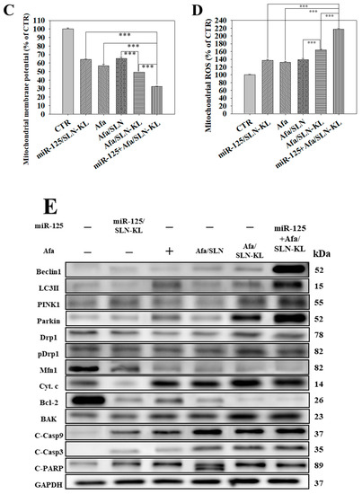
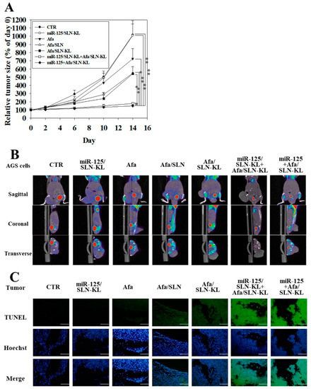
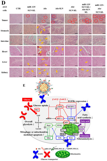
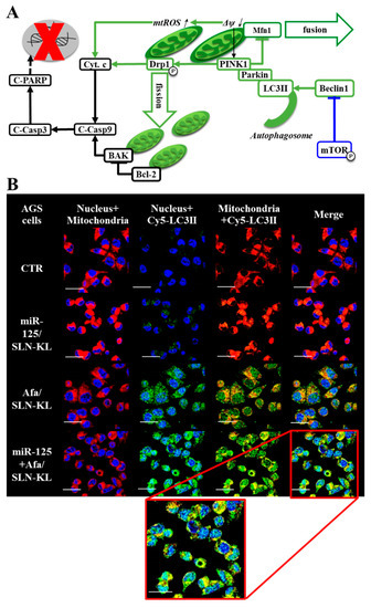
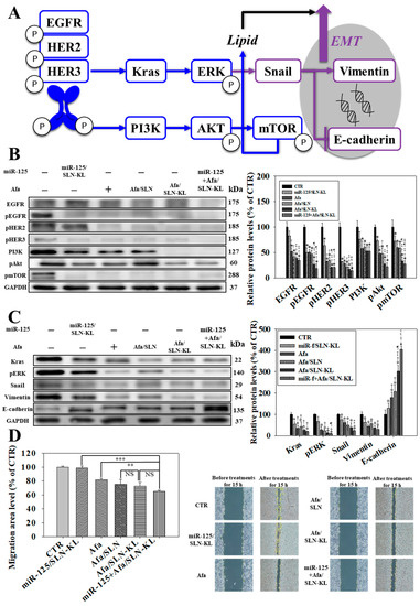
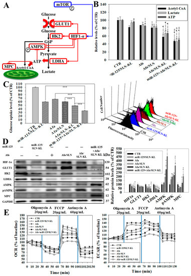
Dysregulational EGFR, KRAS, and mTOR pathways cause metabolic reprogramming, leading to progression of gastric cancer. Afatinib (Afa) is a broad-spectrum tyrosine kinase inhibitor that reduces cancer growth by blocking the EGFR family. MicroRNA 125 (miR-125) reportedly diminishes EGFRs, glycolysis, and anti-apoptosis. Here, a [...] Read more.
Dysregulational EGFR, KRAS, and mTOR pathways cause metabolic reprogramming, leading to progression of gastric cancer. Afatinib (Afa) is a broad-spectrum tyrosine kinase inhibitor that reduces cancer growth by blocking the EGFR family. MicroRNA 125 (miR-125) reportedly diminishes EGFRs, glycolysis, and anti-apoptosis. Here, a one-shot formulation of miR-125 and Afa was presented for the first time. The formulation comprised solid lipid nanoparticles modified with mitochondrial targeting peptide and EGFR-directed ligand to suppress pan-ErbB-facilitated epithelial–mesenchymal transition and mTOR-mediated metabolism discoordination of glycolysis–glutaminolysis–lipids. Results showed that this cotreatment modulated numerous critical proteins, such as EGFR/HER2/HER3, Kras/ERK/Vimentin, and mTOR/HIF1-α/HK2/LDHA pathways of gastric adenocarcinoma AGS cells. The combinatorial therapy suppressed glutaminolysis, glycolysis, mitochondrial oxidative phosphorylation, and fatty acid synthesis. The cotreatment also notably decreased the levels of lactate, acetyl-CoA, and ATP. The active involvement of mitophagy supported the direction of promoting the apoptosis of AGS cells, which subsequently caused the breakdown of tumor-cell homeostasis and death. In vivo findings in AGS-bearing mice confirmed the superiority of the anti-tumor efficacy and safety of this combination nanomedicine over other formulations. This one-shot formulation disturbed the metabolic reprogramming; alleviated the “Warburg effect” of tumors; interrupted the supply of fatty acid, cholesterol, and triglyceride; and exacerbated the energy depletion in the tumor microenvironment, thereby inhibiting tumor proliferation and aggressiveness. Collectively, the results showed that the two-in-one nanoparticle formulation of miR-125 and Afa was a breakthrough in simplifying drug preparation and administration, as well as effectively inhibiting tumor progression through the versatile targeting of pan-ErbB- and mTOR-mediated mitochondrial dysfunction and dysregulated metabolism. Full article
(This article belongs to the Section Nanomedicine and Nanotechnology)
Show Figures

Figure 1

Back to TopTop