Sign in to use this feature.

Years

Between: -

Subjects

remove_circle_outline
remove_circle_outline
remove_circle_outline
remove_circle_outline
remove_circle_outline

Journals

Article Types

Countries / Regions

Search Results (13)

Search Parameters:
Keywords = EP300 (E1A Binding Protein P300)

Order results
Result details
Results per page
Select all
Export citation of selected articles as:
20 pages, 690 KB  
Case Report
B-Cell Acute Lymphoblastic Leukemia in a Child with Down Syndrome and High-Risk Genomic Lesions
by Cristina-Crenguţa Albu, Florin Bica, Laura Nan, Lucia Bubulac, Claudia Florina Bogdan-Andreescu, Ionuţ Vlad Şerbanică, Cristian-Viorel Poalelungi, Emin Cadar, Andreea-Mariana Bănățeanu and Alexandru Burcea
Curr. Issues Mol. Biol. 2025, 47(9), 704; https://doi.org/10.3390/cimb47090704 - 1 Sep 2025
Cited by 1 | Viewed by 1210
Abstract
Background: Acute lymphoblastic leukemia (ALL) is the most common pediatric malignancy, with cure rates exceeding 80% due to advancements in treatment protocols and supportive care. However, in children with Down syndrome (DS), ALL (DS-ALL) presents distinct genomic and clinical challenges. These include mutations [...] Read more.
Background: Acute lymphoblastic leukemia (ALL) is the most common pediatric malignancy, with cure rates exceeding 80% due to advancements in treatment protocols and supportive care. However, in children with Down syndrome (DS), ALL (DS-ALL) presents distinct genomic and clinical challenges. These include mutations in Janus kinase 2 (JAK2), neuroblastoma RAS viral oncogene homolog (NRAS), and E1A-binding protein p300 (EP300), as well as cytokine receptor-like factor 2 (CRLF2) rearrangements—such as P2RY8-CRLF2 fusion—and intrachromosomal amplification of chromosome 21 (iAMP21). These aberrations are associated with poor prognosis and increased risk of relapse. The objective of this study was to present a unique DS-ALL case with five concurrent high-risk genomic lesions and to contextualize its management in light of existing literature, emphasizing minimal residual disease (MRD)-guided therapy and supportive care. Case Report and Results: We present the case of a three-year-old boy with DS and B-cell ALL (B-ALL), in whom multiple high-risk genomic features co-occurred. Despite these adverse prognostic markers, the patient achieved complete remission following an intensive high-dose induction protocol. We also discuss therapeutic strategies that aim at balancing individualized treatment approaches with optimized supportive care to reduce toxicity and minimize relapse risk. Conclusions: This case underlines the importance of comprehensive molecular diagnostics, serial MRD monitoring, and personalized multidisciplinary care in DS-ALL. Full article
(This article belongs to the Special Issue Early Molecular Diagnosis and Comprehensive Treatment of Tumors)
Show Figures

Figure 1

17 pages, 6119 KB  
Article
Phosphorus Functional Genes Control Rice Yield via Microbial Biomass Phosphorus and Plant Phosphorus Uptake in a Rice–Oilseed Rape Rotation System Compared with a Rice–Wheat Rotation System
by Qingyue Zhang, Weijia Yu, Min Li, Wenlong Cheng, Shengchang Huai, Yuwen Jin, Guihua Li, Ji Wu and Changai Lu
Agronomy 2025, 15(4), 866; https://doi.org/10.3390/agronomy15040866 - 30 Mar 2025
Viewed by 2161
Abstract
Crop rotation and microbial driving force significantly influence soil phosphorus (P) bioavailability and crop yield. However, differences in underlying microbial mechanisms in rotations remain unclear. We examined rice yield, P uptake, soil and microbial P contents, enzyme activity, and P functional genes over [...] Read more.
Crop rotation and microbial driving force significantly influence soil phosphorus (P) bioavailability and crop yield. However, differences in underlying microbial mechanisms in rotations remain unclear. We examined rice yield, P uptake, soil and microbial P contents, enzyme activity, and P functional genes over six years (2016–2022) to elucidate microbial mechanisms driving rice yield in rice–wheat (RW) and rice–oilseed rape (RO) rotations. RO significantly increased rice yield and plant P uptake by 9.17% and 20.70%, respectively, compared to RW. Soil total (TP) and available (AP) P contents were significantly lower (4.83% and 18.31%, respectively) under RO than RW, whereas microbial biomass phosphorus (MBP) and acid phosphatase activity (EP) were greater (39.40% and 128.45%, respectively). PICRUSt2 results revealed that RO increased phoA phoB (alkaline phosphatase), phnX (phosphonoacetaldehyde hydrolase [EC:3.11.1.1]), gcd (Quinoprotein glucose dehydrogenase [EC:1.1.5.2]), and ppaC (manganese-dependent inorganic pyrophosphatase) and decreased phnD (phosphonate transport system substrate-binding protein), ugpE (sn-glycerol 3-phosphate transport system permease protein), ugpA (sn-glycerol 3-phosphate transport system permease protein), and phnO ((aminoalkyl)phosphonate N-acetyltransferase [EC:2.3.1.280]) abundance. Random forest analysis showed that ppaC, phnD, gcd, and phnX were important for rice yield and plant P uptake. Partial least squares analysis revealed that RO indirectly increased rice yield by influencing MBP and affecting plant P uptake through P functional genes. Overall, RO improves rice yield and P bioavailability by altering P functional genes (ppaC, phnD, gcd, and phnX), providing new perspectives on crop–microorganism interactions and resource use efficiency. Full article
Show Figures

Figure 1

15 pages, 3357 KB  
Review
How Does African Swine Fever Virus Evade the cGAS-STING Pathway?
by Can Lin, Chenyang Zhang, Nanhua Chen, François Meurens, Jianzhong Zhu and Wanglong Zheng
Pathogens 2024, 13(11), 957; https://doi.org/10.3390/pathogens13110957 - 2 Nov 2024
Cited by 8 | Viewed by 3865
Abstract
African swine fever (ASF), a highly infectious and devastating disease affecting both domestic pigs and wild boars, is caused by the African swine fever virus (ASFV). ASF has resulted in rapid global spread of the disease, leading to significant economic losses within the [...] Read more.
African swine fever (ASF), a highly infectious and devastating disease affecting both domestic pigs and wild boars, is caused by the African swine fever virus (ASFV). ASF has resulted in rapid global spread of the disease, leading to significant economic losses within the swine industry. A significant obstacle to the creation of safe and effective ASF vaccines is the existing knowledge gap regarding the pathogenesis of ASFV and its mechanisms of immune evasion. The cyclic GMP–AMP synthase (cGAS)–stimulator of interferon genes (STING) pathway is a major pathway mediating type I interferon (IFN) antiviral immune response against infections by diverse classes of pathogens that contain DNA or generate DNA in their life cycles. To evade the host’s innate immune response, ASFV encodes many proteins that inhibit the production of type I IFN by antagonizing the cGAS-STING signaling pathway. Multiple proteins of ASFV are involved in promoting viral replication by protein–protein interaction during ASFV infection. The protein QP383R could impair the function of cGAS. The proteins EP364R, C129R and B175L could disturb the function of cyclic guanosine monophosphate-adenosine monophosphate (cGAMP). The proteins E248R, L83L, MGF505-11L, MGF505-7R, H240R, CD2v, E184L, B175L and p17 could interfere with the function of STING. The proteins MGF360-11L, MGF505-7R, I215L, DP96R, A151R and S273R could affect the function of TANK Binding Kinase 1 (TBK1) and IκB kinase ε (IKKε). The proteins MGF360-14L, M1249L, E120R, S273R, D129L, E301R, DP96R, MGF505-7R and I226R could inhibit the function of Interferon Regulatory Factor 3 (IRF3). The proteins MGF360-12L, MGF505-7R/A528R, UBCv1 and A238L could inhibit the function of nuclear factor kappa B (NF-Κb). Full article
(This article belongs to the Special Issue Infection and Immunity in Animals)
Show Figures

Figure 1

16 pages, 5650 KB  
Article
Network Analysis and Experimental Verification of the Mechanisms of Hydroxysafflor Yellow A in Ischemic Stroke Following Atherosclerosis
by Xi Han, Huifen Zhou, Junjun Yin, Jiaqi Zhu, Jiehong Yang and Haitong Wan
Molecules 2023, 28(23), 7829; https://doi.org/10.3390/molecules28237829 - 28 Nov 2023
Cited by 5 | Viewed by 2588
Abstract
Hydroxysafflor yellow A (HSYA) is derived from Carthamus tinctorius L. (Honghua in Chinese) and is used to treat cardiovascular and cerebrovascular disease. However, the mechanism by which HSYA treats ischemic stroke following atherosclerosis (ISFA) remains unclear. The targets and pathways of HSYA against [...] Read more.
Hydroxysafflor yellow A (HSYA) is derived from Carthamus tinctorius L. (Honghua in Chinese) and is used to treat cardiovascular and cerebrovascular disease. However, the mechanism by which HSYA treats ischemic stroke following atherosclerosis (ISFA) remains unclear. The targets and pathways of HSYA against ISFA were obtained using network analysis. A total of 3335 potential IFSA-related targets were predicted using the GenCards and Drugbank databases, and a total of 88 potential HSYA-related targets were predicted using the Swiss Target Prediction database. A total of 62 HSYA-related targets against IFSA were obtained. The network was composed of HSYA, 62 targets, and 20 pathways. The top 20 targets were constructed via the protein–protein interaction (PPI) network. Gene Ontology analysis revealed that the targets were involved in signal transduction, protein phosphorylation, the cytoplasm, the plasma membrane, the cytosol, zinc ion binding, ATP binding, protein kinase binding/activity, and enzyme binding. The Kyoto Encyclopedia of Genes and Genomes pathway enrichment analysis revealed that the pathways were associated with cancer, inflammatory mediator regulation of the transient receptor potential channels, and microRNA in cancer. Additionally, molecular docking indicated that HSYA mainly interacts with five targets, namely interleukin 1 beta (IL-1β), signal transducer and activator of transcription 3 (STAT3), E1A-binding protein p300 (EP300), protein kinase C alpha (PRKCA), and inhibitor of nuclear factor kappa B kinase subunit beta (IKBKB). In animal experiments, HSYA administration ameliorated the infarct size, neurological deficit score, histopathological changes, carotid intima-media thickness (IMT), and blood lipid level (total cholesterol and triglycerides). Immunochemistry and quantitative PCR showed that HSYA intervention downregulated the expression of STAT3, EP300, PRKCA, and IKBKB, and the enzyme-linked immunoassay showed reduced IL-1β levels. The findings of this study provide a reference for the development of anti-ISFA drugs. Full article
Show Figures

Graphical abstract

24 pages, 2186 KB  
Review
The Role of CREBBP/EP300 and Its Therapeutic Implications in Hematological Malignancies
by Yu Zhu, Zi Wang, Yanan Li, Hongling Peng, Jing Liu, Ji Zhang and Xiaojuan Xiao
Cancers 2023, 15(4), 1219; https://doi.org/10.3390/cancers15041219 - 14 Feb 2023
Cited by 69 | Viewed by 13044
Abstract
Disordered histone acetylation has emerged as a key mechanism in promoting hematological malignancies. CREB-binding protein (CREBBP) and E1A-binding protein P300 (EP300) are two key acetyltransferases and transcriptional cofactors that regulate gene expression by regulating the acetylation levels of histone proteins and non-histone proteins. [...] Read more.
Disordered histone acetylation has emerged as a key mechanism in promoting hematological malignancies. CREB-binding protein (CREBBP) and E1A-binding protein P300 (EP300) are two key acetyltransferases and transcriptional cofactors that regulate gene expression by regulating the acetylation levels of histone proteins and non-histone proteins. CREBBP/EP300 dysregulation and CREBBP/EP300-containing complexes are critical for the initiation, progression, and chemoresistance of hematological malignancies. CREBBP/EP300 also participate in tumor immune responses by regulating the differentiation and function of multiple immune cells. Currently, CREBBP/EP300 are attractive targets for drug development and are increasingly used as favorable tools in preclinical studies of hematological malignancies. In this review, we summarize the role of CREBBP/EP300 in normal hematopoiesis and highlight the pathogenic mechanisms of CREBBP/EP300 in hematological malignancies. Moreover, the research basis and potential future therapeutic implications of related inhibitors were also discussed from several aspects. This review represents an in-depth insight into the physiological and pathological significance of CREBBP/EP300 in hematology. Full article
Show Figures

Figure 1

16 pages, 1873 KB  
Review
Factors and Mechanisms That Influence Chromatin-Mediated Enhancer–Promoter Interactions and Transcriptional Regulation
by Shinsuke Ito, Nando Dulal Das, Takashi Umehara and Haruhiko Koseki
Cancers 2022, 14(21), 5404; https://doi.org/10.3390/cancers14215404 - 2 Nov 2022
Cited by 9 | Viewed by 10322
Abstract
Eukaryotic gene expression is regulated through chromatin conformation, in which enhancers and promoters physically interact (E–P interactions). How such chromatin-mediated E–P interactions affect gene expression is not yet fully understood, but the roles of histone acetylation and methylation, pioneer transcription factors, and architectural [...] Read more.
Eukaryotic gene expression is regulated through chromatin conformation, in which enhancers and promoters physically interact (E–P interactions). How such chromatin-mediated E–P interactions affect gene expression is not yet fully understood, but the roles of histone acetylation and methylation, pioneer transcription factors, and architectural proteins such as CCCTC binding factor (CTCF) and cohesin have recently attracted attention. Moreover, accumulated data suggest that E–P interactions are mechanistically involved in biophysical events, including liquid–liquid phase separation, and in biological events, including cancers. In this review, we discuss various mechanisms that regulate eukaryotic gene expression, focusing on emerging views regarding chromatin conformations that are involved in E–P interactions and factors that establish and maintain them. Full article
(This article belongs to the Special Issue At the Interface of Genetics, Epigenetics and Metabolism in Cancer)
Show Figures

Figure 1

20 pages, 1652 KB  
Article
Activation of ABCC Genes by Cisplatin Depends on the CoREST Occurrence at Their Promoters in A549 and MDA-MB-231 Cell Lines
by Maciej Sobczak, Magdalena Strachowska, Karolina Gronkowska and Agnieszka Robaszkiewicz
Cancers 2022, 14(4), 894; https://doi.org/10.3390/cancers14040894 - 11 Feb 2022
Cited by 16 | Viewed by 4483
Abstract
Although cisplatin-based therapies are common among anticancer approaches, they are often associated with the development of cancer drug resistance. This phenomenon is, among others, caused by the overexpression of ATP-binding cassette, membrane-anchored transporters (ABC proteins), which utilize ATP to remove, e.g., chemotherapeutics from [...] Read more.
Although cisplatin-based therapies are common among anticancer approaches, they are often associated with the development of cancer drug resistance. This phenomenon is, among others, caused by the overexpression of ATP-binding cassette, membrane-anchored transporters (ABC proteins), which utilize ATP to remove, e.g., chemotherapeutics from intracellular compartments. To test the possible molecular basis of increased expression of ABCC subfamily members in a cisplatin therapy mimicking model, we generated two cisplatin-resistant cell lines derived from non-small cell lung cancer cells (A549) and triple-negative breast cancer cells (MDA-MB-231). Analysis of data for A549 cells deposited in UCSC Genome Browser provided evidence on the negative interdependence between the occurrence of the CoREST complex at the gene promoters and the overexpression of ABCC genes in cisplatin-resistant lung cancer cells. Pharmacological inhibition of CoREST enzymatic subunits—LSD1 and HDACs—restored gene responsiveness to cisplatin. Overexpression of CoREST-free ABCC10 in cisplatin-resistant phenotypes was caused by the activity of EP300 that was enriched at the ABCC10 promoter in drug-treated cells. Cisplatin-induced and EP300-dependent transcriptional activation of ABCC10 was only possible in the presence of p53. In summary, the CoREST complex prevents the overexpression of some multidrug resistance proteins from the ABCC subfamily in cancer cells exposed to cisplatin. p53-mediated activation of some ABCC genes by EP300 occurs once their promoters are devoid of the CoREST complex. Full article
(This article belongs to the Special Issue Cancer Drug Resistance: An Epigenetic Approach)
Show Figures

Figure 1

17 pages, 5392 KB  
Article
A Polyvalent Broad-Spectrum Escherichia Phage Tequatrovirus EP01 Capable of Controlling Salmonella and Escherichia coli Contamination in Foods
by Yuqing Zhou, Lei Li, Kaiou Han, Leping Wang, Yajie Cao, Dongxin Ma and Xiaoye Wang
Viruses 2022, 14(2), 286; https://doi.org/10.3390/v14020286 - 29 Jan 2022
Cited by 37 | Viewed by 4727
Abstract
Salmonella and Escherichia coli (E. coli) food contamination could lead to serious foodborne diseases. The gradual increase in the incidence of foodborne disease invokes new and efficient methods to limit food pathogenic microorganism contamination. In this study, a polyvalent broad-spectrum Escherichia [...] Read more.
Salmonella and Escherichia coli (E. coli) food contamination could lead to serious foodborne diseases. The gradual increase in the incidence of foodborne disease invokes new and efficient methods to limit food pathogenic microorganism contamination. In this study, a polyvalent broad-spectrum Escherichia phage named Tequatrovirus EP01 was isolated from pig farm sewage. It could lyse both Salmonella Enteritidis (S. Enteritidis) and E. coli and exhibited broad host range. EP01 possessed a short latent period (10 min), a large burst size (80 PFU/cell), and moderate pH stability (4–10) and appropriate thermal tolerance (30–80 °C). Electron microscopy and genome sequence revealed that EP01 belonged to T4-like viruses genus, Myoviridae family. EP01 harbored 12 CDSs associated with receptor-binding proteins and lacked virulence genes and drug resistance genes. We tested the inhibitory effect of EP01 on S. Enteritidis, E. coli O157:H7, E. coli O114:K90 (B90), and E. coli O142:K86 (B) in liquid broth medium (LB). EP01 could significantly reduce the counts of all tested strains compared with phage-free groups. We further examined the effectiveness of EP01 in controlling bacterial contamination in two kinds of foods (meat and milk) contaminated with S. Enteritidis, E. coli O157:H7, E. coli O114:K90 (B90), and E. coli O142:K86 (B), respectively. EP01 significantly reduced the viable counts of all the tested bacteria (2.18–6.55 log10 CFU/sample, p < 0.05). A significant reduction of 6.55 log10 CFU/cm2 (p < 0.001) in bacterial counts on the surface of meat was observed with EP01 treatment. Addition of EP01 at MOI of 1 decreased the counts of bacteria by 4.3 log10 CFU/mL (p < 0.001) in milk. Generally, the inhibitory effect exhibited more stable at 4 °C than that at 28 °C, whereas the opposite results were observed in milk. The antibacterial effects were better at MOI of 1 than that at MOI of 0.001. These results suggests that phage EP01-based method is a promising strategy of controlling Salmonella and Escherichia coli pathogens to limit microbial food contamination. Full article
(This article belongs to the Special Issue State-of-the-Art Veterinary Virology Research in China)
Show Figures

Graphical abstract

16 pages, 1603 KB  
Article
Identification and Comparison of Peptides from Chickpea Protein Hydrolysates Using Either Bromelain or Gastrointestinal Enzymes and Their Relationship with Markers of Type 2 Diabetes and Bitterness
by Subhiksha Chandrasekaran, Diego Luna-Vital and Elvira Gonzalez de Mejia
Nutrients 2020, 12(12), 3843; https://doi.org/10.3390/nu12123843 - 16 Dec 2020
Cited by 54 | Viewed by 6781
Abstract
The chickpea (Cicer arietinum L.) is one of the most important pulses worldwide. The objective was to identify, compare and evaluate peptides from chickpea hydrolysates produced by two enzymatic treatments. The antidiabetic potential and bitterness of the peptides and induction of bitter [...] Read more.
The chickpea (Cicer arietinum L.) is one of the most important pulses worldwide. The objective was to identify, compare and evaluate peptides from chickpea hydrolysates produced by two enzymatic treatments. The antidiabetic potential and bitterness of the peptides and induction of bitter receptors were identified in silico. Proteins were isolated from the Kabuli variety. Peptides were produced from the proteins using a simulated digestive system (pepsin/pancreatin, 1:50 Enzyme/Protein, E/P), and these peptides were compared with those produced via bromelain hydrolysis (1:50 E/P). The protein profiles, sequences and characteristics of the peptides were evaluated. The biochemical inhibition and molecular docking of dipeptidyl peptidase-IV (DPP-IV), α-amylase and α-glucosidase were also studied. The molecular docking identified peptides from enzymatic hydrolysis as inhibitors of DPP-IV. The high hydrophobicity of the peptides indicated the potential for bitterness. There was no correlation between peptide length and DPP-IV binding. Peptides sequenced from the pepsin/pancreatin hydrolysates, PHPATSGGGL and YVDGSGTPLT, had greater affinity for the DPP-IV catalytic site than the peptides from the bromelain hydrolysates. These results are in agreement with their biochemical inhibition, when considering the inhibition of sitagliptin (54.3 µg/mL) as a standard. The bitter receptors hTAS2R38, hTAS2R5, hTAS2R7 and hTAS2R14 were stimulated by most sequences, which could be beneficial in the treatment of type 2 diabetes. Chickpea hydrolysates could be utilized as functional ingredients to be included in the diet for the prevention of diabetes. Full article
(This article belongs to the Special Issue Bioactive Peptides)
Show Figures

Graphical abstract

19 pages, 3399 KB  
Article
Virulence Characteristics of mecA-Positive Multidrug-Resistant Clinical Coagulase-Negative Staphylococci
by Jung-Whan Chon, Un Jung Lee, Ryan Bensen, Stephanie West, Angel Paredes, Jinhee Lim, Saeed Khan, Mark E. Hart, K. Scott Phillips and Kidon Sung
Microorganisms 2020, 8(5), 659; https://doi.org/10.3390/microorganisms8050659 - 1 May 2020
Cited by 28 | Viewed by 4794
Abstract
Coagulase-negative staphylococci (CoNS) are an important group of opportunistic pathogenic microorganisms that cause infections in hospital settings and are generally resistant to many antimicrobial agents. We report on phenotypic and genotypic virulence characteristics of a select group of clinical, mecA-positive (encoding penicillin-binding [...] Read more.
Coagulase-negative staphylococci (CoNS) are an important group of opportunistic pathogenic microorganisms that cause infections in hospital settings and are generally resistant to many antimicrobial agents. We report on phenotypic and genotypic virulence characteristics of a select group of clinical, mecA-positive (encoding penicillin-binding protein 2a) CoNS isolates. All CoNS were resistant to two or more antimicrobials with S. epidermidis strain 214EP, showing resistance to fifteen of the sixteen antimicrobial agents tested. Aminoglycoside-resistance genes were the ones most commonly detected. The presence of megaplasmids containing both horizontal gene transfer and antimicrobial resistance genetic determinants indicates that CoNS may disseminate antibiotic resistance to other bacteria. Staphylococcus sciuri species produced six virulence enzymes, including a DNase, gelatinase, lipase, phosphatase, and protease that are suspected to degrade tissues into nutrients for bacterial growth and contribute to the pathogenicity of CoNS. The PCR assay for the detection of biofilm-associated genes found the eno (encoding laminin-binding protein) gene in all isolates. Measurement of their biofilm-forming ability and Spearman’s rank correlation coefficient analyses revealed that the results of crystal violet (CV) and extracellular polymeric substances (EPS) assays were significantly correlated (ρ = 0.9153, P = 3.612e-12). The presence of virulence factors, biofilm-formation capability, extracellular enzymes, multidrug resistance, and gene transfer markers in mecA-positive CoNS clinical strains used in this study makes them powerful opportunistic pathogens. The study also warrants a careful evaluation of nosocomial infections caused by CoNS and may be useful in studying the mechanism of virulence and factors associated with their pathogenicity in vivo and developing effective strategies for mitigation. Full article
(This article belongs to the Special Issue Control and Detection of Multiple Antibiotic Resistant Pathogens)
Show Figures

Figure 1

17 pages, 3766 KB  
Article
BRG1 Activates Proliferation and Transcription of Cell Cycle-Dependent Genes in Breast Cancer Cells
by Maciej Sobczak, Julita Pietrzak, Tomasz Płoszaj and Agnieszka Robaszkiewicz
Cancers 2020, 12(2), 349; https://doi.org/10.3390/cancers12020349 - 4 Feb 2020
Cited by 26 | Viewed by 6066
Abstract
Cancer malignancy is usually characterized by unlimited self-renewal. In some types of advanced tumors that are rapidly dividing, gene expression profiles depict elevations in pro-proliferative genes accompanied by coordinately elevated transcription of factors responsible for removal of DNA lesions. In our studies, fast [...] Read more.
Cancer malignancy is usually characterized by unlimited self-renewal. In some types of advanced tumors that are rapidly dividing, gene expression profiles depict elevations in pro-proliferative genes accompanied by coordinately elevated transcription of factors responsible for removal of DNA lesions. In our studies, fast proliferating breast cancer cell lines (MDA-MB-231 and MCF7), BRG1, a component of the SWI/SNF complex, emerges as an activator of functionally-linked genes responsible for activities such as mitotic cell divisions and DNA repair. Products of at least some of them are considerably overrepresented in breast cancer cells and BRG1 facilitates growth of MCF7 and MDA-MB-231 cell lines. BRG1 occurs at the promoters of genes such as CDK4, LIG1, and NEIL3, which are transcriptionally controlled by cell cycle progression and highly acetylated by EP300 in proliferating cells. As previously documented, in dividing cells BRG1 directly activates gene transcription by evicting EP300 modified nucleosomes from the promoters and, thereby, relaxing chromatin. However, the deficiency of BRG1 or EP300 activity for 48 h leads to cell growth arrest and to chromatin compaction, but also to the assembly of RB1/HDAC1/EZH2 complexes at the studied cell cycle-dependent gene promoters. Epigenetic changes include histone deacetylation and accumulation of H3K27me trimethylation, both known to repress transcription. Cell cycle arrest in G1 by inhibition of CDK4/6 phenocopies the effect of the long-term BRG1 inhibition on the chromatin structure. These results suggest that BRG1 may control gene transcription also by promoting expression of genes responsible for cell cycle progression in the studied breast cancer cells. In the current study, we show that BRG1 binding occurs at the promoters of functionally linked genes in proliferating breast cancer cells, revealing a new mechanism by which BRG1 defines gene transcription. Full article
(This article belongs to the Special Issue Epigenetic Dysregulation in Cancer: From Mechanism to Therapy)
Show Figures

Figure 1

18 pages, 5440 KB  
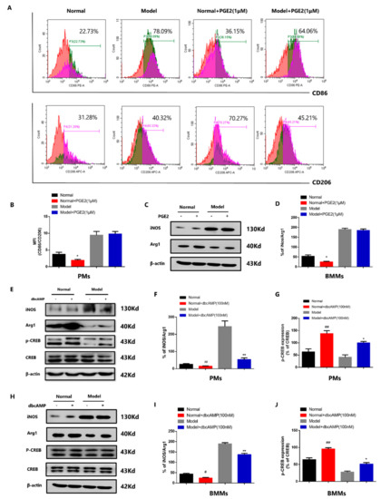
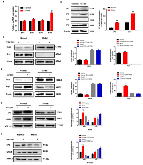
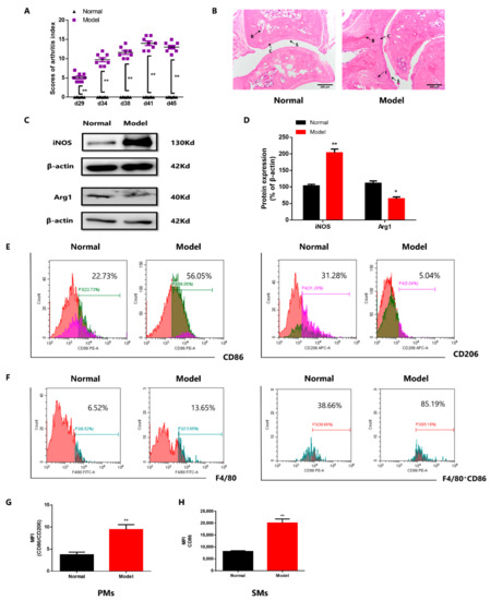
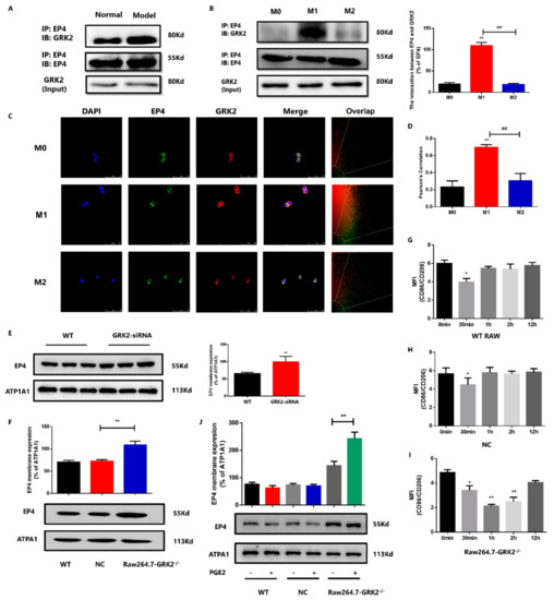
Article
GRK2 Mediated Abnormal Transduction of PGE2-EP4-cAMP-CREB Signaling Induces the Imbalance of Macrophages Polarization in Collagen-Induced Arthritis Mice
by Xuezhi Yang, Susu Li, Yingjie Zhao, Siyu Li, Tianjiao Zhao, Yu Tai, Bingjie Zhang, Xinwei Wang, Chun Wang, Jingyu Chen, Qingtong Wang, Lingling Zhang, Dexiang Xu, Yan Chang and Wei Wei
Cells 2019, 8(12), 1596; https://doi.org/10.3390/cells8121596 - 8 Dec 2019
Cited by 45 | Viewed by 5691
Abstract
Rheumatoid arthritis (RA) is characterized by the massive infiltration of various chronic inflammatory cells in synovia. In synovial fluid of patients with RA, M1 macrophages are dominant among all subtypes of macrophages, the mechanisms of macrophages polarization imbalance in RA has not been [...] Read more.
Rheumatoid arthritis (RA) is characterized by the massive infiltration of various chronic inflammatory cells in synovia. In synovial fluid of patients with RA, M1 macrophages are dominant among all subtypes of macrophages, the mechanisms of macrophages polarization imbalance in RA has not been fully illuminated. The prostaglandin E2 (PGE2) augments M2 polarization in part via the cyclic adenosine monophosphate (cAMP)-cyclic AMP responsive element binding (CREB) signaling. However, previous study found constant stimulus of PGE2 on fibroblast-like synovial cells of adjuvant arthritis rats induced the decrease of cAMP, which is primarily caused by G protein-coupled receptor kinase 2 (GRK2)-induced EP4 over- desensitization. Whether GRK2 mediated-EP4 over-desensitization reduces the level of cAMP and inhibits M2 polarization in RA is unclear. Here we observed M1 macrophages were dominant in peritoneal macrophages (PMs), bone-marrow-derived macrophages (BMMs) and synovial macrophages of collagen-induced arthritis (CIA) mice. PGE2 stimulated M2 polarization via the EP4-cAMP-CREB in normal mice, while failed to promote M2 polarization in the PMs of CIA mice. Further, we found the EP4 over-desensitization stimulated by PGE2 induced abnormal PGE2-cAMP-CREB signaling as well as the imbalance of macrophage polarization. Targeted disruption of GRK2 in Raw264.7 (RAW) through GRK2 siRNA or CRISPR/Cas9 downregulated the M1 macrophage markers, upregulated the M2 macrophage markers and the EP4 membrane localization. The reduced M1/M2 ratio and increased p-CREB expression were observed in BMMs and PMs of GRK2+/− mice. This study highlighted a novel role of GRK2 in regulating macrophages function in RA and provided new idea for precision treatment of RA. Full article
(This article belongs to the Section Cellular Immunology)
Show Figures

Graphical abstract

15 pages, 2995 KB  
Article
Phage Display Analysis of Monoclonal Antibody Binding to Anthrax Toxin Lethal Factor
by Jason M. Goldstein, Joo Lee, Xiaoling Tang, Anne E. Boyer, John R. Barr, Dennis A. Bagarozzi Jr. and Conrad P. Quinn
Toxins 2017, 9(7), 221; https://doi.org/10.3390/toxins9070221 - 13 Jul 2017
Cited by 5 | Viewed by 6872
Abstract
AVR1674 and AVR1675 are monoclonal antibodies (mAbs) that bind with high specificity to anthrax toxin lethal factor (LF) and lethal toxin (LTx). These mAbs have been used as pivotal reagents to develop anthrax toxin detection tests using mass spectrometry. The mAbs were demonstrated [...] Read more.
AVR1674 and AVR1675 are monoclonal antibodies (mAbs) that bind with high specificity to anthrax toxin lethal factor (LF) and lethal toxin (LTx). These mAbs have been used as pivotal reagents to develop anthrax toxin detection tests using mass spectrometry. The mAbs were demonstrated to bind LF with good affinity (KD 10−7–10−9 M) and to enhance LF-mediated cleavage of synthetic peptide substrates in vitro. Sequence analysis indicated that the mAbs shared 100% amino acid identity in their complementarity determining regions (CDR). A phage display library based on a combinatorial library of random heptapeptides fused to the pIII coat protein of M13 phage was enriched and screened to identify peptide sequences with mAb binding properties. Selection and sequence analysis of 18 anti-LF-reactive phage clones identified a 7-residue (P1–P7) AVR1674/1675 consensus target binding sequence of TP1-XP2-K/RP3-DP4-D/EP5-ZP6-X/ZP7 (X = aromatic, Z = non-polar). The phage peptide sequence with highest affinity binding to AVR1674/1675 was identified as T-F-K-D-E-I-V. Synthetic oligopeptides were designed based on the phage sequences and interacted with mAbs with high affinity (KD ~ 10−9 M). Single amino acid substitutions of A, H, or Q in the peptides identified positions P1–P5 as critical residues for mAb-peptide interactions. CLUSTALW alignment of phage sequences with native LF implicated residues 644–650 (sequence T-H-Q-D-E-I-Y) as a putative linear epitope component located within a structural loop (L2) of LF Domain IV. The activation effects of these mAbs contribute to the analytic sensitivity of function-based LF detection assays. Full article
(This article belongs to the Collection Anthrax Toxins)
Show Figures

Figure 1

Back to TopTop