Sign in to use this feature.

Years

Between: -

Subjects

remove_circle_outline
remove_circle_outline
remove_circle_outline
remove_circle_outline
remove_circle_outline
remove_circle_outline
remove_circle_outline
remove_circle_outline
remove_circle_outline

Journals

Article Types

Countries / Regions

Search Results (59)

Search Parameters:
Keywords = Dlk1

Order results
Result details
Results per page
Select all
Export citation of selected articles as:
16 pages, 4101 KB  
Article
Bimodal Genomic Approach Predicting Semaphorin 7A (SEMA7A) as Prognostic Biomarker in Adrenocortical Carcinoma
by Anjali Dhall, Daiki Taniyama, Fathi Elloumi, Augustin Luna, Sudhir Varma, Suresh Kumar, Lauren Escobedo, Yilun Sun, Mirit I. Aladjem, Christophe E. Redon, Nitin Roper, William C. Reinhold, Jaydira Del Rivero and Yves Pommier
Cancers 2025, 17(13), 2078; https://doi.org/10.3390/cancers17132078 - 21 Jun 2025
Viewed by 862
Abstract
Background: Adrenocortical carcinoma (ACC) is a rare and aggressive endocrine malignancy with a high mortality and poor prognosis. To elucidate the genetic underpinnings of ACCs, we have analyzed the transcriptome profiles of ACC tumor samples from patients enrolled in the TCGA and NCI [...] Read more.
Background: Adrenocortical carcinoma (ACC) is a rare and aggressive endocrine malignancy with a high mortality and poor prognosis. To elucidate the genetic underpinnings of ACCs, we have analyzed the transcriptome profiles of ACC tumor samples from patients enrolled in the TCGA and NCI cohorts. Methods: We developed a bimodal approach using Gaussian Mixture Models to identify genes with bimodal distribution in ACC samples. Among the 72 bimodally expressed genes that are used to stratify patients into prognostic groups, we focused on SEMA7A, as it encodes a glycosylphosphatidylinositol-anchored membrane glycoprotein (Semaphorin 7a) regulating integrin-mediated signaling, cell migration and immune responses. Results: Our findings reveal that high expression levels of SEMA7A gene are associated with poor prognosis (hazard ratio = 4.27; p-value < 0.001). In hormone-producing ACCs, SEMA7A expression is elevated and positively correlated with genes driving steroidogenesis, aldosterone and cortisol synthesis, including CYP17A1, CYP11A1, INHA, DLK1, NR5A1 and MC2R. Correlation analyses show that SEMA7A is co-expressed with the integrin-β1, FAK (focal adhesion kinase) and MAPK/ERK (mitogen-activated protein kinase/extracellular signal regulated kinases) signaling pathways. Immunohistochemistry (IHC) staining demonstrates the feasibility of evaluating SEMA7A in ACC tissues and shows a significant correlation between gene expression (RNA-Seq) and protein expression (IHC). Conclusions: These findings suggest SEMA7A as a candidate for further research in ACC biology and a candidate for cancer therapy, as well as a potential prognosis biomarker for ACC patients. Full article
(This article belongs to the Section Cancer Biomarkers)
Show Figures

Figure 1

17 pages, 3273 KB  
Article
A Novel Glycoengineered Humanized Antibody Targeting DLK1 Exhibits Potent Anti-Tumor Activity in DLK1-Expressing Liver Cancer Cell Xenograft Models
by Koji Nakamura, Kota Takahashi, Izumi Sakaguchi, Takumi Satoh, Lingyi Zhang, Hiroyuki Yanai and Yukihito Tsukumo
Int. J. Mol. Sci. 2024, 25(24), 13627; https://doi.org/10.3390/ijms252413627 - 19 Dec 2024
Viewed by 2028
Abstract
Delta-like 1 homolog (DLK1), a non-canonical Notch ligand, is highly expressed in various malignant tumors, especially in hepatocellular carcinoma (HCC). CBA-1205 is an afucosylated humanized antibody against DLK1 with enhanced antibody-dependent cellular cytotoxicity (ADCC). The binding characteristics of CBA-1205 were analyzed by enzyme-linked [...] Read more.
Delta-like 1 homolog (DLK1), a non-canonical Notch ligand, is highly expressed in various malignant tumors, especially in hepatocellular carcinoma (HCC). CBA-1205 is an afucosylated humanized antibody against DLK1 with enhanced antibody-dependent cellular cytotoxicity (ADCC). The binding characteristics of CBA-1205 were analyzed by enzyme-linked immunosorbent assay and fluorescence-activated cell sorting assay. The ADCC activity of CBA-1205 was assessed. The anti-tumor efficacy of CBA-1205 was evaluated in xenograft mouse models, and toxicity and toxicokinetic profiles of CBA-1205 were evaluated in cynomolgus monkeys. CBA-1205 selectively bound to DLK1 among the Notch ligands and only to monkey and human DLK1. The binding epitope was between epidermal growth factor-like domains 1 and 2 of DLK1, which are not involved in any known physiological functions. The ADCC activity of CBA-1205 was confirmed using human peripheral blood mononuclear cells as effector cells. CBA-1205 as a single agent and in combination with lenvatinib demonstrated long-lasting anti-tumor efficacy, including tumor regression, in two liver cancer xenograft models. The toxicity and toxicokinetic profiles of CBA-1205 in cynomolgus monkeys were favorable. These findings suggest that CBA-1205 has the potential to be a useful therapeutic option for drug treatment in HCC. A phase 1 study is ongoing in patients with advanced cancers (jRCT2080225288, NCT06636435). Full article
(This article belongs to the Special Issue New Wave of Cancer Therapeutics: Challenges and Opportunities)
Show Figures

Graphical abstract

19 pages, 3881 KB  
Article
DLK1 Is Associated with Stemness Phenotype in Medullary Thyroid Carcinoma Cell Lines
by Danilo Dias da Silva, Rodrigo Pinheiro Araldi, Mariana Rocha Belizario, Welbert Gomes Rocha, Rui Monteiro de Barros Maciel and Janete Maria Cerutti
Int. J. Mol. Sci. 2024, 25(22), 11924; https://doi.org/10.3390/ijms252211924 - 6 Nov 2024
Viewed by 1574
Abstract
Medullary thyroid carcinoma (MTC) is a rare and aggressive tumor, often requiring systemic treatment in advanced or metastatic stages, where drug resistance presents a significant challenge. Given the role of cancer stem cells (CSCs) in cancer recurrence and drug resistance, we aimed to [...] Read more.
Medullary thyroid carcinoma (MTC) is a rare and aggressive tumor, often requiring systemic treatment in advanced or metastatic stages, where drug resistance presents a significant challenge. Given the role of cancer stem cells (CSCs) in cancer recurrence and drug resistance, we aimed to identify CSC subpopulations within two MTC cell lines harboring pathogenic variants in the two most common MEN2-associated codons. We analyzed 15 stemness-associated markers, along with well-established thyroid stem cell markers (CD133, CD44, and ALDH1), a novel candidate (DLK1), and multidrug resistance proteins (MRP1 and MRP3). The ability to efflux the fluorescent dye Hoechst 3342 and form spheroids, representing CSC behavior, was also assessed. MZ-CRC-1 cells (p.M918T) displayed higher expressions of canonical markers, DLK1, and MRP proteins than TT cells (p.C634W). MZ-CRC-1 cells also formed more spheroids and showed less dye accumulation (p < 0.0001). Finally, we observed that DLK1+ cells (those expressing DLK1) in both cell lines exhibited significantly higher levels of stemness markers compared to DLK1− cells (those lacking DLK1 expression). These findings underscore DLK1’s role in enhancing the stemness phenotype, providing valuable insights into MTC progression and resistance and suggesting potential therapeutic implications. Full article
(This article belongs to the Special Issue State-of-the-Art Molecular Oncology in Brazil, 3rd Edition)
Show Figures

Figure 1

16 pages, 3246 KB  
Article
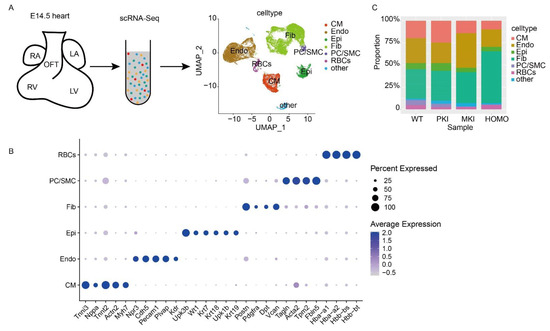
LncRNAs in the Dlk1-Dio3 Domain Are Essential for Mid-Embryonic Heart Development
by Xiangqi Teng, Hongjuan He, Haoran Yu, Ximeijia Zhang, Jie Xing, Jiwei Shen, Chenghao Li, Mengyun Wang, Lan Shao, Ziwen Wang, Haopeng Yang, Yan Zhang and Qiong Wu
Int. J. Mol. Sci. 2024, 25(15), 8184; https://doi.org/10.3390/ijms25158184 - 26 Jul 2024
Cited by 1 | Viewed by 1455
Abstract
The Dlk1-Dio3 domain is important for normal embryonic growth and development. The heart is the earliest developing and functioning organ of the embryo. In this study, we constructed a transcriptional termination model by inserting termination sequences and clarified that the lack of long [...] Read more.
The Dlk1-Dio3 domain is important for normal embryonic growth and development. The heart is the earliest developing and functioning organ of the embryo. In this study, we constructed a transcriptional termination model by inserting termination sequences and clarified that the lack of long non-coding RNA (lncRNA) expression in the Dlk1-Dio3 domain caused the death of maternal insertion mutant (MKI) and homozygous mutant (HOMO) mice starting from E13.5. Parental insertion mutants (PKI) can be born and grow normally. Macroscopically, dying MKI and HOMO embryos showed phenomena such as embryonic edema and reduced heart rate. Hematoxylin and eosin (H.E.) staining showed thinning of the myocardium in MKI and HOMO embryos. In situ hybridization (IHC) and quantitative reverse-transcription polymerase chain reaction (qRT-PCR) showed downregulation of lncGtl2, Rian, and Mirg expression in MKI and HOMO hearts. The results of single-cell RNA sequencing (scRNA-Seq) analysis indicated that the lack of lncRNA expression in the Dlk1-Dio3 domain led to reduced proliferation of epicardial cells and may be an important cause of cardiac dysplasia. In conclusion, this study demonstrates that Dlk1-Dio3 domain lncRNAs play an integral role in ventricular development. Full article
(This article belongs to the Section Molecular Biology)
Show Figures

Figure 1

20 pages, 1447 KB  
Article
Enhancing Bilingual/ESL Teachers’ STEM Instruction with Targeted Content and Disciplinary Literacy Professional Development: A Study on Knowledge and Practice Outcomes
by Zenaida Aguirre-Muñoz, Magdalena Pando and Chen Liu
Educ. Sci. 2024, 14(7), 745; https://doi.org/10.3390/educsci14070745 - 7 Jul 2024
Cited by 6 | Viewed by 4433
Abstract
Background: The increasing presence of English learners (ELs) in U.S. schools underscores the need for effective instructional strategies tailored to their diverse needs, especially in STEM subjects. Previous research primarily focused on self-reported teacher knowledge and specific curricular programs, often neglecting the integration [...] Read more.
Background: The increasing presence of English learners (ELs) in U.S. schools underscores the need for effective instructional strategies tailored to their diverse needs, especially in STEM subjects. Previous research primarily focused on self-reported teacher knowledge and specific curricular programs, often neglecting the integration of content and language knowledge. The study aimed to evaluate the impact of a professional development (PD) program aligned with a previously reported teacher training knowledge framework aimed at improving bilingual/ESL teachers’ subject matter knowledge (SMK), pedagogical knowledge (PK), and disciplinary literacy knowledge (DLK). Methods: This study employed a quasi-experimental design involving 30 teachers in three cohorts, each experiencing different levels of subject matter and disciplinary literacy knowledge. The program was assessed over four time points using multiple-choice tests on math and science knowledge and an instructional strategy rubric to evaluate teaching quality. Results: Significant improvements were observed in both content knowledge and instructional quality across all cohorts, with the greatest gains in cohorts that started the PD with a focus on SMK. Teachers’ understanding of disciplinary literacy and its integration with subject matter knowledge significantly enhanced their teaching effectiveness. Conclusions: The findings suggest that structured PD programs that integrate disciplinary literacy with content knowledge effectively enhance teacher professional knowledge and classroom practices. Starting PD with a strong focus on content knowledge prepares teachers to better apply disciplinary literacy strategies, thereby supporting more effective instruction for ELs. Implications: This study highlights the importance of considering the sequence of professional learning and the integration of content and disciplinary literacy strategies in PD programs. Future PD efforts should focus on these elements to maximize the impact on teacher development and student outcomes in bilingual/ESL settings. Full article
Show Figures

Figure 1

13 pages, 2526 KB  
Article
Epigenetic Regulation of DLK1-DIO3 Region in Thyroid Carcinoma
by Letícia F. Alves, Isabelle N. da Silva, Diego C. de Mello, Cesar S. Fuziwara, Sonia Guil, Manel Esteller and Murilo V. Geraldo
Cells 2024, 13(12), 1001; https://doi.org/10.3390/cells13121001 - 8 Jun 2024
Cited by 4 | Viewed by 2462
Abstract
Non-coding RNAs (ncRNAs) have emerged as pivotal regulators in cellular biology, dispelling their former perception as ‘junk transcripts’. Notably, the DLK1-DIO3 region harbors numerous ncRNAs, including long non-coding RNAs (lncRNAs) and over 50 microRNA genes. While papillary thyroid cancer showcases a pervasive decrease [...] Read more.
Non-coding RNAs (ncRNAs) have emerged as pivotal regulators in cellular biology, dispelling their former perception as ‘junk transcripts’. Notably, the DLK1-DIO3 region harbors numerous ncRNAs, including long non-coding RNAs (lncRNAs) and over 50 microRNA genes. While papillary thyroid cancer showcases a pervasive decrease in DLK1-DIO3-derived ncRNA expression, the precise mechanisms driving this alteration remain elusive. We hypothesized that epigenetic alterations underlie shifts in ncRNA expression during thyroid cancer initiation and progression. This study aimed to elucidate the epigenetic mechanisms governing DLK1-DIO3 region expression in this malignancy. We have combined the analysis of DNA methylation by bisulfite sequencing together with that of histone modifications through ChIP-qPCR to gain insights into the epigenetic contribution to thyroid cancer in cell lines representing malignancies with different genetic backgrounds. Our findings characterize the region’s epigenetic signature in thyroid cancer, uncovering distinctive DNA methylation patterns, particularly within CpG islands on the lncRNA MEG3-DMR, which potentially account for its downregulation in tumors. Pharmacological intervention targeting DNA methylation combined with histone deacetylation restored ncRNA expression. These results contribute to the understanding of the epigenetic mechanisms controlling the DLK1-DIO3 region in thyroid cancer, highlighting the combined role of DNA methylation and histone marks in regulating the locus’ expression. Full article
(This article belongs to the Section Cellular Pathology)
Show Figures

Figure 1

20 pages, 4405 KB  
Article
microRNA and the Post-Transcriptional Response to Oxidative Stress during Neuronal Differentiation: Implications for Neurodevelopmental and Psychiatric Disorders
by Behnaz Khavari, Michelle M. Barnett, Ebrahim Mahmoudi, Michael P. Geaghan, Adam Graham and Murray J. Cairns
Life 2024, 14(5), 562; https://doi.org/10.3390/life14050562 - 26 Apr 2024
Cited by 1 | Viewed by 2227
Abstract
Oxidative stress is one of the most important environmental exposures associated with psychiatric disorders, but the underlying molecular mechanisms remain to be elucidated. In a previous study, we observed a substantial alteration of the gene expression landscape in neuron-like cells that were differentiated [...] Read more.
Oxidative stress is one of the most important environmental exposures associated with psychiatric disorders, but the underlying molecular mechanisms remain to be elucidated. In a previous study, we observed a substantial alteration of the gene expression landscape in neuron-like cells that were differentiated from SH-SY5Y cells after or during exposure to oxidative stress, with a subset of dysregulated genes being enriched for neurodevelopmental processes. To further explore the regulatory mechanisms that might account for such profound perturbations, we have now applied small RNA-sequencing to investigate changes in the expression of miRNAs. These molecules are known to play crucial roles in brain development and response to stress through their capacity to suppress gene expression and influence complex biological networks. Through these analyses, we observed more than a hundred differentially expressed miRNAs, including 80 previously reported to be dysregulated in psychiatric disorders. The seven most influential miRNAs associated with pre-treatment exposure, including miR-138-5p, miR-96-5p, miR-34c-5p, miR-1287-5p, miR-497-5p, miR-195-5p, and miR-16-5p, supported by at least 10 negatively correlated mRNA connections, formed hubs in the interaction network with 134 genes enriched with neurobiological function, whereas in the co-treatment condition, miRNA-mRNA interaction pairs were enriched in cardiovascular and immunity-related disease ontologies. Interestingly, 12 differentially expressed miRNAs originated from the DLK1-DIO3 location, which encodes a schizophrenia-associated miRNA signature. Collectively, our findings suggest that early exposure to oxidative stress, before and during prenatal neuronal differentiation, might increase the risk of mental illnesses in adulthood by disturbing the expression of miRNAs that regulate neurodevelopmentally significant genes and networks. Full article
(This article belongs to the Section Genetics and Genomics)
Show Figures

Figure 1

18 pages, 1508 KB  
Review
Regulation of the Activity of the Dual Leucine Zipper Kinase by Distinct Mechanisms
by Kyra-Alexandra Köster, Marten Dethlefs, Jorge Duque Escobar and Elke Oetjen
Cells 2024, 13(4), 333; https://doi.org/10.3390/cells13040333 - 11 Feb 2024
Cited by 3 | Viewed by 3093
Abstract
The dual leucine zipper kinase (DLK) alias mitogen-activated protein 3 kinase 12 (MAP3K12) has gained much attention in recent years. DLK belongs to the mixed lineage kinases, characterized by homology to serine/threonine and tyrosine kinase, but exerts serine/threonine kinase activity. DLK has been [...] Read more.
The dual leucine zipper kinase (DLK) alias mitogen-activated protein 3 kinase 12 (MAP3K12) has gained much attention in recent years. DLK belongs to the mixed lineage kinases, characterized by homology to serine/threonine and tyrosine kinase, but exerts serine/threonine kinase activity. DLK has been implicated in many diseases, including several neurodegenerative diseases, glaucoma, and diabetes mellitus. As a MAP3K, it is generally assumed that DLK becomes phosphorylated and activated by upstream signals and phosphorylates and activates itself, the downstream serine/threonine MAP2K, and, ultimately, MAPK. In addition, other mechanisms such as protein–protein interactions, proteasomal degradation, dephosphorylation by various phosphatases, palmitoylation, and subcellular localization have been shown to be involved in the regulation of DLK activity or its fine-tuning. In the present review, the diverse mechanisms regulating DLK activity will be summarized to provide better insights into DLK action and, possibly, new targets to modulate DLK function. Full article
(This article belongs to the Section Cell Signaling)
Show Figures

Figure 1

16 pages, 9016 KB  
Article
Effects of Adipose Tissue-Specific Knockout of Delta-like Non-Canonical Notch Ligand 1 on Lipid Metabolism in Mice
by Xin Lu, Xibi Fang, Jiaqi Mi, Yue Liu, Ruimin Liu, Guanghui Li, Yue Li and Runjun Yang
Int. J. Mol. Sci. 2024, 25(1), 132; https://doi.org/10.3390/ijms25010132 - 21 Dec 2023
Cited by 3 | Viewed by 2836
Abstract
Delta-like non-canonical Notch ligand 1 (DLK1), which inhibits the differentiation of precursor adipocytes, is a recognized marker gene for precursor adipocytes. Lipids play a crucial role in energy storage and metabolism as a vital determinant of beef quality. In this study, [...] Read more.
Delta-like non-canonical Notch ligand 1 (DLK1), which inhibits the differentiation of precursor adipocytes, is a recognized marker gene for precursor adipocytes. Lipids play a crucial role in energy storage and metabolism as a vital determinant of beef quality. In this study, we investigated the mechanism of the DLK1 gene in lipid metabolism by constructing adipose tissue-specific knockout mice. We examined some phenotypic traits, including body weight, liver coefficient, fat index, the content of triglyceride (TG) and cholesterol (CHOL) in abdominal white adipose tissue (WAT) and blood. Subsequently, the fatty acid content and genes related to lipid metabolism expression were detected in DLK1−/− and wild-type mice via GC-MS/MS analysis and quantitative real-time PCR (qRT-PCR), respectively. The results illustrated that DLK1−/− mice exhibited significant abdominal fat deposition compared to wild-type mice. HE staining and immunohistochemistry (IHC) results showed that the white adipocytes of DLK1−/− mice were larger, and the protein expression level of DLK1−/− was significantly lower. Regarding the blood biochemical parameters of female mice, DLK1−/− mice had a strikingly higher triglyceride content (p < 0.001). The fatty acid content in DLK1−/− mice was generally reduced. There was a significant reduction in the expression levels of the majority of genes that play a crucial role in lipid metabolism. This study reveals the molecular regulatory mechanism of fat metabolism in mice and provides a molecular basis and reference for the future application of the DLK1 gene in the breeding of beef cattle with an excellent meat quality traits. It also provides a molecular basis for unravelling the complex and subtle relationship between adipose tissue and health. Full article
(This article belongs to the Special Issue Adipose Tissue in Human Health and Disease)
Show Figures

Figure 1

20 pages, 11239 KB  
Article
miR-410 Is a Key Regulator of Epithelial-to-Mesenchymal Transition with Biphasic Role in Prostate Cancer
by Diana M. Asante, Amritha Sreekumar, Sandip Nathani, Tae Jin Lee, Ashok Sharma, Nikhil Patel, Matthew N. Simmons and Sharanjot Saini
Cancers 2024, 16(1), 48; https://doi.org/10.3390/cancers16010048 - 21 Dec 2023
Cited by 2 | Viewed by 1922
Abstract
The molecular basis of prostate cancer (PCa) progression from the primary disease to metastatic castration-resistant prostate cancer (CRPC) followed by therapy-induced neuroendocrine prostate cancer is not fully understood. In this study, we elucidate the role of miR-410, a little-studied microRNA located on chromosome [...] Read more.
The molecular basis of prostate cancer (PCa) progression from the primary disease to metastatic castration-resistant prostate cancer (CRPC) followed by therapy-induced neuroendocrine prostate cancer is not fully understood. In this study, we elucidate the role of miR-410, a little-studied microRNA located on chromosome 14q32.31 within the DLK1-DIO3 cluster, in PCa. miR-410 expression analyses in primary and metastatic PCa tissues and cell lines show that its levels are decreased in initial stages and increased in advanced PCa. Functional studies were performed in a series of PCa cell lines. In LNCaP cells, miR-410 overexpression led to decreases in cellular viability, proliferation, invasiveness, and migration. On the other hand, miR-410 overexpression in PC3 and C42B cells led to increased viability, proliferation, and invasiveness. Our data suggest that miR-410 represses epithelial-to-mesenchymal transition (EMT) in LNCaP cells by directly repressing SNAIL. However, it promotes EMT and upregulates PI3K/Akt signaling in PC3 and C42B cells. In vivo studies with PC3 xenografts support an oncogenic role of miR-410. These data suggest that miR-410 acts as a tumor suppressor in the initial stages of PCa and play an oncogenic role in advanced PCa. Our findings have important implications in understanding the molecular basis of PCa progression with potential translational implications. Full article
(This article belongs to the Collection miRNAs: New Insights in Tumor Biology)
Show Figures

Figure 1

13 pages, 4380 KB  
Article
Meg8-DMR as the Secondary Regulatory Region Regulates the Expression of MicroRNAs While It Does Not Affect Embryonic Development in Mice
by Liang Zhang, Zhengbin Han, Hongjuan He, Ximeijia Zhang, Mengyan Zhang, Boran Li and Qiong Wu
Genes 2023, 14(6), 1264; https://doi.org/10.3390/genes14061264 - 14 Jun 2023
Cited by 4 | Viewed by 2076
Abstract
Meg8-DMR is the first maternal methylated DMR to be discovered in the imprinted Dlk1-Dio3 domain. The deletion of Meg8-DMR enhances the migration and invasion of MLTC-1 depending on the CTCF binding sites. However, the biological function of Meg8-DMR during mouse [...] Read more.
Meg8-DMR is the first maternal methylated DMR to be discovered in the imprinted Dlk1-Dio3 domain. The deletion of Meg8-DMR enhances the migration and invasion of MLTC-1 depending on the CTCF binding sites. However, the biological function of Meg8-DMR during mouse development remains unknown. In this study, a CRISPR/Cas9 system was used to generate 434 bp genomic deletions of Meg8-DMR in mice. High-throughput and bioinformatics profiling revealed that Meg8-DMR is involved in the regulation of microRNA: when the deletion was inherited from the mother (Mat-KO), the expression of microRNA was unchanged. However, when the deletion occurred from the father (Pat-KO) and homozygous (Homo-KO), the expression was upregulated. Then, differentially expressed microRNAs (DEGs) were identified between WT with Pat-KO, Mat-KO, and Homo-KO, respectively. Subsequently, these DEGs were subjected to the Kyoto Encyclopedia of Genes and Genomes (KEGG) pathway and Gene Ontology (GO) term enrichment analysis to explore the functional roles of these genes. In total, 502, 128, and 165 DEGs were determined. GO analysis showed that these DEGs were mainly enriched in axonogenesis in Pat-KO and Home-KO, while forebrain development was enriched in Mat-KO. Finally, the methylation levels of IG-DMR, Gtl2-DMR, and Meg8-DMR, and the imprinting status of Dlk1, Gtl2, and Rian were not affected. These findings suggest that Meg8-DMR, as a secondary regulatory region, could regulate the expression of microRNAs while not affecting the normal embryonic development of mice. Full article
(This article belongs to the Section Animal Genetics and Genomics)
Show Figures

Figure 1

13 pages, 2134 KB  
Article
Identification of Runs of Homozygosity Islands and Functional Variants in Wenchang Chicken
by Shuaishuai Tian, Wendan Tang, Ziqi Zhong, Ziyi Wang, Xinfeng Xie, Hong Liu, Fuwen Chen, Jiaxin Liu, Yuxin Han, Yao Qin, Zhen Tan and Qian Xiao
Animals 2023, 13(10), 1645; https://doi.org/10.3390/ani13101645 - 15 May 2023
Cited by 14 | Viewed by 2708
Abstract
Wenchang chickens, a native breed in the Hainan province of China, are famous for their meat quality and adaptability to tropical conditions. For effective management and conservation, in the present study, we systematically investigated the characteristics of genetic variations and runs of homozygosity [...] Read more.
Wenchang chickens, a native breed in the Hainan province of China, are famous for their meat quality and adaptability to tropical conditions. For effective management and conservation, in the present study, we systematically investigated the characteristics of genetic variations and runs of homozygosity (ROH) along the genome using re-sequenced whole-genome sequencing data from 235 Wenchang chickens. A total of 16,511,769 single nucleotide polymorphisms (SNPs) and 53,506 ROH segments were identified in all individuals, and the ROH of Wenchang chicken were mainly composed of short segments (0–1 megabases (Mb)). On average, 5.664% of the genome was located in ROH segments across the Wenchang chicken samples. According to several parameters, the genetic diversity of the Wenchang chicken was relatively high. The average inbreeding coefficient of Wenchang chickens based on FHOM, FGRM, and FROH was 0.060 ± 0.014, 0.561 ± 0.020, and 0.0566 ± 0.01, respectively. A total of 19 ROH islands containing 393 genes were detected on 9 different autosomes. Some of these genes were putatively associated with growth performance (AMY1a), stress resistance (THEMIS2, PIK3C2B), meat traits (MBTPS1, DLK1, and EPS8L2), and fat deposition (LANCL2, PPARγ). These findings provide a better understanding of the degree of inbreeding in Wenchang chickens and the hereditary basis of the characteristics shaped under selection. These results are valuable for the future breeding, conservation, and utilization of Wenchang and other chicken breeds. Full article
(This article belongs to the Special Issue Genetics and Breeding Advances in Poultry Health and Production)
Show Figures

Figure 1

15 pages, 2999 KB  
Article
Inflammatory Response and Exosome Biogenesis of Choroid Plexus Organoids Derived from Human Pluripotent Stem Cells
by Laureana Muok, Chang Liu, Xingchi Chen, Colin Esmonde, Peggy Arthur, Xueju Wang, Mandip Singh, Tristan Driscoll and Yan Li
Int. J. Mol. Sci. 2023, 24(8), 7660; https://doi.org/10.3390/ijms24087660 - 21 Apr 2023
Cited by 7 | Viewed by 5106
Abstract
The choroid plexus (ChP) is a complex structure in the human brain that is responsible for the secretion of cerebrospinal fluid (CSF) and forming the blood–CSF barrier (B-CSF-B). Human-induced pluripotent stem cells (hiPSCs) have shown promising results in the formation of brain organoids [...] Read more.
The choroid plexus (ChP) is a complex structure in the human brain that is responsible for the secretion of cerebrospinal fluid (CSF) and forming the blood–CSF barrier (B-CSF-B). Human-induced pluripotent stem cells (hiPSCs) have shown promising results in the formation of brain organoids in vitro; however, very few studies to date have generated ChP organoids. In particular, no study has assessed the inflammatory response and the extracellular vesicle (EV) biogenesis of hiPSC-derived ChP organoids. In this study, the impacts of Wnt signaling on the inflammatory response and EV biogenesis of ChP organoids derived from hiPSCs was investigated. During days 10–15, bone morphogenetic protein 4 was added along with (+/−) CHIR99021 (CHIR, a small molecule GSK-3β inhibitor that acts as a Wnt agonist). At day 30, the ChP organoids were characterized by immunocytochemistry and flow cytometry for TTR (~72%) and CLIC6 (~20%) expression. Compared to the −CHIR group, the +CHIR group showed an upregulation of 6 out of 10 tested ChP genes, including CLIC6 (2-fold), PLEC (4-fold), PLTP (2–4-fold), DCN (~7-fold), DLK1 (2–4-fold), and AQP1 (1.4-fold), and a downregulation of TTR (0.1-fold), IGFBP7 (0.8-fold), MSX1 (0.4-fold), and LUM (0.2–0.4-fold). When exposed to amyloid beta 42 oligomers, the +CHIR group had a more sensitive response as evidenced by the upregulation of inflammation-related genes such as TNFα, IL-6, and MMP2/9 when compared to the −CHIR group. Developmentally, the EV biogenesis markers of ChP organoids showed an increase over time from day 19 to day 38. This study is significant in that it provides a model of the human B-CSF-B and ChP tissue for the purpose of drug screening and designing drug delivery systems to treat neurological disorders such as Alzheimer’s disease and ischemic stroke. Full article
(This article belongs to the Special Issue The Link between Stem Cells and Nervous System)
Show Figures

Graphical abstract

14 pages, 541 KB  
Systematic Review
The Role of SNPs in the Pathogenesis of Idiopathic Central Precocious Puberty in Girls
by Konstantina Toutoudaki, George Paltoglou, Dimitrios T. Papadimitriou, Anna Eleftheriades, Ermioni Tsarna and Panagiotis Christopoulos
Children 2023, 10(3), 450; https://doi.org/10.3390/children10030450 - 25 Feb 2023
Cited by 2 | Viewed by 2579
Abstract
The initiation of puberty is a crucial timepoint of development, with its disruptions being associated with multiple physical and psychological complications. Idiopathic Central Precocious Puberty (iCPP) has been correlated with Single-Nucleotide Polymorphisms (SNPs) of certain genes that are implicated in various steps of [...] Read more.
The initiation of puberty is a crucial timepoint of development, with its disruptions being associated with multiple physical and psychological complications. Idiopathic Central Precocious Puberty (iCPP) has been correlated with Single-Nucleotide Polymorphisms (SNPs) of certain genes that are implicated in various steps of the process of pubertal onset. The aim of this review was to gather current knowledge on SNPs of genes associated with iCPP. We searched articles published on the PubMed, EMBASE and Google Scholar platforms and gathered current literature. KISS1, KISS1R, PLCB1, PRKCA, ITPR1, MKRN3, HPG axis genes, NPVF/NPFFR1, DLK1, KCNK9Q, LIN28B, PROK2R, IGF-1, IGF2, IGF-1R, IGF-2R, IGFBP-3, insulin, IRS-1, LEP/LEPR, PPARγ2, TAC3, TACR3, Estrogen receptors, CYP3A4 and CYP19A1 were studied for implication in the development of precocious puberty. SNPs discovered in genes KISS1, KISS1R, PLCB1, MKRN3, NPVF, LIN28B, PROK2R, IRS-1 TAC3, and CYP3A4 were significantly correlated with CPP, triggering or protecting from CPP. Haplotype (TTTA)13 in CYP19A1 was a significant contributor to CPP. Further investigation of the mechanisms implicated in the pathogenesis of CPP is required to broaden the understanding of these genes’ roles in CPP and possibly initiate targeted therapies. Full article
(This article belongs to the Special Issue Developmental and Behavioral Pediatrics - Volume II)
Show Figures

Figure 1

13 pages, 3581 KB  
Article
Identification and Quantification of Proliferating Cells in Skeletal Muscle of Glutamine Supplemented Low- and Normal-Birth-Weight Piglets
by Elke Albrecht, Yaolu Zhao, Quentin L. Sciascia, Cornelia C. Metges and Steffen Maak
Cells 2023, 12(4), 580; https://doi.org/10.3390/cells12040580 - 11 Feb 2023
Viewed by 2305
Abstract
One way to improve the growth of low-birth-weight (LBW) piglets can be stimulation of the cellular development of muscle by optimized amino acid supply. In the current study, it was investigated how glutamine (Gln) supplementation affects muscle tissue of LBW and normal-birth-weight (NBW) [...] Read more.
One way to improve the growth of low-birth-weight (LBW) piglets can be stimulation of the cellular development of muscle by optimized amino acid supply. In the current study, it was investigated how glutamine (Gln) supplementation affects muscle tissue of LBW and normal-birth-weight (NBW) piglets. Longissimus and semitendinosus muscles of 96 male piglets, which were supplemented with 1 g Gln/kg body weight or alanine, were collected at slaughter on day 5 or 26 post natum (dpn), one hour after injection with Bromodeoxyuridine (BrdU, 12 mg/kg). Immunohistochemistry was applied to detect proliferating, BrdU-positive cells in muscle cross-sections. Serial stainings with cell type specific antibodies enabled detection and subsequent quantification of proliferating satellite cells and identification of further proliferating cell types, e.g., preadipocytes and immune cells. The results indicated that satellite cells and macrophages comprise the largest fractions of proliferating cells in skeletal muscle of piglets early after birth. The Gln supplementation somewhat stimulated satellite cells. We observed differences between the two muscles, but no influence of the piglets’ birth weight was observed. Thus, Gln supplements may not be considered as effective treatment in piglets with low birth weight for improvement of muscle growth. Full article
Show Figures

Figure 1

Back to TopTop