Sign in to use this feature.

Years

Between: -

Subjects

remove_circle_outline
remove_circle_outline
remove_circle_outline
remove_circle_outline

Journals

Article Types

Countries / Regions

Search Results (16)

Search Parameters:
Keywords = Dioscorea zingiberensis

Order results
Result details
Results per page
Select all
Export citation of selected articles as:
20 pages, 6425 KB  
Article
An HD-ZIP I Transcription Factor DZHDZ32 Upregulates Diosgenin Biosynthesis in Dioscorea zingiberensis
by Huan Yang, Yi Li, Zixuan Hu and Jiaru Li
Int. J. Mol. Sci. 2025, 26(9), 4185; https://doi.org/10.3390/ijms26094185 - 28 Apr 2025
Cited by 3 | Viewed by 1173
Abstract
Diosgenin, a crucial precursor for steroidal drug production, has poorly understood regulatory pathways. Diosgenin is the primary active component of Dioscorea zingiberensis. Notably, D. zingiberensis also possesses the highest diosgenin content among Dioscorea species, reaching up to 16.15% of dry weight. This [...] Read more.
Diosgenin, a crucial precursor for steroidal drug production, has poorly understood regulatory pathways. Diosgenin is the primary active component of Dioscorea zingiberensis. Notably, D. zingiberensis also possesses the highest diosgenin content among Dioscorea species, reaching up to 16.15% of dry weight. This study identified DZHDZ32 as a potential regulator of diosgenin biosynthesis in D. zingiberensis through transient overexpression. To validate its function, we developed an optimized genetic transformation method for D. zingiberensis and generated two DZHDZ32-overexpressing lines. The DZHDZ32 transcription factor belongs to the HD-ZIP I subfamily and is localized to the nucleus. Notably, overexpression of DZHDZ32 resulted in a significant increase in its transcript levels in leaves (264.59- and 666.93-fold), leading to elevated levels of diosgenin and its biosynthetic intermediates, including cholesterol and β-sitosterol. Specifically, diosgenin content increased by 41.68% and 68.07%, cholesterol by 10.29% and 16.03%, and β-sitosterol by 12.33% and 19.49% in leaves compared to wild-type plants. Yeast one-hybrid and dual-luciferase assays demonstrated that DZHDZ32 directly binds to the promoters of ACAT and GPPS1, consistent with the significant upregulation of ACAT and GPPS1 expression (3.69- and 4.87-fold and 4.75- and 6.53-fold, respectively) in the overexpressing lines. This study established an optimized genetic transformation method for D. zingiberensis and identified DZHDZ32 as a key regulator of diosgenin biosynthesis. The discovery of DZHDZ32 has significant implications for enhancing diosgenin production and advancing steroidal drug development. Full article
(This article belongs to the Section Molecular Plant Sciences)
Show Figures

Figure 1

16 pages, 5340 KB  
Article
Screening and Selection of a New Medium and Culture Conditions for Diosgenin Production via Microbial Biocatalysis of SYt1
by Shiyao Han, Yiyu Zhao, Fangyuan Mou, Zhen Yang, Ningxiao Li, Mengqi Cheng, Heshaungyi Xie, Baofu Qin and Young Tang
Bioengineering 2024, 11(11), 1098; https://doi.org/10.3390/bioengineering11111098 - 31 Oct 2024
Cited by 1 | Viewed by 2324
Abstract
Diosgenin (DSG) is a phytosterol saponin mainly found in Dioscorea zingiberensis C.H. Wright. It has shown promising results in treating various diseases such as cancer, diabetes, arthritis, asthma, and cardiovascular diseases. Diosgenin is also an important medicinal chemical for synthesizing various steroid medicines. [...] Read more.
Diosgenin (DSG) is a phytosterol saponin mainly found in Dioscorea zingiberensis C.H. Wright. It has shown promising results in treating various diseases such as cancer, diabetes, arthritis, asthma, and cardiovascular diseases. Diosgenin is also an important medicinal chemical for synthesizing various steroid medicines. The production of diosgenin by acid hydrolysis generates a large amount of wastewater, leading to severe environmental pollution. However, producing diosgenin through microbial fermentation can effectively reduce environmental pollution. Numerous studies have demonstrated that various microorganisms can produce diosgenin via solid-state fermentation. Nevertheless, due to the complexity, high maintenance costs, uneven heat production, and other characteristics of solid-state fermentation, it is not commonly used in the industrial production of diosgenin. In contrast, liquid fermentation offers advantages such as simple operation, easy maintenance, and stable fermentation, making it more suitable for the industrial production of diosgenin. However, few studies have focused on producing diosgenin using liquid fermentation. In this study, endophytic Bacillus licheniformis SYt1 was used to produce diosgenin via liquid fermentation, with Dioscorea tuber powder as a substrate. Soxhlet extraction and silica gel column chromatography were employed to identify the diosgenin from the liquid fermentation products. Suitable fermentation conditions were screened and identified. The environmental variables that significantly affect the diosgenin yield were determined by the Plackett–Burman design (P-BD) with eight factors. The three factors (peptone, yeast extract powder and inorganic salt) with the greatest influence on the diosgenin yield were selected and further optimized using a response surface methodology (RSM). The final culture conditions were determined to be 35.79 g/L of peptone, 14.56 g/L of yeast extract powder, and 1.44 g/L of inorganic salt. The yield of diosgenin under these conditions was 132.57 mg/L, which was 1.8 times greater than the yield under pre-optimization conditions. This effective, clean, and promising liquid fermentation method possesses the potential to replace the traditional acid hydrolysis method for the industrial production of diosgenin. Full article
(This article belongs to the Special Issue 10th Anniversary of Bioengineering: Biochemical Engineering)
Show Figures

Graphical abstract

19 pages, 2944 KB  
Article
The Isolation, Identification and Immobilization Method of Three Novel Enzymes with Diosgenin-Producing Activity Derived from an Aspergillus flavus
by Shirong Feng, Lintao Pan, Quanshun Li, Yi Zhang, Fangyuan Mou, Zhao Liu, Yuanyuan Zhang, Longfei Duan, Baofu Qin and Zhongqiu Hu
Int. J. Mol. Sci. 2023, 24(24), 17611; https://doi.org/10.3390/ijms242417611 - 18 Dec 2023
Cited by 3 | Viewed by 2307
Abstract
Diosgenin is an important raw material used in the synthesis of steroid drugs, and it is widely used in the pharmaceutical industry. The traditional method of producing diosgenin is through using raw materials provided via the plant Dioscorea zingiberensis C. H. Wright ( [...] Read more.
Diosgenin is an important raw material used in the synthesis of steroid drugs, and it is widely used in the pharmaceutical industry. The traditional method of producing diosgenin is through using raw materials provided via the plant Dioscorea zingiberensis C. H. Wright (DZW), which is subsequently industrially hydrolyzed using a high quantity of hydrochloric and sulfuric acids at temperatures ranging from 70 °C to 175 °C. This process results in a significant amount of unmanageable wastewater, creates issues of severe environmental pollution and consumes high quantities of energy. As an alternative, the enzymolysis of DZW to produce diosgenin is an environmentally and friendly method with wide-ranging prospects for its application. However, there are still only a few enzymes that are suitable for production on an industrial scale. In this study, three new key enzymes, E1, E2, and E3, with a high conversion stability of diosgenin, were isolated and identified using an enzyme-linked-substrate autography strategy. HPLC-MS/MS identification showed that E1, a 134.45 kDa protein with 1019 amino acids (AAs), is a zinc-dependent protein similar to the M16 family. E2, a 97.89 kDa protein with 910 AAs, is a type of endo-β-1,3-glucanase. E3, a 51.6 kDa protein with 476 AAs, is a type of Xaa-Pro aminopeptidase. In addition, the method to immobilize these proteins was optimized, and stability was achieved. The results show that the optimal immobilization parameters are 3.5% sodium alginate, 3.45% calcium chloride concentration, 1.4 h fixed time, and pH 8.8; and the recovery rate of enzyme activity can reach 43.98%. A level of 70.3% relative enzyme activity can be obtained after employing six cycles of the optimized technology. Compared with free enzymes, immobilized enzymes have improved stability, acid and alkaline resistance and reusability, which are conducive to large-scale industrial production. Full article
(This article belongs to the Section Molecular Biology)
Show Figures

Figure 1

13 pages, 2249 KB  
Article
The Functional Characterization of DzCYP72A12-4 Related to Diosgenin Biosynthesis and Drought Adaptability in Dioscorea zingiberensis
by Weipeng Wang, Lixiu Hou, Song Li and Jiaru Li
Int. J. Mol. Sci. 2023, 24(9), 8430; https://doi.org/10.3390/ijms24098430 - 8 May 2023
Cited by 8 | Viewed by 3014
Abstract
Dioscorea zingiberensis is a perennial herb famous for the production of diosgenin, which is a valuable initial material for the industrial synthesis of steroid drugs. Sterol C26-hydroxylases, such as TfCYP72A616 and PpCYP72A613, play an important role in the diosgenin biosynthesis pathway. [...] Read more.
Dioscorea zingiberensis is a perennial herb famous for the production of diosgenin, which is a valuable initial material for the industrial synthesis of steroid drugs. Sterol C26-hydroxylases, such as TfCYP72A616 and PpCYP72A613, play an important role in the diosgenin biosynthesis pathway. In the present study, a novel gene, DzCYP72A12-4, was identified as C26-hydroxylase and was found to be involved in diosgenin biosynthesis, for the first time in D. zingiberensis, using comprehensive methods. Then, the diosgenin heterogenous biosynthesis pathway starting from cholesterol was created in stable transgenic tobacco (Nicotiana tabacum L.) harboring DzCYP90B71(QPZ88854), DzCYP90G6(QPZ88855) and DzCYP72A12-4. Meanwhile, diosgenin was detected in the transgenic tobacco using an ultra-performance liquid chromatography system (Vanquish UPLC 689, Thermo Fisher Scientific, Bremen, Germany) tandem MS (Q Exactive Hybrid Quadrupole-Orbitrap Mass Spectrometer, Thermo Fisher Scientific, Bremen, Germany). Further RT-qPCR analysis showed that DzCYP72A12-4 was highly expressed in both rhizomes and leaves and was upregulated under 15% polyethylene glycol (PEG) treatment, indicating that DzCYP72A12-4 may be related to drought resistance. In addition, the germination rate of the diosgenin-producing tobacco seeds was higher than that of the negative controls under 15% PEG pressure. In addition, the concentration of malonaldehyde (MDA) was lower in the diosgenin-producing tobacco seedlings than those of the control, indicating higher drought adaptability. The results of this study provide valuable information for further research on diosgenin biosynthesis in D. zingiberensis and its functions related to drought adaptability. Full article
Show Figures

Figure 1

16 pages, 6738 KB  
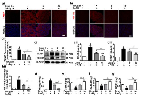
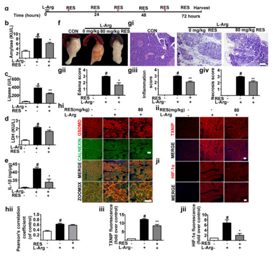
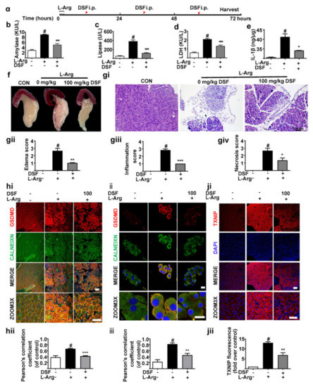
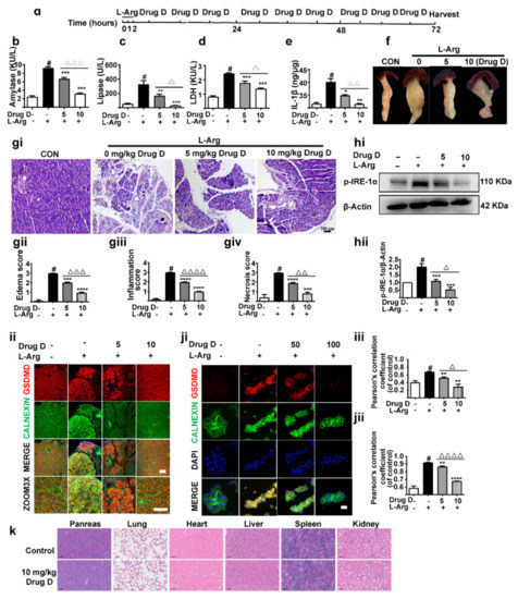
Article
Drug D, a Diosgenin Derive, Inhibits L-Arginine-Induced Acute Pancreatitis through Meditating GSDMD in the Endoplasmic Reticulum via the TXNIP/HIF-1α Pathway
by Cuicui Zhang, Hai Niu, Chengyu Wan, Xiuxian Yu, Guang Xin, Yuda Zhu, Zeliang Wei, Fan Li, Yilan Wang, Kun Zhang, Shiyi Li, Yuman Dong, Yangying Li and Wen Huang
Nutrients 2022, 14(13), 2591; https://doi.org/10.3390/nu14132591 - 22 Jun 2022
Cited by 19 | Viewed by 3891
Abstract
Acute pancreatitis (AP) is one of the most common causes of hospitalization for gastrointestinal diseases, with high morbidity and mortality. Endoplasmic reticulum stress (ERS) and Gasdermin D (GSDMD) mediate AP, but little is known about their mutual influence on AP. Diosgenin has excellent [...] Read more.
Acute pancreatitis (AP) is one of the most common causes of hospitalization for gastrointestinal diseases, with high morbidity and mortality. Endoplasmic reticulum stress (ERS) and Gasdermin D (GSDMD) mediate AP, but little is known about their mutual influence on AP. Diosgenin has excellent anti-inflammatory and antioxidant effects. This study investigated whether Diosgenin derivative D (Drug D) inhibits L-arginine-induced acute pancreatitis through meditating GSDMD in the endoplasmic reticulum (ER). Our studies were conducted in a mouse model of L-arginine-induced AP as well as in an in vitro model on mouse pancreatic acinar cells. The GSDMD accumulation in ER was found in this study, which caused ERS of acinar cells. GSDMD inhibitor Disulfiram (DSF) notably decreased the expression of GSDMD in ER and TXNIP/HIF-1α signaling. The molecular docking study indicated that there was a potential interaction between Drug D and GSDMD. Our results showed that Drug D significantly inhibited necrosis of acinar cells dose-dependently, and we also found that Drug D alleviated pancreatic necrosis and systemic inflammation by inhibiting the GSDMD accumulation in the ER of acinar cells via the TXNIP/HIF-1α pathway. Furthermore, the level of p-IRE1α (a marker of ERS) was also down-regulated by Drug D in a dose-dependent manner in AP. We also found that Drug D alleviated TXNIP up-regulation and oxidative stress in AP. Moreover, our results revealed that GSDMD-/- mitigated AP by inhibiting TXNIP/HIF-1α. Therefore, Drug D, which is extracted from Dioscorea zingiberensis, may inhibit L-arginine-induced AP by meditating GSDMD in the ER by the TXNIP /HIF-1α pathway. Full article
(This article belongs to the Section Phytochemicals and Human Health)
Show Figures

Figure 1

17 pages, 10547 KB  
Article
Genome-Wide Identification of CYP72A Gene Family and Expression Patterns Related to Jasmonic Acid Treatment and Steroidal Saponin Accumulation in Dioscorea zingiberensis
by Lixiu Hou, Xincheng Yuan, Song Li, Yi Li, Zihao Li and Jiaru Li
Int. J. Mol. Sci. 2021, 22(20), 10953; https://doi.org/10.3390/ijms222010953 - 11 Oct 2021
Cited by 16 | Viewed by 3614
Abstract
Dioscorea zingiberensis is a medicinal herb containing a large amount of steroidal saponins, which are the major bioactive compounds and the primary storage form of diosgenin. The CYP72A gene family, belonging to cytochromes P450, exerts indispensable effects on the biosynthesis of numerous bioactive [...] Read more.
Dioscorea zingiberensis is a medicinal herb containing a large amount of steroidal saponins, which are the major bioactive compounds and the primary storage form of diosgenin. The CYP72A gene family, belonging to cytochromes P450, exerts indispensable effects on the biosynthesis of numerous bioactive compounds. In this work, a total of 25 CYP72A genes were identified in D. zingiberensis and categorized into two groups according to the homology of protein sequences. The characteristics of their phylogenetic relationship, intron–exon organization, conserved motifs and cis-regulatory elements were performed by bioinformatics methods. The transcriptome data demonstrated that expression patterns of DzCYP72As varied by tissues. Moreover, qRT-PCR results displayed diverse expression profiles of DzCYP72As under different concentrations of jasmonic acid (JA). Likewise, eight metabolites in the biosynthesis pathway of steroidal saponins (four phytosterols, diosgenin, parvifloside, protodeltonin and dioscin) exhibited different contents under different concentrations of JA, and the content of total steroidal saponin was largest at the dose of 100 μmol/L of JA. The redundant analysis showed that 12 DzCYP72As had a strong correlation with specialized metabolites. Those genes were negatively correlated with stigmasterol and cholesterol but positively correlated with six other specialized metabolites. Among all DzCYP72As evaluated, DzCYP72A6, DzCYP72A16 and DzCYP72A17 contributed the most to the variation of specialized metabolites in the biosynthesis pathway of steroidal saponins. This study provides valuable information for further research on the biological functions related to steroidal saponin biosynthesis. Full article
(This article belongs to the Special Issue Cytochrome P450 (CYP))
Show Figures

Figure 1

14 pages, 1894 KB  
Article
Screening and Selection of a New Medium for Diosgenin Production via Microbial Biocatalysis of Fusarium sp.
by Wancang Liu, Haibo Xiang, Tao Zhang, Xu Pang, Jing Su, Hongyu Liu, Baiping Ma and Liyan Yu
Pharmaceuticals 2021, 14(5), 390; https://doi.org/10.3390/ph14050390 - 21 Apr 2021
Cited by 2 | Viewed by 2810
Abstract
Steroidal saponins are widely used as starting precursors and medical intermediates for the semi-/total-synthesis of hundreds of steroidal drugs. One such steroidal saponin is diosgenin, which has attracted significant attention due to the huge market demand in the pharmaceutical industry. Due to water [...] Read more.
Steroidal saponins are widely used as starting precursors and medical intermediates for the semi-/total-synthesis of hundreds of steroidal drugs. One such steroidal saponin is diosgenin, which has attracted significant attention due to the huge market demand in the pharmaceutical industry. Due to water waste and severe environmental pollution, the traditional diosgenin production process based on direct acid hydrolysis is no longer used. In this study, to develop a submerged fermentation (SmF) medium for clean diosgenin production via efficient microbial biocatalysis, the Box–Behnken design (BBD) in combination with the Plackett–Burman design (PBD) was used to determine the medium compositions for Fusarium strains. Three components (wheat bran, phosphate, and Tween-80) were determined as significant factors by the PBD. Using the BBD, the three significant factors were further optimized, and the optimum values were determined for maximal diosgenin production. With 21.16 g/L of wheat bran, 9.60 g/L of phosphate, and 1.97 g/L of Tween-80, the diosgenin yield was 2.28%, i.e., 3.17 mg/L/h. The experimental values agreed with the predicted values, representing a significant increase in diosgenin production compared to its production using the basic SmF medium. For the first time, we reported the development of a new medium for Fusarium strains to produce diosgenin via microbial biocatalysis of the root of Dioscorea zingiberensis C. H. Wright (DZW). A simple-composition, low-cost, and high-efficiency medium was developed for the first time for the SmF of Fusarium strains. The medium is considered useful for large-scale SmF and may be applicable to other fungi. This study lays a solid foundation for diosgenin production in an acid-free and wastewater-free way. It may also provide fundamental support for producing other value-added products via microbial biocatalysis of low-value materials by endophytic fungi. Full article
(This article belongs to the Section Pharmaceutical Technology)
Show Figures

Figure 1

13 pages, 1957 KB  
Article
Comparative Transcriptome Analysis Identifies Putative Genes Involved in Dioscin Biosynthesis in Dioscorea zingiberensis
by Jia Li, Qin Liang, Changfu Li, Mengdi Liu and Yansheng Zhang
Molecules 2018, 23(2), 454; https://doi.org/10.3390/molecules23020454 - 18 Feb 2018
Cited by 62 | Viewed by 5759
Abstract
Dioscorea zingiberensis is a perennial herb native to China. The rhizome of D. zingiberensis has long been used as a traditional Chinese medicine to treat rheumatic arthritis. Dioscin is the major bioactive ingredient conferring the medicinal property described in Chinese pharmacopoeia. Several previous [...] Read more.
Dioscorea zingiberensis is a perennial herb native to China. The rhizome of D. zingiberensis has long been used as a traditional Chinese medicine to treat rheumatic arthritis. Dioscin is the major bioactive ingredient conferring the medicinal property described in Chinese pharmacopoeia. Several previous studies have suggested cholesterol as the intermediate to the biosynthesis of dioscin, however, the biosynthetic steps to dioscin after cholesterol remain unknown. In this study, a comprehensive D. zingiberensis transcriptome derived from its leaf and rhizome was constructed. Based on the annotation using various public databases, all possible enzymes in the biosynthetic steps to cholesterol were identified. In the late steps beyond cholesterol, cholesterol undergoes site-specific oxidation by cytochrome P450s (CYPs) and glycosylation by UDP-glycosyltransferases (UGTs) to yield dioscin. From the D. zingiberensis transcriptome, a total of 485 unigenes were annotated as CYPs and 195 unigenes with a sequence length above 1000 bp were annotated as UGTs. Transcriptomic comparison revealed 165 CYP annotated unigenes correlating to dioscin biosynthesis in the plant. Further phylogenetic analysis suggested that among those CYP candidates four of them would be the most likely candidates involved in the biosynthetic steps from cholesterol to dioscin. Additionally, from the UGT annotated unigenes, six of them were annotated as 3-O-UGTs and two of them were annotated as rhamnosyltransferases, which consisted of potential UGT candidates involved in dioscin biosynthesis. To further explore the function of the UGT candidates, two 3-O-UGT candidates, named Dz3GT1 and Dz3GT2, were cloned and functionally characterized. Both Dz3GT1 and Dz3GT2 were able to catalyze a C3-glucosylation activity on diosgenin. In conclusion, this study will facilitate our understanding of dioscin biosynthesis pathway and provides a basis for further mining the genes involved in dioscin biosynthesis. Full article
Show Figures

Figure 1

14 pages, 1748 KB  
Article
Enhancement of Palmarumycin C12 and C13 Production by the Endophytic Fungus Berkleasmium sp. Dzf12 in an Aqueous-Organic Solvent System
by Yan Mou, Dan Xu, Ziling Mao, Xuejiao Dong, Fengke Lin, Ali Wang, Daowan Lai, Ligang Zhou and Bingyan Xie
Molecules 2015, 20(11), 20320-20333; https://doi.org/10.3390/molecules201119700 - 12 Nov 2015
Cited by 6 | Viewed by 6328
Abstract
The endophytic fungus Berkleasmium sp. Dzf12, isolated from Dioscorea zingiberensis, was found to produce palmarumycins C12 and C13 which possess a great variety of biological activities. Seven biocompatible water-immiscible organic solvents including n-dodecane, n-hexadecane, 1-hexadecene, liquid paraffin, dibutyl [...] Read more.
The endophytic fungus Berkleasmium sp. Dzf12, isolated from Dioscorea zingiberensis, was found to produce palmarumycins C12 and C13 which possess a great variety of biological activities. Seven biocompatible water-immiscible organic solvents including n-dodecane, n-hexadecane, 1-hexadecene, liquid paraffin, dibutyl phthalate, butyl oleate and oleic acid were evaluated to improve palmarumycins C12 and C13 production in suspension culture of Berkleasmium sp. Dzf12. Among the chosen solvents both butyl oleate and liquid paraffin were the most effective to improve palmarumycins C12 and C13 production. The addition of dibutyl phthalate, butyl oleate and oleic acid to the cultures of Berkleasmium sp. Dzf12 significantly enhanced palmarumycin C12 production by adsorbing palmarumycin C12 into the organic phase. When butyl oleate was fed at 5% (v/v) in medium at the beginning of fermentation (day 0), the highest palmarumycin C12 yield (191.6 mg/L) was achieved, about a 34.87-fold increase in comparison with the control (5.3 mg/L). n-Dodecane, 1-hexadecene and liquid paraffin had a great influence on the production of palmarumycin C13. When liquid paraffin was added at 10% (v/v) in medium on day 3 of fermentation, the palmarumycin C13 yield reached a maximum value (134.1 mg/L), which was 4.35-fold that of the control (30.8 mg/L). Application of the aqueous-organic solvent system should be a simple and efficient process strategy for enhancing palmarumycin C12 and C13 production in liquid cultures of the endophytic fungus Berkleasmium sp. Dzf12. Full article
(This article belongs to the Section Natural Products Chemistry)
Show Figures

Graphical abstract

13 pages, 280 KB  
Article
Preparative Separation of Spirobisnaphthalenes from Endophytic Fungus Berkleasmium sp. Dzf12 by High-Speed Counter-Current Chromatography
by Tijiang Shan, Shiqiong Lu, Chao Luo, Ruiya Luo, Yan Mou, Mingan Wang, Youliang Peng and Ligang Zhou
Molecules 2013, 18(10), 12896-12908; https://doi.org/10.3390/molecules181012896 - 16 Oct 2013
Cited by 8 | Viewed by 5924
Abstract
High-speed counter-current chromatography (HSCCC) was applied for the first time for the preparative separation of spirobisnaphthalenes from a crude extract of the endophytic fungus Berkleasmium sp. Dzf12, associated with the medicinal plant Dioscorea zingiberensis. Six spirobisnaphthalenes were successfully separated by HSCCC with [...] Read more.
High-speed counter-current chromatography (HSCCC) was applied for the first time for the preparative separation of spirobisnaphthalenes from a crude extract of the endophytic fungus Berkleasmium sp. Dzf12, associated with the medicinal plant Dioscorea zingiberensis. Six spirobisnaphthalenes were successfully separated by HSCCC with a two-phase solvent system composed of n-hexane-chloroform-methanol-water (1.5:3.0:2.5:2.0, v/v). About 18.0 mg of diepoxin k (1), 245.7 mg of palmarumycin C13 (2), 42.4 mg of palmarumycin C16 (3), 42.2 mg of palmarumycin C15 (4), 32.6 mg of diepoxin δ (5), and 22.3 mg of diepoxin γ (6) with purities of 56.82, 71.39, 76.57, 75.86, 91.01 and 82.48%, respectively, as determined by high-performance liquid chromatography (HPLC), were obtained from 500 mg of the crude extract in a one-step elution within 7 h of separation procedure by HSCCC. The purified spirobisnaphthalenes were further structurally characterized by means of physicochemical and spectrometric analysis. Full article
Show Figures

Figure 1

16 pages, 452 KB  
Article
Medium Optimization for Exopolysaccharide Production in Liquid Culture of Endophytic Fungus Berkleasmium sp. Dzf12
by Peiqin Li, Liang Xu, Yan Mou, Tijiang Shan, Ziling Mao, Shiqiong Lu, Youliang Peng and Ligang Zhou
Int. J. Mol. Sci. 2012, 13(9), 11411-11426; https://doi.org/10.3390/ijms130911411 - 12 Sep 2012
Cited by 28 | Viewed by 6953
Abstract
Berkleasmium sp. Dzf12, an endophytic fungus from Dioscorea zingiberensis, is a high producer of spirobisnaphthalenes with various bioactivities. The exopolysaccharide (EPS) produced by this fungus also shows excellent antioxidant activity. In this study, the experimental designs based on statistics were employed to [...] Read more.
Berkleasmium sp. Dzf12, an endophytic fungus from Dioscorea zingiberensis, is a high producer of spirobisnaphthalenes with various bioactivities. The exopolysaccharide (EPS) produced by this fungus also shows excellent antioxidant activity. In this study, the experimental designs based on statistics were employed to evaluate and optimize the medium for EPS production in liquid culture of Berkleasmium sp. Dzf12. For increasing EPS yield, the concentrations of glucose, peptone, KH2PO4, MgSO4∙7H2O and FeSO4∙7H2O in medium were optimized using response surface methodology (RSM). Both the fractional factorial design (FFD) and central composite design (CCD) were applied to optimize the main factors which significantly affected EPS production. The concentrations of glucose, peptone and MgSO4∙7H2O were found to be the main effective factors for EPS production by FFD experimental analysis. Based on the further CCD optimization and RSM analysis, a quadratic polynomial regression equation was derived from the EPS yield and three variables. Statistical analysis showed the polynomial regression model was in good agreement with the experimental results with the determination coefficient (adj-R2) as 0.9434. By solving the quadratic regression equation, the optimal concentrations of glucose, peptone and MgSO4∙7H2O for EPS production were determined as 63.80, 20.76 and 2.74 g/L, respectively. Under the optimum conditions, the predicted EPS yield reached the maximum (13.22 g/L). Verification experiment confirmed the validity with the actual EPS yield as 13.97 g/L, which was 6.29-fold in comparison with that (2.22 g/L) in the original basal medium. The results provide the support data for EPS production in large scale and also speed up the application of Berkleasmium sp. Dzf12. Full article
(This article belongs to the Section Biochemistry)
Show Figures

13 pages, 443 KB  
Article
Extraction Optimization of Water-Extracted Mycelial Polysaccharide from Endophytic Fungus Fusarium oxysporum Dzf17 by Response Surface Methodology
by Peiqin Li, Shiqiong Lu, Tijiang Shan, Yan Mou, Yan Li, Weibo Sun and Ligang Zhou
Int. J. Mol. Sci. 2012, 13(5), 5441-5453; https://doi.org/10.3390/ijms13055441 - 4 May 2012
Cited by 28 | Viewed by 7557
Abstract
Water-extracted mycelial polysaccharide (WPS) from the endophytic fungus Fusarium oxysporum Dzf17 isolated from Dioscorea zingiberensis was found to be an efficient elicitor to enhance diosgenin accumulation in D. zingigerensis cultures, and also demonstrated antioxidant activity. In this study, response surface methodology (RSM) was [...] Read more.
Water-extracted mycelial polysaccharide (WPS) from the endophytic fungus Fusarium oxysporum Dzf17 isolated from Dioscorea zingiberensis was found to be an efficient elicitor to enhance diosgenin accumulation in D. zingigerensis cultures, and also demonstrated antioxidant activity. In this study, response surface methodology (RSM) was employed to optimize the extraction process of WPS from F. oxysporum Dzf17 using Box-Behnken design (BBD). The ranges of the factors investigated were 1–3 h for extraction time (X1), 80–100 °C for extraction temperature (X2), and 20–40 (v/w) for ratio of water volume (mL) to raw material weight (g) (X3). The experimental data obtained were fitted to a second-order polynomial equation using multiple regression analysis. Statistical analysis showed that the polynomial regression model was in good agreement with the experimental results with the determination coefficient (R2) of 0.9978. By solving the regression equation and analyzing the response surface contour plots, the extraction parameters were optimized as 1.7 h for extraction time, 95 °C for extraction temperature, 39 (v/w) for ratio of water volume (mL) to raw material weight (g), and with 2 extractions. The maximum value (10.862%) of WPS yield was obtained when the WPS extraction process was conducted under the optimal conditions. Full article
(This article belongs to the Section Biochemistry)
Show Figures

13 pages, 228 KB  
Article
Enhancement of Palmarumycin C12 and C13 Production in Liquid Culture of the Endophytic Fungus Berkleasmium sp. Dzf12 by Oligosaccharides from Its Host Plant Dioscorea zingiberensis
by Yan Li, Tijiang Shan, Yan Mou, Peiqin Li, Jianglin Zhao, Wensheng Zhao, Youliang Peng, Ligang Zhou and Chunbang Ding
Molecules 2012, 17(4), 3761-3773; https://doi.org/10.3390/molecules17043761 - 26 Mar 2012
Cited by 13 | Viewed by 7495
Abstract
Three crude oligosaccharides were respectively prepared by acid hydrolysis of three polysaccharides, which were water-extracted polysaccharide (WEP), sodium hydroxide-extracted polysaccharide (SEP) and acid-extracted polysaccharide (AEP) from the rhizomes of Dioscorea zingiberensis. Among the three oligosaccharides, the crude oligosaccharide prepared by acid hydrolysis [...] Read more.
Three crude oligosaccharides were respectively prepared by acid hydrolysis of three polysaccharides, which were water-extracted polysaccharide (WEP), sodium hydroxide-extracted polysaccharide (SEP) and acid-extracted polysaccharide (AEP) from the rhizomes of Dioscorea zingiberensis. Among the three oligosaccharides, the crude oligosaccharide prepared by acid hydrolysis of WEP was found to be the most efficient elicitor to enhance the production of palmarumycins C12 and C13 in liquid culture of endophytic fungus Berkleasmium sp. Dzf12. When OW was applied to the medium at 300 mg/L on day 3 of culture, the maximal yields of palmarumycin C12 (87.96 mg/L) and palmarumycin C13 (422.28 mg/L) were achieved on day 15 of culture, which were 9.83 and 3.24-fold in comparison with those (8.95 and 130.43 mg/L) of control, respectively. The results indicate that addition of the oligosaccharides from the host plant D. zingiberensis should be an effective strategy for enhancing production of palmarumycins C12 and C13 in liquid culture of endophytic fungus Berkleasmium sp. Dzf12. Full article
(This article belongs to the Special Issue Natural Polysaccharides: Chemistry, Bioactivity and Analysis)
Show Figures

Figure 1

14 pages, 203 KB  
Article
Enhancement of Diosgenin Production in Dioscorea zingiberensis Cell Cultures by Oligosaccharides from Its Endophytic Fungus Fusarium oxysporum Dzf17
by Peiqin Li, Ziling Mao, Jingfeng Lou, Yan Li, Yan Mou, Shiqiong Lu, Youliang Peng and Ligang Zhou
Molecules 2011, 16(12), 10631-10644; https://doi.org/10.3390/molecules161210631 - 19 Dec 2011
Cited by 47 | Viewed by 8213
Abstract
The effects of the oligosaccharides from the endophytic fungus Fusarium oxysporum Dzf17 as elicitors on diosgenin production in cell suspension cultures of its host Dioscorea zingiberensis were investigated. Three oligosaccharides, DP4, DP7 and DP10, were purified from the oligosaccharide fractions DP2-5, DP5-8 and [...] Read more.
The effects of the oligosaccharides from the endophytic fungus Fusarium oxysporum Dzf17 as elicitors on diosgenin production in cell suspension cultures of its host Dioscorea zingiberensis were investigated. Three oligosaccharides, DP4, DP7 and DP10, were purified from the oligosaccharide fractions DP2-5, DP5-8 and DP8-12, respectively, which were prepared from the water-extracted mycelial polysaccharide of the endophytic fungus F. oxysporum Dzf17. When the cell cultures were treated with fraction DP5-8 at 20 mg/L on day 26 and harvested on day 32, the maximum diosgenin yield (2.187 mg/L) was achieved, which was 5.65-fold of control (0.387 mg/L). When oligosaccharides DP4, DP7 and DP10 were individually added to 26-day-old D. zingiberensis cell cultures at concentrations of 2, 4, 6, 8 and 10 mg/L in medium, DP7 at 6 mg/L was found to significantly enhance diosgenin production, with a yield of 3.202 mg/L, which was 8.27-fold of control. When the cell cultures were treated with DP7 twice on days 24 and 26, and harvested on day 30, both diosgenin content and yield were significantly increased and reached the maximums of 1.159 mg/g dw and 4.843 mg/L, both of which were higher than those of single elicitation, and were 9.19- and 12.38-fold of control, respectively. Full article
(This article belongs to the Special Issue Natural Polysaccharides: Chemistry, Bioactivity and Analysis)
Show Figures

Figure 1

14 pages, 198 KB  
Article
Effects of Polysaccharide Elicitors from Endophytic Fusarium oxysporium Dzf17 on Growth and Diosgenin Production in Cell Suspension Culture of Dioscorea zingiberensis
by Peiqin Li, Yan Mou, Tijiang Shan, Jianmei Xu, Yan Li, Shiqiong Lu and Ligang Zhou
Molecules 2011, 16(11), 9003-9016; https://doi.org/10.3390/molecules16119003 - 26 Oct 2011
Cited by 60 | Viewed by 7602
Abstract
Three polysaccharides, namely exopolysaccharide (EPS), water-extracted mycelial polysaccharide (WPS) and sodium hydroxide-extracted mycelial polysaccharide (SPS), were prepared from the endophytic fungus Fusarium oxysporium Dzf17 isolated from the rhizomes of Dioscorea zingiberensis. The effects of the time of addition and polysaccharide concentration on [...] Read more.
Three polysaccharides, namely exopolysaccharide (EPS), water-extracted mycelial polysaccharide (WPS) and sodium hydroxide-extracted mycelial polysaccharide (SPS), were prepared from the endophytic fungus Fusarium oxysporium Dzf17 isolated from the rhizomes of Dioscorea zingiberensis. The effects of the time of addition and polysaccharide concentration on the growth and diosgenin accumulation in cell suspension culture of D. zingiberensis were studied. Among them, WPS was found to be the most effective polysaccharide. When WPS was added to the medium at 20 mg/L on the 25th day of culture, the cell dry weight was increased 1.34-fold, diosgenin content 2.85-fold, and diosgenin yield 3.83-fold in comparison to those of control. EPS and SPS showed moderate and relatively weak enhancement effects on cell growth and diosgenin accumulation, respectively. The dynamics of cell growth and diosgenin accumulation when WPS was added to the medium at 20 mg/L on the 25th day of culture were investigated, and results showed that dry weight of cells reached a maximum value on day 30 but the maximum diosgenin content was achieved on day 31. Full article
(This article belongs to the Special Issue Natural Polysaccharides: Chemistry, Bioactivity and Analysis)
Show Figures

Figure 1

Back to TopTop