Sign in to use this feature.

Years

Between: -

Subjects

remove_circle_outline
remove_circle_outline
remove_circle_outline
remove_circle_outline

Journals

Article Types

Countries / Regions

Search Results (19)

Search Parameters:
Keywords = CUP-SHAPED COTYLEDON2

Order results
Result details
Results per page
Select all
Export citation of selected articles as:
17 pages, 8048 KB  
Article
Transcription Factor RhCUC3 Regulates Petal Numbers in Rose Flowers
by Yan Fang, Zixin Zhao, Yuanji Shen, Zheyuan Ding, Yongyi Cui and Wen Chen
Horticulturae 2025, 11(2), 170; https://doi.org/10.3390/horticulturae11020170 - 5 Feb 2025
Viewed by 1126
Abstract
Rose is one of the most popular ornamental plants worldwide. The double-flower trait, referring to flowers with extra petals, has been a key focus in rose breeding history. However, the genetic mechanisms regulating petal number in roses are still not fully understood. Here, [...] Read more.
Rose is one of the most popular ornamental plants worldwide. The double-flower trait, referring to flowers with extra petals, has been a key focus in rose breeding history. However, the genetic mechanisms regulating petal number in roses are still not fully understood. Here, we identified the CUP-SHAPED COTYLEDON 3 (RhCUC3) gene in the miniature rose (Rosa hybrida ‘Eclair’). The expression of RhCUC3 was high during the petal and stamen primordium differentiation stages but declined sharply during pistil primordium development. RhCUC3 belongs to the NAM/CUC3 subgroup of NAC transcription factors and is localized in the nucleus. The transcript level of RhCUC3 increased significantly with ABA and GA treatments and was inversely down-regulated with MeJA and 6-BA treatments. Silencing RhCUC3 using virus-induced gene silencing (VIGS) in rose ‘Eclair’ significantly decreased the number of petaloid stamens and normal petals while slightly increasing the number of stamens. Additionally, the expression of RhAG and RhAGL, two MADS-box genes associated with floral organ identity, was significantly higher in TRV-RhCUC3 compared to the TRV control. These findings suggest that RhCUC3 enhances stamen petaloidy and petal number, potentially by modulating the expression of RhAG and RhAGL, providing new insights into the function of NAC transcription factors in plants. Full article
Show Figures

Figure 1

15 pages, 1478 KB  
Review
Deciphering Drought Resilience in Solanaceae Crops: Unraveling Molecular and Genetic Mechanisms
by Xin Pang, Jun Chen, Linzhi Li, Wenjuan Huang and Jia Liu
Biology 2024, 13(12), 1076; https://doi.org/10.3390/biology13121076 - 20 Dec 2024
Cited by 2 | Viewed by 1939
Abstract
The Solanaceae family, which includes vital crops such as tomatoes, peppers, eggplants, and potatoes, is increasingly impacted by drought due to climate change. Recent research has concentrated on unraveling the molecular mechanisms behind drought resistance in these crops, with a focus on abscisic [...] Read more.
The Solanaceae family, which includes vital crops such as tomatoes, peppers, eggplants, and potatoes, is increasingly impacted by drought due to climate change. Recent research has concentrated on unraveling the molecular mechanisms behind drought resistance in these crops, with a focus on abscisic acid (ABA) signaling pathways, transcription factors (TFs) like MYB (Myeloblastosis), WRKY (WRKY DNA-binding protein), and NAC (NAM, ATAF1/2, and CUC2- NAM: No Apical Meristem, ATAF1/2, and CUC2: Cup-shaped Cotyledon), and the omics approaches. Moreover, transcriptome sequencing (RNA-seq) has been instrumental in identifying differentially expressed genes (DEGs) crucial for drought adaptation. Proteomics studies further reveal changes in protein expression under drought conditions, elucidating stress response mechanisms. Additionally, microRNAs (miRNAs) have been identified as key regulators in drought response. Advances in proteomics and transcriptomics have highlighted key proteins and genes that respond to drought stress, offering new insights into drought tolerance. To address the challenge of drought, future research should emphasize the development of drought-resistant varieties through precision breeding techniques such as gene editing, marker-assisted selection (MAS), and the integration of artificial intelligence. Additionally, the adoption of environmentally sustainable cultivation practices, including precision irrigation and the use of anti-drought agents, is crucial for improving water-use efficiency and crop resilience. International collaboration and data sharing will be essential to accelerate progress and ensure global food security in increasingly arid conditions. These efforts will enable Solanaceae crops to adapt the challenges posed by climate change, ensuring their productivity and sustainability. Full article
(This article belongs to the Section Biochemistry and Molecular Biology)
Show Figures

Figure 1

21 pages, 41687 KB  
Article
Common Bean (Phaseolus vulgaris L.) NAC Transcriptional Factor PvNAC52 Enhances Transgenic Arabidopsis Resistance to Salt, Alkali, Osmotic, and ABA Stress by Upregulating Stress-Responsive Genes
by Song Yu, Mingxu Wu, Xiaoqin Wang, Mukai Li, Xinhan Gao, Xiangru Xu, Yutao Zhang, Xinran Liu, Lihe Yu and Yifei Zhang
Int. J. Mol. Sci. 2024, 25(11), 5818; https://doi.org/10.3390/ijms25115818 - 27 May 2024
Cited by 9 | Viewed by 1915
Abstract
The NAC family of transcription factors includes no apical meristem (NAM), Arabidopsis thaliana transcription activator 1/2 (ATAF1/2), and cup-shaped cotyledon (CUC2) proteins, which are unique to plants, contributing significantly to their adaptation to environmental challenges. In the present study, we observed that the [...] Read more.
The NAC family of transcription factors includes no apical meristem (NAM), Arabidopsis thaliana transcription activator 1/2 (ATAF1/2), and cup-shaped cotyledon (CUC2) proteins, which are unique to plants, contributing significantly to their adaptation to environmental challenges. In the present study, we observed that the PvNAC52 protein is predominantly expressed in the cell membrane, cytoplasm, and nucleus. Overexpression of PvNAC52 in Arabidopsis strengthened plant resilience to salt, alkali, osmotic, and ABA stresses. PvNAC52 significantly (p < 0.05) reduced the degree of oxidative damage to cell membranes, proline content, and plant water loss by increasing the expression of MSD1, FSD1, CSD1, POD, PRX69, CAT, and P5CS2. Moreover, the expression of genes associated with abiotic stress responses, such as SOS1, P5S1, RD29A, NCED3, ABIs, LEAs, and DREBs, was enhanced by PvNAC52 overexpression. A yeast one-hybrid assay showed that PvNAC52 specifically binds to the cis-acting elements ABRE (abscisic acid-responsive elements, ACGTG) within the promoter. This further suggests that PvNAC52 is responsible for the transcriptional modulation of abiotic stress response genes by identifying the core sequence, ACGTG. These findings provide a theoretical foundation for the further analysis of the targeted cis-acting elements and genes downstream of PvNAC52 in the common bean. Full article
(This article belongs to the Section Molecular Plant Sciences)
Show Figures

Figure 1

18 pages, 6684 KB  
Article
Ectopic Expression of BcCUC2 Involved in Sculpting the Leaf Margin Serration in Arabidopsis thaliana
by Wanqi Li, Tongtong Wang, Yu Ma, Nan Wang, Wenjing Wang, Jun Tang, Changwei Zhang, Xilin Hou and Hualan Hou
Genes 2023, 14(6), 1272; https://doi.org/10.3390/genes14061272 - 15 Jun 2023
Cited by 2 | Viewed by 2164
Abstract
Leaf margin serration is a morphological characteristic in plants. The CUC2 (CUP-SHAPED COTYLEDON 2) gene plays an important role in the outgrowth of leaf teeth and enhances leaf serration via suppression of growth in the sinus. In this study, we isolated [...] Read more.
Leaf margin serration is a morphological characteristic in plants. The CUC2 (CUP-SHAPED COTYLEDON 2) gene plays an important role in the outgrowth of leaf teeth and enhances leaf serration via suppression of growth in the sinus. In this study, we isolated the BcCUC2 gene from Pak-choi (Brassica rapa ssp. chinensis), which contains a 1104 bp coding sequence, encoding 367 amino acid residues. Multiple sequence alignment exhibited that the BcCUC2 gene has a typical conserved NAC domain, and phylogenetic relationship analysis showed that the BcCUC2 protein has high identity with Cruciferae plants (Brassica oleracea, Arabidopsis thaliana, and Cardamine hirsuta). The tissue-specific expression analysis displayed that the BcCUC2 gene has relatively high transcript abundance in floral organs. Meanwhile, the expression profile of BcCUC2 was relatively higher in the ‘082’ lines with serrate leaf margins than the ‘001’ lines with smooth leaf margins in young leaves, roots, and hypocotyls. In addition, the transcript level of BcCUC2 was up-regulated by IAA and GA3 treatment, especially at 1–3 h. The subcellular localization assay demonstrated that BcCUC2 was a nuclear-target protein. Furthermore, leaf serration occurred, and the number of the inflorescence stem was increased in the transgenic Arabidopsis thaliana plants’ overexpressed BcCUC2 gene. These data illustrated that BcCUC2 is involved in the development of leaf margin serration, lateral branches, and floral organs, contributing to further uncovering and perfecting the regulation mechanism of leaf serration in Pak-choi. Full article
(This article belongs to the Special Issue Genetics and Breeding of Horticulture Crops)
Show Figures

Graphical abstract

18 pages, 3970 KB  
Article
Overexpression of the Liriodendron tulipifera BOP2 Gene (LtuBOP2) Affects Leaf Margin Development in Transgenic Arabidopsis thaliana
by Yanqing Zhao, Lingmin Wei, Shaoying Wen and Huogen Li
Int. J. Mol. Sci. 2023, 24(4), 3262; https://doi.org/10.3390/ijms24043262 - 7 Feb 2023
Cited by 3 | Viewed by 3269
Abstract
BLADE-ON-PETIOLE 2 (BOP2) plays a pivotal role in leaf morphogenesis. Liriodendron tulipifera is a suitable model for exploring the molecular mechanisms underlying leaf serration formation, which are largely unknown. Here, we isolated the full-length LtuBOP2 gene and its promoter from L. [...] Read more.
BLADE-ON-PETIOLE 2 (BOP2) plays a pivotal role in leaf morphogenesis. Liriodendron tulipifera is a suitable model for exploring the molecular mechanisms underlying leaf serration formation, which are largely unknown. Here, we isolated the full-length LtuBOP2 gene and its promoter from L. tulipifera and characterized its function in leaf morphogenesis through multidimensional approaches. The spatiotemporal expression pattern of LtuBOP2 indicated the high expression of LtuBOP2 in stems and leaf buds. We constructed LtuBOP2 promoter, fused the promoter sequences to the β-glucuronidase (GUS) gene, and then transformed them into Arabidopsis thaliana. Histochemical GUS staining results indicated that GUS activity was higher in petioles and the main vein. LtuBOP2 overexpression in A. thaliana caused moderate serration in the leaf tip, owing to the increased number of abnormal lamina epidermal cells and defective vascular tissue, thus indicating a novel role of BOP2. The ectopic expression of LtuBOP2 in A. thaliana promoted the expression of the lateral organ boundary gene ASYMMETRIC LEAVES2 (AS2) and inhibited JAGGED (JAG) and CUP-SHAPED COTYLEDON2 (CUC2) expression to establish leaf proximal–distal polarity. Moreover, LtuBOP2 participated in leaf serration formation by promoting the antagonistic relationship between KNOX I and hormones during leaf margin development. Our findings revealed the role of LtuBOP2 in the proximal–distal polarity formation and development of leaf margin morphology, providing new insights into the regulatory mechanisms of the leaf formation development of L. tulipifera. Full article
(This article belongs to the Special Issue The Comparative Genomics and Functional Genomics Analyses in Plants)
Show Figures

Figure 1

17 pages, 3897 KB  
Article
Orchid NAC Transcription Factors: A Focused Analysis of CUPULIFORMIS Genes
by Maria Carmen Valoroso, Francesca Lucibelli and Serena Aceto
Genes 2022, 13(12), 2293; https://doi.org/10.3390/genes13122293 - 5 Dec 2022
Cited by 7 | Viewed by 3025
Abstract
Plant transcription factors are involved in different developmental pathways. NAC transcription factors (No Apical Meristem, Arabidopsis thaliana Activating Factor, Cup-shaped Cotyledon) act in various processes, e.g., plant organ formation, response to stress, and defense mechanisms. In Antirrhinum majus, the NAC transcription factor CUPULIFORMIS [...] Read more.
Plant transcription factors are involved in different developmental pathways. NAC transcription factors (No Apical Meristem, Arabidopsis thaliana Activating Factor, Cup-shaped Cotyledon) act in various processes, e.g., plant organ formation, response to stress, and defense mechanisms. In Antirrhinum majus, the NAC transcription factor CUPULIFORMIS (CUP) plays a role in determining organ boundaries and lip formation, and the CUP homologs of Arabidopsis and Petunia are involved in flower organ formation. Orchidaceae is one of the most species-rich families of angiosperms, known for its extraordinary diversification of flower morphology. We conducted a transcriptome and genome-wide analysis of orchid NACs, focusing on the No Apical Meristem (NAM) subfamily and CUP genes. To check whether the CUP homologs could be involved in the perianth formation of orchids, we performed an expression analysis on the flower organs of the orchid Phalaenopsis aphrodite at different developmental stages. The expression patterns of the CUP genes of P. aphrodite suggest their possible role in flower development and symmetry establishment. In addition, as observed in other species, the orchid CUP1 and CUP2 genes seem to be regulated by the microRNA, miR164. Our results represent a preliminary study of NAC transcription factors in orchids to understand the role of these genes during orchid flower formation. Full article
(This article belongs to the Collection Feature Papers: 'Plant Genetics and Genomics' Section)
Show Figures

Figure 1

18 pages, 3724 KB  
Article
Arabidopsis thaliana SHOOT MERISTEMLESS Substitutes for Medicago truncatula SINGLE LEAFLET1 to Form Complex Leaves and Petals
by Véronique Pautot, Ana Berbel, Thibaud Cayla, Alexis Eschstruth, Bernard Adroher, Pascal Ratet, Francisco Madueño and Patrick Laufs
Int. J. Mol. Sci. 2022, 23(22), 14114; https://doi.org/10.3390/ijms232214114 - 15 Nov 2022
Cited by 4 | Viewed by 2675
Abstract
LEAFY plant-specific transcription factors, which are key regulators of flower meristem identity and floral patterning, also contribute to meristem activity. Notably, in some legumes, LFY orthologs such as Medicago truncatula SINGLE LEAFLET (SGL1) are essential in maintaining an undifferentiated and proliferating fate [...] Read more.
LEAFY plant-specific transcription factors, which are key regulators of flower meristem identity and floral patterning, also contribute to meristem activity. Notably, in some legumes, LFY orthologs such as Medicago truncatula SINGLE LEAFLET (SGL1) are essential in maintaining an undifferentiated and proliferating fate required for leaflet formation. This function contrasts with most other species, in which leaf dissection depends on the reactivation of KNOTTED-like class I homeobox genes (KNOXI). KNOXI and SGL1 genes appear to induce leaf complexity through conserved downstream genes such as the meristematic and boundary CUP-SHAPED COTYLEDON genes. Here, we compare in M. truncatula the function of SGL1 with that of the Arabidopsis thaliana KNOXI gene, SHOOT MERISTEMLESS (AtSTM). Our data show that AtSTM can substitute for SGL1 to form complex leaves when ectopically expressed in M. truncatula. The shared function between AtSTM and SGL1 extended to the major contribution of SGL1 during floral development as ectopic AtSTM expression could promote floral organ identity gene expression in sgl1 flowers and restore sepal shape and petal formation. Together, our work reveals a function for AtSTM in floral organ identity and a higher level of interchangeability between meristematic and floral identity functions for the AtSTM and SGL1 transcription factors than previously thought. Full article
Show Figures

Figure 1

22 pages, 4845 KB  
Article
Insights into Four NAC Transcription Factors Involved in Grain Development and in Response to Moderate Heat in the Triticeae Tribe
by Claire Guérin, Céline Dupuits, Said Mouzeyar and Jane Roche
Int. J. Mol. Sci. 2022, 23(19), 11672; https://doi.org/10.3390/ijms231911672 - 2 Oct 2022
Cited by 2 | Viewed by 2555
Abstract
NAC (NAM (no apical meristem)–ATAF (Arabidopsis transcription activation factor)–CUC (cup-shaped cotyledons)) are among the largest transcription factor families in plants, involved in a plethora of physiological mechanisms. This study focused on four NAC genes previously identified in bread wheat as specifically grain-expressed which [...] Read more.
NAC (NAM (no apical meristem)–ATAF (Arabidopsis transcription activation factor)–CUC (cup-shaped cotyledons)) are among the largest transcription factor families in plants, involved in a plethora of physiological mechanisms. This study focused on four NAC genes previously identified in bread wheat as specifically grain-expressed which could be considered as candidate genes for yield improvement under climate changes. Using in silico analyses, the Triticum aestivum “Grain-NAC” (TaGNAC) orthologs in 14 cereal species were identified. A conserved protein motif was identified only in Triticeae. The expression of TaGNAC and einkorn TmGNAC was studied in response to moderate heat stress during grain development and showed a similar expression pattern that is accelerated during cell division stages under heat stress. A conserved structure was found in the promoter of the Triticeae GNAC orthologs, which is absent in the other Poaceae species. A specific model of promoter structure in Triticeae was proposed, based on the presence of key cis-elements involved in the regulation of seed development, hormonal regulation and response to biotic and abiotic stresses. In conclusion, GNAC genes could play a central role in the regulation of grain development in the Triticeae tribe, particularly in the accumulation of storage proteins, as well as in response to heat stress and could be used as candidate genes for breeding. Full article
(This article belongs to the Special Issue Advanced Research in Plant Responses to Environmental Stresses 2.0)
Show Figures

Figure 1

17 pages, 3854 KB  
Article
OsNAC300 Positively Regulates Cadmium Stress Responses and Tolerance in Rice Roots
by Shubao Hu, Kamran Iqbal Shinwari, Yuxinrui Song, Jixing Xia, Heng Xu, Binbin Du, Le Luo and Luqing Zheng
Agronomy 2021, 11(1), 95; https://doi.org/10.3390/agronomy11010095 - 6 Jan 2021
Cited by 23 | Viewed by 4152
Abstract
Transcriptional regulation is involved in responding to cadmium (Cd) stress in plants. However, the molecular mechanisms of Cd stress responses regulated by transcription factors remain largely unknown in plants. In this study, a rice (Oryza sativa) NAC (no apical meristem [NAM]; [...] Read more.
Transcriptional regulation is involved in responding to cadmium (Cd) stress in plants. However, the molecular mechanisms of Cd stress responses regulated by transcription factors remain largely unknown in plants. In this study, a rice (Oryza sativa) NAC (no apical meristem [NAM]; Arabidopsis transcription activation factor [ATAF]; cup-shaped cotyledon [CUC]-related) family transcription factor, OsNAC300, was isolated and functionally characterized for its involvement in Cd stress responses and tolerance. OsNAC300 was localized to the nucleus. OsNAC300 was mainly expressed in roots and significantly induced by Cd treatment. Knockout of OsNAC300 resulted in increased sensitivity to Cd stress, while its overexpression lines enhanced tolerance to Cd stress. RNA-Seq analysis revealed that the mutant is impaired in regulating some important genes that were responsive to Cd stress in wild-type rice, such as the pathogenesis-related genes 10a (OsPR10a), OsPR10b, chalcone synthase 1 (OsCHS1), and several others, which was validated by reverse transcription quantitative polymerase chain reaction (RT-qPCR) analysis. Moreover, chromatin immunoprecipitation-qPCR assays and luciferase reporter assays demonstrated that OsNAC300 directly binds to the promoters of OsPR10a, OsPR10b, and OsCHS1 and activates their transcription. Overall, OsNAC300 is an important regulatory factor in Cd stress responses and tolerance in rice. Full article
(This article belongs to the Special Issue Plant NAC Transcription Factors)
Show Figures

Figure 1

18 pages, 5019 KB  
Article
Wheat Transcription Factor TaSNAC11-4B Positively Regulates Leaf Senescence through Promoting ROS Production in Transgenic Arabidopsis
by Zenglin Zhang, Chen Liu and Yongfeng Guo
Int. J. Mol. Sci. 2020, 21(20), 7672; https://doi.org/10.3390/ijms21207672 - 16 Oct 2020
Cited by 22 | Viewed by 3615
Abstract
Senescence is the final stage of leaf development which is accompanied by highly coordinated and complicated reprogramming of gene expression. Genetic manipulation of leaf senescence in major crops including wheat has been shown to be able to increase stress tolerance and grain yield. [...] Read more.
Senescence is the final stage of leaf development which is accompanied by highly coordinated and complicated reprogramming of gene expression. Genetic manipulation of leaf senescence in major crops including wheat has been shown to be able to increase stress tolerance and grain yield. NAC(No apical meristem (NAM), ATAF1/2, and cup-shaped cotyledon (CUC)) transcription factors (TFs) play important roles in regulating gene expression changes during leaf senescence and in response to abiotic stresses. Here, we report the characterization of TaSNAC11-4B (Uniprot: A0A1D5XI64), a wheat NAC family member that acts as a functional homolog of AtNAP, a key regulator of leaf senescence in Arabidopsis. The expression of TaSNAC11-4B was up-regulated with the progression of leaf senescence, in response to abscisic acid (ABA) and drought treatments in wheat. Ectopic expression of TaSNAC11-4B in Arabidopsis promoted ROS accumulation and significantly accelerated age-dependent as well as drought- and ABA-induced leaf senescence. Results from transcriptional activity assays indicated that the TaSNAC11-4B protein displayed transcriptional activation activities that are dependent on its C terminus. Furthermore, qRT-PCR and dual-Luciferase assay results suggested that TaSNAC11-4B could positively regulate the expression of AtrbohD and AtrbohF, which encode catalytic subunits of the ROS-producing NADPH oxidase. Further analysis of TaSNAC11-4B in wheat senescence and the potential application of this gene in manipulating leaf senescence with the purpose of yield increase and stress tolerance is discussed. Full article
(This article belongs to the Special Issue Molecular Mechanisms of Leaf Senescence)
Show Figures

Figure 1

22 pages, 9704 KB  
Article
An Integrative Analysis of Transcriptome, Proteome and Hormones Reveals Key Differentially Expressed Genes and Metabolic Pathways Involved in Flower Development in Loquat
by Danlong Jing, Weiwei Chen, Ruoqian Hu, Yuchen Zhang, Yan Xia, Shuming Wang, Qiao He, Qigao Guo and Guolu Liang
Int. J. Mol. Sci. 2020, 21(14), 5107; https://doi.org/10.3390/ijms21145107 - 20 Jul 2020
Cited by 33 | Viewed by 7521
Abstract
Flower development is a vital developmental process in the life cycle of woody perennials, especially fruit trees. Herein, we used transcriptomic, proteomic, and hormone analyses to investigate the key candidate genes/proteins in loquat (Eriobotrya japonica) at the stages of flower bud [...] Read more.
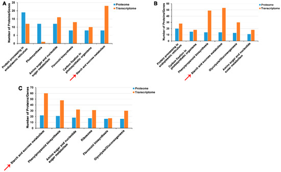
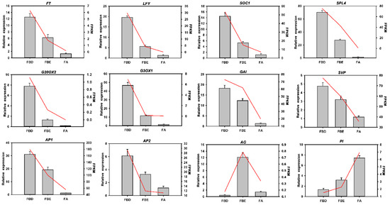
Flower development is a vital developmental process in the life cycle of woody perennials, especially fruit trees. Herein, we used transcriptomic, proteomic, and hormone analyses to investigate the key candidate genes/proteins in loquat (Eriobotrya japonica) at the stages of flower bud differentiation (FBD), floral bud elongation (FBE), and floral anthesis (FA). Comparative transcriptome analysis showed that differentially expressed genes (DEGs) were mainly enriched in metabolic pathways of hormone signal transduction and starch and sucrose metabolism. Importantly, the DEGs of hormone signal transduction were significantly involved in the signaling pathways of auxin, gibberellins (GAs), cytokinin, ethylene, abscisic acid (ABA), jasmonic acid, and salicylic acid. Meanwhile, key floral integrator genes FLOWERING LOCUS T (FT) and SUPPRESSOR OF OVEREXPRESSION OF CONSTANS1 (SOC1) and floral meristem identity genes SQUAMOSA PROMOTER BINDING LIKE (SPL), LEAFY (LFY), APETALA1 (AP1), and AP2 were significantly upregulated at the FBD stage. However, key floral organ identity genes AGAMOUS (AG), AP3, and PISTILLATA (PI) were significantly upregulated at the stages of FBE and FA. Furthermore, transcription factors (TFs) such as bHLH (basic helix-loop-helix), NAC (no apical meristem (NAM), Arabidopsis transcription activation factor (ATAF1/2) and cup-shaped cotyledon (CUC2)), MYB_related (myeloblastosis_related), ERF (ethylene response factor), and C2H2 (cysteine-2/histidine-2) were also significantly differentially expressed. Accordingly, comparative proteomic analysis of differentially accumulated proteins (DAPs) and combined enrichment of DEGs and DAPs showed that starch and sucrose metabolism was also significantly enriched. Concentrations of GA3 and zeatin were high before the FA stage, but ABA concentration remained high at the FA stage. Our results provide abundant sequence resources for clarifying the underlying mechanisms of the flower development in loquat. Full article
(This article belongs to the Section Molecular Biology)
Show Figures

Figure 1

15 pages, 4293 KB  
Article
Overexpression of a Malus baccata NAC Transcription Factor Gene MbNAC25 Increases Cold and Salinity Tolerance in Arabidopsis
by Deguo Han, Man Du, Zhengyi Zhou, Shuang Wang, Tiemei Li, Jiaxin Han, Tianlong Xu and Guohui Yang
Int. J. Mol. Sci. 2020, 21(4), 1198; https://doi.org/10.3390/ijms21041198 - 11 Feb 2020
Cited by 70 | Viewed by 4911
Abstract
NAC (no apical meristem (NAM), Arabidopsis thaliana transcription activation factor (ATAF1/2) and cup shaped cotyledon (CUC2)) transcription factors play crucial roles in plant development and stress responses. Nevertheless, to date, only a few reports regarding stress-related NAC genes are available in Malus baccata [...] Read more.
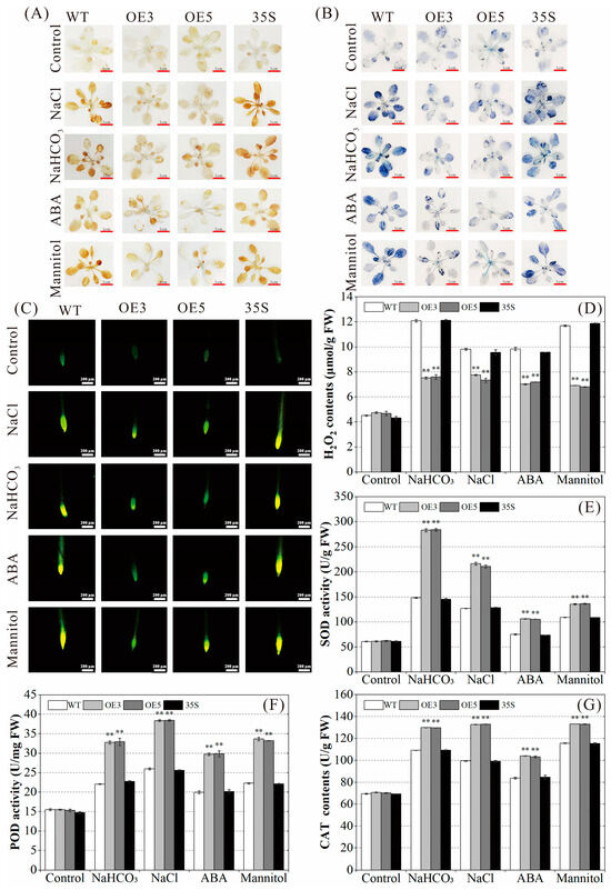
NAC (no apical meristem (NAM), Arabidopsis thaliana transcription activation factor (ATAF1/2) and cup shaped cotyledon (CUC2)) transcription factors play crucial roles in plant development and stress responses. Nevertheless, to date, only a few reports regarding stress-related NAC genes are available in Malus baccata (L.) Borkh. In this study, the transcription factor MbNAC25 in M. baccata was isolated as a member of the plant-specific NAC family that regulates stress responses. Expression of MbNAC25 was induced by abiotic stresses such as drought, cold, high salinity and heat. The ORF of MbNAC25 is 1122 bp, encodes 373 amino acids and subcellular localization showed that MbNAC25 protein was localized in the nucleus. In addition, MbNAC25 was highly expressed in new leaves and stems using real-time PCR. To analyze the function of MbNAC25 in plants, we generated transgenic Arabidopsis plants that overexpressed MbNAC25. Under low-temperature stress (4 °C) and high-salt stress (200 mM NaCl), plants overexpressing MbNAC25 enhanced tolerance against cold and drought salinity conferring a higher survival rate than that of wild-type (WT). Correspondingly, the chlorophyll content, proline content, the activities of antioxidant enzymes superoxide dismutase (SOD), peroxidase (POD) and catalase (CAT) were significantly increased, while malondialdehyde (MDA) content was lower. These results indicated that the overexpression of MbNAC25 in Arabidopsis plants improved the tolerance to cold and salinity stress via enhanced scavenging capability of reactive oxygen species (ROS). Full article
(This article belongs to the Special Issue Abiotic Stress and Gene Networks in Plants 2020)
Show Figures

Figure 1

15 pages, 2076 KB  
Article
The Soybean GmNAC019 Transcription Factor Mediates Drought Tolerance in Arabidopsis in an Abscisic Acid-Dependent Manner
by Xuan Lan Thi Hoang, Nguyen Cao Nguyen, Yen-Nhi Hoang Nguyen, Yasuko Watanabe, Lam-Son Phan Tran and Nguyen Phuong Thao
Int. J. Mol. Sci. 2020, 21(1), 286; https://doi.org/10.3390/ijms21010286 - 31 Dec 2019
Cited by 25 | Viewed by 6190
Abstract
Being master regulators of gene expression, transcription factors (TFs) play important roles in determining plant growth, development and reproduction. To date, many TFs have been shown to positively mediate plant responses to environmental stresses. In the current study, the biological functions of a [...] Read more.
Being master regulators of gene expression, transcription factors (TFs) play important roles in determining plant growth, development and reproduction. To date, many TFs have been shown to positively mediate plant responses to environmental stresses. In the current study, the biological functions of a stress-responsive NAC [NAM (No Apical Meristem), ATAF1/2 (Arabidopsis Transcription Activation Factor1/2), CUC2 (Cup-shaped Cotyledon2)]-TF encoding gene isolated from soybean (GmNAC019) in relation to plant drought tolerance and abscisic acid (ABA) responses were investigated. By using a heterologous transgenic system, we revealed that transgenic Arabidopsis plants constitutively expressing the GmNAC019 gene exhibited higher survival rates in a soil-drying assay, which was associated with lower water loss rate in detached leaves, lower cellular hydrogen peroxide content and stronger antioxidant defense under water-stressed conditions. Additionally, the exogenous treatment of transgenic plants with ABA showed their hypersensitivity to this phytohormone, exhibiting lower rates of seed germination and green cotyledons. Taken together, these findings demonstrated that GmNAC019 functions as a positive regulator of ABA-mediated plant response to drought, and thus, it has potential utility for improving plant tolerance through molecular biotechnology. Full article
Show Figures

Figure 1

18 pages, 2973 KB  
Article
Overexpression of ANAC046 Promotes Suberin Biosynthesis in Roots of Arabidopsis thaliana
by Kashif Mahmood, Viktoria Valeska Zeisler-Diehl, Lukas Schreiber, Yong-Mei Bi, Steven J. Rothstein and Kosala Ranathunge
Int. J. Mol. Sci. 2019, 20(24), 6117; https://doi.org/10.3390/ijms20246117 - 4 Dec 2019
Cited by 39 | Viewed by 5789
Abstract
NAC (NAM (no apical meristem), ATAF1/2, and CUC2 (cup-shaped cotyledon)) proteins are one of the largest families of plant-specific transcription factors, and this family is present in a wide range of land plants. Here, we have investigated the role of ANAC046 in the [...] Read more.
NAC (NAM (no apical meristem), ATAF1/2, and CUC2 (cup-shaped cotyledon)) proteins are one of the largest families of plant-specific transcription factors, and this family is present in a wide range of land plants. Here, we have investigated the role of ANAC046 in the regulation of suberin biosynthesis and deposition in Arabidopsis. Subcellular localization and transcriptional activity assays showed that ANAC046 localizes in the nucleus, where it functions as a transcription activator. Analysis of the PANAC046:GUS lines revealed that ANAC046 is mainly expressed in the root endodermis and periderm, and is also induced in leaves by wounding. The transgenic lines overexpressing ANAC046 exhibited defective surfaces on the aerial plant parts compared to the wild-type (WT) as characterized by increased permeability for Toluidine blue stain and greater chlorophyll leaching. Quantitative RT-PCR analysis showed that the expression of suberin biosynthesis genes was significantly higher in the roots and leaves of overexpression lines compared to the WT. The biochemical analysis of leaf cuticular waxes showed that the overexpression lines accumulated 30% more waxes than the WT. Concurrently, overexpression lines also deposited almost twice the amount of suberin content in their roots compared with the WT. Taken together, these results showed that ANAC046 is an important transcription factor that promotes suberin biosynthesis in Arabidopsis thaliana roots. Full article
(This article belongs to the Section Molecular Plant Sciences)
Show Figures

Figure 1

19 pages, 5489 KB  
Article
Overexpression of BpCUC2 Influences Leaf Shape and Internode Development in Betula pendula
by Chaoyi Liu, Huanwen Xu, Rui Han, Shuo Wang, Guifeng Liu, Su Chen, Jiying Chen, Xiuyan Bian and Jing Jiang
Int. J. Mol. Sci. 2019, 20(19), 4722; https://doi.org/10.3390/ijms20194722 - 23 Sep 2019
Cited by 15 | Viewed by 4195
Abstract
The CUP-SHAPED COTYLEDON 2 (CUC2) gene, which is negatively regulated by microRNA164 (miR164), has been specifically linked to the regulation of leaf margin serration and the maintenance of phyllotaxy in model plants. However, few studies have investigated these effects [...] Read more.
The CUP-SHAPED COTYLEDON 2 (CUC2) gene, which is negatively regulated by microRNA164 (miR164), has been specifically linked to the regulation of leaf margin serration and the maintenance of phyllotaxy in model plants. However, few studies have investigated these effects in woody plants. In this study, we integrated genomic, transcriptomic, and physiology approaches to explore the function of BpCUC2 gene in Betula pendula growth and development. Our results showed that Betula pendula plants overexpressing BpCUC2, which is targeted by BpmiR164, exhibit shortened internodes and abnormal leaf shapes. Subsequent analysis indicated that the short internodes of BpCUC2 overexpressed transgenic lines and were due to decreased epidermal cell size. Moreover, transcriptome analysis, yeast one-hybrid assays, and ChIP-PCR suggested that BpCUC2 directly binds to the LTRECOREATCOR15 (CCGAC), CAREOSREP1 (CAACTC), and BIHD1OS (TGTCA) motifs of a series of IAA-related and cyclin-related genes to regulate expression. These results may be useful to our understanding of the functional role and genetic regulation of BpCUC2. Full article
(This article belongs to the Collection Genetics and Molecular Breeding in Plants)
Show Figures

Graphical abstract

Back to TopTop