Sign in to use this feature.

Years

Between: -

Subjects

remove_circle_outline
remove_circle_outline
remove_circle_outline
remove_circle_outline

Journals

Article Types

Countries / Regions

Search Results (25)

Search Parameters:
Keywords = CRESS-DNA virus

Order results
Result details
Results per page
Select all
Export citation of selected articles as:
8 pages, 1274 KB  
Brief Report
Identification and Full-Genome Characterisation of Genomoviruses in Cassava Leaves Infected with Cassava Mosaic Disease
by Olabode Onile-ere, Oluwagboadurami John, Oreoluwa Sonowo, Pakyendou Estel Name, Ezechiel Bionimian Tibiri, Fidèle Tiendrébéogo, Justin Pita, Solomon Oranusi and Angela O. Eni
Viruses 2025, 17(11), 1418; https://doi.org/10.3390/v17111418 (registering DOI) - 25 Oct 2025
Viewed by 107
Abstract
This study identified and characterised three Genomoviruses during a circular DNA-enriched sequencing project aimed at assessing the evolution of Cassava mosaic begomoviruses in Nigeria. Using a combination of rolling circle amplification, Oxford Nanopore Sequencing and targeted amplicon sequencing, three full-length Genomovirus genomes were [...] Read more.
This study identified and characterised three Genomoviruses during a circular DNA-enriched sequencing project aimed at assessing the evolution of Cassava mosaic begomoviruses in Nigeria. Using a combination of rolling circle amplification, Oxford Nanopore Sequencing and targeted amplicon sequencing, three full-length Genomovirus genomes were recovered. The recovered genomes ranged from 2090 to 2188 nucleotides in length, contained two open reading frames (Rep and CP) in an ambisense orientation and shared between 84.81 and 95.37% nucleotide similarity with isolates in the NCBI GenBank repository. Motif analyses confirmed the presence of conserved rolling circle replication (RCR) and helicase motifs in all three isolates; however, one isolate lacked the RCR II motif. Phylogenetic inference using Rep and CP nucleotide sequences suggested that the isolates belonged to a divergent lineage within the Genomovirus family. These findings expand current knowledge of Genomovirus diversity and highlight the potential of cassava as a source for identifying novel CRESS-DNA viruses. Full article
(This article belongs to the Special Issue Economically Important Viruses in African Crops)
Show Figures

Figure 1

6 pages, 652 KB  
Brief Report
First Detection and Characterization of Smacovirus in the Human Vagina in Two Sequential Samples over a Twelve-Day Interval
by Antonio Charlys da Costa, Tania Regina Tozetto-Mendoza, Endrya do Socorro Foro Ramos, Pietro Bortoletto, Noely Evangelista Ferreira, Layla Honorato, Erick Matheus Garcia Barbosa, Heuder Gustavo Oliveira Paião, Amanda Fernandes de Souza, Iara M. Linhares, Steven D. Spandorfer, Elcio Leal, Maria Cassia Mendes-Correa and Steven S. Witkin
Viruses 2024, 16(10), 1545; https://doi.org/10.3390/v16101545 - 30 Sep 2024
Viewed by 1171
Abstract
Background: Smacovirus is a CRESS-DNA virus identified almost exclusively in transient fecal samples from various vertebrate species. Objective: We evaluated human vaginal samples for the presence and maintenance of Smacovirus. Methods: Viral metagenomics analysis was performed on vaginal samples collected from 28 [...] Read more.
Background: Smacovirus is a CRESS-DNA virus identified almost exclusively in transient fecal samples from various vertebrate species. Objective: We evaluated human vaginal samples for the presence and maintenance of Smacovirus. Methods: Viral metagenomics analysis was performed on vaginal samples collected from 28 apparently healthy women in New York City, USA. Twenty-one of the women provided duplicate samples over a 12–21-day interval. Results: Phylogenetic analysis identified two samples from the same individual, collected over a twelve-day interval, that were positive for the complete Smacovirus genome. All detected sequence contigs belonged to a single variant of CRESS-DNA. Conclusions: The continuous presence of Smacovirus in the human vagina over a twelve-day period was identified. Full article
(This article belongs to the Special Issue Women in Virology 2025)
Show Figures

Figure 1

11 pages, 5314 KB  
Article
DNA Virome in Cardiac Tissue from Green Sea Turtles (Chelonia mydas) with Myocarditis
by Christabel Hannon, Subir Sarker, Willy W. Suen and Helle Bielefeldt-Ohmann
Viruses 2024, 16(7), 1053; https://doi.org/10.3390/v16071053 - 29 Jun 2024
Viewed by 1561
Abstract
As part of a sea turtle health monitoring program on the central east coast of Queensland, Australia, stranded and sick green sea turtles (Chelonia mydas) were subjected to necropsy and histopathology. A subset of these turtles had myocarditis of varying severity, [...] Read more.
As part of a sea turtle health monitoring program on the central east coast of Queensland, Australia, stranded and sick green sea turtles (Chelonia mydas) were subjected to necropsy and histopathology. A subset of these turtles had myocarditis of varying severity, which could not be attributed to parasitism by spirorchid flukes or bacterial infections. We, therefore, undertook an investigation to determine whether virus infections might be part of the pathogenesis. Deep sequencing revealed abundant DNA virus contigs in the heart tissue, of which CRESS and circoviruses appeared to be the most consistently present. Further analysis revealed the homology of some of the circoviruses to the beak and feather disease virus. While a causative link to myocarditis could not be established, the presence of these viruses may play a contributing role by affecting the immune system and overall health of animals exposed to pollutants, higher water temperatures, and decreasing nutrition. Full article
(This article belongs to the Section Animal Viruses)
Show Figures

Figure 1

15 pages, 17935 KB  
Article
Unveiling CRESS DNA Virus Diversity in Oysters by Virome
by Peng Zhu, Chang Liu, Guang-Feng Liu, Hong Liu, Ke-Ming Xie, Hong-Sai Zhang, Xin Xu, Jian Xiao and Jing-Zhe Jiang
Viruses 2024, 16(2), 228; https://doi.org/10.3390/v16020228 - 31 Jan 2024
Cited by 3 | Viewed by 2917
Abstract
Oysters that filter feed can accumulate numerous pathogens, including viruses, which can serve as a valuable viral repository. As oyster farming becomes more prevalent, concerns are mounting about diseases that can harm both cultivated and wild oysters. Unfortunately, there is a lack of [...] Read more.
Oysters that filter feed can accumulate numerous pathogens, including viruses, which can serve as a valuable viral repository. As oyster farming becomes more prevalent, concerns are mounting about diseases that can harm both cultivated and wild oysters. Unfortunately, there is a lack of research on the viruses and other factors that can cause illness in shellfish. This means that it is harder to find ways to prevent these diseases and protect the oysters. This is part of a previously started project, the Dataset of Oyster Virome, in which we further study 30 almost complete genomes of oyster-associated CRESS DNA viruses. The replication-associated proteins and capsid proteins found in CRESS DNA viruses display varying evolutionary rates and frequently undergo recombination. Additionally, some CRESS DNA viruses have the capability for cross-species transmission. A plethora of unclassified CRESS DNA viruses are detectable in transcriptome libraries, exhibiting higher levels of transcriptional activity than those found in metagenome libraries. The study significantly enhances our understanding of the diversity of oyster-associated CRESS DNA viruses, emphasizing the widespread presence of CRESS DNA viruses in the natural environment and the substantial portion of CRESS DNA viruses that remain unidentified. This study’s findings provide a basis for further research on the biological and ecological roles of viruses in oysters and their environment. Full article
(This article belongs to the Special Issue Virus Discovery, Classification and Characterization)
Show Figures

Graphical abstract

13 pages, 4028 KB  
Article
Metagenomic Identification of Novel Eukaryotic Viruses with Small DNA Genomes in Pheasants
by Eszter Kaszab, Krisztina Bali, Szilvia Marton, Krisztina Ursu, Szilvia L. Farkas, Enikő Fehér, Marianna Domán, Vito Martella and Krisztián Bányai
Animals 2024, 14(2), 237; https://doi.org/10.3390/ani14020237 - 12 Jan 2024
Cited by 2 | Viewed by 2533
Abstract
A panel of intestinal samples collected from common pheasants (Phasianus colchicus) between 2008 and 2017 was used for metagenomic investigation using an unbiased enrichment protocol and different bioinformatic pipelines. The number of sequence reads in the metagenomic analysis ranged from 1,419,265 [...] Read more.
A panel of intestinal samples collected from common pheasants (Phasianus colchicus) between 2008 and 2017 was used for metagenomic investigation using an unbiased enrichment protocol and different bioinformatic pipelines. The number of sequence reads in the metagenomic analysis ranged from 1,419,265 to 17,507,704 with a viral sequence read rate ranging from 0.01% to 59%. When considering the sequence reads of eukaryotic viruses, RNA and DNA viruses were identified in the samples, including but not limited to coronaviruses, reoviruses, parvoviruses, and CRESS DNA viruses (i.e., circular Rep-encoding single-stranded DNA viruses). Partial or nearly complete genome sequences were reconstructed of at least three different parvoviruses (dependoparvovirus, aveparvovirus and chaphamaparvovirus), as well as gyroviruses and diverse CRESS DNA viruses. Generating information of virus diversity will serve as a basis for developing specific diagnostic tools and for structured epidemiological investigations, useful to assess the impact of these novel viruses on animal health. Full article
(This article belongs to the Special Issue Infectious Diseases and Surveillance of Farm and Wild Animals)
Show Figures

Figure 1

17 pages, 647 KB  
Article
Unbiased Virus Detection in a Danish Zoo Using a Portable Metagenomic Sequencing System
by Anna S. Fomsgaard, Stamatios A. Tahas, Katja Spiess, Charlotta Polacek, Jannik Fonager and Graham J. Belsham
Viruses 2023, 15(6), 1399; https://doi.org/10.3390/v15061399 - 20 Jun 2023
Cited by 3 | Viewed by 3643
Abstract
Metagenomic next-generation sequencing (mNGS) is receiving increased attention for the detection of new viruses and infections occurring at the human–animal interface. The ability to actively transport and relocate this technology enables in situ virus identification, which could reduce response time and enhance disease [...] Read more.
Metagenomic next-generation sequencing (mNGS) is receiving increased attention for the detection of new viruses and infections occurring at the human–animal interface. The ability to actively transport and relocate this technology enables in situ virus identification, which could reduce response time and enhance disease management. In a previous study, we developed a straightforward mNGS procedure that greatly enhances the detection of RNA and DNA viruses in human clinical samples. In this study, we improved the mNGS protocol with transportable battery-driven equipment for the portable, non-targeted detection of RNA and DNA viruses in animals from a large zoological facility, to simulate a field setting for point-of-incidence virus detection. From the resulting metagenomic data, we detected 13 vertebrate viruses from four major virus groups: (+)ssRNA, (+)ssRNA-RT, dsDNA and (+)ssDNA, including avian leukosis virus in domestic chickens (Gallus gallus), enzootic nasal tumour virus in goats (Capra hircus) and several small, circular, Rep-encoding, ssDNA (CRESS DNA) viruses in several mammal species. More significantly, we demonstrate that the mNGS method is able to detect potentially lethal animal viruses, such as elephant endotheliotropic herpesvirus in Asian elephants (Elephas maximus) and the newly described human-associated gemykibivirus 2, a human-to-animal cross-species virus, in a Linnaeus two-toed sloth (Choloepus didactylus) and its enclosure, for the first time. Full article
(This article belongs to the Special Issue Applications of Next-Generation Sequencing in Virus Discovery 2.0)
Show Figures

Figure 1

12 pages, 6120 KB  
Communication
First Report on Detection and Complete Genomic Analysis of a Novel CRESS DNA Virus from Sea Turtles
by Kerry Gainor, Kimberly M. Stewart, Angela Picknell, Morgan Russ, Noah Makela, Kierra Watson, Diana M. Mancuso, Yashpal Singh Malik and Souvik Ghosh
Pathogens 2023, 12(4), 601; https://doi.org/10.3390/pathogens12040601 - 15 Apr 2023
Cited by 2 | Viewed by 2967
Abstract
To date, only a handful of viruses have been identified in sea turtles. Although eukaryotic circular Rep (replication initiation protein)-encoding single-stranded DNA (CRESS DNA) viruses have been reported from a wide variety of terrestrial species, and some of these viruses have been associated [...] Read more.
To date, only a handful of viruses have been identified in sea turtles. Although eukaryotic circular Rep (replication initiation protein)-encoding single-stranded DNA (CRESS DNA) viruses have been reported from a wide variety of terrestrial species, and some of these viruses have been associated with clinical conditions in certain animals, limited information is available on CRESS DNA viruses from marine life. The present study aimed to investigate the presence of CRESS DNA viruses in sea turtles. In the present study, two (samples T3 and T33) of the 34 cloacal samples from 31 sea turtles (found in ocean waters around the Caribbean Islands of St. Kitts and Nevis) tested positive for CRESS DNA viruses by a pan-rep nested PCR assay. The partial Rep sequence of T3 shared 75.78% of a deduced amino acid (aa) identity with that of a CRESS DNA virus (classified under family Circoviridae) from a mollusk. On the other hand, the complete genome (2428 bp) of T33 was determined by an inverse nested PCR assay. The genomic organization of T33 mirrored those of type II CRESS DNA viral genomes of cycloviruses, characterized by the putative “origin of replication” in the 5’-intergenic region, and the putative Capsid (Cap)- and Rep-encoding open reading frame on the virion-sense- and antisense-strand, respectively. The putative Rep (322 aa) of T33 retained the conserved “HUH endonuclease” and the “super 3 family helicase” domains and shared pairwise aa identities of ~57% with unclassified CRESS DNA viruses from benthic sediment and mollusks. Phylogenetically, the T33 Rep formed a distinct branch within an isolated cluster of unclassified CRESS DNA viruses. The putative Cap (370 aa) of T33 shared maximum pairwise aa identity of 30.51% with an unclassified CRESS DNA virus from a capybara. Except for a blood sample from T33 that tested negative for CRESS DNA viruses, other tissue samples were not available from the sea turtles. Therefore, we could not establish whether the T3 and T33 viral strains infected the sea turtles or were of dietary origin. To our knowledge, this is the first report on the detection of CRESS DNA viruses from sea turtles, adding yet another animal species to the rapidly expanding host range of these viruses. Complete genome analysis of T33 identified a novel, unclassified CRESS DNA virus, providing insights into the high genetic diversity between viruses within the phylum Cressdnaviricota. Considering that sea turtles are an at-risk species, extensive studies on virus discovery, surveillance, and pathogenesis in these marine animals are of the utmost importance. Full article
(This article belongs to the Special Issue Pathogens in 2023)
Show Figures

Figure 1

18 pages, 4412 KB  
Article
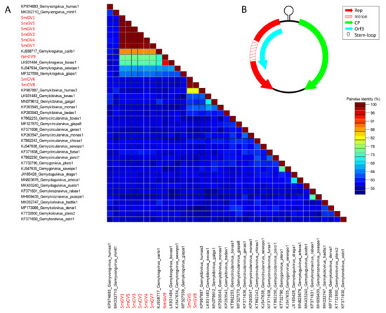
Characterization of Transcriptional Responses to Genomovirus Infection of the White Mold Fungus, Sclerotinia sclerotiorum
by Connor J. Pedersen and Shin-Yi Lee Marzano
Viruses 2022, 14(9), 1892; https://doi.org/10.3390/v14091892 - 27 Aug 2022
Cited by 7 | Viewed by 3017
Abstract
Soybean leaf-associated gemygorvirus-1 (SlaGemV−1) is a CRESS-DNA virus classified in the family Genomoviridae, which causes hypovirulence and abolishes sclerotia formation in infected fungal pathogens under the family Sclerotiniaceae. To investigate the mechanisms involved in the induction of hypovirulence, RNA-Seq was compared between virus-free [...] Read more.
Soybean leaf-associated gemygorvirus-1 (SlaGemV−1) is a CRESS-DNA virus classified in the family Genomoviridae, which causes hypovirulence and abolishes sclerotia formation in infected fungal pathogens under the family Sclerotiniaceae. To investigate the mechanisms involved in the induction of hypovirulence, RNA-Seq was compared between virus-free and SlaGemV−1-infected Sclerotinia sclerotiorum strain DK3. Overall, 4639 genes were differentially expressed, with 50.5% up regulated and 49.5% down regulated genes. GO enrichments suggest changes in integral membrane components and transmission electron microscopy images reveal virus-like particles localized near the inner cell membrane. Differential gene expression analysis focused on genes responsible for cell cycle and DNA replication and repair pathways, ubiquitin proteolysis, gene silencing, methylation, pathogenesis-related, sclerotial development, carbohydrate metabolism, and oxalic acid biosynthesis. Carbohydrate metabolism showed the most changes, with two glycoside hydrolase genes being the most down regulated by −2396.1- and −648.6-fold. Genes relating to pathogenesis showed consistent down regulation with the greatest being SsNep1, SsSSVP1, and Endo2 showing, −4555-, −14.7-, and −12.3-fold changes. The cell cycle and DNA replication/repair pathways were almost entirely up regulated including a putative cyclin and separase being up regulated 8.3- and 5.2-fold. The oxalate decarboxylase genes necessary for oxalic acid catabolism and oxalic acid precursor biosynthesis genes and its metabolism show down regulations of −17.2- and −12.1-fold changes. Sclerotial formation genes also appear differentially regulated including a melanin biosynthesis gene Pks1 and a sclerotia formation gene Sl2 with fold changes of 3.8 and −2.9. Full article
(This article belongs to the Special Issue Viruses and Their Effects on Fungal Host Fitness)
Show Figures

Figure 1

16 pages, 5030 KB  
Article
Detection and Complete Genome Analysis of Porcine Circovirus 2 (PCV2) and an Unclassified CRESS DNA Virus from Diarrheic Pigs in the Dominican Republic: First Evidence for Predominance of PCV2d from the Caribbean Region
by Kerry Gainor, Yussaira Castillo Fortuna, Angeline Steny Alakkaparambil, Wendy González, Yashpal Singh Malik and Souvik Ghosh
Viruses 2022, 14(8), 1799; https://doi.org/10.3390/v14081799 - 17 Aug 2022
Cited by 4 | Viewed by 2687
Abstract
We report here high rates (47.5%, 48/101) of detection of porcine circovirus 2 (PCV2) in diarrheic pigs from three pig farms in the Dominican Republic. Seventeen of the PCV2 positive samples, representing the three pig farms, different age groups and sampling periods (2020–2021), [...] Read more.
We report here high rates (47.5%, 48/101) of detection of porcine circovirus 2 (PCV2) in diarrheic pigs from three pig farms in the Dominican Republic. Seventeen of the PCV2 positive samples, representing the three pig farms, different age groups and sampling periods (2020–2021), were amplified for the complete PCV2 genome. Based on analysis of open reading frame 2 and complete genome sequences, the 17 PCV2 strains were assigned to the PCV2d genotype. Significant differences were observed in PCV2 detection rates between the vaccinated (20% (10/50)) and unvaccinated (62.5% (10/16) and 80% (28/35)) farms, corroborating previous observations that PCV2a-based vaccines confer protection against heterologous PCV2 genotypes. The present study is the first to report detection and molecular characterization of PCV2 from the Dominican Republic, warranting large-scale molecular epidemiological studies on PCV2 in pig farms and backyard systems across the country. For the first time, PCV2d was identified as the predominant PCV2 genotype in a study from the Caribbean region, suggesting that a genotype shift from PCV2b to PCV2d might be happening in the Caribbean region, which mirrored the current PCV2 genotype scenario in many other parts of the world. Besides PCV2, we also identified a pigeon circovirus-like virus, and a circular Replication-associated protein (Rep)-encoding single-stranded (CRESS) DNA virus, which was characterized for the complete genome. The CRESS DNA virus shared a similar genomic organization and was related to unclassified CRESSV2 DNA viruses (belonging to the Order Cirlivirales) from porcine feces in Hungary, indicating that related unclassified CRESS DNA viruses are circulating among pigs in different geographical regions, warranting further studies on the epidemiology and biology of these novel viruses. Full article
(This article belongs to the Special Issue Enteric and Respiratory Viruses in Animals 3.0)
Show Figures

Figure 1

12 pages, 1615 KB  
Article
A New Circular Single-Stranded DNA Virus Related with Howler Monkey Associated Porprismacovirus 1 Detected in Children with Acute Gastroenteritis
by Fabiola Villanova, Flávio Augusto de Padua Milagres, Rafael Brustulin, Emerson Luiz Lima Araújo, Ramendra Pati Pandey, V. Samuel Raj, Xutao Deng, Eric Delwart, Adriana Luchs, Antonio Charlys da Costa and Élcio Leal
Viruses 2022, 14(7), 1472; https://doi.org/10.3390/v14071472 - 4 Jul 2022
Cited by 4 | Viewed by 2725
Abstract
Putative replication-associated protein (REP) and capsid-like (CAP) proteins are encoded by circular single-stranded DNA viruses (CRESS DNA), which have been found in samples from most eukaryotic groups. However, the details of these viruses’ life cycles and their significance in diseases have yet to [...] Read more.
Putative replication-associated protein (REP) and capsid-like (CAP) proteins are encoded by circular single-stranded DNA viruses (CRESS DNA), which have been found in samples from most eukaryotic groups. However, the details of these viruses’ life cycles and their significance in diseases have yet to be established. We presented and analyzed two full-length CRESS DNA genomes acquired from two children diagnosed with acute gastroenteritis (GI) in the northeast state of Tocantins, Brazil, using next-generation sequencing and a virus-like filtration approach. Both sequences (named SmaCV3BR08 and SmaCV3BR291) are closely similar to a prior CRESS DNA sequence discovered in the feces of a new world monkey (Alouatta caraya) from the United States in 2009 and termed Howler monkey-associated porprismacovirus 1 (Genbank ID: NC 026317). According to our comparative study, these porprismacovirus genomes deviate by 10% at the nucleotide level. For comparative reasons, the divergence between our sequences (SmaCV3BR08 and SmaCV3BR291) and a porprismacovirus recently identified in a human fecal sample from Peru is 37%. These data suggest that there is a great diversity of porprismacoviruses in South America, perhaps more than two species. In addition, the finding of closely related sequences of porprismacoviruses in humans and native monkeys highlights the zoonotic potential of these viruses. Full article
(This article belongs to the Special Issue Viral Gastroenteritis 2022)
Show Figures

Figure 1

24 pages, 7878 KB  
Article
Diverse Single-Stranded DNA Viruses Identified in Chicken Buccal Swabs
by Klaudia Chrzastek, Simona Kraberger, Kara Schmidlin, Rafaela S. Fontenele, Arun Kulkarni, Len Chappell, Louise Dufour-Zavala, Darrell R. Kapczynski and Arvind Varsani
Microorganisms 2021, 9(12), 2602; https://doi.org/10.3390/microorganisms9122602 - 16 Dec 2021
Cited by 10 | Viewed by 3631
Abstract
High-throughput sequencing approaches offer the possibility to better understand the complex microbial communities associated with animals. Viral metagenomics has facilitated the discovery and identification of many known and unknown viruses that inhabit mucosal surfaces of the body and has extended our knowledge related [...] Read more.
High-throughput sequencing approaches offer the possibility to better understand the complex microbial communities associated with animals. Viral metagenomics has facilitated the discovery and identification of many known and unknown viruses that inhabit mucosal surfaces of the body and has extended our knowledge related to virus diversity. We used metagenomics sequencing of chicken buccal swab samples and identified various small DNA viruses with circular genome organization. Out of 134 putative circular viral-like circular genome sequences, 70 are cressdnaviruses and 26 are microviruses, whilst the remaining 38 most probably represent sub-genomic molecules. The cressdnaviruses found in this study belong to the Circoviridae, Genomoviridae and Smacoviridae families as well as previously described CRESS1 and naryavirus groups. Among these, genomoviruses and smacoviruses were the most prevalent across the samples. Interestingly, we also identified 26 bacteriophages that belong to the Microviridae family, whose members are known to infect enterobacteria. Full article
Show Figures

Figure 1

14 pages, 1511 KB  
Brief Report
Virome Characterization in Commercial Bovine Serum Batches—A Potentially Needed Testing Strategy for Biological Products
by Willian P. Paim, Mayara F. Maggioli, Shollie M. Falkenberg, Akhilesh Ramachandran, Matheus N. Weber, Cláudio W. Canal and Fernando V. Bauermann
Viruses 2021, 13(12), 2425; https://doi.org/10.3390/v13122425 - 3 Dec 2021
Cited by 10 | Viewed by 3451
Abstract
Bovine serum has been widely used as a universal supplement in culture media and other applications, including the manufacture of biological products and the production of synthetic meat. Currently, commercial bovine serum is tested for possible viral contaminants following regional guidelines. Regulatory agencies’ [...] Read more.
Bovine serum has been widely used as a universal supplement in culture media and other applications, including the manufacture of biological products and the production of synthetic meat. Currently, commercial bovine serum is tested for possible viral contaminants following regional guidelines. Regulatory agencies’ established tests focused on detecting selected animal origin viruses and are based on virus isolation, immunofluorescence, and hemadsorption assays. However, these tests may fail to detect new or emerging viruses in biological products. High-throughput sequencing is a powerful option since no prior knowledge of the viral targets is required. In the present study, we evaluate the virome of seven commercial batches of bovine serum from Mexico (one batch), New Zealand (two batches), and the United States (four batches) using a specific preparation and enrichment method for pooled samples and sequencing using an Illumina platform. A variety of circular replicase-encoding single-stranded (CRESS) DNA families (Genomoviridae, Circoviridae, and Smacoviridae) was identified. Additionally, CrAssphage, a recently discovered group of bacteriophage correlated with fecal contamination, was identified in 85% of the tested batches. Furthermore, sequences representing viral families with single-stranded DNA (Parvoviridae), double-stranded DNA (Polyomaviridae and Adenoviridae), single-stranded RNA (Flaviviridae, Picornaviridae, and Retroviridae), and double-stranded RNA (Reoviridae) were identified. These results support that high-throughput sequencing associated with viral enrichment is a robust tool and should be considered an additional layer of safety when testing pooled biologicals to detect viral contaminants overlooked by the current testing protocols. Full article
(This article belongs to the Topic Veterinary Infectious Diseases)
Show Figures

Figure 1

12 pages, 16612 KB  
Article
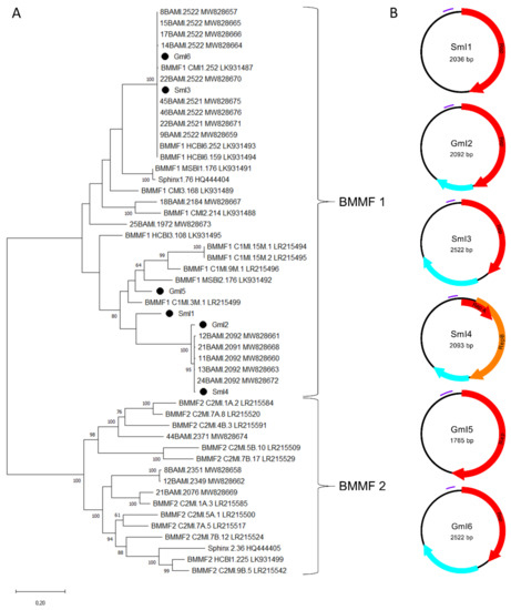
Identification and Characterization of Circular Single-Stranded DNA Genomes in Sheep and Goat Milk
by Marie-Thérèse König, Robert Fux, Ellen Link, Gerd Sutter, Erwin Märtlbauer and Andrea Didier
Viruses 2021, 13(11), 2176; https://doi.org/10.3390/v13112176 - 28 Oct 2021
Cited by 12 | Viewed by 2994
Abstract
In recent years, a variety of circular replicase-encoding single-stranded (CRESS) DNA viruses and unclassified virus-like DNA elements have been discovered in a broad range of animal species and environmental samples. Key questions to be answered concern their presence in the human diet and [...] Read more.
In recent years, a variety of circular replicase-encoding single-stranded (CRESS) DNA viruses and unclassified virus-like DNA elements have been discovered in a broad range of animal species and environmental samples. Key questions to be answered concern their presence in the human diet and their potential impact on disease emergence. Especially DNA elements termed bovine meat and milk factors (BMMF) are suspected to act as co-factors in the development of colon and breast cancer. To expand our knowledge on the occurrence of these potential pathogens in human nutrition, a total of 73 sheep and 40 goat milk samples were assayed by combining rolling circle amplification (RCA), PCR and Sanger sequencing. The present study further includes retail milk from the aforementioned species. We recovered 15 single stranded (ss) circular genomes. Of those, nine belong to the family Genomoviridae and six are members of the unclassified group of BMMF. Thus, dairy sheep and goats add to dispersal of CRESS viruses and circular ssDNA elements, which enter the food chain via milk. The presence of these entities is therefore more widespread in Bovidae than initially assumed and seems to be part of the common human nutrition. Full article
(This article belongs to the Section Animal Viruses)
Show Figures

Figure 1

12 pages, 2201 KB  
Article
Novel Cyclovirus Species in Dogs with Hemorrhagic Gastroenteritis
by Kerry Gainor, Yashpal S. Malik and Souvik Ghosh
Viruses 2021, 13(11), 2155; https://doi.org/10.3390/v13112155 - 26 Oct 2021
Cited by 3 | Viewed by 3591
Abstract
Nested PCRs with circovirus/cyclovirus pan-rep (replicase gene) primers detected eukaryotic circular Rep-encoding single-stranded DNA (CRESS DNA) viruses in three (samples CN9E, CN16E and CN34) of 18 canine parvovirus-2-positive fecal samples from household dogs with hemorrhagic gastroenteritis on the Caribbean island of Nevis. [...] Read more.
Nested PCRs with circovirus/cyclovirus pan-rep (replicase gene) primers detected eukaryotic circular Rep-encoding single-stranded DNA (CRESS DNA) viruses in three (samples CN9E, CN16E and CN34) of 18 canine parvovirus-2-positive fecal samples from household dogs with hemorrhagic gastroenteritis on the Caribbean island of Nevis. The complete genomes of CRESS DNA virus CN9E, CN16E and CN34 were determined by inverse nested PCRs. Based on (i) genome organization, (ii) location of the putative origin of replication, (iii) pairwise genome-wide sequence identities, (iv) the presence of conserved motifs in the putative replication-associated protein (Rep) and the arginine-rich region in the amino terminus of the putative capsid protein (Cp) and (v) a phylogenetic analysis, CN9E, CN16E and CN34 were classified as cycloviruses. Canine-associated cycloviruses CN16E and CN34 were closely related to each other and shared low genome-wide nucleotide (59.642–59.704%), deduced Rep (35.018–35.379%) and Cp (26.601%) amino acid sequence identities with CN9E. All the three canine-associated cycloviruses shared < 80% genome-wide pairwise nucleotide sequence identities with cycloviruses from other animals/environmental samples, constituting two novel species (CN9E and CN16E/34) within the genus Cyclovirus. Considering the feeding habits of dogs, we could not determine whether the cycloviruses were of dietary origin or infected the host. Interestingly, the CN9E putative Rep-encoding open reading frame was found to use the invertebrate mitochondrial genetic code with an alternative initiation codon (ATA) for translation, corroborating the hypothesis that cycloviruses are actually arthropod-infecting viruses. To our knowledge, this is the first report on the detection and complete genome analysis of cycloviruses from domestic dogs. Full article
(This article belongs to the Special Issue Gastroenteritis Viruses 2021)
Show Figures

Figure 1

13 pages, 6894 KB  
Article
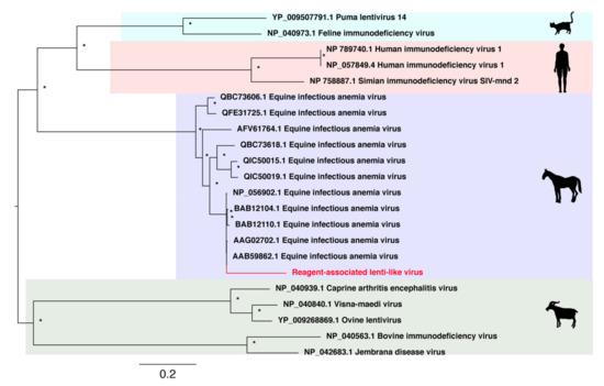
Metagenomic Identification of Viral Sequences in Laboratory Reagents
by Ashleigh F. Porter, Joanna Cobbin, Ci-Xiu Li, John-Sebastian Eden and Edward C. Holmes
Viruses 2021, 13(11), 2122; https://doi.org/10.3390/v13112122 - 21 Oct 2021
Cited by 28 | Viewed by 4042
Abstract
Metagenomic next-generation sequencing has transformed the discovery and diagnosis of infectious disease, with the power to characterise the complete ‘infectome’ (bacteria, viruses, fungi, parasites) of an individual host organism. However, the identification of novel pathogens has been complicated by widespread microbial contamination in [...] Read more.
Metagenomic next-generation sequencing has transformed the discovery and diagnosis of infectious disease, with the power to characterise the complete ‘infectome’ (bacteria, viruses, fungi, parasites) of an individual host organism. However, the identification of novel pathogens has been complicated by widespread microbial contamination in commonly used laboratory reagents. Using total RNA sequencing (“metatranscriptomics”) we documented the presence of contaminant viral sequences in multiple ‘blank’ negative control sequencing libraries that comprise a sterile water and reagent mix. Accordingly, we identified 14 viral sequences in 7 negative control sequencing libraries. As in previous studies, several circular replication-associated protein encoding (CRESS) DNA virus-like sequences were recovered in the blank control libraries, as well as contaminating sequences from the Totiviridae, Tombusviridae and Lentiviridae families of RNA virus. These data suggest that viral contamination of common laboratory reagents is likely commonplace and can comprise a wide variety of viruses. Full article
(This article belongs to the Section Viral Immunology, Vaccines, and Antivirals)
Show Figures

Figure 1

Back to TopTop