Next Article in Journal
The Impact of a Proprietary Blend of Yeast Cell Wall, Short-Chain Fatty Acids, and Zinc Proteinate on Growth, Nutrient Utilisation, and Endocrine Hormone Secretion in Intestinal Cell Models
Previous Article in Journal
Identification of Signatures of Positive Selection That Have Shaped the Genomic Landscape of South African Pig Populations
Previous Article in Special Issue
Hepatitis E Virus in Livestock—Update on Its Epidemiology and Risk of Infection to Humans
 
 
Font Type:
Arial Georgia Verdana
Font Size:
Aa Aa Aa
Line Spacing:
Column Width:
Background:
Article

Metagenomic Identification of Novel Eukaryotic Viruses with Small DNA Genomes in Pheasants

1
HUN-REN Veterinary Medical Research Institute, 1143 Budapest, Hungary
2
National Laboratory for Infectious Animal Diseases, Antimicrobial Resistance, Veterinary Public Health and Food Chain Safety, 1143 Budapest, Hungary
3
One Health Institute, Faculty of Health Sciences, University of Debrecen, 4032 Debrecen, Hungary
4
Veterinary Diagnostic Directorate, National Food Chain Safety Office, 1143 Budapest, Hungary
5
Department of Obstetrics and Food Animal Medicine Clinic, University of Veterinary Medicine, 1078 Budapest, Hungary
6
Department of Veterinary Medicine, University of Bari Aldo Moro, 70010 Valenzano, Italy
7
Department of Pharmacology and Toxicology, University of Veterinary Medicine, 1078 Budapest, Hungary
*
Author to whom correspondence should be addressed.
Animals 2024, 14(2), 237; https://doi.org/10.3390/ani14020237
Submission received: 22 November 2023 / Revised: 5 January 2024 / Accepted: 8 January 2024 / Published: 12 January 2024
(This article belongs to the Special Issue Infectious Diseases and Surveillance of Farm and Wild Animals)

Abstract

Simple Summary

In this study, we report the diversity of viruses identified using metagenomics in the intestinal contents of dead pheasants. The study provides evidence for the presence of a heterogenous viral community, with an over-representation of viruses with small DNA genomes. This information will be useful for the development of diagnostic methods that can be used in routine health assessment and virus surveillance.

Abstract

A panel of intestinal samples collected from common pheasants (Phasianus colchicus) between 2008 and 2017 was used for metagenomic investigation using an unbiased enrichment protocol and different bioinformatic pipelines. The number of sequence reads in the metagenomic analysis ranged from 1,419,265 to 17,507,704 with a viral sequence read rate ranging from 0.01% to 59%. When considering the sequence reads of eukaryotic viruses, RNA and DNA viruses were identified in the samples, including but not limited to coronaviruses, reoviruses, parvoviruses, and CRESS DNA viruses (i.e., circular Rep-encoding single-stranded DNA viruses). Partial or nearly complete genome sequences were reconstructed of at least three different parvoviruses (dependoparvovirus, aveparvovirus and chaphamaparvovirus), as well as gyroviruses and diverse CRESS DNA viruses. Generating information of virus diversity will serve as a basis for developing specific diagnostic tools and for structured epidemiological investigations, useful to assess the impact of these novel viruses on animal health.

1. Introduction

Common pheasants (Phasianus colchicus) are among the most popular game bird species, and millions of pheasants are reared across the world for sporting purposes. Game birds are usually farmed semi-intensively at a younger age and then extensively before being released to the wild [1,2]. Game bird species are well-known reservoirs of pathogenic agents for chickens and turkeys, as they belong to the same avian taxon, Galliformes. Viral diseases affecting intensively housed poultry (e.g., Newcastle disease, infectious bronchitis, influenza A virus, parvovirus infections, etc.) are also able to cause considerable losses for game bird breeders [1,2,3].
The literature on the viral etiology of enteric disease syndromes in these species is still incomplete. In pheasants, viral intestinal problems have been linked to rotaviruses and caliciviruses [4]. However, viral enteric diseases (e.g., poultry enteritis and mortality syndrome or PEMS) in other galliform birds have been shown to be multi-etiological health problems [5], suggesting that similar syndromes in game birds can be more complex than currently recognized. Metagenomic characterization of viruses from pheasants with intestinal disease is an obvious option to help elucidate the viral spectrum associated with gut infection in this avian species. The timely identification of pathogenic viruses infecting juvenile pheasants seems to be crucial for the implementation of adequate preventive measures during the breeding and rearing period.
In this study, we report the results of viral metagenomics conducted on the intestinal content of pheasants and extend current knowledge on the complexity of pheasant viral flora.

2. Materials and Methods

2.1. Samples

Remainders of pooled gut samples (n = 20) were processed for viral metagenomic analysis. Originally, the pheasant carcasses were submitted for routine pathology and virology testing between 2008 to 2017 from various pheasant farms located in five Hungarian counties. Available background information linked to the samples is given in Table 1. Intestines were removed and archived at −80 °C after diagnostic processing in the respective detection years. The primary diagnosis based on pathology examination was typically PEMS-like disease and virology tests [6,7,8,9] showed positivity for avian rotaviruses (n = 12), avian reoviruses (n = 5), coronaviruses (n = 3), astroviruses (n = 2) and/or adenoviruses (n = 2). Additionally, E. coli and Coccidia were also detected in some samples.

2.2. Sample Processing

Metagenomics-related laboratory methods used in our laboratory have been described elsewhere in detail [10]. In brief, the thawed intestines were homogenized in sterile phosphate-buffered saline and then centrifuged at 10,000× g for 5 min at room temperature. The supernatants were filtered using a 0.45 µm PES filter (Nantong FilterBio Membrane Co., Ltd., Nantong, China). The viral nucleic acids were extracted using a NucleoSpin RNA Virus Kit (Macherey-Nagel, Düren, Germany) according to the manufacturer’s instruction. After sequence-independent amplification using random primed RT-PCR, the amplicons were cleaned up with a Gel/PCR DNA Fragments Extraction Kit (Geneaid Biotech Ltd., Taipei, Taiwan). Libraries for next-generation sequencing were prepared with a Nextera XT DNA Sample Preparation Kit (Illumina, San Diego, CA, USA) and subjected to sequencing on the Illumina NextSeq 500 platform according to a previously described protocol [10].

2.3. Data Processing

For bioinformatics analysis, single-end reads of ~150 nucleotides (nt) were generated. The FASTQ datasets were analyzed with (viral) metagenomic pipelines and classification tools: Centrifuge v1.0.4. (database h + p + v) [11], Kraken2 v1.0 (database PlusPF) [12], Kaiju (webserver, database NCBI BLAST nr +euk) [13], and Virmine v2.0 [14]. One of the four pipelines’ assembled sequence reads de novo (Virmine), whereas the others classified unassembled reads. All these pipelines are publicly available as open-source software, but Kaiju also has a web-based option [13]. For the remainder of analyses, to visualize differences in the virus community composition, we summarized the data of output files manually and displayed the higher taxonomic levels (e.g., genera, families) or relevant viruses on the plots. To confirm our results, mapping of raw reads was performed against reference genomes of the viruses of interest using Geneious Prime 2022.2.2 (https://www.geneious.com) (Biomatters, Auckland, New Zealand). The full or partial consensus sequences of the viruses were queried against the database of BLASTN (https://blast.ncbi.nlm.nih.gov/Blast.cgi) to identify virus sequences.
Nearly complete sequences for some viruses were manually edited by using Geneious Prime. The obtained complete genomes were annotated with the Geneious Prime 2022.2.2. Additional open reading frames (ORFs) were predicted with the ORF Finder tool (https://www.ncbi.nlm.nih.gov/orffinder/). For phylogenetic analysis, we built datasets for all viruses detected in the study. Sequence alignments were created with the MAFFT plugin of Geneious Prime. Maximum-likelihood trees were inferred with MEGA X or PhyML 3.0 using the best model for each data set and applying 500 bootstrap replicates [15,16]. Sequence identity values were calculated using the Geneious Prime software.

3. Results

3.1. Viral Flora of the Pheasant Intestine

A total of 20 pools of pheasant intestinal specimens were analyzed using viral metagenomics. Samples were collected from a period encompassing 10 years. In some years, several pools were tested in parallel from the same locations (Table 1). In general, 89,199,122 reads were generated for these 20 samples using next-generation sequencing in a range of 1,419,265 to 17,507,704 sequence reads for each sample; of these, the specimen with the largest sequence data was available from a previous report and was reanalyzed in this study [17]. Sequence reads were analyzed using four metagenomic classifiers: Kraken, Kaiju, Centrifuge, and Virmine. However, an initial evaluation of the results from our dataset obtained by Virmine showed very high rate of false positives for virus hits; therefore, the Virmine results were excluded from the evaluation.
Sequence classifications were evaluated in four consecutive steps. (i) First, we sorted sequence reads based on whether they were classified taxa or represented unclassifiable sequences. The Kaiju pipeline yielded the highest whereas Kraken gave the lowest rates of classified sequence reads. The range of classified reads was 0.4% to 38.1% using Kraken, 3.2% to 52.6% using Kaiju and 1.4% to 41.9% using Centrifuge (Figure 1A). (ii) Then, we focused on the ratio of viral reads. Among the three methods, Kaiju resulted in the greatest rates of virus hits (per sample range, 0.02% to 51%), followed by Kraken and Centrifuge with comparable per-sample virus sequence reads (Kraken, <0.01% to 59%, Centrifuge, 0.02% to 29.8%) (Figure 1B). (iii) When comparing the reads of prokaryotic viruses (i.e., bacteriophages) and eukaryotic viruses (i.e., viruses of eukaryote hosts), we observed marked differences among samples. The rate between bacteriophages and eukaryotic viruses also varied among the pipelines. Prokaryotic viruses dominated in four samples, eukaryote viruses in eight samples. Very high rates of prokaryote viruses (≥90%) were identified in eight samples as predicted by at least one of the three classifiers, whereas comparable high rates of eukaryote viruses (>90%) were detected in seven samples (Figure 1C). (iv) Finally, we collated the classification of different eukaryotic viruses. Viruses of eukaryotic hosts included both DNA viruses (such as gyroviruses, herpesviruses, ‘monodnaviruses’, and parvoviruses) and RNA viruses (coronaviruses, reoviruses and rotaviruses), including RNA viruses with DNA stage (retroviruses). Other eukaryotic viruses and unclassified viruses were also identified; among these were some hits that corresponded to the properties of some small circular DNA viruses (including chicken stool-associated circular virus 1 and -2, sewage-associated circular DNA virus-28) (Figure 1D).
Importantly, all 20 sample pools were found to contain eukaryotic viruses (Figure 2). Moreover, when results from the three bioinformatic classifiers were combined, three eukaryotic viral taxa were detected in two samples and, in a similar way, four, five, six and seven viruses were predicted in two, seven, six and two sample pools, respectively. Coronaviruses, gyroviruses, monodnaviruses (all viruses with circular DNA genome except for gyroviruses), parvoviruses, retroviruses, and reoviruses (orthoreovirus and rotavirus, combined) were detected in 80%, 65%, 100%, 40%, 85%, and 85%, respectively, of samples. Of interest, several samples that showed positivity for rotaviruses (nine out of twelve) or coronaviruses (two out of three) using diagnostic RT-PCR also yielded sequence reads using metagenomics.

3.2. Characterization of Novel Viruses

When assembling the short sequence reads to generate longer contigs by de novo assembly, or mapping to reference sequences assigned as best hits, herpesvirus, retrovirus and coronavirus assemblies yielded low-quality contigs, typically no larger than a few hundred base pairs in length. These viruses are not further discussed in this study. Additionally, given that the identified representatives of Reovirales did not constitute a group of novel virus species (only rotaviruses and orthoreoviruses were detected), they are not discussed in the present study either.
The following section will focus on three major groups of eukaryotic viruses with the smallest single-stranded DNA genomes. These include several viruses possibly representing new taxa.

3.2.1. Novel Parvoviruses

We identified representative members of three parvovirus genera in the pheasant intestinal content, such as dependoparvoviruses in three samples, aveparvovirus in one sample and chaphamaparvoviruses in three samples.
As for FS87, an avian adeno-associated parvovirus (dependoparvovirus) genome was assembled from 769,904 reads that represented 49.8% of all reads generated for this sample. The average sequencing depth was 19,238× for the full-length genome. The genome was 4717 nt in length and encoded Rep (2001 nt, 667 aa) and Cp (2244 nt, 748 aa) and shared 74% nt identity with the reference genome (NC_004828, Avian adeno-associated virus ATCC VR-865, Figure 3). Concerning FS47, only a partial genome could be assembled; in particular, a 617 nt-long fragment was missing from the 5′ end of the genome affecting the rep gene whose coverage reached roughly 80% of the reference. Another 61 nt was missing from the 3′ end of the cap gene plus the entire non-coding region downstream of the cap gene. The 2253 reads (~0.1% of the 2,314,548 reads generated for this sample) allowed the assembly of 56.6% of the predicted genome. Similar contig size was determined for FS45, with missing 307 nt from the 5′ end, with the full-length cap gene (in this case, 2238 bp, 746 aa) and largely undetermined downstream region after the cap region. The obtained genome was assembled at a 2252× depth from 9844 sequence reads. The capsid protein coding gene, cap, showed some genetic variation among sequences with inter-strain identity values of 78.7% to 93%. The three Hungarian pheasant dependoparvoviruses shared high nt sequence identities to each other (range: 94.1–96.4%).
Concerning the single aveparvovirus sequence (found in sample pool FS89), roughly half of the genome was assembled from 18,145 sequence reads (i.e., 1.2% of all reads). Gaps came from missing sequence reads located at the beginning and in the middle of the predicted genome structure. The genome with all gaps was most similar to a turkey parvovirus strain, 1078 (NC_024454), a finding that was confirmed using phylogenetic analysis (Figure 3). The concatenated genomic sequence shared 65% identity to the reference turkey origin aveparvovirus strain, which was found to be the most closely related viral taxon.
The genomes of three chaphamaparvoviruses were almost completely determined. These genomes were assembled from a large portion of raw reads (FS45, 8.1%; FS47, 81.6%; FS82, 60.5%), resulting in considerable sequence depths for the three genomes (ranging from 4750× to 71,384×). These results showed that pheasant chaphamaparvoviruses constituted a major component of the metagenomic assemblage in the tested sample pools. The genome lengths varied as follows: FS45, 4510 nt; FS47, 4454 nt; FS82, 4458 nt. The NS1 and NS3 genes showed no variation in length among genomes (NS1, 2022 nt; NS3, 444 nt), whereas the VP1 (1653 nt to 1689 nt), NS2 (519 nt to 597 nt) and hypothetical protein coding ORF (504 to 525 nt) showed sequence length differences among samples. The three Hungarian strains shared 94.1 to 96.4% genome sequence nt identity and 95.4 to 97.7% to the reference pheasant chaphamaparvovirus strain from France (Figure 4). The second and third most closely related chaphamaparvoviruses, strain bls219par05 from black swan (Cygnus atratus) and strain CTCPaV1/CT08.18-AU-2018 from chestnut teal (Anas castanea), shared, respectively, up to 68.8% and 69.6% genome-wide nt identity to pheasant-origin chaphamaparvoviruses.

3.2.2. Novel Gyroviruses

To our surprise, a total of 12 sample pools were found to contain traits of gyroviruses. Interestingly, different classifiers showed different abilities to identify gyroviruses; Kaiju identified three gyroviruses and Kraken found gyrovirus in one sample, whereas Kraken plus Centrifuge and the three methods combined together found gyrovirus sequences in five and four sample pools, respectively. Two complete genomes were assembled. FS93 and FS100 contained the largest ratio of gyrovirus-specific reads (13% and 15%, respectively), whilst in other samples we identified as low as 0.03–0.6% gyrovirus-specific sequence reads. Complete or nearly complete genomes were assembled from samples containing 246 to 851 virus-specific reads with a sequencing depth ranging from 11× to 40×. In the remainders, with lower sequence quality, partial genome sequences (spanning 14.6 to 85.2% of the predicted genome) were obtained at sequencing depths ranging from <1× to 2523×. The four strains, whose full-length genomes were reconstructed, shared 88 to 95.9% identity at the genomic level (Figure 5).
The three ORFs (ORF1, ORF2 and ORF3) were predicted to code for proteins of VP1 (with a length of 455 aa or 456 aa), VP2 (235 aa) and VP3 (126 aa), respectively. The VP1 coding region is used in species demarcation. The full-length VP1 region displayed 91.8 to 97.1% nt and 90.5 to 98% aa identities among each other.

3.2.3. Novel CRESS DNA Viruses

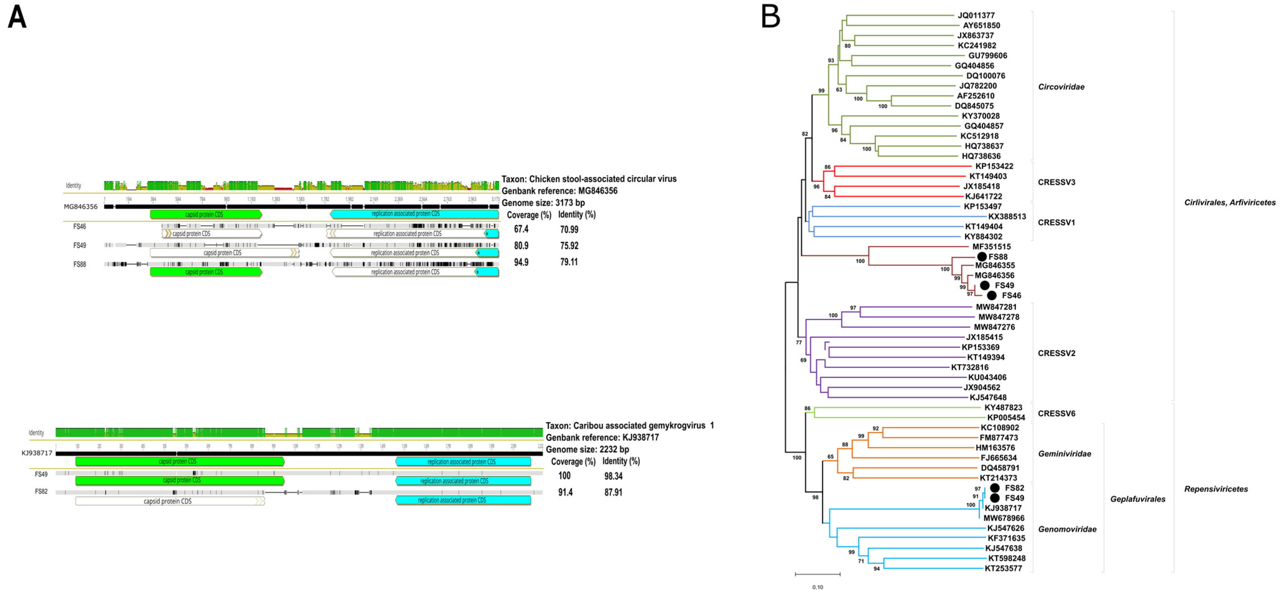
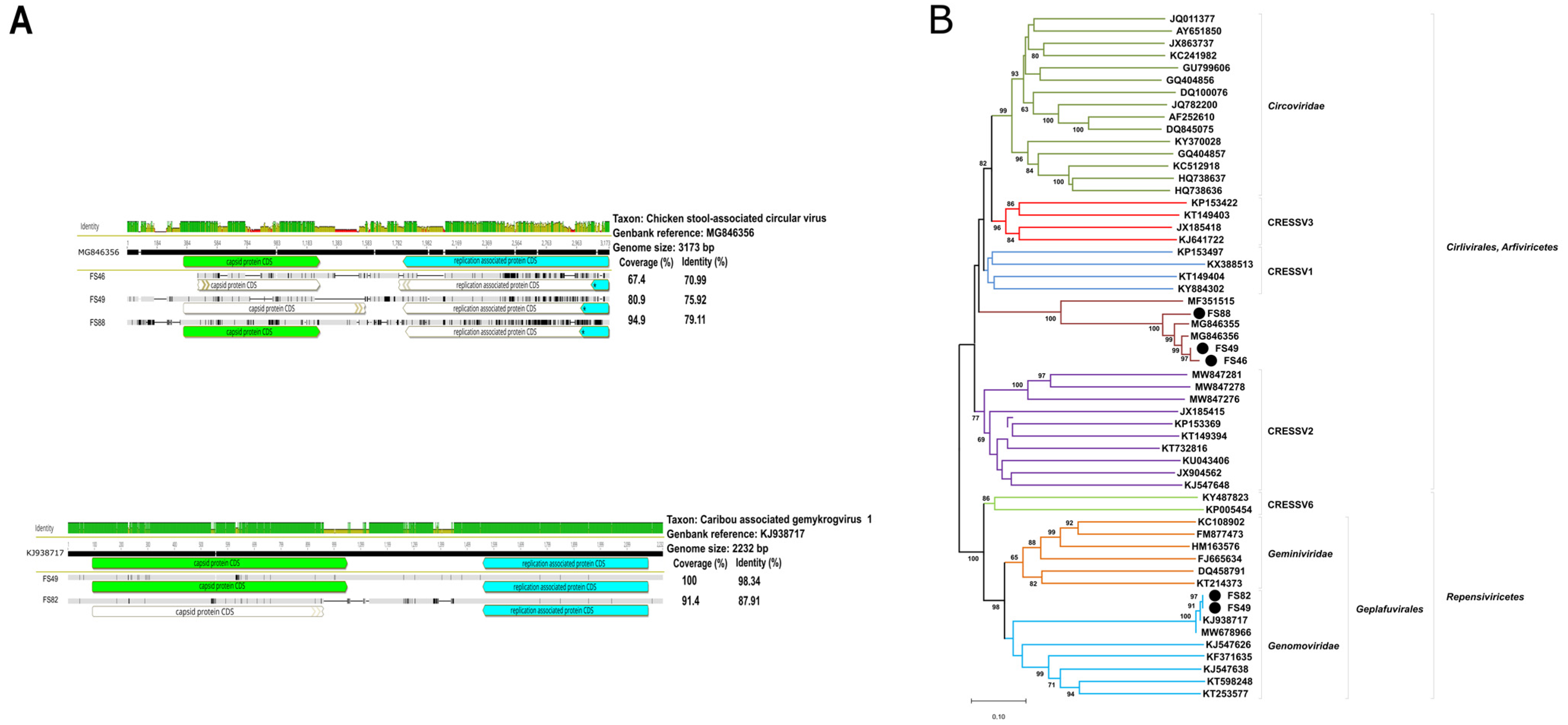
The initial metagenomic assessment identified 19 sample pools containing CRESS DNA viruses (circular Rep-encoding single-stranded DNA) or other unusual members of the realm Monodnaviria, but the majority of these hits were not confirmed in subsequent analyses. As a result, the genomic traits of three distantly related groups of CRESS DNA viruses were identified in five sample pools. These three viral groups were classified as chicken-stool-associated circular viruses, genomoviruses and proprismacoviruses. For simplicity, the chicken-stool-associated circular viruses, which are currently unclassified viruses within the realm Monodnaviria, are also listed here.
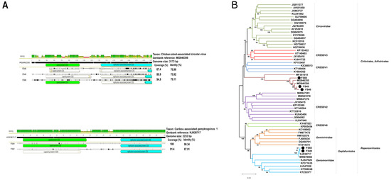
Genomic sequences related to the chicken-stool-associated circular virus were found in three samples: FS88, FS46 and FS49. However, full-length genomes could not be assembled from the shotgun sequencing reads. The best quality sequence was obtained for FS88. In this sample, a full-length cp gene (909 bp, 303 aa) and a poorly assembled rep gene constituted the hypothetical genome sequence and only 351 of the 1,820,438 sequence reads assembled into this contig. Multiple gaps in the rep, cp and non-coding regions interrupted the genome of the two other samples, FS46 and FS49, even if the number of sequence reads used was higher (FS46, 1707 reads; FS49, 2315 reads). The concatenated contigs gave a genome-wide coverage for the three partial genomes, 67.4% to 94.9%, and highest similarity to reference sequence with range of 71 to 79%. Taking the sequence qualities into account, the phylogenetic tree was prepared using an aa sequence alignment that contained sequences of 206–448 residues of the Rep (Figure 6).
Concerning genomoviruses, the sequence reads from FS82 and FS49 assembled into a 2040 nt and a 2232 nt contig by reference mapping, respectively (Figure 6). Concerning FS82, the genomovirus-specific contig was assembled from 1004 reads (out of 17,507,704 total reads, at a sequencing depth of 52×), whereas the FS49 was assembled from 128 reads (out of 1,470,963 total reads at a depth of 7×).
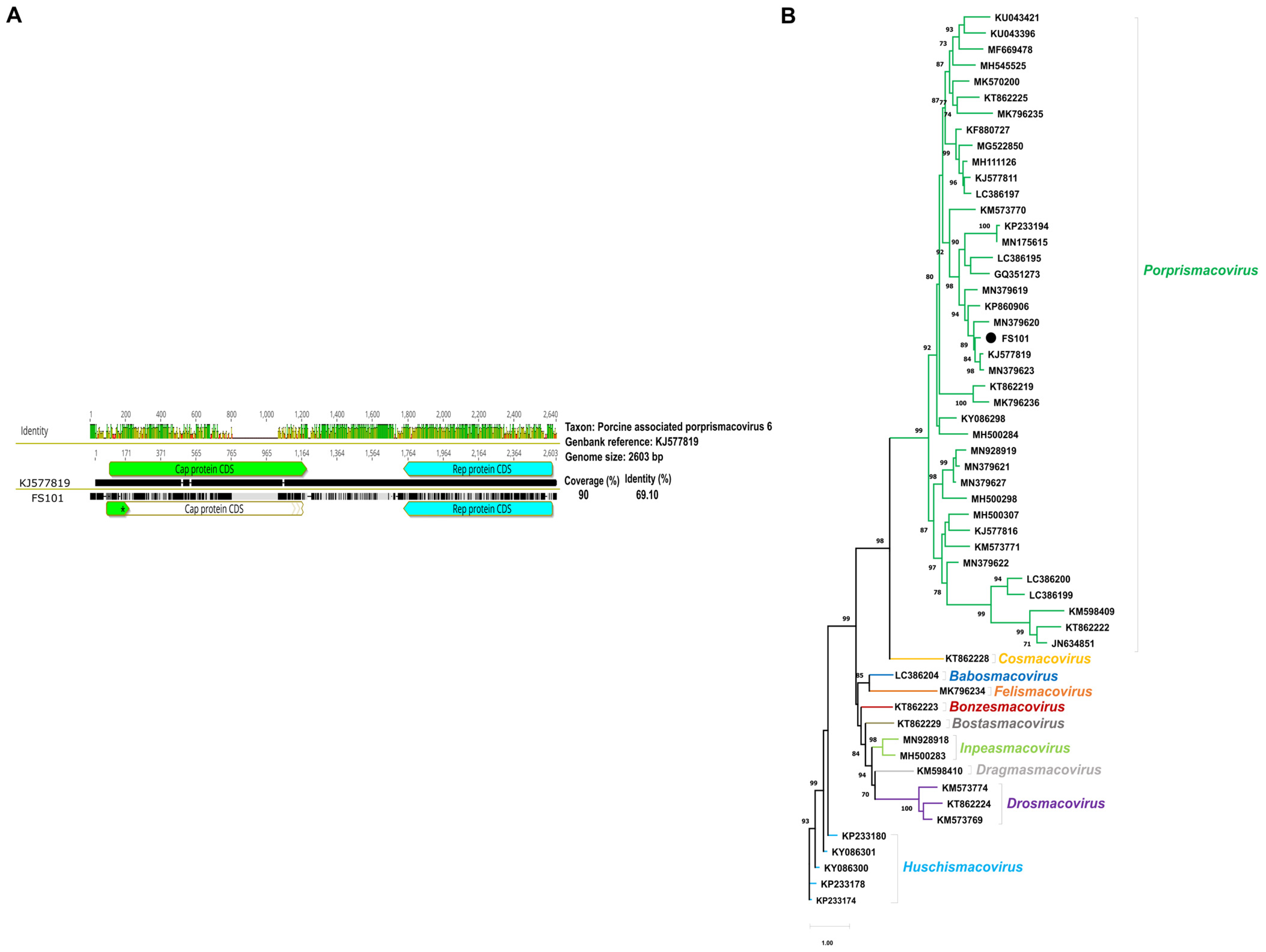
Proprismacovirus was detected in a single sample pool. A total of 6272 reads (out of 4,474,049, 0.1%) mapped to a GenBank reference strain XP1 (NC_024776) and were assembled into a 2328 nt long fragment of the putative genome. This was roughly 90% of the expected genome size and included the full-length rep gene and nearly full-length cp gene. The rep gene shared 75% and 78.9% identity at the nt and aa level, respectively, with the most closely related reference strain, XP1. The expected genome-wide similarity at this 90% coverage was approximately 69.1% (Figure 7).

4. Discussion

Viral metagenomics faces several challenges that prevent it from being included in the repertoire of routine diagnostic methods. A major challenge is that, unlike bacteria and eukaryotic organisms, viruses do not share a common genetic marker that would serve as shared target for the development and application of universal amplification methods with broad reactivity. Other problems include the different capsid and nucleic acid stability across virus families and the varying efficacies of virus enrichment protocols that are difficult to adapt and standardize in diagnostic laboratories. Moreover, available bioinformatics pipelines show various efficacies for detection of viral sequences in samples of interest. Thus, viral metagenomics has limited use in diagnostic laboratories but remains a promising discovery tool of viral diversity in biological or environmental samples [18].
In this study, we analyzed archived samples whose majority (85%) was stored >10 years before being processed. No samples from the most recent years were available. By using metagenomic tools, viral reads were found in various proportions in the pooled samples, ranging from <0.01% to 59%. This is consistent with findings of other reports showing that low percentages of viral reads in metagenomic assemblages are a typical finding [19,20,21]. Despite these shortcomings, both RNA and DNA viruses were detected with our protocols. However, it is of note that virus-specific PCR results and metagenomics data did not fully match. For example, astrovirus-specific sequence reads were not generated at all, although some samples tested positive using standard PCR assays. Similarly, detection rates of other RNA viruses were lower with metagenomics than expected from routine laboratory results obtained with specific PCR assays. It is very likely that these discrepancies were at least partly related to either low virus titers of the samples or depletion of viral RNA under storage conditions.
Two distantly related groups of DNA viruses (within the realm Monodnaviria) prevailed in the samples, since parvoviruses were found in 25% of samples and gyroviruses in 60%. Although prevalence rates cannot be calculated as the samples were pooled before laboratory procedures, these data show the frequent occurrence of some DNA viruses in the pheasant intestine.
Parvoviruses are small, icosahedral, non-enveloped, single-stranded DNA viruses of approximately 4 to 6 kilobase in length [22,23,24]. The genome of parvoviruses typically contains two major coding regions encoding non-structural (NS) proteins and structural proteins (VPs). Parvoviruses use alternative splicing to form one or more non-structural proteins (NS1-NS3), in which the replication initiator protein NS1 plays the main role in the life cycle of virus. With alternative splicing, up to four VPs (VP1-4) can be generated from the ORF of VP. With metagenomic approaches, numerous animal parvoviruses have been discovered in recent years, challenging the taxonomy of the family Parvoviridae. Currently, viruses within the family Parvoviridae are divided into three subfamilies: Parvovirinae (10 genera), Densovirinae (11 genera) and Hamaparvovirinae (5 genera) [22,23,24].
In recent years, members of the genus Chaphamaparvovirus (subfamily Hamaparvovirinae) have been discovered in the feces or in various tissue samples of avian (e.g., chickens, turkeys, peafowl, cranes, parakeets, canaries, owl, etc.) and mammalian (rats, pigs, dogs, cats, bats, etc.) reservoirs [22,24,25,26]. Viruses similar to the chaphamaparvovirus detected in this study have been identified in France in different tissue samples of pheasants with hepatitis [27]. Also, chaphamaparoviruses have been associated with enteritis in cats [28] and hedgehogs [29], with nephropathy and kidney fibrosis in mice [30] and with systemic disease in bearded dragons [31], suggesting a potential pathogenic role of these parvoviruses in divergent vertebrate hosts. Thus, the etiological role of these viruses in avian species surely deserves further studies.
Dependoparvoviruses obtained their name based on their dependency on the simultaneous cellular infection with another virus. Most members of this taxon are adenovirus-associated and require helper viruses to complete their viral infection cycle [32]. However, some avian dependoparvoviruses are autonomous and replicate in tissues of growing birds [32]. Partial or nearly complete genome sequences of three dependoviruses were generated in this study from the archival pheasant samples. The viruses appeared to be genetically related to each other (94.1–96.4% nt identity), hinting to a possible species-specific pattern. Of interest, two sample pools that were positive for dependoparvovirus by metagenomics were also positive for adenovirus by virus-specific PCR (FS87 and FS88, Table 1).
A third parvovirus type, classified as aveparvovirus, was also identified in our metagenomic investigations. Based on partial genome sequence, the virus appeared to be distantly related to turkey aveparvovirus. Aveparvoviruses have been described in several countries in chicken and turkey and are mostly associated with enteric disease [32]. Genetically related aveparvoviruses have been identified in pigeons [33] and in pileated finches [34].
Gyroviruses belong to the Anelloviridae family. The gyrovirus genome is circular ssDNA and measures 2.2 to 2.6 kilobase. Gyroviruses occur in mammals and birds; in mammals, the source of detection is typically the feces, while in birds, gyroviruses can also be detected in tissue samples [35]. With the exception of chicken anemia virus (Gyrovirus chickenanemia), which is an immunosuppressive agent in chicken, other gyrovirus species are not known to cause diseases in the avian host species in which they have been identified, or the putative pathologic findings have yet to be confirmed [36,37,38,39,40,41,42,43]. In this study, we identified gyrovirus genomic traits in 12 sample pools originating from 5 counties between 2008 and 2011. Genetic variability was demonstrated among sequences with a range of sequence identity of 92% to 97% when analyzing the VP1 gene. This level of sequence divergence may suggest that pheasants serve as true host species for the identified gyrovirus species, tentatively called Gyrovirus phaco 1 [17].
CRESS DNA viruses comprise a rapidly growing group of viruses. The diversity of these viruses seems to be unparalleled in the kingdom of viruses. They possess small ssDNA circular genomes (e.g., smacoviruses, 2.3–3 kb; genomoviruses, 2.2–2.4 kb). Many host species are known to carry CRESS DNA viruses and identical or very closely related CRESS DNA viruses are found occasionally in distant host species, suggesting a relatively broad host range for selected virus species [44,45]. Both wild birds and domestic poultry are considered to be hosts for numerous CRESS DNA viruses [46,47]. However, none of the CRESS DNA viruses identified in this study or their distantly related heterologous counterparts have been linked to any diseases of avian hosts. More interestingly, recent evidence questions whether eukaryotic organisms are the true hosts for some of these viruses [48,49,50].

5. Conclusions

The viral flora of common pheasants is poorly studied using laboratory tools of metagenomics [18]. Pheasants are widely reared game birds that are released into the wild when they reach adulthood. Samples for this study were collected during the rearing phase while birds were kept in captivity. It would be interesting to collect additional data on released or hunted pheasants to see how their viral flora changes over time in relation to exposure to new environmental conditions. The genome sequences of novel DNA viruses described here could guide future studies to design specific diagnostic tests. Such tests could be utilized to investigate the potential role of identified viruses in the observed pathologies and to initiate virus epidemiological surveys to gain information regarding the transmissibility and host range of the identified viral agents.

Author Contributions

Conceptualization, S.L.F. and K.B. (Krisztián Bányai); methodology, E.K., K.B. (Krisztina Bali), S.M. and K.U.; validation, M.D. and V.M.; formal analysis, E.K., K.B. (Krisztina Bali) and E.F.; resources, K.U. and S.L.F.; data curation, E.K., K.B. (Krisztián Bányai) and S.L.F.; writing—original draft preparation, E.K. and K.B. (Krisztián Bányai); writing—review and editing, K.B. (Krisztina Bali), S.M., K.U., S.L.F., E.F., M.D. and V.M.; supervision, S.L.F. and K.B. (Krisztián Bányai); funding acquisition, S.L.F. and K.B. (Krisztián Bányai). All authors have read and agreed to the published version of the manuscript.

Funding

This work was supported by the National Laboratory for Infectious Animal Diseases, Antimicrobial Resistance, Veterinary Public Health and Food Chain Safety (RRF-2.3.1-21-2022-00001), the TKP2021-EGA-01 funding scheme and the NKFI-OTKA funding scheme (grant number K124655) of the National Research, Development and Innovation Office. The funding bodies had no role in the design of the study and collection, analysis, and interpretation of data or in writing the manuscript.

Institutional Review Board Statement

Not applicable. No animal experiments were carried out.

Informed Consent Statement

Not applicable.

Data Availability Statement

Raw sequences have been deposited in the SRA database (accession no., PRJNA1032468).

Conflicts of Interest

The authors declare no conflicts of interest. The funders had no role in the design of the study; in the collection, analyses, or interpretation of data; in the writing of the manuscript; or in the decision to publish the results.

References

  1. Curland, N.; Gethoffer, F.; van Neer, A.; Ziegler, L.; Heffels-Redmann, U.; Lierz, M.; Baumgartner, W.; Wohlsein, P.; Volker, I.; Lapp, S.; et al. Investigation into Diseases in Free-Ranging Ring-Necked Pheasants (Phasianus colchicus) in Northwestern Germany during Population Decline with Special Reference to Infectious Pathogens. Eur. J. Wildl. Res. 2018, 64, 12. [Google Scholar] [CrossRef] [PubMed]
  2. Dwight, I.A.; Coates, P.S.; Stoute, S.T.; Pitesky, M.E. Health Surveillance of a Potential Bridge Host: Pathogen Exposure Risks Posed to Avian Populations Augmented with Captive-Bred Pheasants. Transbound. Emerg. Dis. 2022, 69, 1095–1107. [Google Scholar] [CrossRef] [PubMed]
  3. Gethoffer, F.; Curland, N.; Voigt, U.; Woelfing, B.; Ludwig, T.; Heffels-Redmann, U.; Hafez, H.M.; Lierz, M.; Siebert, U. Seroprevalences of Specific Antibodies against Avian Pathogens in Free-Ranging Ring-Necked Pheasants (Phasianus colchicus) in Northwestern Germany. PLoS ONE 2021, 16, e0255434. [Google Scholar] [CrossRef] [PubMed]
  4. Toffan, A.; Bano, L.; Montesi, F.; Serena Beato, M.; De Nardi, R.; Terregino, C.; Capua, I. Detection of Caliciviruses in Young Pheasants (Phasianus colchicus) with Enteritis in Italy. Ital. J. Anim. Sci. 2016, 4, 300–302. [Google Scholar] [CrossRef][Green Version]
  5. Shehata, A.A.; Basiouni, S.; Sting, R.; Akimkin, V.; Hoferer, M.; Hafez, H.M. Poult Enteritis and Mortality Syndrome in Turkey Poults: Causes, Diagnosis and Preventive Measures. Animals 2021, 11, 2063. [Google Scholar] [CrossRef]
  6. Ursu, K.; Papp, H.; Kisfali, P.; Rigó, D.; Melegh, B.; Martella, V.; Bányai, K. Monitoring of Group A Rotaviruses in Wild-Living Birds in Hungary. Avian Dis. 2011, 55, 123–127. [Google Scholar] [CrossRef]
  7. Tang, Y.; Ismail, M.M.; Saif, Y.M. Development of Antigen-Capture Enzyme-Linked Immunosorbent Assay and RT-PCR for Detection of Turkey Astroviruses. Avian Dis. 2005, 49, 182–188. [Google Scholar] [CrossRef]
  8. Wellehan, J.F.; Johnson, A.J.; Harrach, B.; Benkö, M.; Pessier, A.P.; Johnson, C.M.; Garner, M.M.; Childress, A.; Jacobson, E.R. Detection and Analysis of Six Lizard Adenoviruses by Consensus Primer PCR Provides Further Evidence of a Reptilian Origin for the Atadenoviruses. J. Virol. 2004, 78, 13366–13369. [Google Scholar] [CrossRef]
  9. Cavanagh, D.; Mawditt, K.; Britton, P.; Naylor, C.J. Longitudinal Field Studies of Infectious Bronchitis Virus and Avian Pneumovirus in Broilers Using Type-Specific Polymerase Chain Reactions. Avian Pathol. 1999, 28, 593–605. [Google Scholar] [CrossRef]
  10. Bali, K.; Balint, A.; Farsang, A.; Marton, S.; Nagy, B.; Kaszab, E.; Belak, S.; Palya, V.; Banyai, K. Recombination Events Shape the Genomic Evolution of Infectious Bronchitis Virus in Europe. Viruses 2021, 13, 535. [Google Scholar] [CrossRef]
  11. Kim, D.; Song, L.; Breitwieser, F.P.; Salzberg, S.L. Centrifuge: Rapid and Sensitive Classification of Metagenomic Sequences. Genome Res. 2016, 26, 1721–1729. [Google Scholar] [CrossRef]
  12. Wood, D.E.; Lu, J.; Langmead, B. Improved Metagenomic Analysis with Kraken 2. Genome Biol. 2019, 20, 257. [Google Scholar] [CrossRef]
  13. Menzel, P.; Ng, K.L.; Krogh, A. Fast and Sensitive Taxonomic Classification for Metagenomics with Kaiju. Nat. Commun. 2016, 7, 11257. [Google Scholar] [CrossRef] [PubMed]
  14. Garretto, A.; Hatzopoulos, T.; Putonti, C. virMine: Automated Detection of Viral Sequences from Complex Metagenomic Samples. Peer J. 2019, 7, e6695. [Google Scholar] [CrossRef]
  15. Kumar, S.; Stecher, G.; Li, M.; Knyaz, C.; Tamura, K. MEGA X: Molecular Evolutionary Genetics Analysis across Computing Platforms. Mol. Biol. Evol. 2018, 35, 1547–1549. [Google Scholar] [CrossRef] [PubMed]
  16. Guindon, S.; Dufayard, J.F.; Lefort, V.; Anisimova, M.; Hordijk, W.; Gascuel, O. New Algorithms and Methods to Estimate Maximum-Likelihood Phylogenies: Assessing the Performance of PhyML 3.0. Syst. Biol. 2010, 59, 307–321. [Google Scholar] [CrossRef] [PubMed]
  17. Feher, E.; Bali, K.; Kaszab, E.; Ihasz, K.; Jakab, S.; Nagy, B.; Ursu, K.; Farkas, S.L.; Banyai, K. A Novel Gyrovirus in a Common Pheasant (Phasianus colchicus) with Poult Enteritis and Mortality Syndrome. Arch. Virol. 2022, 167, 1349–1353. [Google Scholar] [CrossRef]
  18. Kaszab, E.; Doszpoly, A.; Lanave, G.; Verma, A.; Bányai, K.; Malik, Y.S.; Marton, S. Metagenomics Revealing New Virus Species in Farm and Pet Animals and Aquaculture. In Genomics and Biotechnological Advances in Veterinary, Poultry, and Fisheries; Malik, Y.S., Barh, D., Azevedo, V., Khurana, S.M.P., Eds.; Academic Press: London, UK, 2020; pp. 29–73. [Google Scholar] [CrossRef]
  19. Sabatier, M.; Bal, A.; Destras, G.; Regue, H.; Quéromès, G.; Cheynet, V.; Lina, B.; Bardel, C.; Brengel-Pesce, K.; Navratil, V.; et al. Comparison of Nucleic Acid Extraction Methods for a Viral Metagenomics Analysis of Respiratory Viruses. Microorganisms 2020, 8, 1539. [Google Scholar] [CrossRef]
  20. Wang, Y.; Zhu, N.; Li, Y.; Lu, R.; Wang, H.; Liu, G.; Zou, X.; Xie, Z.; Tan, W. Metagenomic Analysis of Viral Genetic Diversity in Respiratory Samples from Children with Severe Acute Respiratory Infection in China. Clin. Microbiol. Infect. 2016, 22, 458.e1–458.e9. [Google Scholar] [CrossRef]
  21. Edridge, A.W.D.; Deijs, M.; van Zeggeren, I.E.; Kinsella, C.M.; Jebbink, M.F.; Bakker, M.; van de Beek, D.; Brouwer, M.C.; van der Hoek, L. Viral Metagenomics on Cerebrospinal Fluid. Genes 2019, 10, 332. [Google Scholar] [CrossRef]
  22. Canuti, M.; Verhoeven, J.T.P.; Munro, H.J.; Roul, S.; Ojkic, D.; Robertson, G.J.; Whitney, H.G.; Dufour, S.C.; Lang, A.S. Investigating the Diversity and Host Range of Novel Parvoviruses from North American Ducks Using Epidemiology, Phylogenetics, Genome Structure, and Codon Usage Analysis. Viruses 2021, 13, 193. [Google Scholar] [CrossRef]
  23. Jager, M.C.; Tomlinson, J.E.; Lopez-Astacio, R.A.; Parrish, C.R.; Van de Walle, G.R. Small but Mighty: Old and New Parvoviruses of Veterinary Significance. Virol. J. 2021, 18, 210. [Google Scholar] [CrossRef]
  24. Penzes, J.J.; Soderlund-Venermo, M.; Canuti, M.; Eis-Hubinger, A.M.; Hughes, J.; Cotmore, S.F.; Harrach, B. Reorganizing the Family Parvoviridae: A Revised Taxonomy Independent of the Canonical Approach Based on Host Association. Arch. Virol. 2020, 165, 2133–2146. [Google Scholar] [CrossRef]
  25. Sarker, S. Molecular and Phylogenetic Characterisation of a Highly Divergent Novel Parvovirus (Psittaciform Chaphamaparvovirus 2) in Australian Neophema Parrots. Pathogens 2021, 10, 1559. [Google Scholar] [CrossRef]
  26. Sarker, S.; Athukorala, A.; Phalen, D.N. Characterization of a Near-Complete Genome Sequence of a Chaphamaparvovirus from an Australian Boobook Owl (Ninox boobook). Microbiol. Resour. Announc. 2022, 11, e0024922. [Google Scholar] [CrossRef] [PubMed]
  27. Matos, M.; Bilic, I.; Viloux, N.; Palmieri, N.; Albaric, O.; Chatenet, X.; Tvarogová, J.; Dinhopl, N.; Heidl, S.; Liebhart, D.; et al. A Novel Chaphamaparvovirus is the Etiological Agent of Hepatitis Outbreaks in Pheasants (Phasianus colchicus) Characterized by High Mortality. Transbound. Emerg. Dis. 2022, 69, e2093–e2104. [Google Scholar] [CrossRef] [PubMed]
  28. Li, Y.; Gordon, E.; Idle, A.; Altan, E.; Seguin, M.A.; Estrada, M.; Deng, X.; Delwart, E. Virome of a Feline Outbreak of Diarrhea and Vomiting Includes Bocaviruses and a Novel Chapparvovirus. Viruses 2020, 12, 506. [Google Scholar] [CrossRef] [PubMed]
  29. Lanave, G.; Diakoudi, G.; Pellegrini, F.; Lombardi, R.; Prioletti, M.; Circella, E.; Camarda, A.; Di Martino, B.; Camero, M.; Decaro, N.; et al. Novel Parvovirus in an Outbreak of Fatal Enteritis in European Hedgehogs (Erinaceus europaeus), Italy, 2022. Microbiol. Spectr. 2023, 11, e0249423. [Google Scholar] [CrossRef]
  30. Roediger, B.; Lee, Q.; Tikoo, S.; Cobbin, J.C.A.; Henderson, J.M.; Jormakka, M.; O’Rourke, M.B.; Padula, M.P.; Pinello, N.; Henry, M.; et al. An Atypical Parvovirus Drives Chronic Tubulointerstitial Nephropathy and Kidney Fibrosis. Cell 2018, 175, 530–543.e24. [Google Scholar] [CrossRef]
  31. Chang, W.S.; Li, C.X.; Hall, J.; Eden, J.S.; Hyndman, T.H.; Holmes, E.C.; Rose, K. Meta-Transcriptomic Discovery of a Divergent Circovirus and a Chaphamaparvovirus in Captive Reptiles with Proliferative Respiratory Syndrome. Viruses 2020, 12, 1073. [Google Scholar] [CrossRef]
  32. Kapgate, S.S.; Kumanan, K.; Vijayarani, K.; Barbuddhe, S.B. Avian Parvovirus: Classification, Phylogeny, Pathogenesis and Diagnosis. Avian Pathol. 2018, 47, 536–545. [Google Scholar] [CrossRef] [PubMed]
  33. Phan, T.G.; Vo, N.P.; Boros, Á.; Pankovics, P.; Reuter, G.; Li, O.T.; Wang, C.; Deng, X.; Poon, L.L.; Delwart, E.; et al. The Viruses of Wild Pigeon Droppings. PLoS ONE 2013, 8, e72787. [Google Scholar] [CrossRef]
  34. de Souza, W.M.; Dennis, T.; Fumagalli, M.J.; Araujo, J.; Sabino-Santos, G., Jr.; Maia, F.G.M.; Acrani, G.O.; Carrasco, A.O.T.; Romeiro, M.F.; Modha, S.; et al. Novel Parvoviruses from Wild and Domestic Animals in Brazil Provide New Insights into Parvovirus Distribution and Diversity. Viruses 2018, 10, 143. [Google Scholar] [CrossRef]
  35. Kraberger, S.; Opriessnig, T.; Celer, V.; Maggi, F.; Okamoto, H.; Blomström, A.L.; Cadar, D.; Harrach, B.; Biagini, P.; Varsani, A. Taxonomic Updates for the Genus Gyrovirus (Family Anelloviridae): Recognition of Several New Members and Establishment of Species Demarcation Criteria. Arch. Virol. 2021, 166, 2937–2942. [Google Scholar] [CrossRef] [PubMed]
  36. Varsani, A.; Kraberger, S.; Opriessnig, T.; Maggi, F.; Celer, V.; Okamoto, H.; Biagini, P. Anelloviridae Taxonomy Update 2023. Arch. Virol. 2023, 168, 277. [Google Scholar] [CrossRef]
  37. Li, L.; Pesavento, P.A.; Gaynor, A.M.; Duerr, R.S.; Phan, T.G.; Zhang, W.; Deng, X.; Delwart, E. A Gyrovirus Infecting a Sea Bird. Arch. Virol. 2015, 160, 2105–2109. [Google Scholar] [CrossRef]
  38. Goldberg, T.L.; Clyde, V.L.; Gendron-Fitzpatrick, A.; Sibley, S.D.; Wallace, R. Severe Neurologic Disease and Chick Mortality in Crested Screamers (Chauna torquata) Infected with a Novel Gyrovirus. Virology 2018, 520, 111–115. [Google Scholar] [CrossRef] [PubMed]
  39. Wierenga, J.R.; Morgan, K.J.; Hunter, S.; Taylor, H.S.; Argilla, L.S.; Webster, T.; Dubrulle, J.; Jorge, F.; Bostina, M.; Burga, L.; et al. A Novel Gyrovirus is Abundant in Yellow-Eyed Penguin (Megadyptes antipodes) Chicks with a Fatal Respiratory Disease. Virology 2023, 579, 75–83. [Google Scholar] [CrossRef]
  40. Vibin, J.; Chamings, A.; Klaassen, M.; Alexandersen, S. Metagenomic Characterisation of Additional and Novel Avian Viruses from Australian Wild Ducks. Sci. Rep. 2020, 10, 22284. [Google Scholar] [CrossRef]
  41. Loiko, M.R.; Varela, A.P.M.; Tochetto, C.; Lopes, B.C.; Scheffer, C.M.; Morel, A.P.; Vidaletti, M.R.; Lima, D.A.; Cerva, C.; Mayer, F.Q.; et al. Novel Gyrovirus Genomes Recovered from Free-Living Pigeons in Southern Brazil. Virology 2020, 548, 132–135. [Google Scholar] [CrossRef]
  42. Cibulski, S.; Weber, M.N.; de Sales Lima, F.E.; Lima, D.A.; Fernandes Dos Santos, H.; Teixeira, T.F.; Varela, A.P.M.; Tochetto, C.; Mayer, F.Q.; Roehe, P.M. Viral Metagenomics in Brazilian Pekin Ducks Identifies Two Gyrovirus, Including a New Species, and the Potentially Pathogenic Duck Circovirus. Virology 2020, 548, 101–108. [Google Scholar] [CrossRef]
  43. Waits, K.; Bradley, R.W.; Warzybok, P.; Kraberger, S.; Fontenele, R.S.; Varsani, A. Genome Sequence of a Gyrovirus Associated with Ashy Storm-Petrel. Microbiol. Resour. Announc. 2018, 7, e00958-18. [Google Scholar] [CrossRef] [PubMed]
  44. Zhao, L.; Rosario, K.; Breitbart, M.; Duffy, S. Eukaryotic Circular Rep-Encoding Single-Stranded DNA (CRESS DNA) Viruses: Ubiquitous Viruses with Small Genomes and a Diverse Host Range. Adv. Virus Res. 2019, 103, 71–133. [Google Scholar] [CrossRef]
  45. Vidovszky, M.Z.; Kapitány, S.; Gellért, Á.; Harrach, B.; Görföl, T.; Boldogh, S.A.; Kohl, C.; Wibbelt, G.; Mühldorfer, K.; Kemenesi, G.; et al. Detection and Genetic Characterization of Circoviruses in More than 80 Bat Species from Eight Countries on Four Continents. Vet. Res. Commun. 2023, 47, 1561–1573. [Google Scholar] [CrossRef] [PubMed]
  46. Kaszab, E.; Lengyel, G.; Marton, S.; Dán, Á.; Bányai, K.; Fehér, E. Occurrence and Genetic Diversity of CRESS DNA Viruses in Wild Birds: A Hungarian Study. Sci. Rep. 2020, 10, 7036. [Google Scholar] [CrossRef] [PubMed]
  47. Fehér, E.; Kaszab, E.; Bali, K.; Hoitsy, M.; Sós, E.; Bányai, K. Novel Circoviruses from Birds Share Common Evolutionary Roots with Fish Origin Circoviruses. Life 2022, 12, 368. [Google Scholar] [CrossRef]
  48. Díez-Villaseñor, C.; Rodriguez-Valera, F. CRISPR Analysis Suggests that Small Circular Single-Stranded DNA Smacoviruses Infect Archaea instead of Humans. Nat. Commun. 2019, 10, 294. [Google Scholar] [CrossRef]
  49. Kazlauskas, D.; Varsani, A.; Koonin, E.V.; Krupovic, M. Multiple Origins of Prokaryotic and Eukaryotic Single-Stranded DNA Viruses from Bacterial and Archaeal Plasmids. Nat. Commun. 2019, 10, 3425. [Google Scholar] [CrossRef]
  50. Krupovic, M.; Varsani, A.; Kazlauskas, D.; Breitbart, M.; Delwart, E.; Rosario, K.; Yutin, N.; Wolf, Y.I.; Harrach, B.; Zerbini, F.M.; et al. Cressdnaviricota: A Virus Phylum Unifying Seven Families of Rep-Encoding Viruses with Single-Stranded Circular DNA Genomes. J. Virol. 2020, 94, e00582-20. [Google Scholar] [CrossRef]
Figure 1. Results of the NGS experiments on the enteric samples, expressed as % values, as decoded using Kraken (left column), Kaiju (central column) and Centrifuge (right column). (A) Ratio of classified vs. unclassified reads; (B) composition of the reads based on viral, bacterial, or ‘other’ origin; unclassified reads are also displayed; (C) ratio of eukaryotic vs. prokaryotic reads; (D) composition of viral reads based on taxonomical attribution.
Figure 1. Results of the NGS experiments on the enteric samples, expressed as % values, as decoded using Kraken (left column), Kaiju (central column) and Centrifuge (right column). (A) Ratio of classified vs. unclassified reads; (B) composition of the reads based on viral, bacterial, or ‘other’ origin; unclassified reads are also displayed; (C) ratio of eukaryotic vs. prokaryotic reads; (D) composition of viral reads based on taxonomical attribution.
Animals 14 00237 g001
Figure 2. Combined detection of different viruses in the pheasant intestinal content by using three different metagenomic classifiers (Monodnaviria here does not include parvoviruses and gyroviruses).
Figure 2. Combined detection of different viruses in the pheasant intestinal content by using three different metagenomic classifiers (Monodnaviria here does not include parvoviruses and gyroviruses).
Animals 14 00237 g002
Figure 3. (A) Comparative genomic illustration of the identified dependoparvovirus sequences with their reference sequences. (B) Maximum likelihood phylogenetic tree of representative capsid nt sequences of Dependoparvovirus and Aveparvovirus genus (PhyML 3.0, TNR93 + R model, aLRTSH-like branch support). Branch support values lower than 80 were hidden. Sequences identified in this study are highlighted with dots.
Figure 3. (A) Comparative genomic illustration of the identified dependoparvovirus sequences with their reference sequences. (B) Maximum likelihood phylogenetic tree of representative capsid nt sequences of Dependoparvovirus and Aveparvovirus genus (PhyML 3.0, TNR93 + R model, aLRTSH-like branch support). Branch support values lower than 80 were hidden. Sequences identified in this study are highlighted with dots.
Animals 14 00237 g003
Figure 4. (A) Comparative genomic illustration of the identified chaphamaparvovirus sequences with the reference sequence. (B) Maximum likelihood phylogenetic tree of representative NS1 aa sequences of Chaphamaparvovirus genus (MEGA-X software, LG+G+I+F pmodel, 500 bootsrap replicates). Branch support values lower than 70 were hidden. Sequences identified in this study are highlighted with dots.
Figure 4. (A) Comparative genomic illustration of the identified chaphamaparvovirus sequences with the reference sequence. (B) Maximum likelihood phylogenetic tree of representative NS1 aa sequences of Chaphamaparvovirus genus (MEGA-X software, LG+G+I+F pmodel, 500 bootsrap replicates). Branch support values lower than 70 were hidden. Sequences identified in this study are highlighted with dots.
Animals 14 00237 g004
Figure 5. (A) Comparative genomic illustration of the identified gyrovirus sequences with the reference sequence. (B) Maximum likelihood phylogenetic tree of representative partial VP1 nt sequences of Gyrovirus genus (PhyML 3.0, HKY85+G+I model, aLRTSH-like branch support). Branch support values lower than 70 were hidden. Sequences identified in this study are highlighted with dots.
Figure 5. (A) Comparative genomic illustration of the identified gyrovirus sequences with the reference sequence. (B) Maximum likelihood phylogenetic tree of representative partial VP1 nt sequences of Gyrovirus genus (PhyML 3.0, HKY85+G+I model, aLRTSH-like branch support). Branch support values lower than 70 were hidden. Sequences identified in this study are highlighted with dots.
Animals 14 00237 g005
Figure 6. (A) Comparative genomic illustration of the selected CRESS DNA sequences with their reference sequences. (B) Neighbor-joining phylogenetic tree of representative partial Rep aa sequences of CRESS DNA viruses (MEGA-X software, bootstrap tests of 1000 replicates, p-distance model). Branch support values lower than 60 were hidden. Sequences identified in this study are highlighted with dots.
Figure 6. (A) Comparative genomic illustration of the selected CRESS DNA sequences with their reference sequences. (B) Neighbor-joining phylogenetic tree of representative partial Rep aa sequences of CRESS DNA viruses (MEGA-X software, bootstrap tests of 1000 replicates, p-distance model). Branch support values lower than 60 were hidden. Sequences identified in this study are highlighted with dots.
Animals 14 00237 g006
Figure 7. (A). Comparative genomic illustration of the identified proprismacovirus sequence with the reference sequence. (B). Maximum likelihood phylogenetic tree of representative rep aa sequences of Smacoviridae (PhyML 3.0, Q.fam+G+I+F model, aLRTSH-like branch support). Branch support values lower than 70 were hidden. Sequences identified in this study are highlighted with dots.
Figure 7. (A). Comparative genomic illustration of the identified proprismacovirus sequence with the reference sequence. (B). Maximum likelihood phylogenetic tree of representative rep aa sequences of Smacoviridae (PhyML 3.0, Q.fam+G+I+F model, aLRTSH-like branch support). Branch support values lower than 70 were hidden. Sequences identified in this study are highlighted with dots.
Animals 14 00237 g007
Table 1. Sample characteristics, including year and location of sampling, pathologies and diagnostic findings.
Table 1. Sample characteristics, including year and location of sampling, pathologies and diagnostic findings.
YearLocation (County)SampleClinical Signs/PathologyLaboratory Findings *
2008Komárom-EsztergomFS2acute enteritis, weak chicks, bone formation disorderRV, E. coli
FejérFS93premature, dehydrated bird with acute enteritisRV, E. coli
SomogyFS96 to FS100enteritisReoV
2010SomogyFS1enteritisRV
2011SomogyFS45enteritisRV, E. coli, coccidiosis
FejérFS46enteritisRV, coccidiosis
FS49enteritisRV
Komárom-EsztergomFS87emaciated, dehydrated bird with enteritisAstV, AdV
FS88emaciated, dehydrated bird with enteritisAstV, AdV, CoV, E. coli
FS89emaciated, dehydrated bird with enteritisCoV
FS90emaciated, dehydrated bird with enteritisRV, CoV, E. coli
2012Bács-KiskunFS47enteritisRV, E. coli
2013Győr-Moson-SopronFS50desquamative enteritis, serous hepatits, tubulonephrosisRV
2014Bács-KiskunFS101enteritisRV, E. coli
2016FejérFS67uneven growth, enteritis, tubulonephrosis, liver degeneration, mortalityRV, E. coli
2017Bács-KiskunFS82enteritisRV
* Abbreviations: RV, rotavirus; ReoV, reovirus; AstV, astrovirus; AdV, adenovirus; CoV, coronavirus; E. coli, Escherichia coli.
Disclaimer/Publisher’s Note: The statements, opinions and data contained in all publications are solely those of the individual author(s) and contributor(s) and not of MDPI and/or the editor(s). MDPI and/or the editor(s) disclaim responsibility for any injury to people or property resulting from any ideas, methods, instructions or products referred to in the content.

Share and Cite

MDPI and ACS Style

Kaszab, E.; Bali, K.; Marton, S.; Ursu, K.; Farkas, S.L.; Fehér, E.; Domán, M.; Martella, V.; Bányai, K. Metagenomic Identification of Novel Eukaryotic Viruses with Small DNA Genomes in Pheasants. Animals 2024, 14, 237. https://doi.org/10.3390/ani14020237

AMA Style

Kaszab E, Bali K, Marton S, Ursu K, Farkas SL, Fehér E, Domán M, Martella V, Bányai K. Metagenomic Identification of Novel Eukaryotic Viruses with Small DNA Genomes in Pheasants. Animals. 2024; 14(2):237. https://doi.org/10.3390/ani14020237

Chicago/Turabian Style

Kaszab, Eszter, Krisztina Bali, Szilvia Marton, Krisztina Ursu, Szilvia L. Farkas, Enikő Fehér, Marianna Domán, Vito Martella, and Krisztián Bányai. 2024. "Metagenomic Identification of Novel Eukaryotic Viruses with Small DNA Genomes in Pheasants" Animals 14, no. 2: 237. https://doi.org/10.3390/ani14020237

APA Style

Kaszab, E., Bali, K., Marton, S., Ursu, K., Farkas, S. L., Fehér, E., Domán, M., Martella, V., & Bányai, K. (2024). Metagenomic Identification of Novel Eukaryotic Viruses with Small DNA Genomes in Pheasants. Animals, 14(2), 237. https://doi.org/10.3390/ani14020237

Note that from the first issue of 2016, this journal uses article numbers instead of page numbers. See further details here.

Article Metrics

Back to TopTop