Sign in to use this feature.

Years

Between: -

Subjects

remove_circle_outline
remove_circle_outline
remove_circle_outline
remove_circle_outline
remove_circle_outline

Journals

Article Types

Countries / Regions

Search Results (3)

Search Parameters:
Keywords = Burr–Hatke exponential distribution

Order results
Result details
Results per page
Select all
Export citation of selected articles as:
21 pages, 1209 KB  
Article
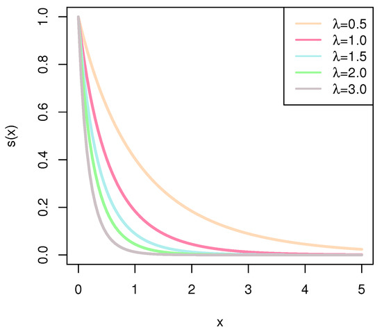
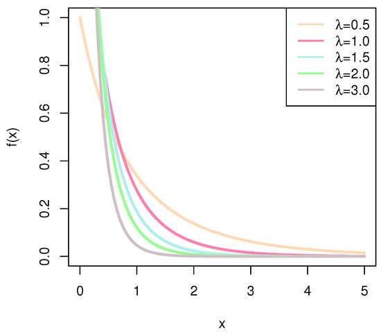
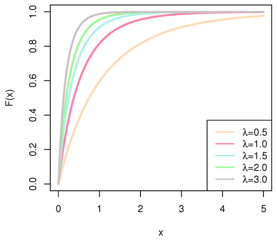
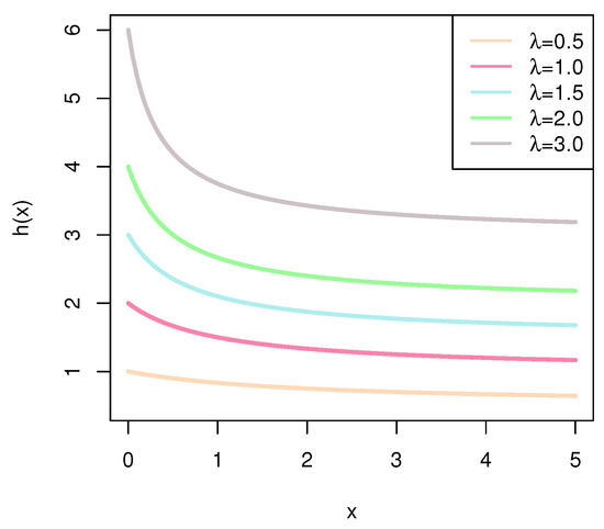
Statistical Inference of Burr–Hatke Exponential Distribution with Partially Accelerated Life Test under Progressively Type II Censoring
by Xuanyi Gao and Wenhao Gui
Mathematics 2023, 11(13), 2939; https://doi.org/10.3390/math11132939 - 30 Jun 2023
Cited by 3 | Viewed by 1706
Abstract
In this paper, estimations of the parameter and acceleration factor of the Burr–Hatke exponential distribution in partially accelerated life tests under progressively type II censoring are investigated. By using typical maximum likelihood methods and the Bayesian method, point estimations of the distribution parameter [...] Read more.
In this paper, estimations of the parameter and acceleration factor of the Burr–Hatke exponential distribution in partially accelerated life tests under progressively type II censoring are investigated. By using typical maximum likelihood methods and the Bayesian method, point estimations of the distribution parameter and the acceleration factor are obtained. Based on the asymptotic normality and Delta method, approximate confidence intervals are established using the Fisher information matrix. The confidence intervals of the percentile bootstrap method are also evaluated. Comprehensive simulation tests are conducted to evaluate the estimations effects. A real dataset is studied by constructing a Burr–Hatke exponential model and analyzing the practicality and utility of parameter estimation. Full article
(This article belongs to the Section D1: Probability and Statistics)
Show Figures

Figure 1

25 pages, 3225 KB  
Article
The Discrete Exponentiated-Chen Model and Its Applications
by Refah Alotaibi, Hoda Rezk, Chanseok Park and Ahmed Elshahhat
Symmetry 2023, 15(6), 1278; https://doi.org/10.3390/sym15061278 - 18 Jun 2023
Cited by 7 | Viewed by 2240
Abstract
A novel discrete exponentiated Chen (DEC) distribution, which is a subset of the continuous exponentiated Chen distribution, is proposed. The offered model is more adaptable to analyzing a wide range of data than traditional and recently published models. Several important statistical and reliability [...] Read more.
A novel discrete exponentiated Chen (DEC) distribution, which is a subset of the continuous exponentiated Chen distribution, is proposed. The offered model is more adaptable to analyzing a wide range of data than traditional and recently published models. Several important statistical and reliability characteristics of the DEC model are introduced. In the presence of Type-II censored data, the maximum likelihood and asymptotic confidence interval estimators of the model parameters are acquired. Two various bootstrapping estimators of the DEC parameters are also obtained. To examine the efficacy of the adopted methods, several simulations are implemented. To further clarify the offered model in the life scenario, the two applications, based on the number of vehicle fatalities in South Carolina in 2012 and the final exam marks in 2004 at the Indian Institute of Technology at Kanpur, are analyzed. The analysis findings showed that the DEC model is the most effective model for fitting the supplied data sets compared to eleven well-known models in literature, including: Poisson, geometric, negative binomial, discrete-Weibull, discrete Burr Type XII, discrete generalized exponential, discrete-gamma, discrete Burr Hatke, discrete Nadarajah-Haghighi, discrete modified-Weibull, and exponentiated discrete-Weibull models. Ultimately, the new model is recommended to be applied in many fields of real practice. Full article
Show Figures

Figure 1

26 pages, 492 KB  
Article
The Exponentiated Burr–Hatke Distribution and Its Discrete Version: Reliability Properties with CSALT Model, Inference and Applications
by Mahmoud El-Morshedy, Hassan M. Aljohani, Mohamed S. Eliwa, Mazen Nassar, Mohammed K. Shakhatreh and Ahmed Z. Afify
Mathematics 2021, 9(18), 2277; https://doi.org/10.3390/math9182277 - 16 Sep 2021
Cited by 12 | Viewed by 2726
Abstract
Continuous and discrete distributions are essential to model both continuous and discrete lifetime data in several applied sciences. This article introduces two extended versions of the Burr–Hatke model to improve its applicability. The first continuous version is called the exponentiated Burr–Hatke (EBuH) distribution. [...] Read more.
Continuous and discrete distributions are essential to model both continuous and discrete lifetime data in several applied sciences. This article introduces two extended versions of the Burr–Hatke model to improve its applicability. The first continuous version is called the exponentiated Burr–Hatke (EBuH) distribution. We also propose a new discrete analog, namely the discrete exponentiated Burr–Hatke (DEBuH) distribution. The probability density and the hazard rate functions exhibit decreasing or upside-down shapes, whereas the reversed hazard rate function. Some statistical and reliability properties of the EBuH distribution are calculated. The EBuH parameters are estimated using some classical estimation techniques. The simulation results are conducted to explore the behavior of the proposed estimators for small and large samples. The applicability of the EBuH and DEBuH models is studied using two real-life data sets. Moreover, the maximum likelihood approach is adopted to estimate the parameters of the EBuH distribution under constant-stress accelerated life-tests (CSALTs). Furthermore, a real data set is analyzed to validate our results under the CSALT model. Full article
(This article belongs to the Special Issue Probability and Statistics in Quality and Reliability Engineering)
Show Figures

Figure 1

Back to TopTop