Sign in to use this feature.

Years

Between: -

Subjects

remove_circle_outline
remove_circle_outline
remove_circle_outline
remove_circle_outline
remove_circle_outline
remove_circle_outline
remove_circle_outline
remove_circle_outline
remove_circle_outline

Journals

remove_circle_outline
remove_circle_outline
remove_circle_outline
remove_circle_outline
remove_circle_outline
remove_circle_outline
remove_circle_outline
remove_circle_outline

Article Types

Countries / Regions

remove_circle_outline
remove_circle_outline
remove_circle_outline
remove_circle_outline
remove_circle_outline
remove_circle_outline
remove_circle_outline

Search Results (1,065)

Search Parameters:
Keywords = AOD

Order results
Result details
Results per page
Select all
Export citation of selected articles as:
16 pages, 4589 KB  
Article
Estimation of PM2.5 Concentration in Yangquan City from 2015 to 2024 Based on MODIS Image and Meteorological Data and Analysis of Spatial and Temporal Variation
by Qinfeng Yao, Jinjun Liu, Shenghua Chen, Yongxiang Ning and Sunwen Du
Atmosphere 2026, 17(3), 308; https://doi.org/10.3390/atmos17030308 - 18 Mar 2026
Viewed by 109
Abstract
This study employed Moderate-Resolution Imaging Spectroradiometer (MODIS) aerosol optical depth data meteorological data, Digital Elevation Model (DEM), Normalized Difference Vegetation Index (NDVI), and ground monitoring data for particulate matter (PM2.5) to construct a model for estimating the PM2.5 concentration in Yangquan City, Shanxi [...] Read more.
This study employed Moderate-Resolution Imaging Spectroradiometer (MODIS) aerosol optical depth data meteorological data, Digital Elevation Model (DEM), Normalized Difference Vegetation Index (NDVI), and ground monitoring data for particulate matter (PM2.5) to construct a model for estimating the PM2.5 concentration in Yangquan City, Shanxi Province, from 2015 to 2024. The spatial and temporal changes in the PM2.5 concentration were analyzed. The results revealed the following: (1) The random forest model was more accurate than the multiple linear regression model. The spring model R2 increased by 38.7%, and the Root Mean Square Error (RMSE) decreased by 92.6%. The summer model R2 increased by 65.1%, and the RMSE decreased by 92.5%. The autumn model R2 increased by 2.7%, and the RMSE decreased by 83.4%. The winter model R2 increased by 25.4%, and the RMSE decreased by 95.5%. (2) The PM2.5 concentration in Yangquan City showed an upward trend from 2015 to 2017, and then a downward trend from 2018 to 2024, with an average decrease of 18.3 μg/m3. The highest concentration of PM2.5 was 55–85 μg/m3 in winter, and the lowest concentration of PM2.5 was 25–40 μg/m3 in summer. In terms of spatial distribution, the PM2.5 concentration in Yangquan City exhibits a pattern of being lower in the northwest and higher in the southeast. The high values are primarily concentrated in the central urban areas and major industrial zones in the southeast. Full article
Show Figures

Figure 1

27 pages, 1438 KB  
Article
Investigating the Influence of Galactic Cosmic Ray-Modulated Aerosol Optical Depth on Near-Surface Air Temperature Variability over the Past Two Decades
by Faezeh Karimian Sarakhs, Salvatore De Pasquale and Fabio Madonna
Climate 2026, 14(3), 71; https://doi.org/10.3390/cli14030071 - 16 Mar 2026
Viewed by 93
Abstract
Atmospheric aerosols modulate Earth’s radiation balance through direct effects and through their role as cloud condensation nuclei (CCN), contributing to variability in near-surface temperature (NST). Galactic cosmic rays (GCRs) further influence aerosol–cloud interactions by enhancing particle formation and growth, but combined aerosol optical [...] Read more.
Atmospheric aerosols modulate Earth’s radiation balance through direct effects and through their role as cloud condensation nuclei (CCN), contributing to variability in near-surface temperature (NST). Galactic cosmic rays (GCRs) further influence aerosol–cloud interactions by enhancing particle formation and growth, but combined aerosol optical depth (AOD)–GCR effects on NST remain poorly constrained across climates. Using satellite and reanalysis data, we examine joint influences on NST anomalies at three neutron-monitoring stations, Oulu, Newark, and Hermanus, during 2000–2022. The sites share similar geomagnetic cutoffs but contrasting climates, enabling separation of ionization from geomagnetic shielding. Multiple linear regression (MLR) captures AOD effects and their modulation by GCR flux. Adding an interaction term (AOD × GCR) improves fit, raising adjusted R2 from 0.22→0.31 (Oulu), 0.37→0.52 (Newark), and 0.69→0.78 (Hermanus). ECMWF reanalysis shows hydrophilic organic matter aerosol (OMA) dominates (0.19, 0.29, 0.41 µg kg−1 at Oulu, Newark and Hermanus), with sulphate elevated at Oulu/Newark and coarse sea salt at Hermanus. Elevated OMA and sulphate at Oulu/Newark imply GCR-enhanced fine CCN and cooling, whereas humid, sea-salt-rich Hermanus favors ion-mediated growth of larger hygroscopic particles that increase longwave trapping and warming. Findings provide site-specific evidence that GCR ionization modulates aerosol processes and contributes to regional NST variability, informing improved parameterizations in climate models. Full article
Show Figures

Figure 1

20 pages, 21647 KB  
Article
Spatial Orthogonal and Boundary-Aware Network for Rotated and Elongated-Target Detection
by Yong Liu, Zhengbiao Jing, Yinghong Chang and Donglin Jing
Algorithms 2026, 19(3), 206; https://doi.org/10.3390/a19030206 - 9 Mar 2026
Viewed by 151
Abstract
In recent years, the refinement of bounding box representations has emerged as a major research focus in remote sensing. Nevertheless, mainstream detection algorithms typically ignore the disruptive impacts induced by the diverse morphologies and arbitrary orientations of high-aspect-ratio aerial objects throughout model training, [...] Read more.
In recent years, the refinement of bounding box representations has emerged as a major research focus in remote sensing. Nevertheless, mainstream detection algorithms typically ignore the disruptive impacts induced by the diverse morphologies and arbitrary orientations of high-aspect-ratio aerial objects throughout model training, thereby giving rise to several critical technical challenges: (1) Anisotropic information distribution: Target features are highly concentrated in one spatial dimension but sparse in the other, with significant feature differences across bounding box parameters, breaking the symmetry of feature distribution. (2) Missing high-quality positive samples: IoU-based assignment strategies fail to adequately capture the symmetric structural characteristics of elongated targets, resulting in incomplete coverage of critical features. (3) Loss function gradient instability: Small deviations in large-aspect-ratio bounding boxes cause drastic loss value fluctuations, as the asymmetric gradient changes hinder stable optimization directions during training. To address the challenges, we propose a Spatial Orthogonal and Boundary-Aware Network (SOBA-Net) for rotated and elongated target detection, leveraging symmetry-aware designs to enhance feature representation. Specifically, spatial staggered convolutions are constructed to fuse local and directional contextual features, effectively modeling long-range symmetric information across multiple spatial scales and reducing background noise interference. Secondly, the designed Symmetric-Constrained Label Assignment (SC-LA) introduces an IoU-weighted function, ensuring high-quality samples with symmetric structural features are classified as positive samples. Ultimately, the designed Gradient Dynamic Equilibrium Loss Function mitigates the problem of unstable gradients associated with high-aspect-ratio objects by enforcing symmetrical gradient regulation across samples with negligible localization deviations. Comprehensive evaluations across three representative remote sensing benchmarks—DOTA, UCAS-AOD, and HRSC2016—sufficiently corroborate the superiority of symmetry-aware enhancement schemes, which boast straightforward implementation and efficient inference deployment. Full article
(This article belongs to the Special Issue Advances in Deep Learning-Based Data Analysis)
Show Figures

Figure 1

38 pages, 9074 KB  
Article
Coupled Dynamics of Aerosols and Greenhouse Gases at the Socheongcho Ocean Research Station During High-Concentration Episodes
by Soi Ahn, Meehye Lee, Lim-Seok Chang and Jin-Yong Jeong
Remote Sens. 2026, 18(5), 816; https://doi.org/10.3390/rs18050816 - 6 Mar 2026
Viewed by 214
Abstract
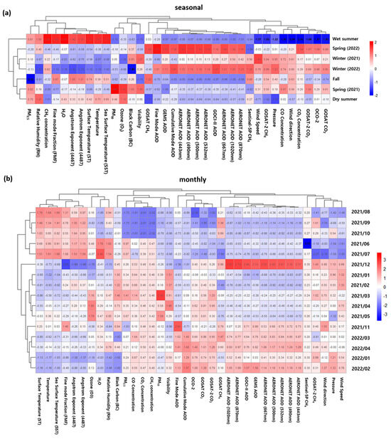
In this study, continuous near-real-time measurements of greenhouse gases (GHGs), particularly carbon dioxide (CO2) and methane (CH4), and aerosol optical depth (AOD) were conducted at the Socheongcho Ocean Research Station (SORS) from January 2021 to April 2022. Specifically, AOD [...] Read more.
In this study, continuous near-real-time measurements of greenhouse gases (GHGs), particularly carbon dioxide (CO2) and methane (CH4), and aerosol optical depth (AOD) were conducted at the Socheongcho Ocean Research Station (SORS) from January 2021 to April 2022. Specifically, AOD products retrieved from the Geo-KOMPSAT-2B sensors—Geostationary Environment Monitoring Spectrometer and Geostationary Ocean Color Imager II—were compared and validated against ground-based Aerosol Robotic Network (AERONET) observations. Both satellite products exhibited overall good agreement with AERONET AOD data and showed low bias. The GHG measurements based on cavity ring-down spectroscopy indicated that CO2 reached its highest seasonal mean in the spring of 2022, while CH4 attained its maximum during the wet summer of 2022. Temperature, relative humidity, and evaporation were closely associated with AOD variability during the dry summer period, while elevated temperatures may have contributed to enhanced photochemical activity and modulation of CH4 concentrations. In the cold season, concurrent increases in GHGs and combustion-related pollutants (PM2.5, CO, and black carbon) were observed, suggesting reduced oxidation capacity under stable atmospheric conditions. Overall, these findings underscore the potential value of integrating satellite and in situ observations to better characterize GHG–aerosol interactions and support emission mitigation strategies in the Northeast Asian marine environment. Full article
(This article belongs to the Special Issue Remote Sensing and Climate Pollutants)
Show Figures

Figure 1

20 pages, 2510 KB  
Article
Analyzing the Effect of the 2015/16 Catastrophic El Niño Event on Wildfire Emissions in Southern Africa Using Lagged Correlation and Interrupted Time-Series Causal Impact Technique
by Lerato Shikwambana, Mahlatse Kganyago and Xiang Zhang
Earth 2026, 7(2), 42; https://doi.org/10.3390/earth7020042 - 6 Mar 2026
Viewed by 371
Abstract
Southern Africa is highly sensitive to climate variability associated with the El Niño Southern Oscillation (ENSO), which strongly influences hydroclimate, vegetation dynamics, and atmospheric composition. This study examined the impacts of the 2015/16 El Niño on vegetation, meteorological conditions, and atmospheric emissions over [...] Read more.
Southern Africa is highly sensitive to climate variability associated with the El Niño Southern Oscillation (ENSO), which strongly influences hydroclimate, vegetation dynamics, and atmospheric composition. This study examined the impacts of the 2015/16 El Niño on vegetation, meteorological conditions, and atmospheric emissions over Southern Africa using satellite observations and reanalysis data. Time-lagged cross-correlation analysis of seasonally adjusted time-series was applied to characterize synchronous and delayed interactions among vegetation indices, hydrological variables, meteorological drivers, and air-quality parameters. Bayesian causal impact analysis was further used to quantify El Niño-induced anomalies by comparing observed conditions with counterfactual scenarios representing the absence of the event. The results showed that vegetation greenness responds primarily to concurrent moisture availability, with strong positive associations between NDVI, precipitation, soil moisture, and canopy water. Moisture-related variables exert delayed influences on atmospheric composition, highlighting the role of wet scavenging and dilution. Carbonaceous aerosols (black carbon [BC] and organic carbon [OC]), particulate matter [PM2.5], and aerosol optical depth exhibit strong synchronous coupling, indicating a dominant biomass-burning source. The causal impact analysis reveals statistically significant and sustained post-2015 increases in fire-related emissions (carbon monoxide [CO], BC, OC, PM2.5, and aerosol optical depth [AOD]), particularly during austral winter and dry seasons. In contrast, precipitation, soil moisture, evapotranspiration, and vegetation greenness show persistent negative anomalies, reflecting widespread drought stress under elevated temperatures. Overall, the findings demonstrate that the 2015/16 El Niño amplified fire emissions while suppressing ecosystem functioning across Southern Africa, underscoring strong climate–fire–vegetation feedback with important air-quality and environmental implications. Full article
Show Figures

Figure 1

19 pages, 2070 KB  
Article
Impact of 2015 El Niño and Monsoonal Variability on Aerosol Optical Properties over Penang, Malaysia
by Hussaini Yusuf, Norhaslinda Mohamed Tahrin and Hwee San Lim
Atmosphere 2026, 17(3), 255; https://doi.org/10.3390/atmos17030255 - 28 Feb 2026
Viewed by 259
Abstract
Atmospheric aerosols in Southeast Asia, influenced by climate and seasonal circulation, are examined here. This study analyzes the impact of the 2015 El Niño and monsoonal variability on aerosol properties over Penang, Malaysia, from 2015–2019. Aerosol Optical Depth (AOD), Ångström Exponent (AE), Fine [...] Read more.
Atmospheric aerosols in Southeast Asia, influenced by climate and seasonal circulation, are examined here. This study analyzes the impact of the 2015 El Niño and monsoonal variability on aerosol properties over Penang, Malaysia, from 2015–2019. Aerosol Optical Depth (AOD), Ångström Exponent (AE), Fine Mode Fraction (FMF), and Single Scattering Albedo (SSA) were analyzed using AERONET observations, complemented by satellite-derived fire data and NOAA HYSPLIT back-trajectory analysis. Pronounced seasonal variability was observed, with elevated AOD during the Southwest Monsoon (0.72 ± 0.15) associated with biomass burning and mixed urban aerosols, and lower AOD during the Northeast Monsoon (0.47 ± 0.12) due to cleaner maritime air masses. The inter-monsoon period exhibited the lowest AOD (0.28 ± 0.10), reflecting enhanced wet scavenging and mixed aerosol sources. Interannually, the 2015 El Niño recorded substantially higher aerosol loading, including extreme AOD events (>1.75), driven by intensified regional fire activity under dry conditions. A statistically significant but weak correlation (R2 = 0.12, p = 0.047) indicates biomass burning contributed to AOD, though transport processes were the dominant driver. Trajectory analysis confirmed that aerosols originated from fire-affected Sumatra during the Southwest Monsoon and from the South China Sea during the Northeast Monsoon. These results show that climate and winds drive aerosol changes, so regional monitoring and cross-border air management in Southeast Asia are needed. Full article
Show Figures

Figure 1

21 pages, 1708 KB  
Article
An Empirical Analysis of the Effect of Ambulance Offload Delay on the Efficiency of the Ambulance System
by Mengyu Li, Xiang Zhong, Judah Goldstein, Jan L. Jensen, Terence Hawco, Alix J. E. Carter and Peter Vanberkel
Appl. Sci. 2026, 16(4), 2074; https://doi.org/10.3390/app16042074 - 20 Feb 2026
Viewed by 399
Abstract
Ambulance offload delay (AOD) occurs when incoming ambulance patients cannot be transferred promptly from paramedics to emergency department (ED) staff, usually due to ED and hospital congestion. This study empirically examines how AOD affects ambulance system efficiency in Nova Scotia, Canada. Using 12 [...] Read more.
Ambulance offload delay (AOD) occurs when incoming ambulance patients cannot be transferred promptly from paramedics to emergency department (ED) staff, usually due to ED and hospital congestion. This study empirically examines how AOD affects ambulance system efficiency in Nova Scotia, Canada. Using 12 months of call data from an integrated provincial EMS system and the electronic patient care reporting system, the analysis quantifies AOD impacts on the number of ambulances at EDs, turnaround time, total call time, response time, and ambulance availability across all regions. Findings show that AOD in the Central Region negatively affects all performance measures locally and in adjacent regions, prolonging turnaround and total call times, lengthening response times, and reducing ambulance availability where resources are shared. These results highlight the scale of AOD’s system-wide impact and provide a generalizable methodological framework that other EMS operators can adapt to assess and manage AOD in their specific operational contexts, recognizing that region-specific factors significantly influence outcomes. Full article
Show Figures

Figure 1

27 pages, 13821 KB  
Article
TROPOMI-Based PM2.5 Estimates and Their Evaluation During a High-Pollution Event in Germany
by Jana Handschuh, Frank Baier, Víctor Molina García, Peter Friedl and Diego Loyola
Remote Sens. 2026, 18(4), 562; https://doi.org/10.3390/rs18040562 - 11 Feb 2026
Viewed by 307
Abstract
Fine particulate matter (PM2.5) remains one of the most relevant pollutants affecting air quality and human health worldwide. While satellite-derived aerosol optical depth (AOD) is commonly used to estimate surface PM2.5 concentrations, most existing approaches rely heavily on auxiliary meteorological [...] Read more.
Fine particulate matter (PM2.5) remains one of the most relevant pollutants affecting air quality and human health worldwide. While satellite-derived aerosol optical depth (AOD) is commonly used to estimate surface PM2.5 concentrations, most existing approaches rely heavily on auxiliary meteorological model data. This study presents a novel approach that derives PM2.5 for Germany and neighboring countries for the year 2022 based on TROPOMI satellite observations by applying a Random Forest (RF) algorithm. In addition to AOD, various TROPOMI products related to atmospheric composition are included to assess their added value for improving model performance. A comparison with CAMS forecasts is performed to demonstrate that the satellite-based model can more realistically reproduce both spatial patterns and temporal dynamics of PM2.5. Furthermore, with a case study for March 2022 the model’s ability to capture pollution peaks during high-pollution events, which are particularly relevant for public health assessments, is illustrated. The TROPOMI-based RF model achieves high accuracy despite the absence of meteorological input and successfully captures the spatiotemporal variability of PM2.5 concentrations. The results of the study highlight the potential of TROPOMI data for near-real-time PM2.5 monitoring and underline its value as an independent, observation-based alternative to chemical transport model forecasts. As part of the DLR project INPULS, the proposed approach provides an important step toward the development of an operational daily satellite-based PM2.5 product from the atmospheric Copernicus Sentinel missions and contributes to improving air quality surveillance, both under common and extreme pollution conditions. Full article
Show Figures

Figure 1

37 pages, 21906 KB  
Article
Monitoring Aerosol Dynamics in the Beijing–Tianjin–Hebei Region: A High-Resolution, All-Day AOD Dataset from 2018 to 2023
by Jinyu Yang, Boqiong Zhang, Yiyao Yang, Sijia Liu, Bo Li, Wenhao Zhang and Xiufeng Yang
Atmosphere 2026, 17(2), 168; https://doi.org/10.3390/atmos17020168 - 4 Feb 2026
Viewed by 353
Abstract
The Beijing–Tianjin–Hebei (BTH) region is a critical political and economic hub in China, which has long faced challenges related to atmospheric conditions. Traditional aerosol optical depth (AOD) monitoring methods suffer from issues of data discontinuity and gaps, limiting the ability for continuous long-term [...] Read more.
The Beijing–Tianjin–Hebei (BTH) region is a critical political and economic hub in China, which has long faced challenges related to atmospheric conditions. Traditional aerosol optical depth (AOD) monitoring methods suffer from issues of data discontinuity and gaps, limiting the ability for continuous long-term observation of aerosols. Aerosols have significant impacts on climate change and air quality, with AOD serving as a key indicator for characterizing atmospheric particulate concentration. Therefore, this study applied a machine learning model to improve all-day AOD estimation based on ground-level air quality and meteorological data, generating a long-term dataset spanning from 2018 to 2023. The results of the all-day AOD estimation method were evaluated through comparisons with Himawari-8, the Aerosol Robotic Network (AERONET), and the Copernicus Atmosphere Monitoring Service (CAMS). The estimated AOD demonstrated good agreement with AHI data, achieving an annual R2 greater than 0.96 and RMSE less than 0.1. Spatially, the estimated AOD also showed strong consistency with AHI, AERONET, and CAMS. Additionally, the annual, seasonal, and hourly distribution characteristics of AOD from 2018 to 2023 were analyzed. Two typical cases of aerosol variation in the BTH region were selected and examined: a dust storm event in 2023 and changes during the Spring Festival in 2021. This method provides continuous data support for air pollution monitoring and control in the BTH region and offers valuable references for pollution prevention efforts. Full article
(This article belongs to the Special Issue Observation and Properties of Atmospheric Aerosol)
Show Figures

Figure 1

11 pages, 2040 KB  
Case Report
Dissected Thoracic Aorta Masked as Seizures: A Case Report
by Paweł Chochoł, Anna Witt-Majchrzak and Marcin P. Mycko
J. Clin. Med. 2026, 15(3), 1148; https://doi.org/10.3390/jcm15031148 - 2 Feb 2026
Viewed by 389
Abstract
Background: Aortic dissection (AoD) is a life-threatening medical emergency characterized by the separation of the layers of the aortic wall. The typical clinical presentation of AoD includes intense thoracic pain in the anterior chest or interscapular region, often described as migratory and [...] Read more.
Background: Aortic dissection (AoD) is a life-threatening medical emergency characterized by the separation of the layers of the aortic wall. The typical clinical presentation of AoD includes intense thoracic pain in the anterior chest or interscapular region, often described as migratory and tearing in nature. However, in rare cases, AoD can present without classic signs but with neurological symptoms, including seizures. Case Presentation: A 60-year-old patient experienced a sudden loss of consciousness followed by a tonic–clonic seizure and subsequently developed right-sided weakness. He had a medical history of hypertension and smoking. Although the symptoms quickly resolved, the brain imaging revealed signs of an acute ischemic stroke located in the left hemisphere. The seizures resumed, blood D-dimer levels were found to be highly elevated, and subsequent thoracic and abdominal computed tomography angiography revealed the presence of AoD, which originated at the proximal part of the ascending aorta. The patient received symptomatic treatment to alleviate his symptoms and prevent complications and was quickly transferred for surgical intervention, resulting in a favorable outcome. Conclusions: This case demonstrates that a tonic–clonic seizure can be the first clinical manifestation of AoD. Such atypical symptoms highlight the diverse and misleading nature of AoD presentations, underscoring the challenges in the diagnostic process. This emphasizes the need for increased clinical vigilance when treating a patient experiencing their first seizure episode. Full article
(This article belongs to the Special Issue Epilepsy and Cerebrovascular Disorders)
Show Figures

Figure 1

19 pages, 6012 KB  
Article
Climate Oscillations, Aerosol Variability, and Land Use Change: Assessment of Drivers of Flood Risk in Monsoon-Dependent Kerala
by Sowmiya Velmurugan, Brema Jayanarayanan, Srinithisathian Sathian and Komali Kantamaneni
Earth 2026, 7(1), 15; https://doi.org/10.3390/earth7010015 - 25 Jan 2026
Cited by 1 | Viewed by 632
Abstract
Aerosol microphysical and optical properties play a crucial role in cloud microphysics, precipitation physics, and flood formation over areas characterized by complex monsoon regimes. This research presents a multi-source data integration approach to analyzing the spatio-temporal interaction between precipitation, aerosols, and flooding in [...] Read more.
Aerosol microphysical and optical properties play a crucial role in cloud microphysics, precipitation physics, and flood formation over areas characterized by complex monsoon regimes. This research presents a multi-source data integration approach to analyzing the spatio-temporal interaction between precipitation, aerosols, and flooding in the state of Kerala, incorporating an air mass trajectory analysis to examine its potential contribution to flooding. The results show that the Aerosol Optical Depth (AOD) values were high in the coastal districts (>0.8) in the La Niña year (2021) but low in the El Niño year (2015). On the precipitation side, 2018 and 2021 were both years with a high degree of anomalies, resulting in heavy rainfall that led to widespread flooding in the Thrissur district, among others. The trajectory analysis revealed that the Indian Ocean controls the precipitation during the southwest monsoon and the pre-monsoon. The post-monsoon precipitation is mainly sourced from the Arabian Peninsula and Arabian Sea, transferring marine aerosols along with desert aerosols. The overall study shows that the variability in aerosols and precipitation is more subject to change by the meteorological dynamics, as well as influenced by the regional changes in land use and land cover, causing fluxes in the land–atmosphere interactions. In conclusion, the present study highlights the possible interactive functions of atmospheric dynamics and anthropogenic land use modifications in generating a flood hazard. It provides essential information for land management policies and disaster risk reduction. Full article
Show Figures

Figure 1

17 pages, 1577 KB  
Article
Fusion of Multi-Task fMRI Data: Guided Solutions for IVA and Transposed IVA
by Emin Erdem Kumbasar, Hanlu Yang, Vince D. Calhoun and Tülay Adalı
Sensors 2026, 26(2), 716; https://doi.org/10.3390/s26020716 - 21 Jan 2026
Viewed by 354
Abstract
Independent vector analysis (IVA) has emerged as a powerful tool for fusing and analyzing functional magnetic resonance imaging (fMRI) data. Applying IVA to multi-task fMRI data enhances analytical power by capturing the relationships across different tasks in order to discover their underlying multivariate [...] Read more.
Independent vector analysis (IVA) has emerged as a powerful tool for fusing and analyzing functional magnetic resonance imaging (fMRI) data. Applying IVA to multi-task fMRI data enhances analytical power by capturing the relationships across different tasks in order to discover their underlying multivariate relationship to one another. Incorporation of prior information into IVA enhances the separability and interpretability of estimated components. In this paper, we demonstrate successful fusion of multi-task fMRI feature data under two settings: constrained IVA and constrained transposed IVA (tIVA). We show that using these methods for fusing multi-task fMRI feature data offers novel ways to improve the quality and interpretability of the analysis. While constrained IVA extracts components linked to distinct brain networks, tIVA reverses the roles of spatial components and subject profiles, enabling flexible analysis of behavioral effects. We apply both methods to a multi-task fMRI dataset of 247 subjects. We demonstrate that for task-based fMRI, structural MRI (sMRI) references provide a better match for task data than resting-state fMRI (rs-fMRI) references, and using sMRI priors improves identification of group differences in task-related networks, such as the sensory-motor network during the Auditory Oddball (AOD) task. Additionally, constrained tIVA allows for targeted investigation of the effects of behavioral variables by applying them individually during the analysis. For instance, by using the letter number sequence subtest, a measure of working memory, as a behavioral constraint in tIVA, we observed significant group differences in the auditory and sensory-motor networks during the AOD task. Results show that the use of two constrained approaches, guided by well-aligned structural and behavioral references, enables a more comprehensive analysis of underlying brain function as modulated by task. Full article
(This article belongs to the Section Sensing and Imaging)
Show Figures

Figure 1

24 pages, 7667 KB  
Article
Trans-AODnet for Aerosol Optical Depth Retrieval and Atmospheric Correction of Moderate to High-Spatial-Resolution Satellite Imagery
by He Cai, Bo Zhong, Huilin Liu, Yao Li, Bailin Du, Yang Qiao, Xiaoya Wang, Shanlong Wu, Junjun Wu and Qinhuo Liu
Remote Sens. 2026, 18(2), 311; https://doi.org/10.3390/rs18020311 - 16 Jan 2026
Viewed by 339
Abstract
High accuracy and time synchronous aerosol optical depth (AOD) is essential for atmospheric correction (AC) of medium and high spatial resolution (MHSR) remote sensing data. However, existing high-resolution AOD retrieval methods often rely on sparsely distributed ground-based measurements, which limits their capacity to [...] Read more.
High accuracy and time synchronous aerosol optical depth (AOD) is essential for atmospheric correction (AC) of medium and high spatial resolution (MHSR) remote sensing data. However, existing high-resolution AOD retrieval methods often rely on sparsely distributed ground-based measurements, which limits their capacity to resolve fine-scale spatial heterogeneity and consequently constrains retrieval performance. To address this limitation, we propose a framework that takes GF-1 top-of-atmosphere (TOA) reflectance as input, where the model is first pre-trained using MCD19A2 as Pseudo-labels, with high-confidence samples weighted according to their spatial consistency and temporal stability, and then fine-tuned using Aerosol Robotic Network (AERONET) observations. This approach enables improved retrieval accuracy while better capturing surface variability. Validation across multiple regions demonstrates strong agreement with AOD measurements, achieving the correlation coefficient (R) of 0.941 and RMSE of 0.113. Compared to models without pretraining, the proportion of AOD retrievals within EE improves by 13%. While applied to AC, the corrected surface reflectance also shows strong consistency with in situ observations (R > 0.93, RMSE < 0.04). The proposed Trans-AODnet significantly enhances the accuracy and reliability of AOD inputs for AC of high-resolution wide-field sensors (e.g., GF-WFV), offering robust support for regional environmental monitoring and exhibiting strong potential for broader remote sensing applications. Full article
(This article belongs to the Section Atmospheric Remote Sensing)
Show Figures

Figure 1

27 pages, 6715 KB  
Article
Study on the Lagged Response Mechanism of Vegetation Productivity Under Atypical Anthropogenic Disturbances Based on XGBoost-SHAP
by Jingdong Sun, Longhuan Wang, Shaodong Huang, Yujie Li and Jia Wang
Remote Sens. 2026, 18(2), 300; https://doi.org/10.3390/rs18020300 - 16 Jan 2026
Viewed by 500
Abstract
The abrupt COVID-19 lockdown in early 2020 offered a unique natural experiment to examine vegetation productivity responses to sudden declines in human activity. Although vegetation often responds to environmental changes with time lags, how such lags operate under short-term, intensive disturbances remains unclear. [...] Read more.
The abrupt COVID-19 lockdown in early 2020 offered a unique natural experiment to examine vegetation productivity responses to sudden declines in human activity. Although vegetation often responds to environmental changes with time lags, how such lags operate under short-term, intensive disturbances remains unclear. This study combined multi-source environmental data with an interpretable machine learning framework (XGBoost-SHAP) to analyze spatiotemporal variations in net primary productivity (NPP) across the Beijing-Tianjin-Hebei region during the strict lockdown (March–May) and recovery (June–August) periods, using 2017–2019 as a baseline. Results indicate that: (1) NPP showed a significant increase during lockdown, with 88.4% of pixels showing positive changes, especially in central urban areas. During recovery, vegetation responses weakened (65.31% positive) and became more spatially heterogeneous. (2) Integrating lagged environmental variables improved model performance (R2 increased by an average of 0.071). SHAP analysis identified climatic factors (temperature, precipitation, radiation) as dominant drivers of NPP, while aerosol optical depth (AOD) and nighttime light (NTL) had minimal influence and weak lagged effects. Importantly, under lockdown, vegetation exhibited stronger immediate responses to concurrent temperature, precipitation, and radiation (SHAP contribution increased by approximately 7.05% compared to the baseline), whereas lagged effects seen in baseline conditions were substantially reduced. Compared to the lockdown period, anthropogenic disturbances during the recovery phase showed a direct weakening of their impact (decreasing by 6.01%). However, the air quality improvements resulting from the spring lockdown exhibited a significant cross-seasonal lag effect. (3) Spatially, NPP response times showed an “urban-immediate, mountainous-delayed” pattern, reflecting both the ecological memory of mountain systems and the rapid adjustment capacity of urban vegetation. These findings demonstrate that short-term removal of anthropogenic disturbances shifted vegetation responses toward greater immediacy and sensitivity to environmental conditions. This offers new insights into a “green window period” for ecological management and supports evidence-based, adaptive regional climate and ecosystem policies. Full article
Show Figures

Graphical abstract

26 pages, 6272 KB  
Article
Target Detection in Ship Remote Sensing Images Considering Cloud and Fog Occlusion
by Xiaopeng Shao, Zirui Wang, Yang Yang, Shaojie Zheng and Jianwu Mu
J. Mar. Sci. Eng. 2026, 14(2), 124; https://doi.org/10.3390/jmse14020124 - 7 Jan 2026
Cited by 1 | Viewed by 441
Abstract
The recognition of targets in ship remote sensing images is crucial for ship collision avoidance, military reconnaissance, and emergency rescue. However, climatic factors such as clouds and fog can obscure and blur remote sensing image targets, leading to missed and false detections in [...] Read more.
The recognition of targets in ship remote sensing images is crucial for ship collision avoidance, military reconnaissance, and emergency rescue. However, climatic factors such as clouds and fog can obscure and blur remote sensing image targets, leading to missed and false detections in target detection. Therefore, it is necessary to study ship remote sensing target detection that considers the impact of cloud and fog occlusion. Due to the large scale and vast amount of information in remote sensing images, in order to achieve high-precision target detection based on limited resource platforms, a comparison of the detection accuracy and parameter quantity of the YOLO series algorithms was first conducted. Based on the analysis results, the YOLOv8s network model with the least number of parameters while ensuring detection accuracy was selected for lightweight network model improvement. The FasterNet was utilized to replace the backbone feature extraction network of YOLOv8s, and the detection accuracy and lightweight level of the resulting FN-YOLOv8s network model were both improved. Furthermore, structural improvements were made to the AOD-Net dehazing network. By introducing a smoothness loss function, the halo artifacts often generated during the image dehazing process were addressed. Meanwhile, by integrating the atmospheric light value and transmittance, the accumulation error was effectively reduced, significantly enhancing the dehazing effect of remote sensing images. Full article
(This article belongs to the Section Ocean Engineering)
Show Figures

Figure 1

Back to TopTop