Sign in to use this feature.

Years

Between: -

Subjects

remove_circle_outline
remove_circle_outline
remove_circle_outline
remove_circle_outline

Journals

Article Types

Countries / Regions

Search Results (15)

Search Parameters:
Keywords = AMPK/SIRT1/NF-κB signaling pathway

Order results
Result details
Results per page
Select all
Export citation of selected articles as:
28 pages, 2605 KB  
Review
Exercise-Induced Muscle–Fat Crosstalk: Molecular Mediators and Their Pharmacological Modulation for the Maintenance of Metabolic Flexibility in Aging
by Amelia Tero-Vescan, Hans Degens, Antonios Matsakas, Ruxandra Ștefănescu, Bianca Eugenia Ősz and Mark Slevin
Pharmaceuticals 2025, 18(8), 1222; https://doi.org/10.3390/ph18081222 - 19 Aug 2025
Viewed by 1580
Abstract
Regular physical activity induces a dynamic crosstalk between skeletal muscle and adipose tissue, modulating the key molecular pathways that underlie metabolic flexibility, mitochondrial function, and inflammation. This review highlights the role of myokines and adipokines—particularly IL-6, irisin, leptin, and adiponectin—in orchestrating muscle–adipose tissue [...] Read more.
Regular physical activity induces a dynamic crosstalk between skeletal muscle and adipose tissue, modulating the key molecular pathways that underlie metabolic flexibility, mitochondrial function, and inflammation. This review highlights the role of myokines and adipokines—particularly IL-6, irisin, leptin, and adiponectin—in orchestrating muscle–adipose tissue communication during exercise. Exercise stimulates AMPK, PGC-1α, and SIRT1 signaling, promoting mitochondrial biogenesis, fatty acid oxidation, and autophagy, while also regulating muscle hypertrophy through the PI3K/Akt/mTOR and Wnt/β-catenin pathways. Simultaneously, adipose-derived factors like leptin and adiponectin modulate skeletal muscle metabolism via JAK/STAT3 and AdipoR1-mediated AMPK activation. Additionally, emerging exercise mimetics such as the mitochondrial-derived peptide MOTS-c and myostatin inhibitors are highlighted for their roles in increasing muscle mass, the browning of white adipose tissue, and improving systemic metabolic function. The review also addresses the role of anti-inflammatory compounds, including omega-3 polyunsaturated fatty acids and low-dose aspirin, in mitigating NF-κB and IL-6 signaling to protect mitochondrial health. The resulting metabolic flexibility, defined as the ability to efficiently switch between lipid and glucose oxidation, is enhanced through repeated exercise, counteracting age- and disease-related mitochondrial and functional decline. Together, these adaptations demonstrate the importance of inter-tissue signaling in maintaining energy homeostasis and preventing sarcopenia, obesity, and insulin resistance. Finally, here we propose a stratified treatment algorithm based on common age-related comorbidities, offering a framework for precision-based interventions that may offer a promising strategy to preserve metabolic plasticity and delay the age-associated decline in cardiometabolic health. Full article
(This article belongs to the Section Pharmacology)
Show Figures

Figure 1

20 pages, 23873 KB  
Article
Engeletin Targets Mitochondrial Dysfunction to Attenuate Oxidative Stress and Experimental Colitis in Intestinal Epithelial Cells Through AMPK/SIRT1/PGC-1α Signaling
by Jing Li, Zhijun Geng, Lixia Yin, Ju Huang, Minzhu Niu, Keni Zhang, Xue Song, Yueyue Wang, Lugen Zuo and Jianguo Hu
Antioxidants 2025, 14(5), 524; https://doi.org/10.3390/antiox14050524 - 27 Apr 2025
Cited by 2 | Viewed by 1135
Abstract
Inflammatory bowel disease (IBD), encompassing Crohn’s disease and ulcerative colitis, is characterized by chronic intestinal inflammation and epithelial barrier disruption. Emerging evidence highlights mitochondrial dysfunction as a pivotal contributor to IBD pathogenesis, where impaired mitochondrial homeostasis in intestinal epithelial cells (IECs) disrupts redox [...] Read more.
Inflammatory bowel disease (IBD), encompassing Crohn’s disease and ulcerative colitis, is characterized by chronic intestinal inflammation and epithelial barrier disruption. Emerging evidence highlights mitochondrial dysfunction as a pivotal contributor to IBD pathogenesis, where impaired mitochondrial homeostasis in intestinal epithelial cells (IECs) disrupts redox balance, exacerbates oxidative stress, and triggers apoptosis, further compromising barrier integrity. This study investigated the therapeutic effects of Engeletin (Eng), a dihydroflavonoid from Smilax glabra Roxb., in dextran sulfate sodium (DSS)-induced colitis mice and colonic organoid models. Eng administration (10, 20, 40 mg/kg) significantly alleviated colitis symptoms, including weight loss, disease activity index (DAI) scores, and colon shortening, while restoring intestinal barrier integrity through the upregulation of tight junction proteins (ZO-1, claudin-1) and goblet cell preservation. Eng suppressed NF-κB-mediated inflammation and activated the Nrf2 antioxidant pathway, as well as reduced oxidative stress markers (MDA, CAT, GSH, and SOD). It attenuated epithelial apoptosis by balancing pro- and anti-apoptotic proteins (Bax/Bcl2, c-caspase3) and ameliorated mitochondrial dysfunction via enhanced ATP production, mtDNA levels, and complex I/IV activity. Mechanistically, Eng activated the AMPK/SIRT1/PGC-1α axis, and pharmacological inhibition of PGC-1α abolished its mitochondrial protective and anti-apoptotic effects. These findings demonstrate that Eng alleviates colitis by targeting mitochondrial homeostasis and oxidative stress through AMPK/SIRT1/PGC-1α signaling, offering a multitargeted strategy for IBD therapy. Full article
(This article belongs to the Special Issue Antioxidants as Adjuvants for Inflammatory Bowel Disease Treatment)
Show Figures

Graphical abstract

21 pages, 1820 KB  
Review
Hepatoprotective Effect of Kaempferol—A Review
by Przemysław Niziński, Anna Krajewska, Tomasz Oniszczuk, Beata Polak and Anna Oniszczuk
Molecules 2025, 30(9), 1913; https://doi.org/10.3390/molecules30091913 - 25 Apr 2025
Cited by 2 | Viewed by 2005
Abstract
Liver diseases, including chronic inflammation and related metabolic dysfunction-associated steatotic liver disease (MASLD), fibrosis and cirrhosis remain a growing global health burden. Currently, available pharmacotherapy for liver dysfunction has limited efficacy. Kaempferol, a naturally occurring flavonoid, has demonstrated significant hepatoprotective effects in preclinical [...] Read more.
Liver diseases, including chronic inflammation and related metabolic dysfunction-associated steatotic liver disease (MASLD), fibrosis and cirrhosis remain a growing global health burden. Currently, available pharmacotherapy for liver dysfunction has limited efficacy. Kaempferol, a naturally occurring flavonoid, has demonstrated significant hepatoprotective effects in preclinical models. This substance activates the SIRT1/AMPK signalling pathway, improves mitochondrial function, inhibits proinflammatory cytokine production via TLR4/NF-κB suppression and attenuates hepatic stellate cell activation by modulating the TGF-β/Smad pathway. In addition, kaempferol regulates the composition of the gut microbiota, thus improving bile acid metabolism and alleviating steatosis and fibrosis. This review presents an integrated analysis of recent in vitro and in vivo studies on the mode of action and utility of kaempferol in liver disease and hepatoprotection. Full article
(This article belongs to the Special Issue Bioactive Compounds in Food and Their Applications)
Show Figures

Figure 1

20 pages, 1277 KB  
Review
A Systematic Review on the Molecular Mechanisms of Resveratrol in Protecting Against Osteoporosis
by Ahmad Nazrun Shuid, Nurul Alimah Abdul Nasir, Norasikin Ab Azis, Ahmad Naqib Shuid, Norhafiza Razali, Haryati Ahmad Hairi, Mohd Fairudz Mohd Miswan and Isa Naina Mohamed
Int. J. Mol. Sci. 2025, 26(7), 2893; https://doi.org/10.3390/ijms26072893 - 22 Mar 2025
Cited by 4 | Viewed by 2407
Abstract
Osteoporosis is a prevalent metabolic bone disorder characterized by decreased bone mineral density and increased fracture risk, particularly among aging populations. While conventional pharmacological treatments exist, they often have adverse effects, necessitating the search for alternative therapies. Resveratrol, a naturally occurring polyphenol, has [...] Read more.
Osteoporosis is a prevalent metabolic bone disorder characterized by decreased bone mineral density and increased fracture risk, particularly among aging populations. While conventional pharmacological treatments exist, they often have adverse effects, necessitating the search for alternative therapies. Resveratrol, a naturally occurring polyphenol, has gained significant attention for its potential osteoprotective properties through various molecular mechanisms. This systematic review aims to comprehensively analyze the molecular pathways through which resveratrol protects against osteoporosis. Using an advanced search strategy in the Scopus, PubMed, and Web of Science databases, we identified 513 potentially relevant articles. After title and abstract screening, followed by full-text review, 28 studies met the inclusion criteria. The selected studies comprised 14 in vitro studies, 8 mixed in vitro and in vivo studies, 6 in vivo studies, and 1 cross-sectional study in postmenopausal women. Our findings indicate that resveratrol exerts its osteoprotective effects by enhancing osteoblast differentiation through the activation of the Phosphoinositide 3-Kinase/Protein Kinase B (PI3K/Akt), Sirtuin 1 (SIRT1), AMP-Activated Protein Kinase (AMPK), and GATA Binding Protein 1 (GATA-1) pathways while simultaneously inhibiting osteoclastogenesis by suppressing Mitogen-Activated Protein Kinase (MAPK) and TNF Receptor-Associated Factor 6/Transforming Growth Factor-β-Activated Kinase 1 (TRAF6/TAK1). Additionally, resveratrol mitigates oxidative stress and inflammation-induced bone loss by activating the Hippo Signaling Pathway/Yes-Associated Protein (Hippo/YAP) and Nuclear Factor Erythroid 2-Related Factor 2 (NRF2) pathways and suppressing Reactive Oxygen Species/Hypoxia-Inducible Factor-1 Alpha (ROS/HIF-1α) and NADPH Oxidase 4/Nuclear Factor Kappa-Light-Chain-Enhancer of Activated B Cells (Nox4/NF-κB). Despite promising preclinical findings, the low bioavailability of resveratrol remains a significant challenge, highlighting the need for novel delivery strategies to improve its therapeutic potential. This review provides critical insights into the molecular mechanisms of resveratrol in bone health, supporting its potential as a natural alternative for osteoporosis prevention and treatment. Further clinical studies are required to validate its efficacy and establish optimal dosing strategies. Full article
Show Figures

Graphical abstract

23 pages, 314 KB  
Review
Molecular Mechanisms and Therapeutic Potential of Mulberry Fruit Extract in High-Fat Diet-Induced Male Reproductive Dysfunction: A Comprehensive Review
by Kannika Adthapanyawanich, Kanyakorn Aitsarangkun Na Ayutthaya, Siriporn Kreungnium, Peter J. Mark, Hiroki Nakata, Wai Chen, Kroekkiat Chinda, Patcharada Amatyakul and Yutthapong Tongpob
Nutrients 2025, 17(2), 273; https://doi.org/10.3390/nu17020273 - 13 Jan 2025
Cited by 1 | Viewed by 3231
Abstract
High-fat diet (HFD)-induced obesity represents a significant challenge to male reproductive health, affecting approximately 13% of the global adult population. This comprehensive review synthesizes current evidence regarding mulberry (Morus alba L.) fruit extract’s therapeutic potential for HFD-induced male reproductive dysfunction. Through comprehensive [...] Read more.
High-fat diet (HFD)-induced obesity represents a significant challenge to male reproductive health, affecting approximately 13% of the global adult population. This comprehensive review synthesizes current evidence regarding mulberry (Morus alba L.) fruit extract’s therapeutic potential for HFD-induced male reproductive dysfunction. Through comprehensive analysis of the peer-reviewed literature from multiple databases (PubMed, Web of Science, Scopus, and Google Scholar; 2005–2024), we evaluated mulberry extract’s effects on testicular morphology, spermatogenesis, sperm parameters, and the underlying molecular mechanisms. Mechanistic studies reveal that standardized mulberry extract mediates protective effects through multiple pathways: enhanced antioxidant enzyme activities (SOD: +45%, Catalase: +38%, GPx: +35%), reduced inflammatory markers (TNF-α: −64%, IL-6: −58%), and modulated NF-κB signaling (−42.3%). These effects are facilitated by mulberry’s rich phytochemical profile, particularly anthocyanins (2.92–5.35 mg/g dry weight) and polyphenols (4.23–6.38 mg/g). The extract demonstrates particular efficacy in preserving seminiferous tubule integrity and maintaining blood-testis barrier function, with treated groups maintaining up to 85% of normal tubular architecture compared to HFD controls. Key molecular mechanisms include AMPK/SIRT1 pathway activation (2.3-fold increase), enhanced mitochondrial function (67% increase in mtDNA copy number), and epigenetic regulation of metabolic pathways. Temporal analysis indicates optimal therapeutic effects after 28 days of treatment, with initial improvements observable within 14 days. While current evidence is promising, limitations include predominant reliance on rodent models and lack of standardized extraction protocols. Future research priorities include well-designed human clinical trials, standardization of preparation methods, and investigation of potential synergistic effects with other therapeutic agents. This comprehensive review indicates that mulberry extract is a promising therapeutic candidate for obesity-related male infertility, warranting further clinical investigation. Full article
Show Figures

Graphical abstract

41 pages, 3391 KB  
Review
A Comprehensive Review of Molecular Mechanisms, Pharmacokinetics, Toxicology and Plant Sources of Juglanin: Current Landscape and Future Perspectives
by Magdalena Rutkowska, Martyna Witek and Monika A. Olszewska
Int. J. Mol. Sci. 2024, 25(19), 10323; https://doi.org/10.3390/ijms251910323 - 25 Sep 2024
Cited by 5 | Viewed by 2613
Abstract
Juglanin (kaempferol 3-O-α-L-arabinofuranoside) is a flavonol glycoside occurring in many plants, including its commercial sources Juglans regia, Polygonum aviculare and Selliguea hastata. Recent extensive studies have explored the potential of using juglanin in various pathological conditions, including cardiovascular disorders, [...] Read more.
Juglanin (kaempferol 3-O-α-L-arabinofuranoside) is a flavonol glycoside occurring in many plants, including its commercial sources Juglans regia, Polygonum aviculare and Selliguea hastata. Recent extensive studies have explored the potential of using juglanin in various pathological conditions, including cardiovascular disorders, central nervous and skeletal system disorders, metabolic syndrome, hepatic injury, and cancers. The results indicated a wide range of effects, like anti-inflammatory, anti-oxidant, anti-fibrotic, anti-thrombotic, anti-angiogenic, hepatoprotective, hypolipidemic, hypoglycemic, anti-apoptotic (normal cells), and pro-apoptotic (cancer cells). The health-promoting properties of juglanin can be attributed to its influence on many signaling pathways, associated with SIRT1, AMPK, Nrf2, STING, TLR4, MAPKs, NF-κB, AKT, JAK, and their downstream genes. This review primarily summarizes the current knowledge of molecular mechanisms, pharmacokinetics, biocompatibility, and human use safety of juglanin. In addition, the most promising new plant sources and other existing challenges and prospects have also been reviewed and discussed, aiming to provide direction and rationale for the further development and broader pharmaceutical application of juglanin. Full article
Show Figures

Graphical abstract

31 pages, 3897 KB  
Review
New Insights into Antioxidant Peptides: An Overview of Efficient Screening, Evaluation Models, Molecular Mechanisms, and Applications
by Yuhao Zhang, Yun Li, Zhengze Quan, Ping Xiao and Jin-Ao Duan
Antioxidants 2024, 13(2), 203; https://doi.org/10.3390/antiox13020203 - 5 Feb 2024
Cited by 38 | Viewed by 7456
Abstract
Antioxidant peptides are currently a hotspot in food science, pharmaceuticals, and cosmetics. In different fields, the screening, activity evaluation, mechanisms, and applications of antioxidant peptides are the pivotal areas of research. Among these topics, the efficient screening of antioxidant peptides stands at the [...] Read more.
Antioxidant peptides are currently a hotspot in food science, pharmaceuticals, and cosmetics. In different fields, the screening, activity evaluation, mechanisms, and applications of antioxidant peptides are the pivotal areas of research. Among these topics, the efficient screening of antioxidant peptides stands at the forefront of cutting-edge research. To this end, efficient screening with novel technologies has significantly accelerated the research process, gradually replacing the traditional approach. After the novel antioxidant peptides are screened and identified, a time-consuming activity evaluation is another indispensable procedure, especially in in vivo models. Cellular and rodent models have been widely used for activity evaluation, whilst non-rodent models provide an efficient solution, even with the potential for high-throughput screening. Meanwhile, further research of molecular mechanisms can elucidate the essence underlying the activity, which is related to several signaling pathways, including Keap1-Nrf2/ARE, mitochondria-dependent apoptosis, TGF-β/SMAD, AMPK/SIRT1/PGC-1α, PI3K/Akt/mTOR, and NF-κB. Last but not least, antioxidant peptides have broad applications in food manufacture, therapy, and the cosmetics industry, which requires a systematic review. This review introduces novel technologies for the efficient screening of antioxidant peptides, categorized with a new vision. A wide range of activity evaluation assays, encompassing cellular models, as well as rodent and non-rodent models, are provided in a comprehensive manner. In addition, recent advances in molecular mechanisms are analyzed with specific cases. Finally, the applications of antioxidant peptides in food production, therapy, and cosmetics are systematically reviewed. Full article
(This article belongs to the Section Natural and Synthetic Antioxidants)
Show Figures

Graphical abstract

19 pages, 6520 KB  
Article
Quercetin and AMPK: A Dynamic Duo in Alleviating MG-Induced Inflammation via the AMPK/SIRT1/NF-κB Pathway
by Ziyin Lu, Haozhen Wang, Muhammad Ishfaq, Yufang Han, Xiujin Zhang, Xiang Li, Baoqi Wang, Xiuli Lu and Bing Gao
Molecules 2023, 28(21), 7388; https://doi.org/10.3390/molecules28217388 - 2 Nov 2023
Cited by 21 | Viewed by 4494
Abstract
Mycoplasma gallisepticum (MG) is recognized as a principal causative agent of avian chronic respiratory disease, inflicting substantial economic losses upon the poultry industry. However, the extensive use of conventional antibiotics has resulted in the emergence of drug resistance and various challenges in their [...] Read more.
Mycoplasma gallisepticum (MG) is recognized as a principal causative agent of avian chronic respiratory disease, inflicting substantial economic losses upon the poultry industry. However, the extensive use of conventional antibiotics has resulted in the emergence of drug resistance and various challenges in their clinical application. Consequently, there is an urgent need to identify effective therapeutic agents for the prevention and treatment of mycoplasma-induced respiratory disease in avian species. AMP-activated protein kinase (AMPK) holds significant importance as a regulator of cellular energy metabolism and possesses the capacity to exert an anti-inflammatory effect by virtue of its downstream protein, SIRT1. This pathway has shown promise in counteracting the inflammatory responses triggered by pathogenic infections, thus providing a novel target for studying infectious inflammation. Quercetin possesses anti-inflammatory activity and has garnered attention as a potential alternative to antibiotics. However, there exists a gap in knowledge concerning the impact of this activation on MG-induced inflammatory damage. To address this knowledge gap, we employed AlphaFold2 prediction, molecular docking, and kinetic simulation methods to perform a systematic analysis. As expected, we found that both quercetin and the AMPK activator AICAR activate the chicken AMPKγ1 subunit in a similar manner, which was further validated at the cellular level. Our project aims to unravel the underlying mechanisms of quercetin’s action as an agonist of AMPK against the inflammatory damage induced by MG infection. Accordingly, we evaluated the effects of quercetin on the prevention and treatment of air sac injury, lung morphology, immunohistochemistry, AMPK/SIRT1/NF-κB pathway activity, and inflammatory factors in MG-infected chickens. The results confirmed that quercetin effectively inhibits the secretion of pro-inflammatory cytokines such as IL-1β, TNF-α, and IL-6, leading to improved respiratory inflammation injury. Furthermore, quercetin was shown to enhance the levels of phosphorylated AMPK and SIRT1 while reducing the levels of phosphorylated P65 and pro-inflammatory factors. In conclusion, our study identifies the AMPK cascade signaling pathway as a novel cellular mediator responsible for quercetin’s ability to counter MG-induced inflammatory damage. This finding highlights the potential significance of this pathway as an important target for anti-inflammatory drug research in the context of avian respiratory diseases. Full article
Show Figures

Figure 1

13 pages, 7564 KB  
Article
Arabinogalactan Alleviates Lipopolysaccharide-Induced Intestinal Epithelial Barrier Damage through Adenosine Monophosphate-Activated Protein Kinase/Silent Information Regulator 1/Nuclear Factor Kappa-B Signaling Pathways in Caco-2 Cells
by Jiachen Zheng, Shaoying Gong and Jianchun Han
Int. J. Mol. Sci. 2023, 24(20), 15337; https://doi.org/10.3390/ijms242015337 - 19 Oct 2023
Cited by 12 | Viewed by 2511
Abstract
Intestinal epithelial barrier (IEB) damage is an important aspect in inflammatory bowel disease (IBD). The objective of this study was to explore the protective effects and mechanisms of arabinogalactan (AG) on lipopolysaccharide (LPS)-stimulated IEB dysfunction. The results show that AG (1, 2, and [...] Read more.
Intestinal epithelial barrier (IEB) damage is an important aspect in inflammatory bowel disease (IBD). The objective of this study was to explore the protective effects and mechanisms of arabinogalactan (AG) on lipopolysaccharide (LPS)-stimulated IEB dysfunction. The results show that AG (1, 2, and 5 mg/mL) mitigated 100 μg/mL LPS-stimulated IEB dysfunction through increasing transepithelial electrical resistance (TEER), reducing fluorescein isothiocyanate (FITC)–dextran (4 kDa) flux, and up-regulating the protein and mRNA expression of tight junction (TJ) proteins (Claudin-1, Zonula occludens-1 (ZO-1) and Occludin). In addition, AG ameliorated LPS-stimulated IEB dysfunction by reducing interleukin-6 (IL-6), tumor necrosis factor-α (TNF-α), and IL-1β levels, decreasing the reactive oxygen species (ROS) level, increasing superoxide dismutase (SOD) activity, increasing the glutathione (GSH) level, and decreasing the levels of malondialdehyde (MDA) and intracellular calcium ([Ca2+]i). Furthermore, 2 mg/mL AG up-regulated the expression of silent information regulator 1 (SIRT1), the phosphorylated adenosine monophosphate-activated protein kinase (AMPK), and peroxisome proliferator-activated receptor gamma coactivator (PGC)-1α and inhibited the phosphorylation of nuclear factor kappa-B (NF-κB) and the inhibitor of NF-κBα (IκBα). Therefore, AG could maintain IEB integrity by activating AMPK/SIRT1 and inhibiting the NF-κB signaling pathway. In conclusion, AG can regulate the AMPK/SIRT1/NF-κB signaling pathway to reduce inflammation and oxidative stress, thus alleviating LPS-stimulated IEB damage. Full article
(This article belongs to the Section Bioactives and Nutraceuticals)
Show Figures

Figure 1

18 pages, 4550 KB  
Article
Syndecan-3 Coregulates Milk Fat Metabolism and Inflammatory Reactions in Bovine Mammary Epithelial Cells through AMPK/SIRT1 Signaling Pathway
by Jing Fan, Zhihui Zhao, Haochen Wu, Xibi Fang, Fengshuai Miao, Xuanxu Chen, Xinyi Jiang, Jing Li, Ping Jiang and Haibin Yu
Int. J. Mol. Sci. 2023, 24(7), 6657; https://doi.org/10.3390/ijms24076657 - 3 Apr 2023
Cited by 10 | Viewed by 2506
Abstract
Transcriptome sequencing showed that syndecan-3 (SDC3) was differentially expressed in high-fat and low-fat mammary epithelial cells of Chinese Holstein cows. Previous studies found that SDC3 plays an important role in inflammatory diseases and virus infection. However, those studies did not confirm [...] Read more.
Transcriptome sequencing showed that syndecan-3 (SDC3) was differentially expressed in high-fat and low-fat mammary epithelial cells of Chinese Holstein cows. Previous studies found that SDC3 plays an important role in inflammatory diseases and virus infection. However, those studies did not confirm whether or not the functional gene SDC3, which plays an important role in regulating milk fat metabolism, has an effect on susceptibility to breast tissue diseases. Therefore, we studied the effects of SDC3 on milk lipid metabolism and inflammation in bovine mammary epithelial cells (BMECs) and further explored the common regulatory pathway of SDC3 in both. The overexpression of SDC3 increased the contents of triglycerides and cholesterol, reduced the content of non-esterified fatty acids, inhibited the expression of inflammatory factors (IL-6, IL-1β, TNF-α and COX-2), and reduced the production of ROS in BMECs. However, silenced SDC3 had the opposite effect. Further exploring the mechanisms of SDC3, we found that SDC3 upregulated the expression of peroxisome proliferator-activated receptor gamma (PPARG) through the AMPK/SIRT1 signal pathway to promote milk fat synthesis. It also regulated the activation of the NF-κB pathway through the AMPK/SIRT1 signal pathway, reducing the expression of inflammatory factors and ROS production, thus inhibiting the inflammatory response of BMECs. Nuclear factor kappa B subunit 1 (NF-κB p50) was an important target of SDC3 in this process. To sum up, our results showed that SDC3 coregulated milk fat metabolism and inflammation through the AMPK/SIRT1 signaling pathway. This study laid a foundation for the comprehensive evaluation of breeding value based on multi-effect functional genes in dairy cow molecular breeding. Full article
(This article belongs to the Section Molecular Genetics and Genomics)
Show Figures

Figure 1

20 pages, 30659 KB  
Article
Transcriptome Reveals Granulosa Cells Coping through Redox, Inflammatory and Metabolic Mechanisms under Acute Heat Stress
by Abdul Sammad, Hanpeng Luo, Lirong Hu, Huabin Zhu and Yachun Wang
Cells 2022, 11(9), 1443; https://doi.org/10.3390/cells11091443 - 25 Apr 2022
Cited by 41 | Viewed by 6354
Abstract
Heat stress affects granulosa cells (GCs) and the ovarian follicular microenvironment, causing poor oocyte developmental competence and fertility. This study aimed to investigate the physical responses and global transcriptomic changes in bovine GCs to acute heat stress (43 °C for 2 h) in [...] Read more.
Heat stress affects granulosa cells (GCs) and the ovarian follicular microenvironment, causing poor oocyte developmental competence and fertility. This study aimed to investigate the physical responses and global transcriptomic changes in bovine GCs to acute heat stress (43 °C for 2 h) in vitro. Heat-stressed GCs exhibited transient proliferation senescence and resumed proliferation at 48 h post-stress, while post-stress immediate culture-media change had a relatively positive effect on proliferation resumption. Increased accumulation of reactive oxygen species and apoptosis was observed in the heat-stress group. In spite of the upregulation of inflammatory (CYCS, TLR2, TLR4, IL6, etc.), pro-apoptotic (BAD, BAX, TNFSF9, MAP3K7, TNFRSF6B, FADD, TRADD, RIPK3, etc.) and caspase executioner genes (CASP3, CASP8, CASP9), antioxidants and anti-apoptotic genes (HMOX1, NOS2, CAT, SOD, BCL2L1, GPX4, etc.) were also upregulated in heat-stressed GCs. Progesterone and estrogen hormones, along with steroidogenic gene expression, declined significantly, in spite of the upregulation of genes involved in cholesterol synthesis. Out of 12,385 differentially expressed genes (DEGs), 330 significant DEGs (75 upregulated, 225 downregulated) were subjected to KEGG functional pathway annotation, gene ontology enrichment, STRING network analyses and manual querying of DEGs for meaningful molecular mechanisms. High inflammatory response was found to be responsible for oxidative-stress-mediated apoptosis of GCs and nodes towards the involvement of the NF-κB pathway and repression of the Nrf2 pathway. Downregulation of MDM4, TP53, PIDD1, PARP3, MAPK14 and MYC, and upregulation of STK26, STK33, TGFB2, CDKN1A and CDKN2A, at the interface of the MAPK and p53 signaling pathway, can be attributed to transient cellular senescence and apoptosis in GCs. The background working of the AMPK pathway through upregulation of AKT1, AMPK, SIRT1, PYGM, SLC2A4 and SERBP1 genes, and downregulation of PPARGCIA, IGF2, PPARA, SLC27A3, SLC16A3, TSC1/2, KCNJ2, KCNJ16, etc., evidence the repression of cellular transcriptional activity and energetic homeostasis modifications in response to heat stress. This study presents detailed responses of acute-heat-stressed GCs at physical, transcriptional and pathway levels and presents interesting insights into future studies regarding GC adaptation and their interaction with oocytes and the reproductive system at the ovarian level. Full article
(This article belongs to the Special Issue Molecular Mechanism of Stress, Stress Response, and Adaptation)
Show Figures

Figure 1

17 pages, 4677 KB  
Article
Gardeniae Fructus Attenuates Thioacetamide-Induced Liver Fibrosis in Mice via Both AMPK/SIRT1/NF-κB Pathway and Nrf2 Signaling
by Mi-Rae Shin, Jin A Lee, Minju Kim, Sehui Lee, Minhyuck Oh, Jimin Moon, Joo-Won Nam, Hyukjae Choi, Yeun-Ja Mun and Seong-Soo Roh
Antioxidants 2021, 10(11), 1837; https://doi.org/10.3390/antiox10111837 - 19 Nov 2021
Cited by 42 | Viewed by 4320
Abstract
Liver fibrosis, which means a sort of the excessive accumulation of extracellular matrices (ECMs) components through the liver tissue, is considered as tissue repair or wound-healing status. This pathological stage potentially leads to cirrhosis, if not controlled, it progressively results in hepatocellular carcinoma. [...] Read more.
Liver fibrosis, which means a sort of the excessive accumulation of extracellular matrices (ECMs) components through the liver tissue, is considered as tissue repair or wound-healing status. This pathological stage potentially leads to cirrhosis, if not controlled, it progressively results in hepatocellular carcinoma. Herein, we investigated the pharmacological properties and underlying mechanisms of Gardeniae Fructus (GF) against thioacetamide (TAA)-induced liver fibrosis of mice model. GF not only attenuated hepatic tissue oxidation but also improved hepatic inflammation. We further confirmed that GF led to ameliorating liver fibrosis by ECMs degradations. Regarding the possible underlying mechanism of GF, we observed GF regulated epigenetic regulator, Sirtuin 1 (SIRT1), in TAA-injected liver tissue. These alterations were well supported by SIRT1 related signaling pathways through regulations of its downstream proteins including, AMP-activated protein kinase (AMPK), p47phox, NADPH oxidase 2, nuclear factor erythroid 2–related factor 2 (Nrf2), and heme oxygenase-1, respectively. To validate the possible mechanism of GF, we used HepG2 cells with hydrogen peroxide treated oxidative stress and chronic exposure conditions via deteriorations of cellular SIRT1. Moreover, GF remarkably attenuated ECMs accumulations in transforming growth factor–β1-induced LX-2 cells relying on the SIRT1 existence. Taken together, GF attenuated liver fibrosis through AMPK/SIRT1 pathway as well as Nrf2 signaling cascades. Therefore, GF could be a clinical remedy for liver fibrosis patients in the future. Full article
(This article belongs to the Special Issue Oxidative Stress in Hepatic Injury)
Show Figures

Figure 1

17 pages, 3592 KB  
Article
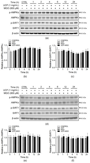
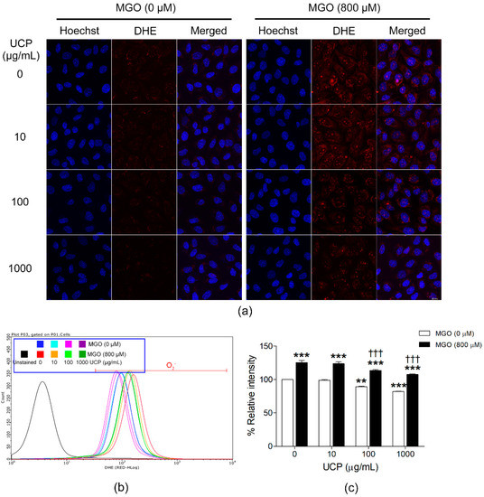
Unripe Carica papaya Protects Methylglyoxal-Invoked Endothelial Cell Inflammation and Apoptosis via the Suppression of Oxidative Stress and Akt/MAPK/NF-κB Signals
by Wattanased Jarisarapurin, Khwandow Kunchana, Linda Chularojmontri and Suvara K. Wattanapitayakul
Antioxidants 2021, 10(8), 1158; https://doi.org/10.3390/antiox10081158 - 21 Jul 2021
Cited by 18 | Viewed by 3850
Abstract
Methylglyoxal (MGO), a highly reactive dicarbonyl compound, causes endothelial oxidative stress and vascular complications in diabetes. Excessive MGO-induced ROS production triggers eNOS uncoupling, inflammatory responses, and cell death signaling cascades. Our previous study reported that unripe Carica papaya (UCP) had antioxidant activities that [...] Read more.
Methylglyoxal (MGO), a highly reactive dicarbonyl compound, causes endothelial oxidative stress and vascular complications in diabetes. Excessive MGO-induced ROS production triggers eNOS uncoupling, inflammatory responses, and cell death signaling cascades. Our previous study reported that unripe Carica papaya (UCP) had antioxidant activities that prevented H2O2-induced endothelial cell death. Therefore, this study investigated the preventive effect of UCP on MGO-induced endothelial cell damage, inflammation, and apoptosis. The human endothelial cell line (EA.hy926) was pretreated with UCP for 24 h, followed by MGO-induced dicarbonyl stress. Treated cells were evaluated for intracellular ROS/O2•− formation, cell viability, apoptosis, NO releases, and cell signaling through eNOS, iNOS, COX-2, NF-κB, Akt, MAPK (JNK and p38), and AMPK/SIRT1 autophagy pathways. UCP reduced oxidative stress and diminished phosphorylation of Akt, stress-activated MAPK, leading to the decreases in NF-kB-activated iNOS and COX-2 expression. However, UCP had no impact on the autophagy pathway (AMPK and SIRT1). Although UCP pretreatment decreased eNOS phosphorylation, the amount of NO production was not altered. The signaling of eNOS and NO production were decreased after MGO incubation, but these effects were unaffected by UCP pretreatment. In summary, UCP protected endothelial cells against carbonyl stress by the mechanisms related to ROS/O2•− scavenging activities, suppression of inflammatory signaling, and inhibition of JNK/p38/apoptosis pathway. Thus, UCP shows considerable promise for developing novel functional food and nutraceutical products to reduce risks of endothelial inflammation and vascular complications in diabetes. Full article
(This article belongs to the Section Health Outcomes of Antioxidants and Oxidative Stress)
Show Figures

Graphical abstract

23 pages, 1421 KB  
Review
Green Tea and Epigallocatechin Gallate (EGCG) for the Management of Nonalcoholic Fatty Liver Diseases (NAFLD): Insights into the Role of Oxidative Stress and Antioxidant Mechanism
by Guoyi Tang, Yu Xu, Cheng Zhang, Ning Wang, Huabin Li and Yibin Feng
Antioxidants 2021, 10(7), 1076; https://doi.org/10.3390/antiox10071076 - 5 Jul 2021
Cited by 101 | Viewed by 12239
Abstract
Nonalcoholic fatty liver diseases (NAFLD) represent a set of liver disorders progressing from steatosis to steatohepatitis, fibrosis, cirrhosis, and hepatocellular carcinoma, which induce huge burden to human health. Many pathophysiological factors are considered to influence NAFLD in a parallel pattern, involving insulin resistance, [...] Read more.
Nonalcoholic fatty liver diseases (NAFLD) represent a set of liver disorders progressing from steatosis to steatohepatitis, fibrosis, cirrhosis, and hepatocellular carcinoma, which induce huge burden to human health. Many pathophysiological factors are considered to influence NAFLD in a parallel pattern, involving insulin resistance, oxidative stress, lipotoxicity, mitochondrial dysfunction, endoplasmic reticulum stress, inflammatory cascades, fibrogenic reaction, etc. However, the underlying mechanisms, including those that induce NAFLD development, have not been fully understood. Specifically, oxidative stress, mainly mediated by excessive accumulation of reactive oxygen species, has participated in the multiple NAFLD-related signaling by serving as an accelerator. Ameliorating oxidative stress and maintaining redox homeostasis may be a promising approach for the management of NAFLD. Green tea is one of the most important dietary resources of natural antioxidants, above which epigallocatechin gallate (EGCG) notably contributes to its antioxidative action. Accumulative evidence from randomized clinical trials, systematic reviews, and meta-analysis has revealed the beneficial functions of green tea and EGCG in preventing and managing NAFLD, with acceptable safety in the patients. Abundant animal and cellular studies have demonstrated that green tea and EGCG may protect against NAFLD initiation and development by alleviating oxidative stress and the related metabolism dysfunction, inflammation, fibrosis, and tumorigenesis. The targeted signaling pathways may include, but are not limited to, NRF2, AMPK, SIRT1, NF-κB, TLR4/MYD88, TGF-β/SMAD, and PI3K/Akt/FoxO1, etc. In this review, we thoroughly discuss the oxidative stress-related mechanisms involved in NAFLD development, as well as summarize the protective effects and underlying mechanisms of green tea and EGCG against NAFLD. Full article
(This article belongs to the Special Issue Oxidative Stress in Liver Diseases)
Show Figures

Figure 1

15 pages, 2581 KB  
Article
Oligo-Fucoidan Improves Diabetes-Induced Renal Fibrosis via Activation of Sirt-1, GLP-1R, and Nrf2/HO-1: An In Vitro and In Vivo Study
by Wen-Chun Yu, Ren-Yeong Huang and Tz-Chong Chou
Nutrients 2020, 12(10), 3068; https://doi.org/10.3390/nu12103068 - 8 Oct 2020
Cited by 58 | Viewed by 6469
Abstract
Fucoidan extracted from brown algae has multiple beneficial functions. In this study, we investigated the effects of low-molecular-weight fucoidan (oligo-FO) on renal fibrosis under in vitro and in vivo diabetic conditions, and its molecular mechanisms. Advanced glycation product (AGE)-stimulated rat renal proximal tubular [...] Read more.
Fucoidan extracted from brown algae has multiple beneficial functions. In this study, we investigated the effects of low-molecular-weight fucoidan (oligo-FO) on renal fibrosis under in vitro and in vivo diabetic conditions, and its molecular mechanisms. Advanced glycation product (AGE)-stimulated rat renal proximal tubular epithelial cells (NRK-52E) and diabetic mice induced by high-fat diet and intraperitoneal injection of streptozotocin and nicotinamide were used. Oligo-FO treatment significantly inhibited anti-high mobility group box 1 (HMGB1)/RAGE/ anti-nuclear factor-kappa B (NF-κB)/transforming growth factor-β1 (TGF-β1)/TGF-β1R/Smad 2/3/fibronectin signaling pathway and HIF-1α activation in AGE-stimulated NRK-52E cells. Conversely, the expression and activity of Sirt-1; the levels of ubiquitin-specific peptidase 22 (USP22), p-AMPK, glucagon-like peptide-1 receptor (GLP-1R), and heme oxygenase-1 (HO-1); and Nrf2 activation were remarkably increased by oligo-FO in AGE-stimulated cells. However, the above effects of oligo-FO were greatly diminished by inhibiting Sirt-1, HO-1, or GLP-1R activity. Similar changes of these pro-fibrotic genes in the kidney and a marked attenuation of renal injury and dysfunction were observed in oligo-FO-treated diabetic mice. These findings indicated that the inhibitory effects of the oligo-FO on diabetes-evoked renal fibrosis are mediated by suppressing TGF-β1-activated pro-fibrogenic processes via Sirt-1, HO-1, and GLP-1R dependence. Collectively, fucoidan-containing foods or supplements may be potential agents for ameliorating renal diseases due to excessive fibrosis. Full article
(This article belongs to the Special Issue Bioactive Compounds and Chronic Inflammation)
Show Figures

Graphical abstract

Back to TopTop