Sign in to use this feature.

Years

Between: -

Subjects

remove_circle_outline
remove_circle_outline
remove_circle_outline
remove_circle_outline

Journals

Article Types

Countries / Regions

Search Results (6)

Search Parameters:
Keywords = 3′-galactosyllactose (3′-GL)

Order results
Result details
Results per page
Select all
Export citation of selected articles as:
15 pages, 17762 KB  
Article
Modulation of the Epithelial-Immune Cell Crosstalk and Related Galectin Secretion by DP3-5 Galacto-Oligosaccharides and β-3′Galactosyllactose
by Veronica Ayechu-Muruzabal, Melanie van de Kaa, Reshmi Mukherjee, Johan Garssen, Bernd Stahl, Roland J. Pieters, Belinda van’t Land, Aletta D. Kraneveld and Linette E. M. Willemsen
Biomolecules 2022, 12(3), 384; https://doi.org/10.3390/biom12030384 - 28 Feb 2022
Cited by 10 | Viewed by 3755
Abstract
Prebiotic galacto-oligosaccharides (GOS) were shown to support mucosal immune development by enhancing regulatory-type Th1 immune polarization induced by synthetic CpG oligodeoxynucleotides (TLR9 agonist mimicking a bacterial DNA trigger). Epithelial-derived galectin-9 was associated with these immunomodulatory effects. We aimed to identify the most active [...] Read more.
Prebiotic galacto-oligosaccharides (GOS) were shown to support mucosal immune development by enhancing regulatory-type Th1 immune polarization induced by synthetic CpG oligodeoxynucleotides (TLR9 agonist mimicking a bacterial DNA trigger). Epithelial-derived galectin-9 was associated with these immunomodulatory effects. We aimed to identify the most active fractions within GOS based on the degree of polymerization (DP), and to study the immunomodulatory capacities of DP3-sized β-3′galactosyllactose (β-3′GL) using a transwell co-culture model of human intestinal epithelial cells (IEC) and activated peripheral blood mononuclear cells (PBMC). IEC were apically exposed to different DP fractions of GOS or β-3′GL in the presence of CpG, and basolaterally co-cultured with αCD3/CD28-activated PBMC, washed, and incubated in fresh medium for IEC-derived galectin analysis. Only DP3-5 in the presence of CpG enhanced galectin-9 secretion. DP3-sized β-3′GL promoted a regulatory-type Th1 response by increasing IFNγ and IL-10 or galectin-9 concentrations as compared to CpG alone. In addition, IEC-derived galectin-3, -4, and -9 secretion was increased by β-3′GL when combined with CpG. Therefore, the GOS DP3-5 and most effectively DP3-sized β-3′GL supported the immunomodulatory properties induced by CpG by enhancing epithelial-derived galectin secretion, which, in turn, could support mucosal immunity. Full article
(This article belongs to the Special Issue Cell Biology of Galectins)
Show Figures

Figure 1

24 pages, 7481 KB  
Article
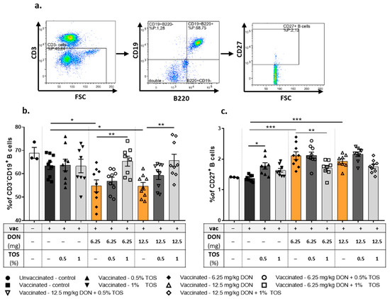
Human Milk Oligosaccharide 3′-GL Improves Influenza-Specific Vaccination Responsiveness and Immunity after Deoxynivalenol Exposure in Preclinical Models
by Negisa Seyed Toutounchi, Saskia Braber, Astrid Hogenkamp, Soheil Varasteh, Yang Cai, Tjalling Wehkamp, Sebastian Tims, Thea Leusink-Muis, Ingrid van Ark, Selma Wiertsema, Bernd Stahl, Aletta D. Kraneveld, Johan Garssen, Gert Folkerts and Belinda van’t Land
Nutrients 2021, 13(9), 3190; https://doi.org/10.3390/nu13093190 - 14 Sep 2021
Cited by 9 | Viewed by 4945
Abstract
Deoxynivalenol (DON), a highly prevalent mycotoxin food contaminant, is known to have immunotoxic effects. In the current study, the potential of dietary interventions with specific mixtures of trans-galactosyl-oligosaccharides (TOS) to alleviate these effects were assessed in a murine influenza vaccination model. Vaccine-specific immune [...] Read more.
Deoxynivalenol (DON), a highly prevalent mycotoxin food contaminant, is known to have immunotoxic effects. In the current study, the potential of dietary interventions with specific mixtures of trans-galactosyl-oligosaccharides (TOS) to alleviate these effects were assessed in a murine influenza vaccination model. Vaccine-specific immune responses were measured in C57Bl/6JOlaHsd mice fed diets containing DON, TOS or a combination, starting 2 weeks before the first vaccination. The direct effects of TOS and its main oligosaccharide, 3′-galactosyl-lactose (3′-GL), on DON-induced damage were studied in Caco-2 cells, as an in vitro model of the intestinal epithelial barrier. Exposure to DON significantly reduced vaccine-specific immune responses and the percentages of Tbet+ Th1 cells and B cells in the spleen. DON significantly altered epithelial structure and integrity in the ileum and reduced the SCFA levels in the cecum. Adding TOS into DON-containing diets significantly improved vaccine-specific immune responses, restored the immune cell balance in the spleen and increased SCFA concentrations in the cecum. Incubating Caco-2 cells with TOS and 3′-GL in vitro further confirmed their protective effects against DON-induced barrier disruption, supporting immune modulation. Overall, dietary intervention with TOS can attenuate the adverse effects of DON on Th1-mediated immune responses and gut homeostasis. These beneficial properties might be linked to the high levels of 3′-GL in TOS. Full article
(This article belongs to the Section Nutritional Immunology)
Show Figures

Figure 1

19 pages, 2959 KB  
Article
Presence and Levels of Galactosyllactoses and Other Oligosaccharides in Human Milk and Their Variation during Lactation and According to Maternal Phenotype
by Simone R. B. M. Eussen, Marko Mank, Robert Kottler, Xenia-Katharina Hoffmann, Alexander Behne, Erdmann Rapp, Bernd Stahl, M. Luisa Mearin and Berthold Koletzko
Nutrients 2021, 13(7), 2324; https://doi.org/10.3390/nu13072324 - 6 Jul 2021
Cited by 19 | Viewed by 8738
Abstract
Among the human milk oligosaccharides (HMOS), the galactosyllactoses (GLs) are only limitedly studied. This study aims to describe the presence and relative levels of HMOS, including GLs, in human milk (HM) according to maternal Secretor and Lewis (SeLe) phenotype and lactation [...] Read more.
Among the human milk oligosaccharides (HMOS), the galactosyllactoses (GLs) are only limitedly studied. This study aims to describe the presence and relative levels of HMOS, including GLs, in human milk (HM) according to maternal Secretor and Lewis (SeLe) phenotype and lactation stage. Relative levels of 19 HMOS were measured in 715 HM samples collected in the first 4 months postpartum from 371 donors participating in the PreventCD study. From a subset of 24 Dutch women (171 HM samples), samples were collected monthly up to 12 months postpartum and were additionally analyzed for relative and absolute levels of β6′-GL, β3′-GL and α3′-GL. Maternal SeLe phenotype or HM group was assigned based on the presence of specific fucosylated HMOS. Most HMOS, including β6′- and β3′-GL, were present in the vast majority (≥75%) of HM samples, whereas others (e.g., LNDFH II, 2′-F-LNH and α3′-GL) only occurred in a low number (<25%) of samples. Clear differences were observed between the presence and relative levels of the HMOS according to the maternal phenotype and lactation stage. Absolute concentrations of β6′-GL and β3′-GL were higher in HM group IV samples compared to samples of the other three HM groups. β3′-GL was also higher in HM group II samples compared to HM group I samples. β3′-GL and β6′-GL were stable over lactation stages. In conclusion, presence and levels of HMOS vary according to HM group and lactation stage. Not all HMOS behave similarly: some HMOS depend strongly on maternal phenotype and/or lactation stage, whereas others do not. β3′-GL and β6′-GL were present in low concentrations in over 75% of the analyzed HM samples and showed differences between HM groups, but not between the lactation stages. Full article
(This article belongs to the Special Issue Advances in Breastfeeding and Human Milk Research)
Show Figures

Graphical abstract

17 pages, 1144 KB  
Article
A Partly Fermented Infant Formula with Postbiotics Including 3′-GL, Specific Oligosaccharides, 2′-FL, and Milk Fat Supports Adequate Growth, Is Safe and Well-Tolerated in Healthy Term Infants: A Double-Blind, Randomised, Controlled, Multi-Country Trial
by Yvan Vandenplas, Virginie de Halleux, Małgorzata Arciszewska, Piotr Lach, Valeriy Pokhylko, Viktoriia Klymenko, Stefanie Schoen, Marieke Abrahamse-Berkeveld, Kelly A Mulder, Rocio Porcel Rubio and on behalf of the VOYAGE Study Group
Nutrients 2020, 12(11), 3560; https://doi.org/10.3390/nu12113560 - 20 Nov 2020
Cited by 51 | Viewed by 8045
Abstract
This study investigated growth, safety, and tolerance in healthy infants consuming a partly fermented infant formula (IF) with postbiotics, 2′-linked fucosyllactose (2′-FL), a specific prebiotic mixture of short-chain galacto-oligosaccharides (scGOS) and long-chain fructo-oligosaccharides (lcFOS), and milk fat. This double-blind, controlled trial randomised 215 [...] Read more.
This study investigated growth, safety, and tolerance in healthy infants consuming a partly fermented infant formula (IF) with postbiotics, 2′-linked fucosyllactose (2′-FL), a specific prebiotic mixture of short-chain galacto-oligosaccharides (scGOS) and long-chain fructo-oligosaccharides (lcFOS), and milk fat. This double-blind, controlled trial randomised 215 fully IF-fed infants ≤ 14 days of age to either: Test Group (IF) containing 26% fermented formula with postbiotics derived from Lactofidus fermentation process (including 3′-Galactosyllactose; 3′-GL), 0.8 g/100 mL scGOS/lcFOS (9:1), 0.1 g/100 mL 2′-FL, and milk fat), or Control group (IF with 0.8 g/100 mL scGOS/lcFOS (9:1)) until 17 weeks of age. Fully breastfed infants were included as a reference. Anthropometric measures, gastrointestinal symptoms, and safety were assessed monthly. Equivalence in weight gain (primary outcome) between the Test and Control groups was confirmed (difference in means −0.08 g/day; 90% CI (−1.47;1.31)) with estimated mean weight gain (SE) of 31.00 (0.59) g/day and 31.08 (0.60) g/day, respectively, (PP population, n = 196). Equivalence in length and head circumference gain between the randomised groups was also confirmed. No statistically significant differences were observed in adverse events or gastrointestinal tolerance between randomised IF groups. A partly fermented IF with postbiotics, specific oligosaccharides, 2′-FL, and milk fat supports adequate infant growth and is safe and well-tolerated in healthy term infants. Full article
(This article belongs to the Section Clinical Nutrition)
Show Figures

Graphical abstract

20 pages, 1211 KB  
Review
Infant Formula Supplemented with Biotics: Current Knowledge and Future Perspectives
by Seppo Salminen, Bernd Stahl, Gabriel Vinderola and Hania Szajewska
Nutrients 2020, 12(7), 1952; https://doi.org/10.3390/nu12071952 - 30 Jun 2020
Cited by 94 | Viewed by 20941
Abstract
Breastfeeding is natural and the optimal basis of infant nutrition and development, with many benefits for maternal health. Human milk is a dynamic fluid fulfilling an infant’s specific nutritional requirements and guiding the growth, developmental, and physiological processes of the infant. Human milk [...] Read more.
Breastfeeding is natural and the optimal basis of infant nutrition and development, with many benefits for maternal health. Human milk is a dynamic fluid fulfilling an infant’s specific nutritional requirements and guiding the growth, developmental, and physiological processes of the infant. Human milk is considered unique in composition, and it is influenced by several factors, such as maternal diet and health, body composition, and geographic region. Human milk stands as a model for infant formula providing nutritional solutions for infants not able to receive enough mother’s milk. Infant formulas aim to mimic the composition and functionality of human milk by providing ingredients reflecting those of the latest human milk insights, such as oligosaccharides, bacteria, and bacterial metabolites. The objective of this narrative review is to discuss the most recent developments in infant formula with a special focus on human milk oligosaccharides and postbiotics. Full article
(This article belongs to the Special Issue Human Milk, HMO, Lactation and Application in Infant Feeding)
Show Figures

Figure 1

11 pages, 1035 KB  
Article
Galactooligosaccharide Production from Pantoea anthophila Strains Isolated from “Tejuino”, a Mexican Traditional Fermented Beverage
by Claudia V. Yañez-Ñeco, Barbara Rodriguez-Colinas, Lorena Amaya-Delgado, Antonio O. Ballesteros, Anne Gschaedler, Francisco J. Plou and Javier Arrizon
Catalysts 2017, 7(8), 242; https://doi.org/10.3390/catal7080242 - 22 Aug 2017
Cited by 21 | Viewed by 6187
Abstract
Two Pantoea anthophila bacterial strains were isolated from “tejuino”, a traditional Mexican beverage, and studied as β-galactosidase producers for galactooligosaccharides synthesis. Using 400 g/L of lactose, 50 °C, and 15 U/mL of β-galactosidase activity with ethanol-permeabilized cells, the maximum galactooligosaccharides (GOS) yield determined [...] Read more.
Two Pantoea anthophila bacterial strains were isolated from “tejuino”, a traditional Mexican beverage, and studied as β-galactosidase producers for galactooligosaccharides synthesis. Using 400 g/L of lactose, 50 °C, and 15 U/mL of β-galactosidase activity with ethanol-permeabilized cells, the maximum galactooligosaccharides (GOS) yield determined by High performance anion exchange chromatography with pulse amperometric detection (HPAEC-PAD) was 136 g/L (34% w/w of total sugars) at 96% of lactose conversion for Bac 55.2 and 145 g/L (36% w/w of total sugars) at 94% of lactose conversion for Bac 69.1. The main synthesized products were the disaccharides allolactose [Gal-β(1 → 6)-Glc] and 6-galactobiose [Gal-β(1 → 6)-Gal], as well as the trisaccharides 3′-galactosyl-lactose [Gal-β(1 → 3)-Gal-β(1 → 4)-Glc], 6-galactotriose [Gal-β(1 → 6)-Gal-β(1 → 6)-Gal], 3′-galactosyl-allolactose [Gal-β(1 → 3)-Gal-β(1 → 6)-Glc], and 6′-galactosyl-lactose [Gal-β(1 → 6)-Gal-β(1 → 4)-Glc]. The β-galactosidases present in both strains showed a high transgalactosylation activity and formed principally β(1 → 3) and β(1 → 6) linkages. Considering the stability and bifidogenic properties of GOS containing such types of bonds, P. anthophila strains Bac 55.2 and Bac 69.1 possess a high potential as novel biocatalysts for prebiotic industrial production. Full article
(This article belongs to the Special Issue Biocatalysis and Biotransformations)
Show Figures

Figure 1

Back to TopTop